文献解读|Nat Commun(16.6):综合蛋白质组学揭示了自噬景观和控制神经元中 PKA-RI 复合物稳态的自噬受体
✦ +
+
论文ID
原名:Integrated proteomics reveals autophagy landscape and an autophagy receptor controlling PKA-RI complex homeostasis in neurons
译名:综合蛋白质组学揭示了自噬景观和控制神经元中 PKA-RI 复合物稳态的自噬受体
期刊:Nature Communications
影响因子:16.6
发表时间:2024.04.10
DOI号:10.1038/s41467-024-47440-z
背 景
自噬是一种保守的分解代谢过程,对于维持细胞稳态至关重要。功能失调的自噬会导致神经发育和神经退行性疾病。然而,自噬在人类神经元中的确切作用仍然是未知的。
实验设计

结 果
01
自噬缺陷的人类诱导神经元中富集的细胞途径的蛋白质组学分析
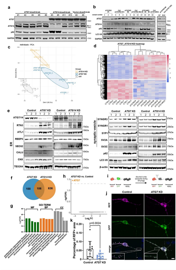
为了系统研究基础条件下神经元自噬的靶点,研究者团队暂停了神经元中的自噬流动,执行了蛋白质组的整合性分析以识别积累的蛋白质,并确定了自噬的货物(cargo)、受体和目标途径(图1a)。为了确保分析的严谨性和分离自噬抑制特异性变化,他们选择以神经元特异性的方式分别破坏人类神经元中两个重要的自噬基因ATG7和ATG14,以及小鼠大脑中的ATG7和ATG14。ATG7是一种类e1的酶,是LC3脂化和Atg5-Atg12-Atg16偶联所必需的酶。ATG14 是 Beclin1-PI3K 复合物的重要亚基,有助于吞噬细胞的束缚和形成。阻断ATG7或ATG14会导致自噬体形成的破坏以及随后的自噬货物在细胞中的积累。他们认为,对两个功能不同的自噬基因失活的结果进行检查有助于鉴定与自噬降解相关的蛋白质。他们还通过转录组分析(RNA-seq)以辨别不是由转录改变引起的蛋白质水平的变化。此外,他们通过在研究中加入绿色荧光蛋白标记的LC3(GFP-LC3)转基因小鼠32来研究大脑中自噬蛋白LC3的相互作用(图 1a)。
通过瞬时表达转录因子神经原素 2 (Ngn2)并利用人类多能干细胞(PSC)诱导的神经元(iNeurons)对人类神经元自噬货物进行了系统研究。将催化失活的 dCas9 与 KRAB 阻抑结构域融合,可实现 iNeurons 中内源基因的稳健敲低 (KD)。为了抑制ATG7或ATG14 的表达,他们用表达 dCas9-KRAB 和靶向ATG7或ATG14 的sgRNA 的慢病毒构建体转导人类 PSC。PSC 和 iNeurons中 ATG7 或 ATG14 蛋白水平明显降低(图 1b,图S1a)。分化后 (PD) 6 周时,iNeurons 获得了树突和突触标记的稳定表达(图 1c),以及强大的电生理特性并形成了功能性突触。
接下来,他们通过基于多重串联质量标签 (TMT) 的二维液相色谱 (LC/LC) 和串联质谱 (MS/MS) 分析,对ATG7和ATG14 KD iNeurons(6 周 PD)的蛋白质组进行了分析。他们在所有人类神经元样本中鉴定了大约8000种蛋白质(图S1b),证明了蛋白质组的高覆盖率。主成分分析(PCA)显示重复性数据,方差主要由ATG基因表达差异驱动。同样,通过蛋白质表达相似性聚类样品显示两组主要代表突变和对照神经元(图S1c-d)。他们在ATG7 KD和ATG14 KD神经元中分别鉴定出1460和1172个差异表达蛋白(DEP)(图S1d)。定量分析显示,ATG7 KD和ATG14 KD神经元中分别有1113和637个蛋白DEP上调(图S1d-e)。上调的DEP的基因本体(GO)富集分析突显出与内质网(ER)、高尔基体、突触小泡(SV)、线粒体、内体和溶酶体相关的细胞途径,这在ATG7 KD和ATG14 KD的iNeurons中都有体现(图1d-e)。通过绘制上调 DEP 的差异倍数增加图,他们获得了平均值并推断出不同细胞器或途径的蛋白质丰度(图 1 f-g)。相对于线粒体和内体的 DEP,高尔基体、SV 和 ER DEP 在ATG7和ATG14 KD iNeurons中明显表现出最大丰度。事实上,在ATG7和ATG14 KD神经元中,近三分之一的上调DEP是er相关蛋白(图1h),而在ATG7 KD和ATG14 KD神经元中,上调DEP分别为9.2%和15.3%的SV蛋白(图1i)。在ATG7 KD和ATG14 KD神经元中上调的dep中,至少有13个是已知的自噬受体,包括5个已知的er吞噬受体(图1j)。
为了探究蛋白质水平的增加是否是由于其编码基因的转录上调,他们对ATG7 KD iNeurons进行了 RNA-seq。ATG7是唯一的差异表达基因(DEG)(图S1h)。此外,他们发现ATG7 KD 和ATG14 KD iNeurons之间共有 339 个上调的 DEP (图 1k),这表明它们不太可能是ATG7或ATG14特异性的,但与自噬降解有关。这些共有蛋白在 ER、高尔基体、线粒体和 SV 相关途径中富集(图1l-m)。值得注意的是,如 GO 分析和上调 DEP 中 ER 蛋白的百分比所示,ER 蛋白排名最高(图 1 l-m)。有趣的是,他们发现共有DEP 中富集于“cAMP 依赖性蛋白激酶复合物”相关途径(图 1l)。
此外,他们在ATG7 KD和ATG14 KD神经元中分别鉴定出347和535个下调蛋白。两个突变细胞共有106个下调的dep(图S1f)。他们发现与蛋白质结合、突触和神经元发育相关的下调途径显著富集(图S1g)。

图1. 对ATG7或ATG14敲低 (KD) 的人类诱导神经元 (iNeurons) 进行蛋白质组学分析。
(a) 人类 iNeurons 和小鼠大脑中自噬综合研究实验流程概述。(b) H1-dCas9-KRAB 干细胞用于ATG7或ATG14(箭头)的敲低 (KD) 和阻断自噬。(c) 免疫荧光图像。(d-e) 差异表达蛋白 (DEP) 的火山图。(f-g) 分别来自ATG7 KD 和ATG14 KD iNeurons中 GO 分析的 DEP 小提琴图。(h-i)差异倍数(FC)分析。 (j) 蛋白质组学分析中已知的自噬受体和检测到的自噬受体的表。(k) 维恩图显示ATG7 KD 和ATG14 KD iNeurons的 339 个 DEP 之间的重叠 (l) GO 富集分析。

图S1. 人ATG7或ATG14 KD神经元的生成及蛋白质组学分析。
(a-b)免疫印迹分析。(c)主成分分析(PCA)。(d) 差异表达蛋白(dep)的热图。(e)免疫印迹分析。(f)维恩图显示下调DEP之间的重叠。(g) ATG7 KD和ATG14 KD神经元共有的106个下调DEP的GO富集分析。(h)ATG7 KD神经元与对照神经元转录组数据的deg火山图。(i) er吞噬报告基因RFP-GFP-KDEL示意图。(j-k)免疫荧光分析。
02
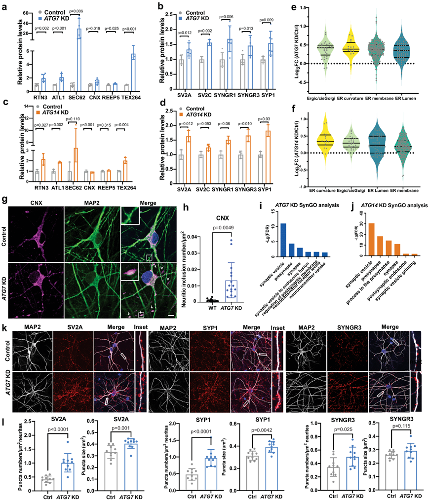
自噬缺陷的人类 iNeurons 中选择性 ER 和 SV 蛋白的清除受损
定量蛋白质组学表明,许多 ER 蛋白是人类神经元中潜在的自噬货物(图 1d-e,图S1b)。多种 ER 膜蛋白,包括 RTN3、ATL1、SEC62 和 TEX264,作为受体负责通过自噬 (ER-phagy) 选择性降解 ER。免疫印迹分析证实,这些 ER 吞噬受体以及 ER 驻留蛋白 REEP5 和 Calnexin (CNX) 在ATG7 KD 和ATG14 KD iNeurons 中增加或有增加的趋势(图 2a-c ,图S1e)。先前的蛋白质组学研究将 ER 蛋白分为四组,例如 ER 膜、ER 腔、ER-高尔基中间室 (Ergic/cisGolgi) 和 ER 曲率。在两个突变 iNeurons 中均发现所有类别的总体增加(图 2 e-f)。免疫荧光(IF)分析显示CNX标记的内含物(箭头)显著积累,特别是在ATG7 KD iNeurons的神经突中(图 2g-h),表明该过程中ER网络的扩张。ATG7 KD神经元中RFP信号在营养剥夺后显著降低,这意味着er吞噬功能受损(图S1i-k)。
免疫印迹证实了自噬缺陷的 iNeurons 中突触旋转蛋白 1 (SYNGR1)、突触旋转蛋白 3 (SYNGR3)、突触素 1 (SYP1)、SV2A 和 SV2C 显著增加(图 2b-d)。通过SynGO分析对候选货物的进一步检测显示,与突触前相关的上调DEP数量比与突触后相关的上调DEP数量更多(图 2 i-j),这与自噬缺陷的突触前终端中自噬货物丰度的增加一致。IF染色显示ATG7 KD iNeurons中SV2A、SYP1和SYNGR3相关点的大小和密度显著增加(图 2k-l),证实了上述突触前蛋白的清除阻断。
总的来说,这些结果表明,在基础条件下,特定的 ER 和 SV 蛋白组需要自噬来维持人类神经元的稳态或降解。人类ATG7 KD iNeurons中的 ER 吞噬功能受损。

图2. 在自噬缺陷的人类 iNeurons 中验证 ER 和 SV 相关蛋白的 DEP。
(a-d) 分别对ATG7 KD 和ATG14 KD iNeurons中的ER和 SV蛋白进行定量。(e-f) 小提琴图。(g) 免疫荧光图像。(h) CNX+大内含物的定量。(i-j) 排名最靠前的途径的条形图。(k) 免疫荧光图像。(l) 定量突触“点”密度和大小。
03
突变小鼠大脑自噬缺陷神经元中丰富细胞途径的蛋白质组学分析
他们使用突触蛋白1启动子驱动的Cre重组酶小鼠(SynCre)和Atg7 f/f或Atg14 f/f小鼠的组合选择性地敲除CNS神经元中的Atg7或Atg14,以产生条件敲除(cKO)小鼠。随着时间的推移,两种自噬缺陷小鼠的体重(图 3 a-b)和活力(图 3 c-d)均逐渐下降,而Atg14 cKO 小鼠比Atg7 cKO 小鼠更容易受到伤害。
他们分别分析了来自Atg7 cKO 和Atg14 cKO 小鼠的 9638 和 6252 个蛋白质(图S1c-d)。大多数DEP在突变大脑中表现出丰度增加(而不是减少)(图 3e-f),揭示了自噬缺陷对蛋白质降解的深远影响。与在人类iNeurons中的发现一样(图1),突变小鼠大脑中丰度增加的蛋白质涉及多种途径,包括ER、线粒体、高尔基体、内体、SV、自噬体和cAMP依赖性激酶(PKA)(图3e-f)。事实上,在Atg7 cKO和Atg14 cKO脑中,ER蛋白的dep上调分别占总dep上调的37%和31%(图3i)。他们发现,atg7 cKO和Atg14 cKO大脑共有102个上调的dep(图3g),其中ER成分最为显著(图3h)。他们在Atg7 cKO 和Atg14 cKO 小鼠大脑中检测到 SV 蛋白和 cPKA 途径丰度增加(图 3 e-j)。Atg7 cKO 或Atg14 cKO 小鼠大脑中上调的 DEP 中发现了已知的 ER 吞噬受体,例如 TEX264、SEC62 和 FAM134B (图 3k)。因此, Atg7 cKO 大脑中鉴定出的许多蛋白质的增加不太可能是由于转录上调的增加所致。
与人类 iNeuron 结果一致,免疫印迹分析显示Atg7中 ER 蛋白和 ER 吞噬受体(例如 RTN3、ATL1、SEC62、CNX 和 REEP5)的丰度增加或呈强烈增加趋势。cKO 和Atg14 cKO 大脑;SV 蛋白也有类似的观察结果,包括 SV2A、SV2C、SYNGR1、SYNGR3 和 SYP1(图 3 l-m),但程度较小。他们对Atg7 cKO小鼠大脑进行了电子显微镜(EM)分析,发现轴突中管状内质网的显著扩增或堆叠,证实了突变神经元中一组特定内质网蛋白(如管状内质网蛋白RTN3和REEP5)水平的增加(图 3n)。
总而言之,小鼠大脑的结果验证了在人类 iNeurons 中的观察结果,即基础自噬维持神经元中多种途径和/或细胞器的蛋白质稳态,包括 ER、高尔基体、线粒体、SV、内体、溶酶体和 cAMP-PKA 激酶复杂的。

图3. 对Atg7或Atg14进行神经元特异性敲除的小鼠大脑中的蛋白质进行蛋白质组学分析。
(a-b)小鼠体重分析。(c-d) 小鼠的 Kaplan-Meier 生存曲线分析。(e-f) DEP的火山图。(g) 维恩图显示Atg7 cKO 和Atg14 cKO 小鼠大脑的 DEP 之间的重叠。(h) Atg7 cKO 和Atg14 cKO 小鼠大脑共有的 102 个 DEP 的 GO 富集分析。(i-j)差异倍数分析。(k) 已知自噬受体和Atg7 cKO 和Atg14 cKO 小鼠大脑中富集蛋白质的蛋白质组学分析中检测到的自噬受体。(l-m) ER 和 SV 蛋白变化的定量。(n) 电子显微镜 (EM) 图像。
04
自噬缺陷神经元中 LC3 相互作用组的研究
LC3 是最具特征的哺乳动物 Atg8 同源物,它包含 LC3 相互作用区域 (LIR),可介导货物招募以进行降解。为了在神经元中使用抗GFP亲和分离来促进LC3相互作用蛋白的鉴定,他们通过将GFP-LC3小鼠与Atg7f/f-Syn-Cre小鼠(GFP-LTC3;Atg7cKO)杂交来抑制GFP-LC3-转基因小鼠中的神经元自噬,然后从GFP-LC3;Atg7 cKO脑中进行GFP-pull-down实验(图4a)。与Atg7 WT小鼠相比,Atg7 cKO小鼠在600个蛋白质中存在差异的GFP-LC3相互作用,增加了73.7%,减少了26.3%(图 4b)。
然后,他们对Atg7 cKO 大脑中 GFP-LC3 相互作用增加的蛋白质和ATG7 KD iNeurons、ATG14 KD iNeurons、Atg7 cKO 小鼠大脑或Atg14 cKO 小鼠大脑中 DEP 上调的蛋白质进行了成对比较。结果显示增加的蛋白质水平有相当大的重叠(图 4 c-f)。GO富集分析显示,重叠蛋白的分子功能和细胞成分主要涉及内质网、高尔基体运输、内质网应激反应、SV循环、对未折叠蛋白的反应、自噬体和cAMP依赖性激酶(PKA)(图 4c-f)。
通过整合上述五个数据集的氧化石墨烯富集途径结果,他们观察到,在大多数数据集中,内质网途径是最显著的,这证明了内质网是神经元自噬的重要靶点(图4g)。在所有类型的内质网相关蛋白中,内质网膜是最富集的(图4h-j)。此外,他们确定了45种蛋白质,这些蛋白质在4个自噬缺陷神经元数据集共有,在15种蛋白质组学数据集共有(与lc3相互作用组)(图4i)。这些共有蛋白包括已知的自噬货物蛋白,如SQSTM1、SEC62、NBR1、TEX264、PRKAR1A和PRKAR1B。通过对ATG7 KD和ATG14 KD神经元共有的选择性上调DEP进行蛋白-蛋白相互作用(PPI)网络分析,他们发现自噬、内质网、高尔基体、SV、PKA途径和线粒体等功能模块之间存在特异性和广泛的相互联系(图4k)。他们验证了上述模块的许多组件依赖自噬清除,包括AKAP11、PRKAR1A、REEP5、ATL1、RTN3、SV2、SYNGR3、SYP(图4k)。GFP抗体的Co-IP证实了LC3与小鼠脑内SV蛋白(SV2A和SYNGR3)和AKAP11的相互作用(图41)。
此外,他们用氯喹处理表达GFP-LC3的神经元以阻断自噬通量并进行IF分析。氯喹明显增加了GFP-LC3点(表示自噬体)的数量,这些点与内源性SV2A和SYNGR3部分共定位(图4m)。

图4. 对来自神经元特异性Atg7 cKO 小鼠大脑的 GFP-LC3 相互作用蛋白进行蛋白质组学分析。
(a) 结合遗传模型和蛋白质组学的 LC3 相互作用组示意图。(b) DEP 的蛋白质组结果火山图。(c-f) 重叠dep的维恩图(左)和GO分析注释(右)。 (g) GO 注释热图。(h) 不同通用模型中已识别的 ER 蛋白和 ER 亚区室蛋白的百分比。(i) 上调 DEP 的维恩图。(j) 热图显示了在所有 5 个数据集中识别的 ER 室蛋白的FC。(k) 共有的上调 DEP 中富集 PPI 模块的六个示例。(l) 免疫共沉淀和免疫印迹分析。(m) 免疫荧光图像(左)和Pearson 系数分析(右)。
05
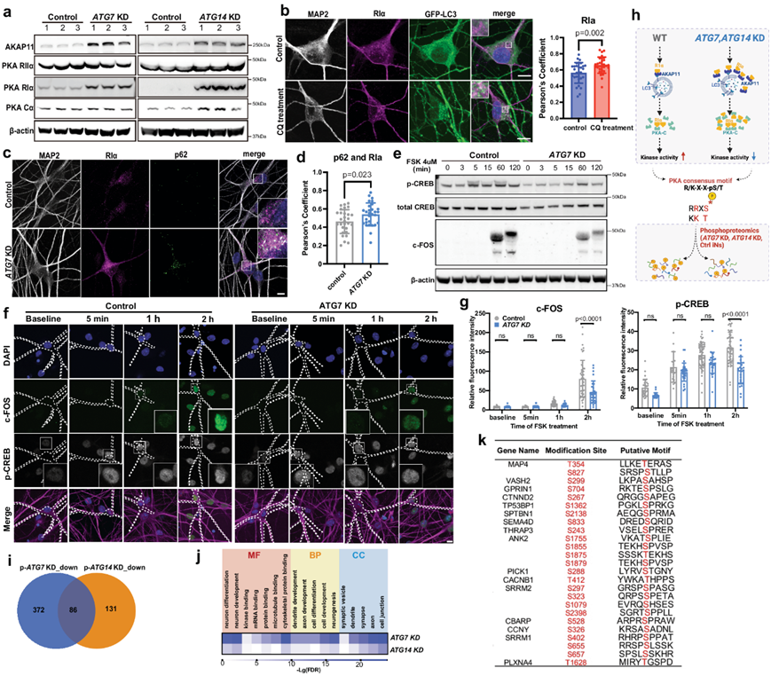
自噬降解 AKAP11 和 RI 蛋白并调节人 iNeurons 中的 PKA 和神经元活性
上述蛋白质组学分析和 LC3 相互作用组分析表明,自噬可能选择性降解人和小鼠神经元中 cAMP-PKA 途径的成分。 PKA 全酶是由两个调节亚基(R 亚基,RI 和 RII)和两个催化亚基(PKAc)组成的四聚体。每个R亚基在静止状态结合并抑制催化亚基。 cAMP 与 R 亚基结合释放并激活 PKAc。
鉴于 cAMP-PKA 在神经元中的重要功能,他们接下来探讨了自噬在调节 PKA 依赖性神经元活性中的作用。免疫印迹显示,在两种类型的自噬缺陷型 iNeurons 中,AKAP11、RI 和 PKA 催化 α 亚基 (PKA-Cα) 的蛋白水平显著升高,但 RII 没有显著升高(图 5a)。氯喹阻断自噬流导致与自噬体标记 GFP-LC3 和 p62 共定位的 RI 蛋白积累(图 5 b-d)。为了研究自噬是否调节 PKA 依赖性神经元活性,他们分析了 CREB (p-CREB) 反应的毛喉素依赖性磷酸化以及对照和ATG7 KD iNeurons中立即早期反应基因 c-FOS 的表达,发现毛喉素依赖性c-FOS诱导(神经元活性早期反应基因)减弱,表明ATG7 KD iNeurons中神经元活性减少(图 5e)。IF 分析显示ATG7 KD iNeurons细胞核中 p-CREB 和 c-FOS 的染色强度降低(图 5 f-g)。
PKA 磷酸化多种底物以调节神经元的关键功能。他们假设,由于隔离催化亚基的 RI 的异常保留,自噬缺陷可能导致许多 PKA 底物的磷酸化减少(图 5h)。他们分别在ATG7 KD中鉴定出 458 个下调磷酸化蛋白位点,在ATG14 KD iNeurons 中鉴定出 217 个下调磷酸化蛋白位点。ATG7和ATG14 KD iNeurons之间存在 86 个常见磷酸化位点,其中许多含有磷酸化位点的蛋白质是 PKA 底物(图 5i)。例如,PKA 底物(包括 ADD1、ADD2 和 NGFR)的磷酸化在ATG7 KD 和ATG14 KD iNeurons中减少。自噬缺陷的 iNeurons 中磷酸化减少的蛋白质显示出与神经元功能(如神经元细胞区室、神经发生和神经元发育)相关的途径的强烈富集(图 5j)。通过筛选包含 PKA 共有基序的蛋白 (R/KXX-pS/T) 和自噬缺陷 iNeurons 中磷酸化减少的蛋白,他们在 86 个共有的下调磷酸蛋白中鉴定了 16 个推测的 PKA 底物(图 5k)。

图5. 具有ATG7 KD 或ATG14 KD 的人类 iNeurons 中 AKAP11、PKA 亚基水平和活性以及 C-FOS 水平的表征。
(a) 免疫印迹分析。(b-c) 免疫荧光成像。(d) RIα 和 p62 的 Pearson 系数。(e) 免疫印迹分析。(f) 对照和ATG7 KD 的免疫荧光图像。(g) 定量测定map2阳性神经元c- FOS和p-CREB的总信号强度。(h) 自噬缺陷细胞中PKA亚基水平和活性的假想变化以及由此引起的PKA底物磷酸化的改变。(i) 维恩图显示ATG7 KD和ATG14 KD神经元中磷酸化肽显著下调。(j) 热图显示,ATG7 KD和ATG14 KD神经元之间重叠的显著下调磷酸化肽的途径富集。(k) 从重叠数据集中确定的假定PKA底物列表。
06
神经元自噬的丧失导致小鼠大脑中 RI 亚基异常增加和 c-FOS 活性受损
接下来他们探索神经元自噬缺陷是否会影响 PKA 亚基降解和体内 PKA 活性。免疫印迹表明,Atg7 cKO 和Atg14 cKO 小鼠大脑中的 AKAP11、RIα 和 PKA-Cα 亚基水平显著增加(图 6a-b)。为了探索 AKAP11 和 RIα 表达增加的大脑区域特异性,他们对Atg7 cKO 和对照大脑中的 AKAP11 和 RIα 进行了 IF 染色。突变小鼠许多脑区的 AKAP11 和 RIα 染色的总体荧光强度显著增加。例如,他们发现海马(CA3和DG)、皮质(IV层)、杏仁核和丘脑核中AKAP11和RIα阳性胞质聚集样结构的积累(图 6c-h)。此外,他们发现 AKAP11 与 p62 共定位于神经元的胞质聚集体中(图 6 e-f)。突变小鼠大脑的 IF 染色显示,c-FOS 标记的神经元数量减少,表明基础水平的神经元活性减少(图 6i-j)。总之,这些结果表明基础自噬在维持神经元中 PKA-RI 复合物的稳态中发挥着关键作用。自噬的丧失会破坏 PKA 信号传导并损害 c-FOS 介导的体内神经元活性。

图6. Atg7 cKO 小鼠大脑中 AKAP11、PKA RI 亚基和 c-FOS 水平的分析。
(a) 免疫印迹分析。(b) 蛋白质变化的定量分析。 (c-i) 免疫荧光图像分析。(j) c-FOS + NeuN +神经元的定量分析。
07
AKAP11 介导 iNeuron 中 PKA-RI 蛋白复合物的降解
最后,他们探究 AKAP11 是否在介导神经元中 PKA RI(α 和 β)和 PKA-Cα 的降解中发挥作用。他们使用 CRISPR 干扰技术敲低iNeurons 中的AKAP11基因表达,并通过免疫印迹发现两个独立的 iNeurons 系中 PKA RIα、RIβ 和 Cα 亚基水平显著增加。相反,PKA RII亚基的蛋白质水平保持不变(图 7a-b)。与对照 iNeurons 相比,AKAP11 KD iNeurons的体细胞和神经炎过程中 RIα 和 RIβ 蛋白的 IF 染色强度显著增强(图7c-d)。因此,上述数据证明AKAP11在通过人类神经元自噬介导 PKA-RI 复合物选择性降解中发挥关键作用。 RIα 和 RIβ 水平的显著增加可能对 PKA 介导的信号传导和神经元活性产生深远的影响。

图7.检测人类 AKAP11 缺陷 iNeurons 中 PKA 亚基的蛋白质水平。
(a) 免疫印迹分析。 (b) 蛋白质变化的定量。(c) 的免疫荧光图像。(d) 定量测定PKA细胞中RIα和RIβ神经元的总信号强度。
+ + + + + + + + + + +
结 论
本项研究对人类诱导神经元、小鼠大脑和大脑 LC3 相互作用组的多个自噬缺陷系的深度蛋白质组学分析揭示了神经元自噬在靶向多个细胞器/途径(包括ER、线粒体、核内体、高尔基体)蛋白质中的作用。通过结合磷酸化蛋白质组学和人类和小鼠神经元的功能分析,他们发现神经元自噬通过选择性降解蛋白激酶a - camp结合调节(R)-亚单位I (PKA-RI)复合物,在控制cAMP-PKA和c- fos介导的神经元活性中的作用。缺乏AKAP11会导致 PKA-RI 复合物在体细胞和神经突中积聚,这表明 PKA-RI 复合物通过 AKAP11 介导的神经元降解不断发生清除。因此,这些研究揭示了人类神经元中自噬降解的情况,并确定了自噬在控制 PKA-RI 复合物稳态和神经元中特定 PKA 活性中的生理功能。
+ + + + +



English

