文献解读|Food Chem (8.8):藏茶的靶向和非靶向代谢组学分析及生物活性研究
✦ +
+
论文ID
原名:Targeted and untargeted metabolomic analyses and biological activity of Tibetan tea
译名:藏茶的靶向和非靶向代谢组学分析及生物活性研究
期刊:Food chemistry
影响因子:8.8
发表时间:2022.2.21
DOI号:10.1016/j.foodchem.2022.132517
背 景
茶是世界上最受欢迎和最重要的非酒精饮料之一。根据发酵程度,茶叶主要分为绿茶(未发酵)、白茶和黄茶(微发酵)、乌龙茶(半发酵)、红茶(发酵)和黑茶(发酵后) 6大类。近年来,黑茶因其独特的感官特征,包括红褐色、烤木香、陈香醇厚等,越来越受到消费者的喜爱。我国黑茶主要分为康砖茶、普洱茶、茯砖茶、青砖茶和六堡茶等。其中,康砖茶叶又称“藏茶”,是我国四川雅安地区生产的典型黑茶,距今已有1000年左右的历史。藏茶不仅是国家地理标志产品,也是保证中国文化传统延续性的传统饮品。然而,迄今为止,只有绝少数研究检测了藏茶的主要化学成分和生物活性等。
实验设计

结 果
01
藏茶中非挥发性代谢物的全质谱分析
本研究采用非靶向代谢组学分析方法,对藏茶的非挥发性代谢物进行全面验证。使用LC-MS/MS联用对这些代谢物进行广泛分析,共检测到612个非挥发性代谢物。为了进一步了解四种藏茶(CC,川茶;131;FD,福鼎;MZ,梅占)中检测到的非挥发性代谢物之间的内在差异,在正负离子模式下对代谢物数据进行了主成分分析(PCA)。在ESI正离子模式下,PC1和PC2分别解释了所有样品总方差的83.94%和10.34% (图 1A),而在ESI负离子模式下,PC1和PC2分别解释了总方差的73.58%和12.99% (图 1B)。在本研究中,应用PLS-DA模型来区分藏茶中的主要和差异表达的代谢物。正、负离子模式下代谢组学数据集的得分图分别如图1C和D所示。结果表明,所建立的PLS-DA模型不存在过拟合现象,可用于藏茶差异表达代谢物的筛选。

图1 四种藏茶的主成分分析
02
藏茶中差异表达代谢物的鉴定
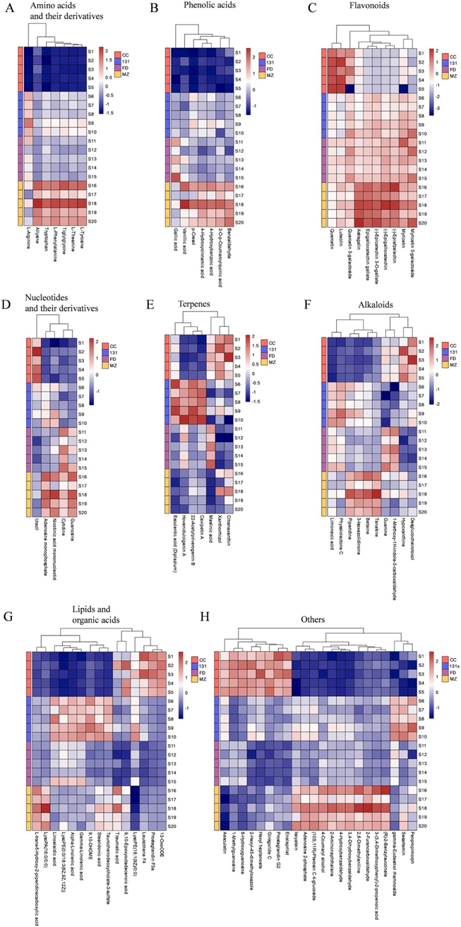
为了鉴定四种藏茶之间的差异代谢物,在PLS-DA模型中利用SIMCA-P软件计算变量投影重要性(VIP)值,以VIP > 1.00且P < 0.05作为标志性化合物,筛选出差异代谢物。结果在ESI正负离子模式下共鉴定出83个差异化合物。随后,生成了83个差异表达化合物的8个热图,以可视化鉴定的代谢物之间的相对变化(图 2A-H)。热图中的每一行和每一列分别代表一个样本和一个差异表达的代谢物,而红色和蓝色分别表示上调和下调的代谢物。总体而言,这些结果表明所有样品具有显著不同的代谢物含量,因此对这些关键代谢物进行了进一步的分析。
A.氨基酸及其衍生物:在藏茶中鉴定出7种氨基酸及其衍生物,分别为L-酪氨酸、L-茶氨酸、豆蔻酰甘氨酸、L-苯丙氨酸、色氨酸和L-精氨酸等(图 2A)。L-精氨酸影响茶的甜味,而色氨酸和苯丙氨酸影响着茶的涩味和苦味。L-茶氨酸是一种独特的鲜味氨基酸,在茶叶的滋味中起着重要作用。这些氨基酸可能是决定藏茶独特滋味的差异代谢物。
B.酚酸类:在四种藏茶类型中鉴定出7种显著差异表达的酚酸(图 2B)。其中包括苯甲醛、3-O-p-酰基奎宁酸、对甲酚、4-羟基肉桂酸、4-羟基苯甲酸、没食子酸和香草酸。没食子酸是贮藏十年的祁门红茶中非常重要的化学标志物。
C.黄酮类化合物:在筛选的茶叶中存在10种显著表达的黄酮类化合物,包括紫云英苷,槲皮素,槲皮素3-半乳糖苷,杨梅素,杨梅素3-半乳糖苷等(图 2C)。
D.核苷酸及其衍生物:5种核苷酸及其衍生物,即烟酸单核苷酸、尿嘧啶、腺苷单磷酸、鸟苷和胞苷,在所筛选的茶叶类型中被鉴定出来(图 2D)。
E.萜类化合物:在不同茶类中鉴定出7种差异表达的萜烯类物质(图 2E)。
F.生物碱类:尽管咖啡碱是茶叶中的主要生物碱,但在藏茶中鉴定了10种生物碱(图 2F)。
G.脂类和有机酸类:在筛选出的茶叶中共鉴定出14种脂类和1种有机酸差异显著表达(图 2G)。
H.其他:共鉴定出22个差异表达代谢物(图 2H)。
综上所述,上述结果表明四种藏茶具有不同的代谢组学特征。CC和131富含萜类和脂类物质。MZ含有较多的氨基酸及其衍生物、酚酸类和黄酮类成分,与总游离氨基酸、总多酚和总黄酮含量一致。上述呈现的不同代谢组学特征除了与品种特性有关外,还与种植区域、生长条件、灌溉和施肥等因素有关。

图2 热图显示四种藏茶中83个差异表达代谢物的水平
03
藏茶挥发性化合物组成的差异
应用GC-MS技术对四种藏茶中的挥发性代谢物进行分析,共鉴定出76种挥发物。这些挥发性化合物分为9类,分别为烃类(10种)、醇类(12种)、醛类(9种)、酸类(1种)、酮类(12种)、酯类(6种)、烯类(10种)、酚类(1种)和其他15种化合物。总体而言,CC、131、FD和MZ分别鉴定和定量了37、50、41和57种挥发性化合物。在各组中,挥发物的相对浓度最高的是MZ,其次是CC,FD和131 (图 3A)。在CC中,酮类是最丰富的化合物,占已鉴定挥发性化合物的55.78% (图 3B)。其中,β-紫罗兰酮含量最高,该化合物已被证明对茶汤香气有显著贡献。在131中,酮类和醇类是主要的挥发性化合物,分别占21.24和17.03%,而在FD中,醇类是最丰富的挥发性化合物,占鉴定出的挥发物的31.42%,烯烃(16.24%)是第二丰富的挥发性化合物。MZ的结果表明,醇类(40.97%)和烯烃类(23.45%)是主要的挥发性化合物,这与FD的结果一致。

图3 四种藏茶挥发性成分的比较
04
藏茶提取物的抗氧化活性
最近有研究报道,黑茶具有很强的抗氧化活性,其抗氧化活性在不同类型的黑茶中存在差异。在本研究中,该团队测定了藏茶提取物的抗氧化活性。结果表明,四种藏茶提取物均具有较强的抗氧化能力。基于DPPH自由基清除,CC,131,FD和MZ的IC50值分别为0.365,0.297,0.248和0.235 mg/mL (图 4A)。此外,FD和MZ表现出优异的ABTS·+自由基清除活性,与DPPH测定的结果一致(图 4B)。四种藏茶提取物的ABTS IC50值表明,CC具有最高的ABTS IC50值,其次是131,FD和MZ。相比之下,FD表现出比MZ更好的还原能力,这可能是由于不同检测方法下潜在机制的差异(图 4C)。

图4 四种藏茶提取物的生物活性
05
藏茶降血糖活性的比较
为了解藏茶提取物的降血糖活性,本研究采用α-淀粉酶和α-葡萄糖苷酶抑制实验对藏茶提取物的体外降血糖活性进行了测定。随着藏茶提取物浓度从0.1 mg/mL增加到1.0 mg/mL,藏茶提取物对α-淀粉酶的抑制率增加。此外,CC、131、FZ和MZ的IC50值分别为0.674、0.479、0.392和0.378 mg/mL,高于阳性对照阿卡波糖(图 4D)。这一结果表明,虽然所有藏茶提取物对α-淀粉酶均有较好的抑制作用,但其抑制能力均低于阿卡波糖。此外,青砖茶水提取物在体外对α-葡萄糖苷酶具有很强的抑制作用(图 4E)。总的来说,这些结果表明藏茶可能具有作为预防糖尿病的功能性饮料的潜力。
06
化学成分与生物活性的关系
该团队推测所观察到的四种藏茶生物活性的差异可能是由化学成分的变化引起的。因此,采用Spearman秩相关检验来确定生物活性与化学成分之间的关系。化学成分与抗氧化活性和降血糖活性之间的相关性结果见图4F。有趣的是,化学成分与生物活性显著相关。此外,多酚和黄酮含量与自由基清除活性以及α-淀粉酶和α-葡萄糖苷酶抑制活性呈显著正相关。此外,茶黄素含量与抗氧化和降血糖活性呈显著正相关,而茶褐素与降血糖活性呈显著正相关,包括对α-淀粉酶和α-葡萄糖苷酶的抑制作用。此外,自由基清除能力与没食子酸呈正相关,而所有儿茶素与抗氧化活性呈显著正相关。本研究结果表明,与其他物质相比,多酚、黄酮和儿茶素等化学物质与生物活性的关系更为密切,可作为评价藏茶生物活性的指标。
+ + + + + + + + + + +
结 论
本研究应用LC-MS/MS方法对四种藏茶中的非挥发性代谢物进行分析鉴定,并测定了它们的体外抗氧化和降血糖活性。从藏茶中共鉴定出612种非挥发性成分,包括氨基酸及其衍生物、酚酸类、黄酮类、核苷酸及其衍生物、萜烯类、生物碱类、维生素类、有机酸类和脂类等。此外,在不同品种藏茶中共鉴定出83个差异表达代谢物作为特异性标记,其中MZ的氨基酸及其衍生物、酚酸和类黄酮含量最高,CC和131的萜类和脂类含量最高。应用GC-MS技术对四种藏茶中的挥发性代谢物进行分析,共鉴定出76种挥发物。体外抗氧化和降血糖实验结果表明,所有藏茶提取物均表现出抗氧化和降血糖活性,相关性分析表明,茶多酚、黄酮和儿茶素与藏茶的生物活性密切相关。因此,在今后的研究中,应通过建立动物实验模型,进一步研究藏茶的体内生物活性。总的来说,本研究结果不仅为藏茶的品质检测提供了明确的数据库,而且为生产高品质的藏茶提供了理论依据。这些结果对今后藏茶产品的开发以及中国黑茶产业的发展具有深远的指导意义。
+ + + + +



English

