文献解读|Elife(8.713):心脏的单细胞 RNA-seq 揭示了糖尿病性心肌病心肌纤维化的细胞间通讯驱动因素
原名:Single-cell RNA-seq of heart reveals intercellular communication drivers of myocardial fibrosis in diabetic cardiomyopathy
译名:心脏的单细胞 RNA-seq 揭示了糖尿病性心肌病心肌纤维化的细胞间通讯驱动因素
期刊:eLife
影响因子:8.713
发表时间:2023.4.3
DOI号:10.7554/eLife.80479
背 景
心肌纤维化是糖尿病引起的心肌病的特征性病理。因此,深入研究心脏异质性和细胞间相互作用有助于阐明糖尿病心肌纤维化的发病机制,并确定治疗该疾病的治疗靶点。
实验设计
结 果01

糖尿病小鼠心脏的单细胞概况
传统的单细胞 RNA-seq (scRNA-seq) 无法包含啮齿动物心肌中的所有细胞以进行后续深度测序,因此,研究者团队分离了所有心脏细胞的细胞核部分,以评估细胞群的异质性和转录谱的变化,以响应 HFD/STZ 诱发糖尿病的病理学(图1)。他们将来自 6 个健康对照(16490 个细胞)和 6 个 HFD/STZ 诱导的糖尿病小鼠(16095 个细胞)的 32585 个心脏细胞分类为 25 个转录不同的聚类,这些聚类在个体小鼠中表现出高度一致的表达模式,并根据细胞特异性标记物和显著富集的基因确定了 14 个种群(图1A),细胞群包括成纤维细胞(Pdgfra、Pcdh9、Bmper)、内皮细胞(Pecam1、Ccdc85a、Btnl9)、巨噬细胞(Fcgr1、F13a1、Adgre1)、周细胞(Pdgfrb、Vtn、Trpc3)、脂肪细胞(Adipoq、Plin1、Tshr)、心肌细胞(Ttn、Mhrt、Myh6)、平滑肌细胞(Acta2、Myh11、Cdh6)、心内膜细胞(Npr3、Tmem108、Plvap), 心外膜细胞(Msln、Pcdh15、Muc16), 雪旺细胞(Plp1、Gfra3)和其他免疫细胞群(T 细胞、单核细胞、B 细胞)(图1B)。对每个心脏细胞群中已建立的标记基因的进一步检测表明,在所有分析的心脏中都存在多种细胞类型(图1C-D)。高脂饮食 (HFD)/联合链脲佐菌素 (STZ) 处理在大多数心脏群体中引起显著的转录组学变化,尤其是在成纤维细胞、内皮细胞、心内膜细胞、心肌细胞和巨噬细胞中(图1E)。
总之,scRNA-seq 鉴定了小鼠心脏中不同的细胞群,这些细胞群可以帮助表征 HFD/STZ 诱导的基于基因表达的糖尿病相关变化。

图1. 糖尿病小鼠心脏的单细胞概况
02

HDF/STZ 诱导的糖尿病对心脏细胞间通讯的影响
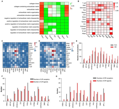
具有非重叠功能的细胞亚群呈现出不同的转录组学扰动以响应病理刺激,为了确定不同的心脏细胞群是否对糖尿病刺激有不同的反应,他们比较了所有心脏细胞类型中的差异表达基因,并确定了与每种主要心脏细胞类型相关的 2118 个独特的差异表达基因 (uni-DEG)。GO分析显示,与胶原纤维组织和细胞外基质重塑相关的过程在心脏成纤维细胞中发生富集(图2A), 表明成纤维细胞是细胞外基质重塑和心脏纤维化的关键成分。对支持特定细胞群生长的因素的分析揭示了关键的细胞间通信通路,其中包括支持小鼠心脏特定细胞群存活的信号通路(图2B),例如,周细胞和成纤维细胞分别表达Il34和Csf1,并通过Csf1r进行通信, 同时作为巨噬细胞存活和生长的关键因素发挥作用(图2B)。内皮细胞和成纤维细胞聚类是自分泌和旁分泌信号的重要枢纽(图2C-D),并且细胞间信号响应 HFD/STZ 诱导的糖尿病在所有心脏细胞中都发生了变化, 成纤维细胞显示出连接数量的最大增加(图2E-G)。总之,这些分析的结果表明,细胞间通讯在糖尿病小鼠心脏微环境的改变中起着重要作用。

图2. HFD/STZ诱导的糖尿病期间心肌细胞间通讯的比较分析
03

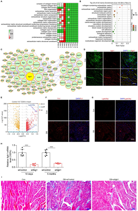
成纤维细胞中与糖尿病心肌纤维化相关的关键配体-受体对的鉴定
心脏成纤维细胞是心肌纤维化的主要驱动因素,为了研究糖尿病心肌纤维化中的关键受体-配体相互作用,他们筛选了心脏成纤维细胞中高表达的受体。然后,他们合并了成纤维细胞中上调的 uni-DEG 和高表达的成纤维细胞受体,其同源配体在糖尿病进展期间至少在一种心肌细胞类型中上调(图3A),并使用新的成纤维细胞特异性基因组构建了蛋白质-蛋白质相互作用 (PPI) 网络(图3B), dgfb和Pdgfd转录物在内皮细胞中上调,而Pdgfc水平在糖尿病小鼠的巨噬细胞中显著升高(图3C-D)。此外,Egfr配体Efemp1在心外膜细胞中发生上调(图3E)。
为了检测 Pdgfra 在糖尿病心肌纤维化中的功能作用,他们使用 Pdgfra 抑制剂甲磺酸伊马替尼 (Ima) 处理了 HFD/STZ 诱导的糖尿病小鼠。结果表明,与 HFD/STZ 组相比,HFD/STZ Ima处理可显著增加心脏 p-Pdgfra 蛋白水平并降低 p-Pdgfra 蛋白水平(图3F)。此外,与对照组相比, HFD/STZ 处理小鼠的心肌表达更高水平的Col1a1和Col3a1(图3G-H),这与细胞外基质中胶原蛋白沉积增加一致。然而,Ima 处理减弱了 HFD/STZ 诱导的胶原蛋白合成和沉积的增加(图3I)。总之,这些结果表明 Pdgf–Pdgfra 相互作用导致糖尿病心肌纤维化。

图3. 成纤维细胞中与糖尿病心肌纤维化相关的关键配体-受体对的鉴定
04

鉴定心肌纤维化相关的心脏成纤维细胞亚群
为了观察心脏成纤维细胞的异质性,他们检测了来自糖尿病小鼠和对照小鼠的 6416 个成纤维细胞。基于 Seurat 的 6416 成纤维细胞无监督聚类揭示了 10 个不同的亚群(图4A)。接下来,使用层次聚类来分析这些心脏成纤维细胞亚群的异质性,成纤维细胞亚群 3 根据其表达模式形成了与其他成纤维细胞亚群不同的聚类(图4B)。
他们进一步研究了所有成纤维细胞群对心肌纤维化的作用(图4C),值得注意的是,亚群 3(Nppa和Clu)和亚群 5(Postn和Cilp)中最富集的基因是公认的促纤维化功能生物标志物。每个成纤维细胞亚群的基因组变异分析(GSVA)表明亚群之间的功能多样化,成纤维细胞3和5种群强烈参与细胞外基质重塑和胶原合成(图4D)。亚群 3 中最显著富集的基因是Hrc,它通过调节 Ca2+的摄取、储存和释放对正常的心脏功能至关重要。成纤维细胞亚群 5 中最显著富集的基因是Postn,这与血管紧张素诱导的心肌肥大动物模型中鉴定的成纤维细胞亚群一致。通过对Hrc和Postn进行免疫染色,还在小鼠心脏中分别检测到 Hrc hi 和 Postn hi 成纤维细胞群(图4E-F)。

图4. 成纤维细胞亚群的异质性分析
05

转录因子网络分析和细胞间通讯驱动因素分析
为了研究驱动成纤维细胞亚群表型分化的潜在分子机制,他们使用了单细胞调控网络推理和聚类,结果揭示了每个亚群中不同转录因子网络的上调。例如,Thra和Creb5调节子分别在成纤维细胞亚群 0 和 2 中上调,而Nfe2l1网络在亚群 3 中富集,而亚群 4 显示Foxp2网络的激活增加(图5A)。由Tcf4驱动的调节子转录因子在亚群 1 和 9 中富集,而Mef2a在亚群 7 和 8 中富集,与Hmgb1在心脏纤维化中的作用一致,基于Hmgb1的网络在Hrchi和Postnhi成纤维细胞群体中上调(图5A)。热图分析进一步证实了转录因子的上调(图5B)。
为了确定糖尿病期间心肌纤维化的细胞驱动因素,他们对对照组和糖尿病小鼠心脏之间的差异表达基因 (DEG) 进行了聚类分析。HFD/STZ 处理诱导所有心脏成纤维细胞亚群的转录变化,以及 Hrchi成纤维细胞中的上调的基因发生富集(图6A)。此外, Hrchi中排名前 20 的富集途径糖尿病组的成纤维细胞与细胞外基质组织、心肌纤维化和成纤维细胞活化相关(图6B)。

图5. 成纤维细胞亚群的转录因子网络分析
为了鉴定Hrc hi成纤维细胞中介导糖尿病患者心肌纤维化的关键信号分子,他们还鉴定了每个成纤维细胞亚群中的 uni-DEG,并使用上调基因构建了 PPI 网络(图6C)。排在前15位的hub基因包括Itgb1、Col6a1、Col1a2、Dcn、Rpl6、Rps20、Serpinh1、Bgn、Hsp90aa1、Col6a2,其中Col6a1、Col1a2、Col6a2、Dcn和Bgn编码 ECM 蛋白。上调 uni-DEG 的 PPI 网络和免疫染色结果表明Hrchi成纤维细胞的Itgb1在糖尿病心肌纤维化中的关键作用(图6D)。Itgb1缺乏会增加致心律失常性右心室心肌病患者发生室性心律失常的风险 ,因此有理由推测Itgb1之间的相互作用及其同源配体参与糖尿病相关的心肌纤维化。为了证实这一假设,他们筛选了Itgb1的所有潜在配体,发现 Lgals3bp 和 Fn1 在糖尿病小鼠的心脏组织中发生了上调(图6E-G)。
为了验证Itgb1在糖尿病期间心脏纤维化中的作用,他们使用腺相关病毒 9 (AAV9) 来递送优先靶向心脏的Itgb1 siRNA。与阴性对照相比,单次注射Itgb1 siRNA后Itgb1 mRNA水平降低 >80%(图6H)。此外,在注射 siRNA 后,Itgb1的敲低持续了 5 个多月。接下来,他们用Masson染色法检测Itgb1基因敲低的糖尿病小鼠心脏中胶原蛋白的合成和沉积。结果表明,Itgb1敲除小鼠的胶原蛋白合成和沉积水平确实下调(图6I)。

图6. 鉴定Hrchi成纤维细胞中心肌纤维化的细胞间通讯驱动因素
06

在 DB/DB 糖尿病小鼠模型中验证 scRNA-seq 数据的结果
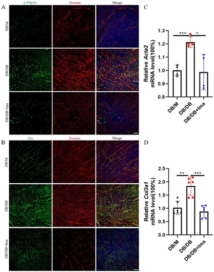
为了确认 scRNA-seq 数据是否与其他 2 型糖尿病小鼠模型的数据一致,他们在 DB/DB 小鼠中进行了数据验证。DB/DB 是一种自发的 2 型糖尿病转基因小鼠模型,具有瘦素受体点突变,会出现肥胖、胰岛素抵抗和高血糖症状。
他们发现在 DB/DB 小鼠中 Pdgfra 磷酸化发生显著升高,并且在 Ima 处理后 Pdgfra 的磷酸化水平发生显著抑制作用(图7A),Hrc 在 DB/DB 糖尿病小鼠中高表达,并与成纤维细胞标志物 Desmin 重叠,表明 Hrc 在糖尿病心脏的成纤维细胞中发生显著激活。用 Ima 处理后,Hrc 和 Desmin 的表达受到显著抑制(图7B)。最后, Acta2和Col3a1的qRT-PCR结果进一步证实了Ima处理可以显著抑制糖尿病小鼠心脏胶原纤维的积累(图7C-D)。

图7. DB/DB 糖尿病小鼠中 Hrc 激活的成纤维细胞和 Pdgfra 磷酸化的鉴定
+ + + + + + + + + + +
结 论
本项研究以单细胞分辨率研究了HFD/STZ诱导的糖尿病小鼠心脏心肌纤维化的细胞间通讯驱动因素。成纤维细胞和巨噬细胞、内皮细胞以及成纤维细胞和心外膜细胞的细胞间和PPI网络揭示了配体-受体相互作用的关键变化,例如 Pdgf-Pdgfra 和 Efemp1-Egfr,促进了糖尿病心肌纤维化进展过程中促纤维化微环境的发展,证实了特异性抑制 Pdgfra 轴可以显著改善糖尿病心肌纤维化。他们还确定了表型不同的Hrchi和Postnhi成纤维细胞亚群与病理性细胞外基质重塑相关,其中Hrchi成纤维细胞在糖尿病条件下最易发生纤维化。最后,他们验证了Itgb1中枢基因介导的糖尿病心肌纤维化细胞间通讯驱动因子在Hrchi成纤维细胞中的作用,并通过糖尿病小鼠心脏中AAV9 介导的Itgb1敲低证实了结果。总之,心脏细胞作图为糖尿病心肌纤维化期间参与病理性细胞外基质重塑的细胞间通讯驱动因素提供了新的见解。
+ + + + +



English

