文献解读|Nat Commun(17.694):RNA 结合蛋白相互作用组的表征揭示了MYC扩增的髓母细胞瘤的特定背景转录后景观
✦ +
+
论文ID
原名:Characterization of an RNA binding protein interactome reveals a context-specific post-transcriptional landscape of MYC-amplified medulloblastoma
译名:RNA 结合蛋白相互作用组的表征揭示了MYC扩增的髓母细胞瘤的特定背景转录后景观
期刊:Nature Communications
影响因子:17.694
发表时间:2022.12.6
DOI号:10.1038/s41467-022-35118-3
背 景
髓母细胞瘤 (MB) 是儿童中最常见的实体恶性脑肿瘤,包括四个亚组:WNT、SHH、G3和 G4。其中第三组G3 MB 是最具侵略性的亚组,并且由于其在整个软脑膜轴传播的倾向,且伴随有MYC扩增的特点,这与预后不良相关。但是,MYC 通路的治疗靶向仍然有限,迫切需要 G3 MB 的替代疗法。Musashi-1 (MSI1)是一种RNA结合蛋白(RBP),在发育过程中维持神经干细胞的潜能,在有丝分裂后神经元中迅速下调,并与脑肿瘤起始细胞 (BTIC)的发生发展有关,因此其具有作为靶向治疗的潜力。为了促进儿童脑癌中 MSI1 功能和靶向性的大规模比较研究,研究者通过与来自内源性 MSI1 富集的MYC扩增的G3 MB 的 BTIC 进行比较,研究其作为神经干细胞干性介质的作用。此外还通过患者来源的 G3 MB 细胞系中基因敲除 (KD) 后出现的转录组学、翻译组学和蛋白质组学变化跟踪 MSI1 目标转录物,以表征单个 RBP 的多层次影响。
实验设计

结 果
01
MSI1基因在G3MB小鼠模型中的表征
研究者团队建立了一个成熟的 G3 MB 小鼠模型 (MP 模型),发现小鼠 Msi1 蛋白水平在 MP 肿瘤中高于成年小鼠小脑和嗅球,但低于胚胎脑(图 1a)。与成年小鼠小脑相比,小鼠Msi1转录物水平在 MP 衍生肿瘤中也显著上调,并且与小鼠的神经干细胞 (NSCs) 相当 (p = 0.048) (图 1b)。通过 RNA 干扰敲低 MP 细胞中的 Msi1 (shMsi1)(图1c)导致神经球形成能力的减弱 (图1d-e)和增殖能力的降低(图1f)。
研究者团队又使用了一种Msi1flox/flox小鼠进一步表征Msi1(图1g-h)。MP肿瘤由新生Msi1flox/flox小鼠NSCs产生,肿瘤细胞由编码GFP (对照) 或Cre重组酶 (用于抑制Msi1基因)的逆转录病毒感染 (图1i)。与对照细胞相比,Cre 减少了Msi1 mRNA 水平, 且Msi1 的抑制会损害肿瘤细胞增殖和形成初级和次级神经球的能力 (图1j-l)。之后,将Cre 感染的Msi1flox/flox MP 细胞植入小鼠颅内 (图1i)。虽然移植了对照组肿瘤细胞的小鼠在两个月内行成肿瘤,但移植了 Cre 感染的Msi1flox/flox肿瘤细胞的小鼠显示较少的肿瘤形成(图1m),此外还排除了Cre本身的毒性因素对小鼠存活的影响 (图1n)。
相比于感染GFP组和未感染组,Cre 感染组的小鼠均未显示肿瘤形成 (图2a),并在300天内表现出100% 的存活率 (图2b),这进一步表明Cre 介导的MSI1基因敲低具有抑瘤作用。之后,研究者团队又将来自4岁男孩的SU_MB002 (原代 G3 MB 细胞系)移植到小鼠颅内,苏木精和伊红 (H&E) 染色发现,相比对照组,sh MSI1 G3 MB 移植小鼠的肿瘤显著减小 (图2c),且具有显著的生存优势(图2d)。总之,Cre介导的Msi1基因的抑制在MP细胞中损害了自我更新的关键干细胞特性,并具有抑制MP的肿瘤形成能力。

图1. Cre介导的Msi1基因抑制在MP小鼠模型中的影响

图2. MSI1对 G3 MB小鼠存活的影响
02
对G3 MB 中MSI1 转录后调节子的 eCLIP 分析
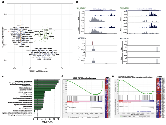
为了更系统地表征特定于 MYC 扩增的 G3 MB 的 MSI1 转录后调节子,研究者团队使用增强交联、免疫沉淀和测序 (eCLIP-seq) 对 G3 MB (SU_MB002) 和胚胎小脑神经干细胞 (NSC201cb) 进行差异分析(图3a),发现这些起源于小脑的肿瘤细胞和正常细胞共有 110 个 MSI1 结合转录物,在 G3 MB 和 NSC 中观察到来自可重现 MSI1 峰的基因区域特异性的类似模式,因为结合序列主要位于 3'UTR 区域,其次是编码序列 (CDS) 和 5'UTR (图3c-e),基序分析验证 G(UAG)U 三核苷酸在 G3 MB 和 NSC中的 MSI1 eCLIP 位点周围富集(图3d)。对 G3 MB 和 NSC 中 MSI1 结合的基因区域的差异分析确定了可能代表潜在下游靶标的独特 G3 MB 结合转录本 (例如MYC、OTX2、BRD3、DDX3X)以及共同靶标(CTNNB1、TCF12、EIF4A2)(图4a-b)。在与G3 MB特异性结合的MSI1结合转录本中,研究者团队还发现了与已知G3 MB通路相关的基因富集 (如JAK-STAT, TGF-β)以及与NSC相比,G3 MB中染色质重塑、转录和翻译途径相关的基因(图4a-c)。总之,G3 MB和NSC之间MSI1转录本的差异结合分析表明了G3 MB中必需基因的异常MSI1相关转录后修饰。

图3. eCLIP 分析揭示了与染色质重塑、转录和翻译相关的过程中涉及的关键 MSI1 结合转录本

图4. eCLIP分析显示NSC和G3 MB中存在差异结合转录本,其中关键的MSI1结合转录本参与TGF-β通路和GABA激活
03
shMSI1 G3 MB 的多聚核糖体分析和测序揭示了关键癌症相关基因的翻译下调
基因集富集分析 (GSEA) 显示,已知 G3 MB 相关信号通路的下调,包括 TGF-β 和 GABA 受体激活(图 4d-e)。大量 eCLIP 结合基因在 shMSI1抑制后适度差异表达,表明 shMSI1敲低的广泛级联效应 (即 MSI1 结合转录物的下游效应)。然而,在shMSI1敲低后,有91个MSI1 eCLIP结合基因表达差异,这表明MSI1具有调节转录稳定性或降解的作用(图3f)。之后,研究者团队接下来研究MSI1 是否介导这些转录物进入核糖体 (图5a)。与对照样品相比,shMSI1-抑制样品的多核糖体相关 mRNA 整体显著增加 (图5b)。shMSI1中差异多核糖体相关的 mRNA 的很大一部分注释为癌症相关基因 (图5c),在抑制shMSI1后,多个癌症相关基因在翻译组中显著下调,然后他们初步量化了shMSI1和对照样品中新生肽的形成,采用基于FACS的表面传感翻译 (SuNSET) 方法,观察到MSI1敲低后新生多肽产量的整体增加 (图5d)。之后,他们进行鸟枪法定量蛋白质组学分析,发现shMSI1抑制 G3 MB 细胞 (图5e),又通过液相色谱和质谱 (LC-MS) 鉴定的同量异位化合物标记样品肽的 MaxQUANT 分析,发现与对照相比,MSI1 在抑制后蛋白质丰度右移,表明蛋白质丰度总体增加。但是,蛋白质组富集分析 (PSEA) 后进一步显示在 shMSI1抑制后与癌症侵袭性相关的蛋白质下调而与神经元分化和细胞凋亡相关的蛋白质上调 (图5g-h)。这些结果表明在MSI1受到抑制后,多核糖体与控制细胞存活的转录物的关联增加,并证明 MSI1 在神经和癌症干细胞中作为决定因子的作用。

图5. 多核糖体分析和测序以及 SuNSET 分析
04
多组学分析鉴定G3 MB 潜在的下游癌症选择性靶标
研究者团队使用 RRA 分析的综合数据驱动方法确定了 224 个受到MSI1影响而显著改变的基因 (图6a),而这些基因包含了已知的癌症相关基因(TNC、AKT3、CCND3、MSI2)以及与细胞正常功能相关的基因(TMEM33、SYN、MK167)。RRA 分析进一步鉴定了 G3 MB 中的一组 MSI1 结合基因,包括TMEM33、SFNX和HIPK1,作为治疗药物靶向的癌症选择性下游靶点 (即未结合在 NSC 中) (图6b),重要的是, MSI1和HIPK1在MB中的表达呈正相关(图6b)。对反应途径功能相互作用网络的研究显示MYC介导了多个顶级RRA基因的表达调控,包括HIPK1 (图6c)。这些结果表明通过靶向 HIPK1 具有辅助 MYC 抑制作用。此外,鉴于与 MSI1相比,HIPK1 并未在全身广泛表达,提示针对 MB 中的 HIPK1 可能具有潜在的治疗策略。

图6. 稳健排序分析 (RRA) 发现TMEM33、SFNX3 和 HIPK1 基因集直接受 G3 MB 中的 MSI1 干扰
+ + + + + + + + + + +
结 论
RNA 结合蛋白 Musashi-1 (MSI1) 是MYC过表达小鼠模型和患者来源的异种移植物中 G3 MB 的重要介质。MSI1的抑制大幅度降低了肿瘤的发生并显著延长了小鼠寿命。研究者确定了 MSI1 在正常神经和 G3 MB 干细胞中的结合靶标,然后在转录组学、翻译组学和蛋白质组学水平上将这些数据进行大规模筛选并系统地剖析其功能作用。这些大型数据集的比较以及综合多组学分析将 HIPK1 鉴定为 G3 MB 中潜在的下游癌症选择性靶标并且揭示了癌症选择性 MSI1 结合靶点在多个 MYC 相关通路发挥作用,这为 G3 MB 在特定条件下的靶向治疗提供了新的理论依据。


English

