文献解读|J Nanobiotechnology(9.429)源于人心球衍生细胞的心脏靶向外泌体提高了心肌肥大的治疗效果
✦ +
+
论文ID
原名:Heart‑targeting exosomes from human cardiosphere‑derived cells improve the therapeutic effect on cardiac hypertrophy
译名:源于人心球衍生细胞的心脏靶向外泌体提高了心肌肥大的治疗效果
期刊:Journal of Nanobiotechnology
影响因子:9.429
发表时间:2022.10.4
DOI号:10.1186/s12951-022-01630-3
背 景
心肌肥大最初是对许多心血管疾病的代偿性适应性反应,包括慢性高血压、主动脉狭窄、二尖瓣或主动脉反流等。虽然目前的治疗方案显著地缩短了心肌肥大的进展,但在临床实践中仍有未满足的医疗需求。因此,迫切需要能够改善心脏重构和心脏功能的新疗法。人心球衍生细胞(CDCS)的外泌体在治疗心血管疾病方面很有前景,其具有源于母细胞的特性,能降低心肌细胞的死亡、刺激血管再生、抑制间质性纤维化及炎症等作用。然而,目前外泌体应用的挑战是天然的外泌体缺乏组织靶向性且容易被单核吞噬系统清除。因此,作者将心脏归巢肽(HHP)展示在源于人心球衍生细胞的外泌体膜表面,授予外泌体靶向能力,缩短药物到达靶器官的时间,从而提高了对心肌肥大的治疗作用。
实验设计

结 果
01

外泌体的表征
首先,作者对基因工程制备的HHP-EXO进行表征,与对照组CON-EXO进行比较,二者都显示球形、杯状结构,粒径均在100nm左右;WB验证二者表面均表达CD9、Alix、TSG101标志性蛋白(图1A-B)。为了验证归巢肽能否展示在EXO表面,作者制备FLAG-EXO与CON-EXO,通过免疫共沉淀实验得出只有FLAG-EXO能观察到CD9、Alix、TSG101目标条带,因此推断出HHP可以展示在EXO表面。

图1 外泌体的表征
02

HHP-EXO靶向功能验证
作者分别验证了HHP-EXO在体内、外靶向心肌细胞的能力。体外实验:将DiI标记的HHP-EXO与NRCMs细胞孵育24h,共聚焦和流式实验均证明HHP-EXO能被NRCMs细胞高效摄取(图2D-F);体内实验:将CM-DiI标记的HHP-EXO尾静脉注射至小鼠,24h后收集心、肝、脾、肺、肾,IVIS成像观察外泌体的在体内的器官分布情况,结果显示HHP-EXO在心脏的荧光值是CON-EXO的两倍(图3A-B),而肝脏、肾脏、肺、脾脏部位的荧光强度都是相似的。以上结果证明,HHP-EXO在体内、外均能高效靶向心肌细胞。

图2 HHP-EXO的细胞靶向

图3 HHP-EXO的器官靶向
03

HHP-EXO提高小鼠的心功能
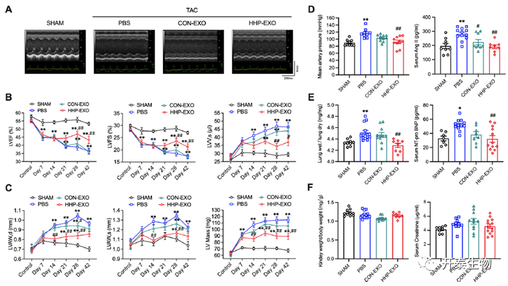
为了研究HHP-EXO在TAC诱导的心肌肥大小鼠中的治疗潜力,将HHP-EXO与CON-EXO分别在第8、10、12、14、16、18、20天尾静脉注射给小鼠,评估注射前后的心脏功能,与CON-EXO相比,HHP-EXO能明显改善TAC减少的左心室射血分数(LVEF)、左心室部分缩短(LVFS);与PBS治疗相比,左心室收缩期末容积(LVV.s)(图4B)舒张期左心室前壁厚度(LVAW.d)和收缩左心室前壁厚度(LVAW.s)(图4C)在CON-EXO治疗的TAC小鼠中略有改善,但在HHP-EXO治疗的TAC小鼠中有显著改善。这些结果表明,靶向心脏的HHP-EXO显著提高了心肌肥大的治疗效果。
另外,左心室肥厚(LVH)被认为是高血压引起的器官损伤的生物标志物;Ang II和NT-proBNP的血清水平是心衰和重构的标志。因此,作者分别分析TAC小鼠处理后的右颈动脉平均血压(MBP)、Ang II和NT-proBNP的血清水平、肺湿/干重比指标,结果显示HHP-EXO处理后,能明显降低MBP、Ang II和NT-proBNP的血清水平及肺湿/干重比,说明HHP-EXO能明显改善TAC小鼠的心功能。

图4 HHP-EXO改善心功能
04

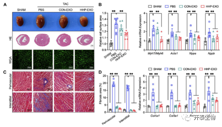
HHP-EXO改善TAC诱导的心肌肥大和心肌纤维化
通过分析小鼠的心脏形态、横切面、心室组织学,HHP-EXO处理的小鼠其心脏大小比未处理的小;心室横切面显示,HHP-EXO组TAC小鼠左心室壁厚显著降低;Masson染色显示,PBS组TAC小鼠左心室血管周和心肌间质纤维化增加,而CON-EXO或HHP-EXO组TAC小鼠左心室血管周和心肌间质纤维化减少(图5A-C)。同时,通过评估心肌纤维化的标志基因Col1a1、Col3a1、Fn1和Ctgf,发现HHP-EXO组和CON-EXO组均能显著降低以上基因的表达水平。这些结果表明,HHP-EXO和CON-EXO均可改善TAC诱导的心肌纤维化(图5D)。

图5 HHP-EXO改善TAC诱导的心肌肥大和心肌纤维化
05

HHP-EXO改善TAC诱导的心肌肥大的作用机制
为了研究HHP-EXO治疗效果的作用机制,作者分别分析了小鼠心肌组织中与心肌肥大相关的信号分子β-MHC、 BNP、GP130、p-ERK1/2、p-AKT和p-STAT3,在PBS组中以上信号分子的蛋白表达水平均明显上调,而HHP-EXO组能降低上升的蛋白水平,但CON-EXO只能降低β-MHC、 GP130、p-STAT3的蛋白水平,说明HHP-EXO通过抑制β-MHC、 BNP、GP130、p-ERK1/2、p-AKT和p-STAT3而缓解TAC诱导的心肌肥大。

图6 HHP-EXO改善TAC诱导的心肌肥大的作用机制
一般认为外泌体包裹的miRNAs在细胞间通信中起着重要作用,而miRNA-148a是CDCs的外泌体中最丰富的信号分子之一,有报道称miRNA-148a通过下调GP130-STAT3信号通路保护心脏免受压力过载诱导的收缩功能障碍。因此,作者进一步研究了miRNA-148a是否在HHP-EXO治疗TAC诱导的心肌肥大中起关键治疗作用,结果显示miRNA-148a通过下调GP130,而抑制STAT3、ERK1/2和AKT信号通路,最终实现HHP-EXO对心肌肥大的保护作用。
+ + + + + + + + + + +
结 论
在本研究中,作者将HHP成功展示在源于人CDCs外泌体的表面,赋予外泌体体外靶向NRCMs的能力,并在体内选择性富集于心脏。HHP-EXO在体外能改善Ang II诱导的心肌细胞肥大,显著提高TAC诱导小鼠的心肌重构和功能。同时,作者进一步研究了HHP-EXO发挥作用的机制,发现CDCs外泌体中的miRNA-148a通过下调GP130,导致STAT3、ERK1/2和AKT信号通路的抑制,从而有效改善小鼠的心功能。
+ + + + +



English

