文献解读|Front Pharmacol(5.988):转录组分析揭示氟苯尼考抑制P19干细胞增殖和分化的分子机制
✦ +
+
论文ID
原名:Molecular Mechanisms Underlying the Inhibition of Proliferation and Differentiation by Florfenicol in P19 Stem Cells: Transcriptome Analysis
译名:转录组分析揭示氟苯尼考抑制P19干细胞增殖和分化的分子机制
期刊:Frontiers in Pharmacology
影响因子:5.988
发表时间:2022.3.29
DOI号:10.3389/fphar.2022.779664
背 景
氟苯尼考(FLO)可破坏细菌和线粒体的蛋白质合成,从而发挥抗菌和毒性作用。然而,过度使用FLO导致耐药菌产生,且多项研究已经证实FLO具有胚胎毒性。作者之前的研究发现,FLO可以抑制鸡胚胎发育并诱导早期胚胎死亡,但其作用机制尚不明确。本研究选择P19干细胞(P19SCs,一种多能性胚胎癌细胞)为实验对象,通过RNA-Seq技术研究FLO对P19SCs转录组的影响,阐明FLO诱导胚胎毒性的潜在分子机制,这有助于指导FLO的合理使用,确保人畜健康和生态安全。
实验设计

结 果
01

FLO抑制P19SCs增殖及多能性
用FLO处理P19SCs 24或48小时,CCK-8检测结果表明:FLO以剂量和时间依赖性方式抑制细胞增殖(图1A)。然而,25 μg/ml 的FLO处理并未导致细胞培养上清液中LDH含量发生显著变化,表明FLO不会导致细胞死亡(图1B)。这表明FLO可抑制P19SCs的增殖,但不引起细胞死亡。
Sox2和Oct4是维持胚胎干细胞多能性所必需的蛋白。WB结果显示,FLO处理导致Sox2和Oct4蛋白表达水平显著下降,说明FLO抑制了P19SCs的多能性(图1C,D)。

图1 FLO抑制P19SCs的增殖和多能性
02

差异表达基因(DEGs)、GO和KEGG分析
使用10 μg/ml FLO处理P19SCs 48小时后进行RNA-Seq,一共鉴定到2396个DEGs,其中1253个显著上调,1143个显著下调(图2A)。上调基因中,85个基因的差异倍数超过4倍,413个基因在2-4倍之间,755个基因在1.5-2倍之间;下调基因中,120个基因的差异倍数在0.25倍以下,351个基因在0.25-0.5之间,672个基因在0.5-0.66倍之间。
GO分析显示,DEGs显著富集到204个生物过程(BP),2个细胞组分(CC)和17分子功能(MF)条目中,前10个条目如图2B所示。此外,超过50个DEGs显著富集的BP类目有22个,且与胚胎发育相关,包括血管生成、胚胎器官发育、脉管系统发育的调节和器官的形态发生等(图2C)。

图2 DEGs和GO分析
KEGG分析表明,DEGs显著富集到45条通路,前20条通路分为6个亚类,分别为细胞过程、环境信息处理、遗传信息处理、人类疾病、代谢和有机系统(图3A)。在这些通路中,作者重点关注Wnt信号通路,它参与干细胞的增殖、维持以及胚胎发生。富集到Wnt通路中的DEGs有33个,包括15个上调基因和18个下调基因(图3B)。使用RT-qPCR检测了3个Wnt通路中的关键基因(Wnt3、Wnt8a和Myc)和3个其他基因的表达,结果和转录组测序数据一致(图4)。使用String数据库对33个DEGs进行PPI蛋白互作网络分析以进一步理解Wnt通路的功能(图3C)。接着用Cytoscape软件对PPI网络进行可视化展示,同时使用Cytoscape中的cytoHubba插件分析了关键基因。结果表明,Axin2、Dkk1、Lef1、Sfrp2、Sfrp1、Fzd8、Wnt3、Fzd4、Tcf7和Wnt9a是Wnt通路中的关键基因(图3D)。

图3 KEGG、PPI分析及关键基因筛选

图4 RT-qPCR验证测序结果
03

Wnt通路参与介导FLO诱导的毒性效应
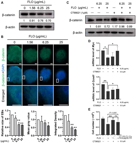
作者进一步分析了β-catenin的表达,β-catenin是Wnt通路中最核心的信号转导因子。WB结果表明,FLO以剂量依赖性的方式降低β-catenin蛋白表达(图5A)。此外,FLO显著抑制P19SCs的胚状体形成,且在25 μg/ml FLO处理后,胚状体尺寸减小2倍(图5B)。同时,免疫荧光检测显示,FLO处理后β-catenin蛋白水平显著降低(图5 B)。使用CT 99021激活Wnt通路后,β-catenin的蛋白水平显著增加(图5C),同时促进了Myc和Ccnd1的mRNA表达(图5D),并部分逆转了FLO对P19SCs增殖的抑制作用(图5 E)。这表明Wnt信号通路在FLO诱导P19SCs增殖和分化毒性中起关键作用,但具体机制有待进一步研究。

图5 Wnt通路参与介导FLO诱导的毒性效应
04

PPI网络构建和关键模块分析
对1237个上调基因和1124个下调基因进行PPI网络分析,然后用Cytoscape中的MCODE插件进行关键模块分析,分别得到上调(图6A)和下调(图6C)基因的关键模块。对涉及关键模块的DEGs进行GO和KEGG分析。GO分析结果表明:上调基因显著富集到的BP类目为“蛋白泛素化”、“溶酶体介导的泛素依赖性蛋白分解代谢过程”和“蛋白泛素化介导的泛素依赖性蛋白分解代谢过程”;显著富集到的CC类目为“SCF泛素连接酶复合物”、“细胞质”和“胞质溶胶”;显著富集到的MF条目为“泛素蛋白转移酶活性”、“连接酶活性”和“泛素蛋白连接酶活性”等(表1)。反之,下调基因显著富集到的BP类目为“DNA复制”、“DNA复制起始”和“RNA剪接”;显著富集到的CC条目为“细胞核”、“核质”和“剪接体复合体”;显著富集到的MF条目为“核苷酸结合”、“DNA结合”和“RNA结合”等(表2)。KEGG分析表明,上调基因显著富集到“泛酸介导的蛋白水解通路”(表1),下调基因显著富集到“DNA复制通路”、“剪接体”、“嘧啶代谢”和“细胞周期”(表2)。
表1 上调DEGs的重要模块的GO和KEGG分析

表2 下调DEGs的重要模块的GO和KEGG分析

05

关键基因的筛选和KEGG分析
通过Cytoscape的cytoHubba插件分析上调、下调基因中的关键基因。上调基因中,Itpkb、Egfr、Sirt1、Notch1、Lamp1、Pax6、Erbb2、Zbtb16、Ctsd和Fbxl3是关键基因(图6B);下调基因中,Myc、Ubc、Cdc6、Pcna、Exo1、Ccnd1、Mcm4、Mcm3、Mcm7和Rrm2是关键基因(图6D)。对这些关键基因进行KEGG分析,发现7个下调的关键基因富集到细胞周期,包括Cdc6、Ccnd1、Mcm3、Mcm4、Mcm7、Myc和Pcna。其中,Mcm3、Mcm4、Mcm7、Myc和Pcna也涉及DNA复制。这表明DNA复制和细胞周期的异常调控可能在FLO诱导P19SC毒性中起重要作用。

图6 DEGs的关键模块和关键基因分析
表3 关键基因的KEGG分析

+ + + + + + + + + + +
结 论
本研究发现FLO抑制了P19SCs的多能性,增殖和分化。转录组测序表明,FLO诱导P19SCs基因差异表达,且DEGs涉及胚胎血管生成和器官发育及Wnt通路。此外,本研究还分析了关键模块和关键基因,发现泛素介导的蛋白水解,DNA复制和细胞周期参与调节FLO诱导的P19SCs毒性作用,这将有助于阐明FLO诱导的P19SC增殖和分化毒性的潜在分子机制。
+ + + + +



English

