文献解读|(10.750):Mir-484通过YAP1介导的线粒体功能和凋亡调节颗粒细胞功能并降低卵巢储备
✦ +
+
论文ID
原名:Mir-484 contributes to diminished ovarian reserve by regulating granulosa cell function via YAP1-mediated mitochondrial function and apoptosis
译名:Mir-484通过YAP1介导的线粒体功能和凋亡调节颗粒细胞功能并降低卵巢储备
期刊:International Journal of Biological Sciences
影响因子:10.750
发表时间:2022.01
DOI号:10.7150/ijbs.68028
背 景
现代生活增加了不孕的因素,包括不健康的饮食、久坐的生活方式、环境污染、辐射和其他压力因素。卵巢储备减少(DOR)是导致女性不孕的主要原因之一。DOR主要表现为卵巢内卵泡数量减少和卵母细胞质量下降。颗粒细胞(GCs)在维持卵巢功能中发挥重要作用,认为是卵巢中除卵母细胞外最重要的细胞类型,影响其发育和成熟。GCs 和卵丘细胞的功能会受到许多 miRNAs 的表达增加或减少的影响。作为一种重要的调控因子,miR-484在许多肿瘤中表达上调。研究证明miR-484的上调降低了人类颗粒细胞中YES相关蛋白亚型1(YAP1)的水平,并诱导细胞凋亡,YAP1可能是DOR 中重要的参与者。
基于这些背景,作者旨在研究miRNA 在 DOR 发病机制中的作用。
实验设计

结 果
01

来自人类的 GCs 中的 miR-484 表达水平与卵巢储备和辅助生殖技术结果相关
作者验证了 miR-484 的一般特征。结果表明,可以使用特异性引物在体外从 GC 扩增 miR-484。采集的样本根据年龄分为年轻组和老年组,根据卵巢储备分为卵巢储备正常组和卵巢储备减少组。DOR组的GCs中miR-484的表达水平显著高于NOR组(图1B),但未发现与年龄相关的显著差异(图 1A)。
GCs中miR-484的表达水平与基础促卵泡激素(FSH)水平呈正相关(图1C)。进一步分析表明,人的 GC 中 miR-484 水平与雌二醇或孕酮之间没有显著相关性(图 1D-F)。然而,它与 抗缪勒管激素(AMH)(图 1G)和卵泡计数(AFC)呈负相关(图 1H)。作者分析了GCs中miR-484的表达与获卵数、正常受精率和胚胎比例之间的相关性。结果表明,miR-484高表达与获卵数和优质胚胎比率呈负相关(图 1I K)。然而,miR-484的表达水平与卵母细胞正常受精率之间没有显著的线性关系(图1J)。

图 1. 来自人类的 GCs 中的 miR-484 表达水平与卵巢储备和辅助生殖技术结果相关
02

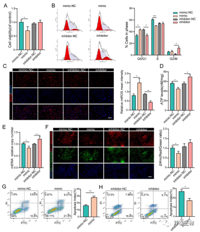
miR-484通过影响线粒体功能和凋亡来影响GC功能
通过损失和功能增益实验研究miR-484对GC功能的影响。使用miRNA激活/抑制剂在GCs中过表达或沉默miR-484。miR-484过表达明显降低细胞活力和增殖能力 (图2A) 。通过流式细胞仪分析了细胞周期分布。G0/G1期细胞数量明显增加,表明miR-484的过表达增加了G0 / G1期细胞的丰度(图2B)。此外,miR-484 过表达增加了氧化应激,如线粒体 ROS 增加(图 2C)。下调 miR-484 具有相反的效果。
通过测量 ATP 含量和 mtDNA 表达水平来关注 miR-484 对线粒体的影响。结果表明,miR-484激活后 GCs 的线粒体 ATP 水平和 mtDNA 水平降低,表明用 miR-484 转染可以影响线粒体和细胞功能(图 2D,2E)。似乎过表达 miR-484 的 GCs 的线粒体 ROS 清除和 ATP 合成能力降低,这可能与线粒体功能的丧失有关。然而,miR-484 激活剂通过激活线粒体途径明显增强细胞凋亡,如显著增加的线粒体膜电位(MMP)去极化(图 2F)。此外,流式细胞术显示 miR-484 激活剂显著降低了活细胞的百分比并增加了早期和晚期凋亡细胞的百分比(图 2G)。相反,当 miR-484 被抑制时,获得了相反的结果(图 2F 和 H)。

图 2. miR-484通过影响线粒体功能和凋亡来影响GC功能
03

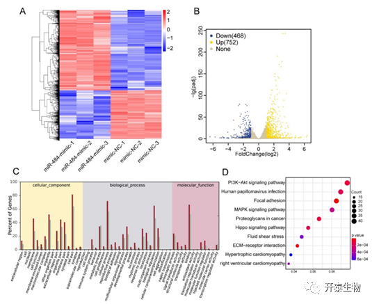
miR-484在转录组范围内对GCs的影响
为了进一步鉴定GCs中miR-484的相关途径和直接靶标,在miR-484过表达GCs中进行RNA-seq。进行比较转录组分析,以miR-484激活的GC细胞为对照 (图3A),共筛选出6,432个差异表达等基因(图3A)。miR-484的过表达导致468个基因的下调和752个基因的上调 (图3B)。对表达miR-484的细胞中失调的基因进行GO分析,发现miR-484参与不同的生物学过程并通过调节靶基因发挥不同的作用 (图3C)。图3D中KEGG通路分析的气泡图显示了根据p值大小排序的前10个通路的结果。此外,信号通路分析表明hippo通路是潜在的候选通路。该途径中的一些必需基因,包括Id1、PARD6A、Id2、YAP1和Smad1,在GCs中miR-484显著抑制。
这些结果表明,miR-484和Hippo信号通路可能形成一个负反馈环。

图 3. miR-484在转录组范围内对GCs的影响
04

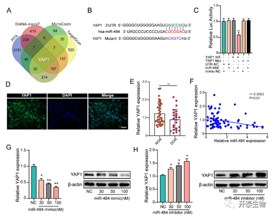
YAP1 是 GCs 中 miR-484 的直接靶标
通过结合RNA-Seq和miRNA靶标预测软件结果,YAP1被鉴定为GCs中miR-484的潜在直接靶标(图4A)。YAP1的3’ UTR含有潜在的miR-484种子序列匹配(图4B)。为了确定YAP1是否是miR-484的直接靶标,将3’ UTR中推定的miR-484靶标克隆到荧光素酶编码序列下游的报告质粒中。结果显示,miR-484激活剂抑制了来自3’ UTR的荧光,表明miR-484可以直接结合到YAP1的3’ UTR(图4C)。此外,YAP1在人GCs中存在表达和定位 (图4D)。DOR组的GCs中YAP1的表达水平显著低于NOR组 (图4E)。相关分析表明GCs中miR-484水平和YAP1表达水平之间呈负相关 (图4F)。图4g所示,在miR-484激活剂转染后,YAP1的mRNA和蛋白表达均以剂量依赖性方式明显降低。相比之下,用浓度增加的miR-484抑制剂转染细胞逐渐促进YAP1的表达 (图4H)。
这些结果证实了miR-484可以直接结合GCs中的YAP1的mRNA并负调控其转录。

图 4. YAP1 是 GCs 中 miR-484 的直接靶标
05

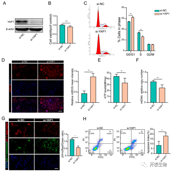
YAP1正向调节GC功能
为了证明 YAP1 作为 miR-484 的下游靶标介导其在 GC 中的功能,使用 siRNA 敲低 YAP1。如图 5A 所示,si-YAP1 具有明显的沉默效应。CCK-8 测定表明沉默 YAP1 显著降低 GC 增殖(图 5B)。与si-NC组细胞相比,si-YAP1组G0/G1期细胞丰度明显增加,提示YAP1敲低诱导G0/G1期阻滞(图5C)。用si-YAP1转染的GC表现出更高的氧化应激损伤(图5D)。与过表达miR-484的GC相似,用si-YAP1转染的GC的ATP含量和mtDNA水平显著降低(图5E,5F)。沉默 YAP1 明显加剧GC 中的 MMP 去极化(图 5G),流式显示 YAP1 缺陷型 GC 中活细胞百分比显著降低,早期和晚期凋亡细胞百分比增加(图 5H)。
这些结果与过表达 miR-484 的 GC 表型一致,这表明 miR-484 在 GC 中的抗增殖和促凋亡作用可能是通过降低 YAP1 表达来介导的。

图 5. YAP1正向调节GC功能
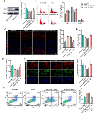
06

YAP1挽救miR-484诱导的GCs线粒体损伤和凋亡
为了证实在 GCs 中YAP1 下调介导miR-484功能,重组 YAP1 用于治疗 miR-484 过表达的 GCs。在 GC 中过表达 YAP1,并通过蛋白质印迹和免疫荧光染色验证过表达效率(图 6A)。在存在重组 YAP1 或载体对照的情况下, YAP1 的过表达逆转了 miR-484 诱导的细胞活力和增殖能力的降低(图 6B)。此外,YAP1 的外源性过表达显著减少了 miR-484 诱导的 G0/G1 期阻滞(图 6C)。YAP1 改善了由转染 miR-484激活剂引起的氧化应激,这可以通过 mtROS 水平降低来证明(图 6D)。
此外,过表达 YAP1逆转了由于 GCs 中 miR-484 过表达引起的线粒体损伤,如更高的 ATP 含量和 mtDNA 水平所证明的(图 6E 和 6F)。此外,YAP1 显著抑制 MMP 去极化(图 6G),并挽救由 miR-484 激活剂转染引起的 GC 凋亡(图 6H)。
这些数据直接支持 YAP1 mRNA 是 miR-484 的下游靶点的观点,其通过调节线粒体途径和抑制线粒体依赖性细胞凋亡对 GC 功能产生有益影响。

图 6. YAP1挽救了miR-484在GCS中的作用

图 7. DOR中miR-484潜在分子机制的示意图
+ + + + + + + + + + +
结 论
在当前的研究中,作者分析了miR-484在患有或未患有DOR的女性GCs中的表达水平。卵巢储备减少的女性GCs中miR-484水平升高,伴随着YAP1水平降低和人类颗粒细胞功能受损。本研究表明 miR-484 可直接靶向 YAP1 的 mRNA,诱导线粒体功能障碍,从而降低颗粒细胞的活力并促进其凋亡,这有助于了解DOR 的发病机制。
+ + + + +



English

