文献解读|J FUNCT FOODS(5.233):微生物群导向的补充食品对移殖健康婴儿粪便小鼠的肠道菌群影响
✦ +
+
论文ID
原名:Effects of microbiota-directed supplementary foods on gut microbiota in
fecal colonized mice of healthy infants
译名:微生物群导向的补充食品对移殖健康婴儿粪便小鼠的肠道菌群影响
期刊:Journal of Functional Foods
影响因子:5.233
发表时间:2022.11.22
DOI号:10.1016/j.jff.2022.105346
背 景
婴儿期是建立肠道微生物群的关键时期。在此期间,饮食因素对建立肠道微生物群具有关键影响。固体食物的摄入会增加植物来源多糖从而导致肠道微生物群的转化以适应植物来源多糖的代谢。同时,Bacteroides和Clostridium成为新的优势细菌,断奶后Firmicutes和Bacteroidetes的相对丰度增加等变化也表明肠道微生物群为适应更复杂的饮食。因此,本研究希望设计出能够调节婴儿肠道菌群结构的补充食品。
基于先前研究,燕麦、玉米和小米制备的三种微生物群导向补充食品对体外肠道菌群有不同的积极影响。因此,本研究基于无菌小鼠(抗生素处理)构建婴儿微生物群相关(粪便移植)的小鼠,探索补充食物对体内肠道菌群的影响。饮食是肠道微生物群生长的主要能量来源,尤其是不易消化的碳水化合物,可以高度改变肠道微生物群的组成和功能。通过使用婴儿微生物群相关(IMA)小鼠模型,通过分析炎症细胞因子,肠粘膜屏障,结肠内容物SCFA以及肠道微生物群的相对丰度来评估补充食物对肠道微生物群结构和免疫力的影响。
实验设计

注:AB/NAB:指有/无经过抗生素处理,构建无菌小鼠
FMT/NFMT:指有/无移植健康婴儿粪便到小鼠肠道
SC:指小鼠饲养正常食物
RUST-1:指小鼠喂养15%燕麦、22.3%小米和22.7%玉米混合餐
RUST-2:指小鼠喂养20%燕麦、19.9%小米和20.1%玉米混合餐
RUST-3:指小鼠喂养25%燕麦、17.4%小米和17.6%玉米混合餐
RUST-OCG:指小鼠喂养混合低聚糖食物(低聚果糖和低聚半乳糖1:1)
例如:AB-FMT-RUST-1:指经过抗生素处理后移植健康婴儿粪便,随后喂养15%燕麦、22.3%小米和22.7%玉米混合餐的小鼠。
结 果
01

小鼠体重和采食量
小鼠的初始体重无显著差异(表1)。实验结束时,未接受粪便菌群移植的小鼠体重明显高于其他小鼠(p <0.05)。除AB-FMT-OCG组外,粪便菌群移植小鼠采食量无显著差异。
表1. 小鼠的初始体重、最终体重和采食量

02

血清中炎症细胞因子的水平
抗生素处理显著改变小鼠血清中IL-2,IL-4和IL-10的水平(p <0.05),FMT处理同样保持该趋势,但不同的饮食影响了炎性细胞因子的水平(图1)。AB-FMT-RUSF-2组的IL-2和IL-10水平显著高于其他FMT处理组。AB-FMT-RUSF-3组IL-4水平显著高于AB-FMT-RUSF-1组和AB-FMT-RUSF-2组(p <0.05)。此外,抗生素和FMT处理对小鼠血清中IL-9和sIgA水平没有显著影响。AB-FMT-OCG组的IL-9和sIgA水平显著低于AB-FMT-SC组(p < 0.05)。结果表明,饮食组之间炎症细胞因子的差异似乎很小。

图1 实验后小鼠炎症细胞因子的血清水平
(A)血清中的IL-2;(B)血清中的IL-4;(C)血清中的IL-9;(D)血清中的IL-10;(E)血清中分泌的免疫球蛋白A(sIgA)。数据表示为平均值±标准偏差(n = 3)。不同的上标字母表示显著差异(p < 0.05)。
03

肠道屏障功能
结果表明,抗生素处理显著提高了小鼠血清中DAO和D-乳酸的水平,而FMT处理仅显著降低了血清中DAO的水平(p <0.05)(图2)。肠粘膜通透性也受饮食影响。与AB-FMT-SC组相比,其他FMT处理血清中DAO水平显著降低,AB-FMT-RUSF-2组最低(p <0.05)。与AB-FMT-SC组相比,AB-FMT-RUSF-1组血清中D-乳酸和内毒性水平显著降低,AB-FMT-OCG组血清内毒性水平显著降低(p < 0.05)。结果表明,RUSF-1在降低肠道通透性方面略有优势。
紧密连接蛋白的基因表达结果表明,抗生素处理可显著降低紧密连接蛋白(ZO-1、Claudin-1和Occludin)的转录水平,而FMT处理可提高紧密连接蛋白的转录水平,使其接近初始状态(p < 0.05)。AB-FMT-RUSF-2组ZO-1转录水平在所有FMT组中最高(p <0.05)。与AB-FMT-SC组相比,AB-FMT-RUSF-1和AB-FMT-RUSF-2组Claudin-1转录水平显著升高,AB-FMT-RUSF-2、AB-FMT-RUSF-3和AB-FMT-OCG组Occludin转录水平显著升高(p <0.05)。与AB-FMT-OCG组相比,AB-FMT-RUSF-1和AB-FMT-RUSF-2组ZO-1转录水平显著升高,补充食品组Claudin-1转录水平显著升高(p <0.05)。因此,长期摄入RUSF-1和RUSF-2更有利于肠道紧密连接蛋白的基因表达。

图2. 小鼠血清的肠粘膜通透性和结肠紧密连接蛋白的基因表达水平
(A)血清中的二胺氧化酶(DAO);(B)血清中的d-乳酸;(三)血清中的内毒素;(D)结肠中ZO-1的mRNA水平;(E)结肠中Claudin-1的mRNA水平;(F)结肠中Occludin的mRNA水平。数据表示为平均值±标准偏差 (n = 3)。不同的上标字母表示显著差异(p < 0.05)。
04

SCFA分析
结果表明,抗生素处理显著降低了小鼠结肠中乙酸盐、丁酸盐和总SCFA含量(p <0.05),且FMT处理并未改变该趋势(图3)。不同食物组的结果表明,饮食影响结肠SCFA的含量。与AB-FMT-SC组相比,AB-FMT-RUSF-1和AB-FMT-RUSF-3组丙酸盐含量显著增加,AB-FMT-RUSF-2组丙酸盐、丁酸盐和总SCFA含量显著增加,AB-FMT-OCG组乙酸盐、丙酸盐、丁酸盐和总SCFA含量显著增加(p < 0.05)。与AB-FMT-OCG组相比,AB-FMT-RUSF-1组丙酸盐、丁酸盐和总SCFA含量显著降低,AB-FMT-RUSF-2组丙酸盐含量和AB-FMT-RUSF-3组丁酸盐含量显著降低(p < 0.05)。

图3. 实验后小鼠结肠的短链脂肪酸(SCFA)浓度(μmol/g)
(a)总SCFA;(b)乙酸盐;(c)丙酸盐;(D)丁酸盐。数据表示为平均值±标准偏差(n = 3)。不同的上标字母表示显著差异(p < 0.05)。总SCFA(μmol/g)=乙酸盐,丙酸盐,丁酸盐和次要SCFA(戊酸,异丁酸,异戊酸)的总和。
05

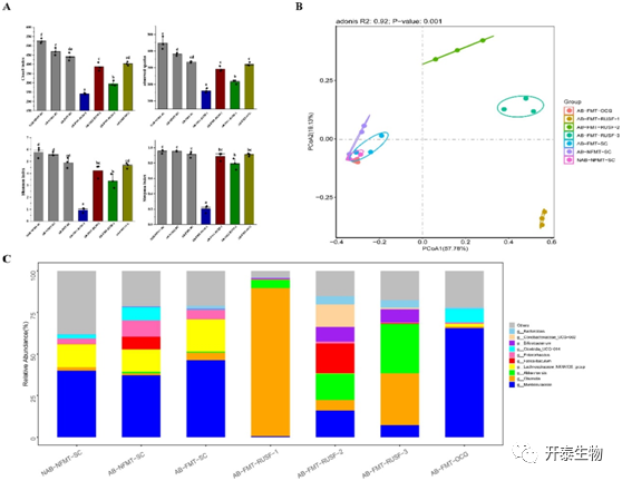
肠道微生物群的多样性及结构
结果表明,抗生素处理显着降低了小鼠肠道微生物群的丰富度(p < 0.05),但对多样性没有显着影响(图4A)。FMT处理没有保持抗生素对肠道微生物群丰富度的影响趋势。与AB-FMT-SC组相比,AB-FMT-RUSF-1和AB-FMT-RUSF-3组肠道菌群的丰富度和多样性显著降低,AB-FMT-RUSF-2和AB-FMT-OCG组肠道菌群的丰富度和多样性相似。此外,以permanova为结果的β多样性分析可以观察到,同一组中样本的聚合性良好,组内差异较小(图4B)。NAB-NFMT-SC、AB-NFMT-SC、AB-FMT-SC和AB-FMT-OCG组之间的距离差异无统计学意义,但与AB-FMT-RUSF-1、AB-FMT-RUSF-2和AB-FMT-RUSF-3组之间的距离存在显著差异。
与此同时,抗生素处理增加了Akkermansia,Faecalibaculum,Enterorhabdus和Clostridia-UCG-014的相对丰度,而降低了Muribaculaceae的相对丰度(图4C)。FMT处理降低了Faecalibaculum, Enterorhabdus和Clos-
tridia_UCG-014的相对丰度,增加了Muribaculaceae和Olsenella的相对丰度。AB-FMT-RUSF-1、AB-FMT-RUSF-2和AB-FMT-RUSF-3组的Olsenella, Akkermansia, FaecaLibaculum和Bifidobacterium相对丰度,以及AB-FMT-OCG组Muribaculaceae, Faecalibaculum和Clostridia_UCG-014的相对丰度高于AB-FMT-SC组。AB-FMT-RUSF-1、AB-FMT-RUSF-2和AB-FMT-RUSF-3组的Olsenella, Akkermansia, Faecalibaculum和Bifidobacterium的相对丰度,以及AB-FMT-RUSF-2组的Enterorhabdus, Coriobacteriaceae_UCG-002和Bacteroides的相对丰度高于AB-FMT-OCG组。结果表明,AB-FMT-RUSF-2组中肠道微生物群的丰富度和多样性更高,以及整体益生菌的相对丰度更高。

图4. (A)alpha多样性,不同上标字母表示差异显著(p < 0.05);(B) PCoA分析,基于permanova结果;(C)属水平的群落组成比较。仅显示前 10 个最丰富的属。
LEfSe分析最终显示55个优势类群(从门到属水平),包括NAB-NFMT-SC组的5个优势类群,AB-NFMT-SC组中的5个优势类群,AB-FMT-SC组中的2个优势类群,AB-FMT-RUSF-1组中的5个优势类群,AB-FMT-RUSF-2组中的12个优势类群,AB-FMT-RUSF-3组中的13个优势类群和AB-FMT-OCG组中的13个优势类群(图5)。结果表明,AB-FMT-RUSF-1组中的Olsenella比AB-FMT-RUSF-2组中的Faecalibaculum,Coriobacteriaceae_UCG-002和Bifidobacterium、AB-FMT-RUSF-3组中Akkermansia和AB-FMT-OCG组中Muribaculaceae所占优势菌种程度更为显著。

图5. 不同组之间LEfSe分析及LDA值
LEfSe分析确定了差异丰度最高的细菌分类群,但仅显示了符合LDA显著阈值>4.0的分类群。
06

相关性分析
Olsenella的相对丰度与血清中IL-10水平呈极显著负相关,Faecalibaculum和Lachnospiraceae_NK4A136_group的相对丰度与血清中IL-10水平极显著正相关,Coriobacteriaceae_UCG-002和Enterorhabdusy相对丰度与血清中IL-10和IL-2水平呈极显著正相关(图6A)。Clostridia_UCG-014的相对丰度与血清中IL-4的水平呈显著负相关。Bifidobacterium, Lachnospiraceae_NK4A136_group 和Muribaculaceae相对丰度与血清中IL-9水平呈显著正相关。Akkermansia的相对丰度与Claudin-1的mRNA表达呈显著负相关(图6B)。Olsenella的相对丰度与Occludin的mRNA表达呈显著负相关。uribaculaceae, Enterorhabdus, Coriobacteriaceae_UCG-002 and Bifidobacterium的相对丰度与Occludin的mRNA表达呈显著正相关。Akkermansia和Bacteroides的相对丰度与血清中d-乳酸水平呈显著正相关。Bifidobacterium, Coriobacteriaceae_UCG-002, Enterorhabdus和Muribaculaceae的相对丰度与血清内毒素水平呈显著正相关。此外,Akkermansia的相对丰度与SDF的含量呈显著正相关。Bacteroides相对丰度与IDF含量呈显著负相关。

图6. 相关性热点图
(A)微生物群与免疫指标;(B)微生物群与肠道屏障析。(C)微生物群与膳食纤维含量。“*”表示显著相关性。
+ + + + + + + + + + +
结 论
本研究通过微生物群人源化小鼠模型评估了三种微生物群导向的补充食品对健康婴儿肠道微生物群和免疫力的影响。在粪便微生物群移植组中,与喂食标准食物的小鼠相比,长期摄入RUSF-2的小鼠血清中IL-2和IL-10水平显着升高,肠道紧密连接蛋白的基因表达更高,SCFAs含量更高。此外,AB-FMT-RUSF-2组肠道菌群的α多样性更高,Bifidobacterium和Faecalibaculum等产SCFA相关细菌的相对丰度增加。总之,长期摄入RUSF-2组对婴儿身体和肠道微生物群最有益。
+ + + + +



English

