文献解读|Int J Mol Sci(6.208):二轻杨梅素抑制宫颈癌细胞迁移和侵袭
✦ +
+
论文ID
原名:Dihydromyricetin Inhibited Migration and Invasion by Reducing S100A4 Expression through ERK1/2/β-Catenin Pathway in Human Cervical Cancer Cell Lines
译名:二氢杨梅素通过ERK1/2/β-Catenin通路降低S100A4表达抑制人宫颈癌细胞的迁移和侵袭
期刊:International Journal of Molecular Science
影响因子:6.208
发表时间:2022.12.01
DOI号:10.3390/ijms232315106
背 景
宫颈癌是女性第四大常见癌症,90%以上癌症患者死于癌细胞转移,虽然癌症转移是癌症治疗失败和死亡的主要原因,但人们对其仍然知之甚少。S100A4是钙结合蛋白S100家族的一员,发现于1989年。S100蛋白参与许多细胞功能,如增殖、分化、凋亡、钙稳态、代谢、炎症和运动。据报道,S100A4通过促进现有肿瘤细胞的运动和侵袭,从而影响转移,导致侵袭性转移。因此,S100A4是多种类型肿瘤的主要预后指标。二氢杨梅素(DHM,C15H12O8),是大黄酮的一种成分,是一种类黄酮化合物,具有抗炎、抗氧化、抗高血压、降血糖、保肝、抗癌和抗转移作用。然而,DHM对宫颈癌影响的分子机制尚不清楚。因此,本研究检测了具有潜在抗转移特性的DHM在体外DHM处理的HeLa和SiHa人宫颈癌细胞中的作用,以研究该过程的信号通路。
实验设计

结 果
01

DHM影响宫颈癌细胞活性、转移和侵袭
首先,为了评估DHM对宫颈癌细胞的抗转移作用,作者使用不同浓度的DHM处理Hela和SiHa细胞24小时,MTT测定法分析,结果表明对宫颈癌细胞无毒性作用。并进行了伤口愈合和Boyden腔室测定,结果表明DHM以浓度依赖性方式抑制宫颈癌细胞的转移(图1),显著减少了宫颈癌细胞的转移和侵袭(图2)。

图1 DHM对宫颈癌细胞系细胞活力和伤口愈合测定的影响

图2 DHM对宫颈癌细胞系细胞迁移和侵袭的影响
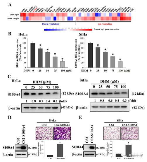
02

DHM降低宫颈癌细胞中的 S100A4 基因表达
接着为了鉴定用DHM处理后调节的靶基因,作者用DHM(0和100μM)对HeLa细胞系进行了RNA测序分析(图3 A)。并进行了实时PCR分析和蛋白质印迹测定以验证S100A4的RNA测序结果,发现DHM以浓度依赖性方式抑制宫颈癌细胞中的S100A4表达(图3 B,C)。随后,Boyden腔室测定表明S100A4过表达显著促进了HeLa细胞和SiHa细胞的迁移(图3 D,E)。此外,作者通过调节S100A4基因研究了DHM对人类宫颈癌细胞爬行能力的影响。用CS2空载体或CS2-S100A4转染HeLa细胞和SiHa细胞24小时,然后用DHM(0和100μM)处理。Boyden测定结果表明,DHM降低了S100A4过表达,也就是说,S100A4在HeLa和SiHa细胞中的表达均降低(图4 A,B)。结果表明,DHM通过调节宫颈癌细胞中的S100A4水平介导细胞迁移。

图3 DHM对宫颈癌细胞系中S100A4表达的影响

图4 S100A4在宫颈癌细胞系中的过表达
03

DHM通过ERK100A4降低ERK1/2/β-Catenin通路的表达来抑制细胞迁移
作者通过蛋白质印迹测定发现DHM抑制宫颈癌细胞中β-Catenin表达和GSK3β磷酸化,而DHM对Wnt 3和Wnt 11表达没有明显影响(图5),此外,在DHM处理后,β-Catenin的成核也受到抑制。随后作者研究了DHM是否可以降低ERK1 / 2,JNK1 / 2和p38三种主要的丝裂原活化蛋白激酶的活化。此外,用 T-BHQ预处理 HeLa 细胞系 1 小时,再用 100 μM DHM 处理 24 小时,然后用蛋白质印迹测定和 Boyden 测定进行分析。结果表明,T-BHQ逆转了DHM在β-Catenin和S100A4和细胞迁移(图5)。

图5 DHM对β-Catenin、对p-GSK3β和MAPK通路水平的影响
+ + + + + + + + + + +
结 论
作者发现用DHM治疗宫颈癌可以通过ERK1 / 2 / β-Catenin通路调节S100A4表达来抑制细胞迁移和侵袭。DHM通过ERK1/2通路调节β-Catenin的易位能力,从而影响靶标S100A4的性能,最终抑制宫颈癌细胞的迁移能力。此研究为限制S100A4诱导的细胞运动和转移提供了一种新的选择。因此,DHM可能作为未来辅助治疗的潜在治疗靶点。
+ + + + +



English

