文献解读|Cancer Cell(50.3):肠化生的时空基因组分析揭示胃癌进展的克隆动态
✦ +
+
论文ID
原名:Spatiotemporal genomic profiling of intestinal metaplasia reveals clonal dynamics of gastric cancer progression
译名:肠化生的时空基因组分析揭示胃癌进展的克隆动态
期刊:Cancer Cell
影响因子:50.3
发表时间:2023.10.20
DOI号:10.1016/j.ccell.2023.10.004
背 景
胃是一个复杂的器官,具有不同的解剖区域(胃窦、胃体和贲门),具有不同的细胞类型和功能。肠化生 (IM) 是胃黏膜的一种癌前病变,与胃癌 (GC) 风险增加相关。然而,目前尚不清楚IM细胞是否代表恶性肿瘤的直接前体,或者IM的存在是否反映了幽门螺杆菌(Hp)和慢性炎症引起的旁观者组织损伤。
实验设计

结 果
01
胃癌前期驱动基因图谱
胃癌流行病学计划 (GCEP) 是一项前瞻性多中心纵向队列研究,从 2004 年到 2015 年监测了 2980 名年龄 ≥ 50 岁的中国参与者。在这项研究(“TransGCEP1000”)中,研究者团队对来自 682 名受试者的 1217 份冷冻内窥镜活检样本进行了深度靶向 DNA 测序(DNA-seq)、转录组分析(RNA-seq)和全外显子组测序(WES)(图 1 A)。使用 dNdScv22 识别正向选择下的基因,他们鉴定出 26 个候选驱动基因(图1B)。其中的22 个还通过另外两种驱动基因算法进行了识别,包括经过验证的癌基因(例如KRAS、ERBB2、ERBB3和BRAF)和肿瘤抑制基因(例如ARID1A和TP53)。虽然大多数 IM 驱动基因在胃窦 IM 中显著富集,但ARID1A突变在胃体/贲门 IM 中更常见,这可能表明不同胃部位存在不同的选择压力。许多驱动事件发生在相对较低的变异等位基因频率(VAF)下。值得注意的是,TP53在2.0%的癌前样本中发生突变,而在48.9%的GC中发生突变(图1C),这提示TP53突变可能在IM发病后的胃癌发生过程中较晚发生。
通过结合 TCGA 数据,他们发现SOX9 C 端截短突变与 GC 和 CRC 中较高的SOX9 RNA 表达显著相关(图1E),证明SOX9截短的外显子 3 突变与较高的 SOX9 蛋白表达相关。SOX9 RNA表达的增加与胃癌的干性评分显著相关,SOX9突变的胃癌显示出氧化磷酸化和MYC通路靶点的表达特征(图1F-H)。
这些发现表明IM 中的SOX9突变可能促进肠道干细胞谱系和克隆扩增。然而,GC 中SOX9突变频率的降低表明SOX9突变的 IM 克隆可能不是恶性肿瘤的必然前体。

图1. 胃癌前期基因组图谱。
(A) GCEP1000 转化研究概述。(B) 预测的 IM 驱动基因。(C) TCGA (GC) 与 GCEP1000(恶性肿瘤前)中驱动基因突变频率的对数 OR。(D) SOX9、PIGR、BCOR和BCORL1中蛋白质改变突变的分布和类别。(E)比较SOX9突变型和SOX9野生型GC(上)和CRC(下)中SOX9表达水平的箱线图。(F) TCGA GC(左)和 GASCAD 队列(右)中SOX9表达与干性评分之间的相关性。(G)基因集富集分析(GSEA)。(H) SOX9突变 GC中 MYC 靶标 V1 通路基因和十二指肠干细胞特征的富集。
02
正常胃组织、IM 胃组织和发育异常胃组织的时空克隆动态
他们比较了不同类别的胃癌前病变之间的遗传相关细胞群(“克隆”)。来自 IM 受试者的活检通常是多克隆的,而类似大小的克隆在正常受试者中很少见。在对不典型增生的活检中,克隆大小进一步扩大,特别是在胃窦,而不是在胃体/贲门,这与临床观察到的不典型增生和早期胃癌病变经常出现在胃窦一致(图2A)。
只有 8 名受试者(9 个样本)具有来自不同区域的 IM 至少具有一种突变,绝大多数受试者表现出遗传上不相关的克隆(图 2 B)。此外,为了探究这些克隆是否稳定或随时间动态波动,他们分析了来自同一受试者的 66 个匹配的纵向对,其中 IM 在不同时间点采样。仅在 2 名受试者中观察到共有突变,表明大多数 IM 克隆是动态且短暂的(图 2C)。
他们提出假设:与克隆短暂存在的 IM 不同,表现出发育异常的克隆可能更持久,导致其体积更大。为了验证假设,他们对 28 名 GC 患者进行了分析,同时对每名患者的正常胃组织、发育异常组织和早期 GC 进行了采样(图 2D)。在匹配的GC-不典型增生对中,在GC中观察到的大多数驱动基因突变也在患者匹配的不典型增生中观察到(例如TP53、APC、ARID1A)(图2E),其中大多数对显示发育异常病变和匹配的 GC 之间至少有一种共有突变(图 2 F)。克隆重建证实了从发育异常到恶性 GC的克隆扩增,其中包含驱动突变的发育异常病变中的扩增更为明显(图2F-H)。这些结果表明,在 IM 中,独立的克隆可以在不同的胃部位出现,但这些 IM 克隆中的大多数可能是短暂的。相比之下,发育异常组织中的基因克隆可能更持久,增加了转变为完全恶性肿瘤的可能性。

图2. IM、不典型增生和早期 GC 中的克隆动态。
(A) 气泡图显示正常、IM 和发育异常中的预测基因克隆。(B) 同一受试者不同胃部位的癌前样本中的共有(金色)和私有(黑色)体细胞突变。(C) 来自同一受试者的纵向样本中的共有(金色)和私有(黑色)体细胞突变。(D) 样品的 WES,同时显示正常、不典型增生和早期 GC。(E) Oncoplot 显示 28 个不典型增生-早期 GC 对中选定的 GC 驱动基因。(F) 克隆相关和发育异常-GC 对中共有突变。(G) 发育异常和 GC 样本中的中位克隆大小,无论发育异常病变中有或没有驱动突变。(H) SciClone 2D 图显示与不典型增生和并发 GC 中选定的驱动基因(APC和TP53)相关的克隆扩增。
03
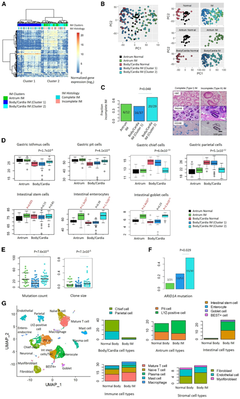
IM scRNA-seq 揭示胃组织生态学随肠道细胞谱系扩张而发生的变化
为了定义 IM 细胞谱系的范围,他们对来自非癌症受试者的 18 个窦 IM 进行了 单细胞转录组分析(scRNA-seq),这些 IM 表现出不同的 IM 严重程度(5 个阴性;7 个轻度;4 个中度;2 个重度)。对71933个细胞进行聚类,他们确定了23种细胞类型和4个主要谱系,包括胃细胞(以TFF2标记),肠(REG4),免疫(SRGN)和基质细胞(DCN)(图3A)。IM严重程度与肠干细胞、TAC和肠上皮细胞等肠道细胞系比例增加相关,而与胃细胞系比例降低相关(图3B)。
胃干细胞(IQGAP3)中与细胞分裂、E2F靶点、有丝分裂纺锤体、MKI67和TOP2A表达相关的通路上调(图3C)。肠干细胞(OLFM4)中的氧化磷酸化、MYC通路和核糖体基因高度富集(图3D)。与肠干细胞相比,分化程度更高的肠上皮细胞(FABP1/2)中的脂肪生成和脂肪酸代谢通路显著上调,MYC通路下调(图3E)。值得注意的是,SOX9在胃LYZ-阳性细胞和肠干细胞中高表达,肠干细胞高表达SOX9相关特征(如干性、氧化磷酸化和MYC靶点)。

图3. IM scRNA-seq 景观。
(A) 从窦 IM 的单细胞 RNA-seq 鉴定的细胞类型/谱系。(B) 条形图显示 IM 组织学分级之间肠道谱系细胞类型增加和胃谱系细胞类型减少。(C) 小提琴图显示胃干细胞谱系中细胞周期通路的富集。(D) 氧化磷酸化和 Myc 靶标 V1 通路的小提琴图突出显示了肠道干细胞谱系中的表达。(E) 小提琴图显示肠道细胞谱系中脂肪酸代谢和脂肪生成通路的富集。
04
肠干细胞显性 IM 与 GC 表现出转录相似性
为了研究 IM 胃和肠谱系与恶性 GC 之间的关系,他们将 IM scRNA-seq 数据与公开发表的早期 GC 的 scRNA-seq 数据进行了整合。IM 和 GC 组合数据的聚类证实了 IM 和 GC 上皮细胞群之间的密切相似性(图 4 A)。Monocle3 轨迹分析预测,早期 GC 细胞似乎与肠道干细胞谱系关系最密切,与其他肠道相关谱系(例如分化的肠上皮细胞)关系较远(图 4 B)。这些发现表明,IM肠道干细胞亚群可能为肠型GC的出现提供了潜在的细胞库。事实上,一些表达OLFM4的肠干细胞还共表达LGR5和AQP5,两者均用于标记GC干细胞。
为了证实 IM 肠道干细胞谱系与 GC 相关,他们对 8 名同时存在正常、IM 和 GC 区域的 GC 患者的组织切片进行了空间转录组学分析。在 87 个 IM AOI/ROI(照明区域/感兴趣区域)中,他们计算了富集分数,使用scRNA-seq表达特征将每个IM区域标注为“干细胞显性”或“肠细胞显性”(图 4 C)。通过HALLMARK进一步推断干细胞为主的IM,肠细胞为主的IM和GC中激活的通路。与scRNA-seq数据一致,干细胞为主的IM过表达氧化磷酸化基因集和MYC靶通路,这些基因集和靶通路也在GC区域显著表达(图4D)。相比之下,肠细胞为主IM的特异性通路包括脂肪酸代谢和脂肪生成,这些通路在GC中没有强烈上调(脂肪酸代谢、脂肪生成)。与干细胞为主型和肠细胞为主型IM相比,GC区域包含了在IM中未观察到的其他特征,如上皮-间充质转化(EMT)和MTORC1信号(图4E)。这些结果表明,即使在同一受试者中,IM 也表现出显著的谱系异质性,干细胞主导的 IM 表现出与恶性 GC 相似的表达特征。

图4. IM和GC细胞的轨迹分析。
(A) 使用从 Kumar 等人获得的 IM 和早期 GC 细胞中的胃和肠细胞类型进行 UMAP 投影。(B) Monocle3 轨迹分析。(C)组织切片的代表性roi同时显示正常、IM和GC(左)。根据scRNA-seq图谱(右),来自IM的aoi / roi注释为干细胞显性IM(IM-干细胞)或肠细胞显性IM(IM-肠上皮细胞)。(D) 点图显示肠干细胞主导的 IM、肠上皮细胞主导的 IM 和 GC 中选定的 HALLMARK 通路的富集。(E) 具有选定 ROI 的组织学载玻片图像(左)。使用选定 ROI 的 IM 干细胞和肠上皮细胞标记进行层次聚类,证明 GC 和肠道干细胞占主导地位的 IM 之间存在相似性(右)。
05
IM 的bulk RNA-seq可识别不同的表达亚型
为了探究IM 是否可以分为不同的基于表达的分子亚型,他们分析了来自胃窦(24 个正常,31 个 IM)和胃体/贲门(22 个正常,106 个 IM)的 183 个胃样本的转录组分析 (bulk RNA-seq)数据。正常胃样本的聚类分析证实了胃窦和胃体/贲门样本的明显分离(图5A)。然后他们将 IM 基因表达数据重叠分析以揭示三种不同的 IM 亚型。第一种 IM 亚型包含与胃窦组织表达相似的胃窦 IM,而第二种亚型包含与胃体/贲门正常组织表达相似的胃体/贲门 IM。然而,他们注意到第三种亚型,包括来自胃体/贲门的 IM,但表达与胃窦 IM 的转录相似性,称为“伪窦化 IM”(图 5 B)。这种现象让人想起“假性窦化”,这是一种以胃体/贲门中出现窦型黏膜为特征的过程,与 Hp 感染、IM 和 GC 相关。
当与组织学相关时,伪窦化 IM 与不完整 IM 组织学中度相关(图 5 C),这是一种与较高 GC 风险相关的组织学亚型。其次,与胃体/贲门IM相比,伪胃窦化IM的胃窦细胞类型(胃小凹)和成熟肠细胞系(肠上皮细胞和杯状细胞)的基因表达程序增加,而胃体/贲门细胞类型(主胃)的表达减少(图5D)。第三,与胃体/贲门IM相比,伪胃窦化IM的突变率和克隆大小显著较高,与胃窦化IM相似(图5E)。第四,与胃窦状IM相比,伪胃窦化 IM表现出更高的ARID1A突变频率(图5F)。伪胃窦化 IM表现出与SPEM相似的特征,包括TACSTD2的高表达。
他们还对6例胃体活检(4例IM和2例正常)进行了scRNA-seq(图5G),鉴定出18个细胞群,包括胃体系(主细胞和壁细胞)、胃窦系(LYZ-阳性细胞和窝细胞)和肠系(肠干细胞、杯状细胞和肠细胞)。与正常样本相比,IM显示正常体细胞类型减少,肠道细胞类型增加(图5G)。

图5. IM和伪窦化基于表达的分子亚型。
(A) IM bulk RNA-seq 的层次聚类。(B) 正常胃样本和 IM 的 PCA 图。(C) IM 表达亚型中组织学定义的不完整和完整 IM 亚型的分数(左)。I 型完整 IM 和 III 型不完整 IM 的代表性图像(右)。(D) 胃窦和胃体/贲门正常样本和 IM 中胃细胞类型和肠细胞类型的单样本 GSEA (ssGSEA) 评分。(E) IM 表达亚型的突变计数和克隆大小。(F) ARID1A突变在伪窦化 IM 中富集。(G) 胃体活检 scRNA-seq 的细胞类型比例。
06
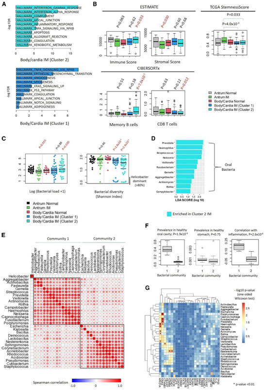
伪窦化 IM 表现出与独特的口腔微生物群落相关的炎症微环境
IM 的bulk RNA-seq 谱的通路分析显示,伪窦化 IM 和体/贲门 IM 均表现出 TNFα 信号通路表达增加(图6A)。这与 scRNA-seq 数据一致,显示相对于胃窦 IM,体内 IM 中免疫细胞类型的比例更高。使用CIBERSORTx和ESTIMATE,他们证实,在伪胃窦化的IM中,免疫细胞显著增加(图6B),主要与记忆B细胞相关。与表现出肠细胞显性(免疫激活)和干细胞显性(免疫抑制)群体(图5D)的胃窦性IM相比,伪窦化IM表现出较少的干细胞显性特征(图6B),这可能导致它们的行为更类似于免疫激活的肠细胞显性免疫通路区域。
他们假设微生物组成的改变可能导致伪窦状IM内的炎症微环境。使用 PathSeq,他们根据 RNA-seq 数据估计了细菌含量和多样性,从而能够在属水平上识别转录活跃的细菌群落。与胃体/贲门正常样本相比,伪窦化 IM 表现出细菌水平增加和生物多样性降低(图6C)。细菌负荷增加与多样性下降(有时称为“微生物失调”)与多种疾病有关,例如类风湿性关节炎和糖尿病。
与非窦化 IM 相比,线性判别分析 (LDA) 突出显示了伪窦化 IM中链球菌、普雷沃氏菌和梭杆菌的细菌群落(图 6 D)。对前 30 个最富集的细菌属进行更精细的聚类,产生了两个细菌群聚类(图 6 E)。聚类 1 包含通常与口腔相关的细菌(例如链球菌、卟啉单胞菌),但通常在健康胃中不存在。值得注意的是,口腔微生物的水平也与炎症显著相关(图 6 F),表明这些微生物的存在可能是促炎症的,并且还与ARID1A和KRAS等驱动基因突变有关(图 6G)。
为了评估这些口腔微生物通过发育异常和GC的持久性,他们对匹配的邻近非恶性/发育异常/GC样本进行了bulk RNA-seq(图2D)。与配对的发育异常样本相比,邻近非恶性胃组织的口腔细菌丰度略高。值得注意的是,他们在发育异常和GC样本中都观察到大量的口腔细菌,这与免疫通路激活显著相关。
这些结果表明,口腔细菌感染发生在不典型增生之前,在不典型增生和胃癌期间持续存在,并且与持续性炎症相关。

图6. IM 中的免疫格局。
(A) IM 子类型中表达特征的 GSEA。(B) 使用 ESTIMATE、CIBERSORTx 和 TCGA StemnessScore 进行免疫、基质和干性内容反卷积分析。(C) IM 和正常样本中的细菌密度和多样性。(D) LDA 分析比较胃体/贲门 IM 亚型之间的微生物属。(E) 对 30 个最丰富的细菌属进行 Spearman 分析。(F) 口腔(左)和正常胃(中)参考微生物组中 C1 和 C2 群落的流行率。(G) 细菌属丰度与 IM 驱动突变之间的关联。
07
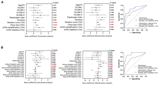
基因组-临床联合预测模型优于仅基于临床信息的模型
最后,他们评估了将基因组信息与临床数据相结合是否可以改善当前用于对 IM 患者发育异常风险进行分层的临床模型。首先,他们关注胃窦样本,比较发育异常与非发育异常受试者时的基因组和临床特征(图7A)。他们发现胃蛋白酶原指数阳性、吸烟史、较高的突变计数和较大的克隆大小显著增加了不典型增生的风险。
单变量分析显示,四个单独的基因和五个基因-基因组合与发育异常相关。在多变量分析中,三个基因(BRAF、BCORL1和DDX3X)和ARID1A / ERBB3突变的组合与不典型增生风险增加相关。
由于胃体的IM可能代表一种更高级的病理,他们在探究在发育异常时考虑到胃窦和胃体的队列(图7B)。与临床模型相比,分子和临床模型的预测准确性更高。这些结果表明,将分子信息与临床数据相结合,可能会改善胃癌前恶性肿瘤患者胃癌风险分层的预测模型。

图7. 根据临床和基因组特征预测 IM 进展风险。
(A)临床因素[年龄≥70岁,胃肠化生操作环节(OLGIM)评分,胃蛋白酶原指数,吸烟状况]和基因组特征[突变计数,克隆大小,sCNA(扩增/缺失)]用于胃窦活检中胃发育异常风险分层。(B)同时进行胃窦和全身活检的患者分析。
+ + + + + + + + + + +
结 论
本项研究通过分析一项为期 10 年的前瞻性研究中 692 名受试者的 1256 个胃样本(1152 个 IM),确定了不同通路中的 26 个 IM 驱动基因,包括染色质调节 (ARID1A) 和肠道稳态(SOX9)。单细胞和空间转录组学分析突出了组织生态学和 IM 谱系异质性的变化,包括与早期恶性肿瘤相关的肠干细胞占主导地位的细胞区室,揭示了与不完整组织学、胃窦/肠道细胞类型、 ARID1A突变、炎症和通常与健康口腔相关的微生物群落相关的IM 分子亚型。在预测可能转化为 GC 的 IM 方面,联合临床基因组模型优于仅临床模型。
+ + + + +



English

