文献解读|Cell Metab(29.0):抗性淀粉通过改变肠道微生物组降低 NAFLD 患者肝内甘油三酯
✦ +
+
论文ID
原名:Resistant starch decreases intrahepatic triglycerides in patients with NAFLD via gut microbiome alterations
译名:抗性淀粉通过改变肠道微生物组降低 NAFLD 患者肝内甘油三酯
期刊:Cell Metabolism
影响因子:29.0
发表时间:2023.09.05
DOI号:10.1016/j.cmet.2023.08.002
背 景
非酒精性脂肪肝病(NAFLD)是代谢功能障碍的肝脏表现,目前缺乏有效的干预措施。在NAFLD/非酒精性脂肪性肝炎(NASH)患者中,低聚果糖和酸奶等益生元(prebiotics)和合生素(synbiotics)可以控制肠道微生物群,降低胰岛素抵抗(IR)、肝内脂质、肝酶和脂肪变性。
实验设计

结 果
01
抗性淀粉 (RS)干预4个月缓解中国成人NAFLD
抗性淀粉 (RS)是一种在大肠中发酵的不可消化纤维的益生元。研究者团队为了研究RS对NAFLD的影响,他们于2016年3月至2017年10月在中国上海进行了一项随机、双盲、安慰剂对照临床试验(ChiCTR-IOR-15007519),总共招募了 200 名 NAFLD 参与者(145 名男性和 55 名女性),并按 1:1 随机分配,接受为期 4 个月的高直链淀粉玉米 RS 2 型(HAM-RS2,40 克/天)或以相等的能量供应控制淀粉(CS)(图1A)。
经过 4 个月的干预后,与 CS 组相比,RS 组的平均肝内甘油三酯含量(IHTC)显著降低(图 1 B)。随着脂肪变性的减轻,他们观察到,与 CS 组相比,RS 组的体重和身体质量指数(BMI)显著降低(图 1 C)。通过腹部磁共振成像 (MRI) 评估,与 CS 消耗相比,RS 消耗后内脏脂肪面积 (VFA) 和皮下脂肪面积 (SFA) 的减少明显更高(图1D-E)。此外,RS干预后丙氨酸转氨酶(ALT)、天冬氨酸转氨酶(AST)和γ-谷氨酰转肽酶(GGT)显著降低(图1F-H),这表明肝损伤得到改善。RS干预也减轻了血脂异常,表现为总胆固醇(TC)、甘油三酯(TG)、低密度脂蛋白胆固醇(LDL-C)和高密度脂蛋白胆固醇(HDL-C)的改善。值得注意的是, NAFLD生物标志物成纤维细胞生长因子21 (FGF21)在摄入RS后降低(图1L)。与CS干预相比,RS干预后循环中脂多糖(LPS)和其他炎症标志物包括单核细胞趋化蛋白-1 (MCP-1)、白细胞介素(IL)-1β和肿瘤坏死因子-α (TNF-α)的水平均显著降低(图1J-M)。

图1. 抗性淀粉(RS)干预4个月缓解非酒精性脂肪肝(NAFLD)。
(A)总体研究流程。(B–E) RS 干预显著降低了肝内甘油三酯含量 (IHTC) 和体重指数 (BMI),并在研究期间改变了腹部脂肪分布,包括皮下脂肪面积 (SFA) 和内脏脂肪面积(VFA)。(F–I) 肝酶(ALT,丙氨酸转氨酶;AST,天冬氨酸转氨酶;GGT,γ-谷氨酰转肽酶)和血清 NAFLD 生物标志物 FGF21 在干预期间发生变化。(J-M) 与 CS 干预相比,RS 干预后,脂多糖 (LPS) 和其他炎症标志物(包括 MCP-1、IL-1β 和 TNF-α)的血清水平降低。
02
RS 干预改变了 NAFLD 患者的粪便和血清代谢物
为了研究 4 个月的 RS 干预如何影响人类宿主的代谢和共生肠道微生物群,他们对 RS 组和 CS 组参与者在干预前后的血清和粪便样本进行了靶向代谢组学研究。他们总共测量了血清中的 30 种氨基酸 (AA) 和 26 种胆汁酸 (BA), 以及粪便中的 10 种短链脂肪酸 (SCFA) 和 18 种 BA。RS 和 CS 干预措施对测量代谢物的总体变化有不同的影响,血清和粪便 BA 谱均出现显著的变化(图2A)。
在个体代谢物水平上,粪便 BA、血清 BA 和血清 AA 中的 13 种代谢物因 RS 干预而发生显著变化,但 CS 干预则没有引起显著变化(图 2 B)。RS 干预后,所有三种支链氨基酸 (BCAA)(缬氨酸、亮氨酸和异亮氨酸)的血清水平均下降。多种代谢物与人类 IHTC 水平显著正相关(丙氨酸、缬氨酸、亮氨酸和酪氨酸)或负相关(氨基丁酸)(图2C)。BCAA和部分BA包括血清牛磺胆酸(TCA)和血清糖胆酸(GCA)与NAFLD相关的3种肝酶ALT、AST和GGT显著相关,血清丙氨酸、α-氨基丁酸和缬氨酸水平也与血清TG相关(图2C)。
总之,RS 干预可能通过改变微生物代谢产物的水平,对 NAFLD 患者发挥有益作用。

图2. 抗性淀粉(RS)和对照淀粉(CS)干预4个月后粪便和血清代谢组变化。
(A) RS 和 CS 之间测量的代谢组总体变化的差异。(B) 显示了 RS 干预后粪便胆汁酸、血清胆汁酸和血清氨基酸的显著变化(CS 干预后无显著变化)。(C) 重要代谢物与患者临床测量之间的部分 Spearman 相关性分析。
03
RS 干预后肠道微生物群的变化与 NAFLD 的缓解相关
为了研究肠道微生物群的变化,他们对每组中随机选择的 50 名参与者进行 4 个月干预前后的粪便样本进行宏基因组测序。虽然在alpha多样性(丰富度、Simpson指数和 Faith 系统发育多样性)和beta多样性(加权或广义 UniFrac)在基线时相似,但在 4 个月的干预后,观察到 RS 组和 CS 组之间存在显著差异(图3A-B)。这一结果表明,与 CS 相比,RS 对整个肠道微生物群落的影响不同。具体来说,干预后RS组的α多样性低于CS组。
广义线性模型发现微生物群物种与干预措施显著相关,同时控制了肥胖相关措施的影响。该分析确定了包括Bacteroides stercoris(B. stercoris)在内的物种,与 CS 干预相比,RS 干预后其丰度显著降低(图3C),且B. stercoris与IHTC、ALT和AST呈正相关。
他们观察到肠道微生物群落与整体粪便 BA 和粪便 SCFA 谱以及血清 AA 谱之间存在显著相关性。此外,还发现微生物群组成与缬氨酸、异亮氨酸和亮氨酸的血清水平之间存在显著相关性。干预后RS组中的B. stercoris丰度显著低于CS组,其与多种代谢物的显著相关性(大部分为正相关)最高(图3D)。

图3. 抗性淀粉(RS)干预后肠道微生物群的组成变化与临床表型的改善相关。
(A-B) 基于 MetaPhlAn2 衍生的分类学概况,比较微生物群α多样性(丰富度、辛普森指数和 Faith 系统发育多样性)和β 多样性。(C) Circos 图显示系统发育树中的重要物种以及与肝脏相关参数或生物标志物的相关性。(D) 重要代谢物(来自图 2C)和重要物种(来自 C)之间基于 Spearman 相关性分析。
04
移植 RS 改变的肠道微生物群可减轻小鼠 NAFLD
为了研究RS诱导的广泛肠道微生物群改变和肝脂肪变性减少之间的潜在因果关系,他们使用RS或CS干预后的人类供者的样本,对喂食高脂高胆固醇(HFHC)饮食的常规抗生素治疗小鼠进行了粪菌移植(FMT)(图4A)。组织学评估显示,接受RS供体FMT的小鼠的肝脂肪变性、水肿、炎症和NAFLD活性评分显著降低(图4B-C)。此外,RS组肝脏中肝酶ALT、AST、肝TG、TC水平较低(图4D-G)。在分子水平上,来自RS供体的FMT降低了肝脏中与炎症、巨噬细胞和中性粒细胞募集相关的标记基因的表达(图4H)。它还降低了肝脏中脂肪生成基因的表达,促进了脂肪分解相关基因的表达(图4I-J)。此外,他们还观察到肠道屏障完整性的改善,表现为紧密连接蛋白编码基因的表达增加(图4K),以及血清LPS的显著减少,这表明系统性炎症可能减轻(图4L)。与CS供体相比,接受RS供体FMT的小鼠结肠中的BCAA水平也显著降低(图4M)。

图4. 将 RS 改变的肠道微生物群移植到小鼠体内可减轻饮食诱导的 NAFLD 。
(A) 示意图显示人类供体粪便微生物组移植到小鼠的研究设计。(B) 用 H&E 染色的肝脏切片的代表性图像。(C) 组织学评分的量化。(D–G) AST、ALT、肝胆固醇和肝甘油三酯的血清水平定量。(H–J) 肝脏中参与炎症、脂肪生成和脂肪分解的基因的表达水平。(K)回肠中紧密连接蛋白相关基因的表达水平。(L) LPS 的血清水平。(M) 结肠中缬氨酸、异亮氨酸和亮氨酸的水平。
05
多组学整合分析确定与 NAFLD 缓解相关的关键物种
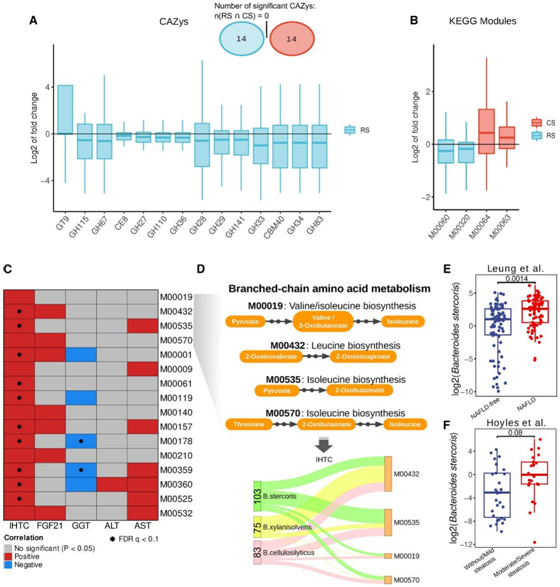
在负责碳水化合物代谢的特定基因家族类别中,他们发现14个碳水化合物活性酶(CAZy)家族在RS和CS干预后均发生了显著变化(图5A)。有趣的是,只有在RS干预后, KEGG功能模块M00060(LPS生物合成,KDO2-脂质A)和M00320(LPS输出系统)的丰度才显著下降(图5B)。另外两个与LPS生物合成相关的KEGG模块(M00063和M00064)只有在CS干预后丰度才显著增加。作为一种促炎细菌化合物,LPS可以降低肠道屏障功能,增加易位,在NAFLD的发展中加速肝脏脂肪变性。此外,干预后RS组的B. stercoris的特异性LPS生物合成潜能(M00060)也显著低于CS组。
为了揭示肠道微生物群变化与 NAFLD 缓解之间潜在的机制联系,他们应用了最近开发的算法来整合各种数据类型,来筛选与代谢物和重要表型(IHTC、ALT、AST、GGT 和 FGF21)显著相关的微生物群功能(KEGG 模块)。在RS组中与IHTC显著相关的功能模块中,确定了四个与BCAA生物合成相关的KEGG模块(图5C-D),强调BCAA在NAFLD发病机制中的强相关性。特别是,他们发现了三个高度贡献的驱动物种涉及了四个BCAA模块与IHTC之间的相关性(图5D)。B. stercoris的丰度与 IHTC、ALT、AST 和血清缬氨酸相关,在四个模块中具有最强的驱动作用,包括用于缬氨酸/异亮氨酸生物合成的 M00019。
为了验证B. stercoris和 NAFLD之间的正相关性,他们分析了两个已发表的涉及 NAFLD 队列的宏基因组数据。在中国人群中,患有 NAFLD 的患者中B. stercoris的丰度显著高于无 NAFLD 的参与者(图 5 E)。在欧洲队列中,经肝活检诊断为中度或重度脂肪变性的患者的B. stercoris水平也高于轻度脂肪变性或对照组(图 5 F)。

图5. 抗性淀粉(RS)干预后肠道微生物群功能的变化和驱动物种分析将微生物群功能与表型改变联系起来。
(A) 4 个月的 RS 干预显著改变了 14 个 CAZy 家族的丰度,而 CS 干预没有显著改变。(B) RS 组和 CS 组中与脂多糖生物合成(M00060、M00063 和 M00064)或输出 (M00320) 相关的 KEGG 功能模块的丰度变化。(C) 肠道微生物群功能模块与 NAFLD 关键临床参数或生物标志物之间的相关性。(D) BCAA 相关微生物群功能与 IHTC 之间相关性的分析。(E)已发表的中国队列中B. stercoris丰度的比较。(F)已发表的欧洲队列中肝活检的B. stercoris丰度比较。
06
B. stercoris部分通过LPS和BCAA的产生促进NAFLD的进展
为了研究B. stercoris对NAFLD进展的潜在因果影响,他们给小鼠喂食HFHC饮食8周以诱导NAFLD,同时每天以5 × 109 CFU/天的剂量的B. stercoris进行灌胃处理(图6A)。实时定量PCR结果显示,与仅食用HFHC的小鼠相比,活菌组粪便中B. stercoris的数量显著增加(图6B)。活B. stercoris灌胃小鼠血清ALT水平升高1.8倍,而AST无明显变化(图6C-D)。组织学观察显示,与只喂HFHC的小鼠相比,喂活B. stercoris的小鼠肝脏脂质积累、炎症细胞浸润和纤维形成均明显增强(图6E-J)。与组织学观察相一致的是,活B. stercoris灌胃小鼠肝脏TG水平高出2倍以上(图6K)。灌胃8周后血清LPS水平也显著升高(图6L)。与较高的组织学评分相一致的是,在活的B. stercoris灌胃的小鼠中,参与促炎反应、炎症细胞浸润和胶原形成的基因表达水平明显更高(图6M-N)。综上所述,这些结果表明,B. stercoris丰度的增加促进了NAFLD的进展。
此外,除了活的B. stercoris外,灭活的B. stercoris也表现出加剧NAFLD发展的能力,并引起类似的炎症作用(图6C-M)。但灭活的B. stercoris处理的小鼠肝脏TG含量有低于活菌处理组的趋势(图6K)。鉴于B. stercoris在肠道微生物BCAA生物合成和IHTC之间的相关性中具有强大的驱动作用(图5C-D),他们随后测定了小鼠粪便中的B. stercoris水平。8周活的B. stercoris处理显著增加了粪便中缬氨酸和异亮氨酸的水平(图6O)。与活的B. stercoris作用不同,每日给小鼠灌胃灭活的B. stercoris对粪便BCAA水平的影响很小(图6F-K)。
为了进一步证明B. stercoris直接代谢产生BCAA,他们进行了有针对性的代谢组学分析。与其他各组相比,活的B. stercoris培养上清显示出显著的BCAA积累,且呈时间依赖性,尤其是缬氨酸(图6P)。

图6. 补充B. stercoris可部分通过 BCAA 的产生促进小鼠 NAFLD 进展。
(A) B. stercoris干预研究设计的示意图。(B)通过使用特定引物的 qPCR 来定量B. stercoris丰度。(C-D) ALT 和 AST 的血清水平。(E)肝脏切片的代表性图像。(F–J)组织学评分的量化。(K) 肝甘油三酯的定量。(L) LPS 的血清水平。(M-N) 肝脏中参与炎症和纤维形成的基因的表达水平。(O) 按组划分的粪便中缬氨酸、异亮氨酸和亮氨酸水平。(P) 通过 UPLC-MS/MS对不同时间点活的或热灭活的B. stercoris的培养上清液或培养基中的支链氨基酸进行目标定量。
+ + + + + + + + + + +
结 论
为了研究抗性淀粉 (RS) 作为微生物群定向膳食补充剂治疗 NAFLD 的效果,他们将一项针对 NAFLD 个体的为期 4 个月的随机安慰剂对照临床试验 (ChiCTR-IOR-15007519) 与宏基因组学和代谢组学分析相结合。相对于对照组,RS 干预导致肝内甘油三酯含量 (IHTC) 降低 9.08%。血清支链氨基酸 (BCAA) 和肠道微生物种类,特别是B. stercoris,与 IHTC 和肝酶显著相关,在RS 干预后都发生了降低。多组学综合分析揭示了肠道微生物群变化、支链氨基酸和肝脂肪变性之间的相互作用,其因果关系得到了小鼠粪便微生物群移植实验的验证。因此,RS 膳食补充剂可能是通过改变肠道微生物群组成和功能来调控 NAFLD 。
+ + + + +



English

