文献解读|Immunity(32.4):肠上皮多巴胺受体信号传导导致多发性硬化症小鼠模型中性别特异性疾病恶化
✦ +
+
论文ID
原名:Intestinal epithelial dopamine receptor signaling drives sex-specific disease exacerbation in a mouse model of multiple sclerosis
译名:肠上皮多巴胺受体信号传导导致多发性硬化症小鼠模型中性别特异性疾病恶化
期刊:Immunity
影响因子:32.4
发表时间:2023.11.15
DOI号:10.1016/j.immuni.2023.10.016
背 景
中枢神经系统(CNS)的自身免疫性疾病,例如多发性硬化症(MS)、视神经脊髓炎(NMO)和NMO谱系障碍(NMOSD),其特征是慢性进行性神经炎症、脱髓鞘和神经变性。这些疾病在发病率和临床特征上表现出强烈的性别差异:女性患者的发病率通常较高、发病较早且复发频率较高,而男性患者的发病率较低、症状较严重且预后较差。这种性别介导的中枢神经系统免疫反应差异的机制尚未完全清楚。
实验设计

结 果
01
DRD2缺失可改善雌性小鼠的实验性自身免疫性脑脊髓炎(EAE)严重程度
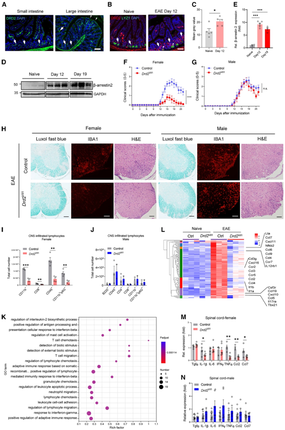
多巴胺 (DA) 受体在调节运动控制、奖励、学习和记忆等中枢神经系统功能中发挥着至关重要的作用。这些受体可分为两个亚家族:D1 样受体和 D2 样受体。后一个亚家族包括DA D2 受体(DRD2、DRD3 和 DRD4)。研究者团队评估了成年小鼠肠上皮中 DRD2 的表达。免疫组织化学显示小肠和大肠的肠上皮中都有 DRD2 表达(图 1A-B),在肠上皮细胞(IEC) 的质膜中也检测到了DRD2(图1A)。
为了研究 IEC DRD2 对CNS自身免疫的影响,他们采用了实验性自身免疫性脑脊髓炎(EAE)动物模型。雄性和雌性 C57BL/6 小鼠均接受髓鞘少突胶质细胞糖蛋白(MOG) 35-55 的主动免疫。在 EAE 开始时(免疫后第 12 天),雌性小鼠的 IEC 中显示出出 DRD2 蛋白增加(图 1B-C)。β-Arrestin 2是已知的DRD2信号传导所必需的主要信号分子之一,其在IEC中的表达升高(图1D-E),表明EAE期间IEC中雌性特异性的IEC DRD2信号传导。
接下来,他们将Drd2fl/fl小鼠与Villin1 (Vil1)-Cre转基因小鼠杂交,从而在表达Villin1的IEC中选择性消除Drd2(这些小鼠称为Drd2Vil1),而Drd2fl/fl和/或Cre转基因小鼠作为对照。MOG35-55主动免疫诱导EAE。与对照相比,雌性Drd2Vil1(或Drd2ΔIEC)小鼠(而非雄性)对EAE表现出极大的抗性(图1F-G)。
Luxol 固蓝 (LFB) 染色显示,雌性Drd2Vil1小鼠的中枢神经系统脱髓鞘明显减少,这与 EAE 行为缺陷的改善相一致(图 1 H)。对离子钙结合接头分子1 (IBA1)的免疫染色和苏木精-伊红(H&E)染色显示,与对照动物相比,在EAE诱导后的疾病高峰期,雌性Drd2Vil1小鼠的脊髓白质中小胶质细胞活化和单核细胞浸润明显减少(图1H),而雄性Drd2Vil1小鼠的脊髓白质中未见上述情况,提示EAE诱发的CNS炎症反应受到抑制。荧光活化细胞分选(FACS)分析数据证实了这一点,显示在EAE高峰期时,雌性Drd2Vil小鼠的中枢神经系统中CD11b+细胞、CD8+T细胞、CD45+细胞和CD11b+ Ly6G中性粒细胞等单核细胞浸润量比对照小鼠减少(图1I-J)。然而,在雄性小鼠中没有观察到这种下降。
为了进一步了解Drd2 Vil1小鼠的表型,他们使用RNA 测序(RNA-seq)评估了雌性Drd2Vil1小鼠和对照动物在 MOG35-55主动免疫前后脊髓的整体转录变化。GO分析显示雌性 EAE- Drd2 Vil1小鼠中许多 CD4+ T 细胞分化和迁移相关基因的表达显著减少。这些小鼠还表现出细胞因子产生和炎症信号传导途径的基因表达减少,包括白细胞介素 (IL)-17 信号传导(图1K-L)。炎症基因[包括IL-1β、肿瘤坏死因子α (TNF-α)、Ccl2和Ccl7]的表达在雌性Drd2Vil1小鼠中降低(图1M-N)。这些数据进一步证明了雌性的Drd2缺乏与EAE中神经炎症和变性改善相关。

图1. IEC DRD2 表达的改变以雌性偏向的方式影响 EAE 的严重程度。
(A) 代表性免疫荧光显微照片显示肠道中 DRD2 的表达模式。(B-C) 代表性免疫荧光显微照片,显示 MOG35-55免疫后第 12 天,雌性小鼠和雌性小鼠的肠上皮中 DRD2、溶菌酶 (LYZ1) 的表达。(D-E) 免疫印迹显示 EAE 诱导后第 0、12 和 19 天雌性小鼠小肠上皮细胞中 β-arrestin 2 的表达。(F-G) 雌性和雄性 Drd2 Vil1小鼠的临床 EAE 评分。(H) MOG35-55免疫后第17天雌性(左)和雄性(右)小鼠脊髓内Iba1细胞(红色)和浸润细胞(H&E,紫色)髓鞘(LFB,蓝色)染色或免疫荧光染色的代表性显微照片。(I-J)通过FACS分析雌性Drd2Vil1小鼠和雄性Drd2Vil1小鼠CNS浸润淋巴细胞总数。(K)GO分析。(L) (K) 中前 20 条 通路中富集的基因热图。(M-N)免疫后第 17 天,验证不同性别的对照 EAE 和Drd2Vil1 EAE 小鼠脊髓中所示炎症相关基因的差异表达。
02
肠道代谢物PEA通过IEC DRD2调节EAE的发病机制
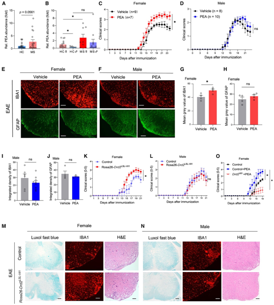
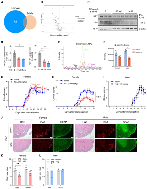
接下来,他们研究了肠腔中的上游信号是否通过IEC DRD2调节IEC活性。使用液相色谱-串联质谱法测量了复发缓解型 MS (RRMS) 患者粪便中的代谢物苯乙胺 (PEA)浓度。与健康对照 (HC) 相比,RRMS 患者的 PEA 浓度较高,并且健康女性的粪便 PEA 浓度高于健康男性(图 2 A)。此外,与健康女性相比,女性 RRMS 患者粪便中 PEA 浓度的增加甚至更大(图 2 B),表明肠道 PEA 与女性偏向的 MS 性别二态性有关。
为了确定 PEA 是否会导致 EAE 的性别二态性,他们用 MOG35-55对雄性和雌性 C57BL/6 小鼠进行免疫,并口服 PEA处理。与对照小鼠相比,PEA处理加剧了雌性小鼠的 EAE 临床症状,但雄性小鼠并未出现这种症状(图 2C-D)。免疫组织化学显示,这伴随着脊髓白质中IBA1+小胶质细胞的激活增加,但胶质纤维酸性蛋白(GFAP) +星形胶质细胞的激活不增加(图2E-J)。
为了进一步研究IEC DRD2在EAE发病机制中的作用,他们在IEC中产生了一个选择性过表达DRD2的敲入小鼠系(以下简称Rosa26-Drd2LSL-Vil1)。与PEA诱导的EAE表型相似,雌性Rosa26-Drd2LSL-Vil1小鼠与野生型(WT) EAE小鼠相比,EAE疾病严重程度加重(图2K-L)。这在雄性小鼠中没有观察到。在病理层面,Rosa26-Drd2LSL-Vil1小鼠伴随更严重的脱髓鞘和神经炎症。这反映在脊髓白质中IBA1小胶质细胞的深度激活和单个核细胞的浸润(图2M-N)。Drd2缺失可消除PEA诱导的EAE加重(图2O), 这表明雌性中 PEA 介导的 IEC DRD2超敏反应具有调节 CNS 免疫的功能。总而言之,这些结果表明,在 EAE 期间,肠道 PEA-DRD2 信号传导的增加会优先加剧雌性小鼠的神经炎症。

图2. 接触 PEA 会加剧 EAE 的严重程度,其严重程度与性别有关。
(A) 使用液相色谱-质谱法 (LC-MS) 测定 MS 患者 (MS) 和健康对照 (HC) 粪便中 PEA 的相对含量。(B) 使用液相色谱串联质谱法(LC-MS/MS)评估 MS 患者和不同性别的健康受试者粪便中 PEA 的相对含量。(C-D) 接受口服 PEA 给药的雌性和雄性小鼠的临床 EAE 评分。(E-J) 口服 PEA 的雌性和雄性小鼠脊髓的代表性免疫荧光显微照片。(K-L) 雌性和雄性Rosa26-Drd2LSL-Vil1小鼠的临床 EAE 评分。(M-N)组织学分析。(O)用 PEA 处理的雌性Drd2Vil小鼠的临床EAE评分。
03
IEC 中的 DRD2 信号通过增加溶菌酶的产生而加剧 EAE 的严重程度
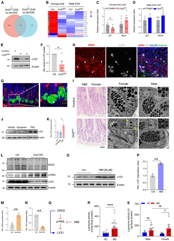
为了了解 IEC DRD2 如何通过控制 IEC 活性来调节雌性小鼠的 CNS 免疫力,他们使用 IEC 的 RNA-seq 分析了在 EAE 高峰期分离的 IEC 中的基因表达模式。基因富集分析表明,与雄性WT对照相比,雌性WT小鼠在IEC中表现出更高的Lyz1和多个防御素家族成员的 mRNA 表达(图 3 A -B)。这与EAE期间 IEC DRD2 的表达模式一致(图1B-C)。与 WT对照小鼠相比,雌性Drd2Vil1小鼠中Lyz1、Defa3、Defa22、Defa24、Defa33、Defa36、Defa39、Defa41和Defa42的 mRNA 表达优先减少(图3B-D)。Lyz1编码C-1型溶菌酶,主要由肠道潘氏细胞和杯状细胞两种特化分泌细胞分泌,对革兰氏阳性和革兰氏阴性菌均有较强的杀菌活性。与对照组相比,雌性Drd2缺失小鼠的小肠IEC中Lyz1表达降低(图3E-F)。与此一致的是,免疫染色显示一些潘氏细胞表现出DRD2免疫反应性(图3G),在小肠上皮的某些区域,DRD2和LYZ1以互补的方式表达(图3H)。综上所述,这些数据表明小肠中 IEC 的活动(包括潘氏细胞)受到 IEC DRD2 以细胞自主和非细胞自主方式的调节。
他们使用透射电子显微镜进一步研究了潘氏细胞活性的多巴胺能控制。在雌性Drd2Vil1小鼠中,观察到潘氏细胞颗粒的损失,这些颗粒在细胞质内表现为黑色的电子致密体。这些小鼠中缩小的潘氏细胞颗粒中的电子透明晕圈也有所扩大(图3I),已知这些晕圈包含粘蛋白 Muc2,并对潘氏细胞颗粒的大小和数量产生影响。在不同基因型的雄性小鼠中未观察到这些变化(图3I)。
与Drd2Vil1小鼠的观察结果相反,经免疫印迹分析,PEA处理增加了雌性小鼠的IEC溶菌酶,而没有增加雄性小鼠的IEC溶菌酶(图3B-F)。
IEC DRD2优先响应PEA刺激,而不是喹吡罗,喹吡罗是CNS中针对DRD2/DRD3的常用激动剂(图3J-K),表明IEC DRD2与CNS中的DRD2具有明显的功能特征。此外,IEC DRD2 通过抑制蛋白激酶 A (PKA) 来调节溶菌酶的表达,因为Drd2缺失会导致磷酸化 PKA 的增加和溶菌酶表达的减少(图3L-N)。H89(一种PKA 抑制剂)处理显著增强了人类胎儿细胞 (FHC) 细胞中溶菌酶的表达(图3O-Q),这些结果表明DRD2信号通路参与了溶菌酶表达的调节。
接下来,他们确定了这些发现在多发性硬化症患者中的临床相关性。在 MS 患者中,与 HC 患者相比,RRMS 患者的粪便溶菌酶活性更高(图 3 R),且性别偏向于女性 MS 患者(图 3 S),这表明粪便溶菌酶活性异常与多发性硬化症疾病进展之间存在关联。

图3. IEC DRD2 调节肠上皮细胞中溶菌酶的表达。
(A) EAE 诱导后第 17 天雄性和雌性小鼠 IEC 中不同基因型差异表达基因的维恩图。(B) 所示防御反应基因的热图,这些基因在 EAE 诱导后第 17 天在不同基因型的雄性和雌性小鼠的 IEC 中差异表达。(C-D) EAE 诱导后第 17 天雌性和雄性小鼠中Lyz1和Muc4 mRNA 表达的 qPCR 分析。(E-F) 代表性免疫印迹显示不同基因型之间雌性 SIEC(小肠上皮细胞)中溶菌酶的表达。(G-H) 代表性免疫荧光显微照片。(I) H&E 染色的代表性图片。(J-K)通过溶菌酶免疫印迹评估FHC 细胞对喹吡罗或 PEA处理反应。(L-N)免疫印迹显示Drd2缺陷会改变体外FHC细胞中磷酸-PKA和溶菌酶的表达。(O-P)免疫印迹显示,改变 PKA 激活可控制体外FHC 细胞中溶菌酶的表达。(Q) IEC DRD2 调节的信号通路,可控制 IEC 中的溶菌酶表达。(R)使用荧光测定法测量多发性硬化症患者 (MS) 和健康对照 (HC) 粪便中溶菌酶的酶活性。(S) 根据性别显示多发性硬化症患者 (MS) 和健康对照 (HC) 粪便中的粪便溶菌酶活性。
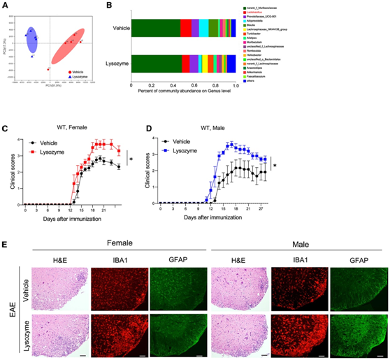
为了探讨溶菌酶对 EAE 发展的直接影响,在 MOG35-55免疫前连续 3 周给 WT 小鼠灌胃鸡蛋清溶菌酶。主成分分析证实,溶菌酶灌胃有效改变了肠道微生物组的组成(图4A)。在属水平上,群落分析显示,与对照组相比,经溶菌酶处理的小鼠中乳杆菌、异普氏菌和布氏菌的丰度显著下降(图 4 B)。重复施用溶菌酶会加剧雄性和雌性小鼠的 EAE 症状(图 4C-D)。这伴随着脊髓白质中单核细胞浸润的增加,如 H&E 染色所示(图 4 E),并且该区域IBA1+小胶质细胞的激活增强(图 4 E)。这些数据表明,溶菌酶产量的增加会改变肠道微生物组的组成,并促进 EAE 的进展。

图4. 溶菌酶处理会加重 EAE 的严重程度。
(A) β-多样性分析呈现为基于 PCA 的二维图。(B) 在属水平上给予溶菌酶或媒介物的小鼠肠道微生物群的群落分析。(C-D) 用溶菌酶处理的雌性和雄性小鼠的临床 EAE 评分。(E) 溶菌酶处理的雌性和雄性小鼠脊髓的代表性 H&E 染色或免疫荧光显微照片。
04
肠道微生物群影响雌性Drd2 Vil1小鼠的 EAE 严重程度
鉴于 IEC DRD2 调节的溶菌酶具有抗菌活性并影响 EAE 进展,他们假设雌性Drd2Vil1小鼠中 EAE 的减弱可能依赖于肠道微生物群。为了检验这一假设,他们在 MOG 35-55免疫之前,对雌性Drd2Vil1及对照小鼠的饮用水中连续 3 周施用广谱抗生素混合物 (ABX)。结果表明,ABX 处理消除了雌性Drd2 Vil1和对照之间疾病严重程度的差异(图 5 A),表明肠道微生物群有助于 EAE 发病机制。
雌性Drd2Vil1小鼠与输精管切除的雄性Drd2Vil1小鼠共饲养3周,雌性WT小鼠与雄性WT小鼠共饲养3周(图5B)。用MOG35-55免疫后,与雌性Drd2Vil1小鼠共饲养的雄性Drd2Vil1小鼠与雌性WT小鼠共饲养的雄性WT小鼠相比,EAE严重程度有显著差异(图5C),这表明,从雌性Drd2Vil1转移的微生物群,可以阻止雄性共饲养小鼠EAE相关神经变性的发展。同时,由于雄性肠道微生物群的影响,与雄性Drd2Vil1小鼠共同饲养的雌性Drd2Vil1小鼠对 EAE 的抵抗力降低(图 5D)。总之,这些数据表明肠道微生物群有助于在雌性Drd2 Vil1小鼠中观察到的保护性表型,并且改变肠道微生物群可以改变任一性别小鼠的 EAE 表型。
接下来,他们使用 16S rRNA-seq 评估雌性Drd2 Vil1和 WT 同窝小鼠之间微生物群落结构的差异(图5E-G)。
对粪便细菌成分的非度量多维标度 (NMDS) 和主坐标分析(PCoA) 分析显示,雌性小鼠而非雄性小鼠中存在由基因型和 EAE 驱动的明显分离(图 5E-F),表明EAE 诱导会导致肠道微生物群组成发生巨大变化,尤其是雌性肠道微生物群。具体来说,与 WT对照小鼠相比,雌性Drd2Vil1小鼠的乳酸菌数量有所增加(图 5G)。
宏基因组测序进一步表明,与 WT 小鼠相比,雌性Drd2Vil1小鼠中的酸性乳杆菌扩增(图 5 H),表明它们对溶菌酶敏感。为了验证这些结果,他们培养了酸性乳杆菌和其他一些乳杆菌,包括肠乳杆菌、约氏乳杆菌和罗伊氏乳杆菌,并用溶菌酶进行处理。酸性乳杆菌、肠道乳杆菌和约氏乳杆菌在给定时间点表现出对溶菌酶的高度敏感性,而普通拟杆菌和罗伊氏乳杆菌则表现出较差的敏感性(图5I-L)。总之,这些结果表明Drd2缺失会改变肠道细菌景观。

图5. 肠道微生物群介导EAE雌性Drd2 Vil1小鼠的保护表型。
(A) ABX 或载体处理的雌性Drd2 Vil1小鼠的临床 EAE 评分。(B)图表显示了共通饲养实验的时间轴。(C) 分别与雌性 WT 小鼠共同饲养的雄性 WT和与雌性Drd2 Vil1小鼠共同饲养的雄性Drd2 Vil1小鼠的临床 EAE 评分。(D) 分别与雄性 WT 小鼠共同饲养的雌性 WT 小鼠和与雄性Drd2 Vil1小鼠共同饲养的雌性Drd2 Vil1小鼠的临床 EAE 评分。(E-F) MOG35-55免疫前和 EAE 高峰期的小鼠肠道微生物群的 β 多样性分析以基于 NMDS 的二维图呈现。(G)雌性WT和Drd2Vil1小鼠接种MOG35-55前和接种后第17天肠道菌群群落分析。(H)宏基因组测序显示,在EAE峰值,不同基因型的微生物群中细菌丰度发生了变化。(I–L) 基于600 nm光密度(OD600) 的酸性乳杆菌、约氏乳杆菌、肠乳杆菌和罗伊氏乳杆菌对溶菌酶 (0.5 mg/mL)的生长敏感性读数。
05
NAL 抑制雌性小鼠 EAE 期间的炎症反应
为了表征由改变的微生物群引起的宿主代谢变化,并确定负责改善 EAE 中中枢神经系统病理学的肠道衍生代谢物,他们对脊髓组织进行了非靶向代谢物分析,与雄性基因型相比,雌性基因型之间存在更多数量的差异代谢物(图 6 A-B),这表明IEC 中选择性Drd2缺失优先影响雌性小鼠的中枢神经系统先天免疫。小胶质细胞是中枢神经系统的初级免疫细胞,在MS和EAE的发病机制中起着至关重要的作用。在测试的代谢物中,N2-乙酰基-L-赖氨酸(NAL)在体外和体内表现出强烈的炎症反应抑制作用(图6C-D)。根据人类代谢组数据库(HMBD), NAL是一种修饰后的氨基酸,可以在粪便和尿液等细胞外环境中检测到。当培养基中补充赖氨酸(CDM)时,嗜酸乳杆菌产生了NAL。相反,在不补充赖氨酸的情况下,NAL未产生(图6E),表明NAL来源于赖氨酸并由嗜酸乳杆菌加工。
溶菌酶处理小鼠的粪便NAL产生减少(图6F),并且NAL以剂量依赖的方式改善了雌性小鼠的EAE症状,但没有改善雄性小鼠的EAE症状(图6G-I)。这些表型变化可能是由于脊髓白质中单核细胞浸润减少和IBA1小胶质细胞活化抑制所致(图6J-L)。

图6. NAL 优先缓解雌性小鼠的 EAE 症状。
(A) 疾病高峰期雄性和雌性小鼠基因型之间脊髓差异代谢物的维恩图。(B)疾病高峰期雌性Drd2 Vil1和对照小鼠之间差异代谢物的火山图。(C-D) 免疫印迹和蛋白质定量。(E)酸性乳杆菌培养基中 NAL 的色谱图。(F) 雄性或雌性Drd2 Vil1小鼠和施用溶菌酶的对照小鼠脊髓中 NAL 的相对丰度。(G–I) 用低剂量或高剂量NAL 治疗的雌性或雄性小鼠的临床 EAE 评分。(J-L) H&E 染色和免疫荧光染色的代表性显微照片。
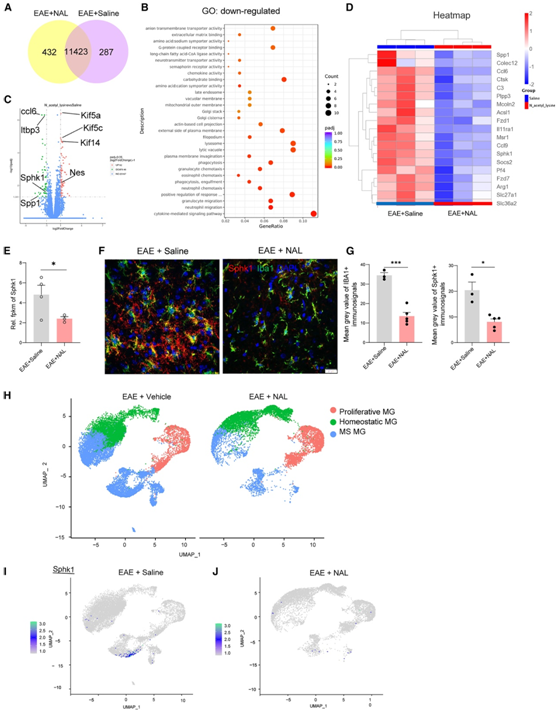
接下来他们评估了 NAL 对 EAE 期间激活的小胶质细胞基因表达的影响。使用磁激活细胞分选 (MACS) 从 NAL 处理的 WT 小鼠疾病高峰期(第 17 天)的脊髓中分离出 CD11b + 细胞,然后进行 RNA-seq 分析。对 NAL 处理的 EAE 小鼠中表达减少的基因进行 GO 分析,结果表明转录组变化减少主要与吞噬作用和细胞因子介导的信号通路相关(图 7A-B),这些发现表明 NAL 可能通过减少 CD11b+ 细胞激活来限制 EAE 的严重程度。
鞘脂代谢异常与MS/EAE相关。鞘氨醇激酶1 (Sphk1)催化鞘氨醇转化为1-磷酸鞘氨醇(S1P),激活S1P受体(S1PRs),参与MS病理过程。在经NAL处理的EAE小鼠中,如Sphk1 mRNA表达下降所示,小胶质细胞中的鞘脂代谢减少(图7C-E)。使用fingolimod或siponimod (Mayzent)阻断S1PRs对治疗复发性MS具有临床益处。较高剂量的NAL (100 mg/kg)抑制了脊髓中的小胶质细胞活化和Sphk1表达(图7F-G)。
通过进一步的单细胞转录组分析(scRNA-seq),利用MACS测定NAL对EAE峰值分离的CD11b+细胞基因表达谱的影响,共分析了23945个细胞,并将其定义为三大类小胶质细胞,即增生性小胶质细胞、稳态小胶质细胞和MS相关小胶质细胞(图7H)。NAL处理降低了MS相关小胶质细胞的比例,增加了增生性小胶质细胞和稳态小胶质细胞的比例(图7H)。这表明NAL有助于EAE期间中枢神经系统失衡的恢复。在MS相关的小胶质细胞中检测到sphk1阳性的小胶质细胞,NAL处理后这些细胞的数量减少(图7I-J)。综上所述,这些结果表明,在EAE条件下,NAL处理可以改变包括Sphk1小胶质细胞在内的小胶质细胞介导的促炎反应。

图7. NAL 通过抑制鞘脂代谢来抑制 EAE中小胶质细胞的活化。
(A) 维恩图显示从 NAL 或盐水处理的 EAE 小鼠脊髓中分离出的CD11b +细胞中差异表达基因的数量。(B) GO 分析。(C) 火山图显示基因表达的相对变化。(D) 所示炎症反应相关基因的热图。(E) qPCR 分析显示,与对照组相比,NAL 处理的 EAE 小鼠中 Sphk1 mRNA 的表达降低。(F-G) 代表性免疫荧光显微照片。(H) UMAP可视化。(I-J) UMAP 显示小胶质细胞亚群中的 sphk1 +细胞。
+ + + + + + + + + + +
结 论
本项研究发现肠上皮多巴胺 D2 受体(IEC DRD2) 在多发性硬化症动物模型中促进性别特异性疾病进展。肠上皮细胞中选择性Drd2缺失的雌性小鼠表现出中枢神经系统炎症反应减弱并减缓疾病进展。相反,通过苯乙胺给药过度表达或激活 IEC DRD2 会加剧疾病的严重程度。这伴随着溶菌酶表达和肠道微生物群组成的改变,包括乳酸菌物种丰度的减少。此外,用 N2-乙酰基-L-赖氨酸(一种源自乳杆菌的代谢物)处理可抑制小胶质细胞活化和神经变性。总而言之,本项研究表明,IEC DRD2 过度活跃会影响肠道微生物丰度,并以女性偏向的方式增加对 CNS 自身免疫性疾病的易感性,为 CNS 自身免疫性疾病的性别特异性干预提供了新的理论依据。
+ + + + +



English

