文献解读|Nature(64.8):跨物种蛋白质组图揭示人类突触发育的幼态持续状态
✦ +
+
论文ID
原名:A cross-species proteomic map reveals neoteny of human synapse development
译名:跨物种蛋白质组图揭示人类突触发育的幼态持续状态
期刊:Nature
影响因子:64.8
发表时间:2023.09.13
DOI号:10.1038/s41586-023-06542-2
背 景
大脑包含两种主要类型的化学突触:兴奋性谷氨酸能突触和抑制性氨基丁酸(GABA)能突触。它们在神经递质、形态、分子组成和突触后组织方面有所不同。兴奋性突触在突触后膜下方拥有一种特殊的结构,即突触后致密区(PSD),它比抑制性突触中的对应结构更为突出。PSD 是突触内的组织中心和信号传导装置,是一种复杂的蛋白质复合物,由 1000 多种蛋白质组成。这些蛋白质的改变与 130 多种脑部疾病有关。
突触建立介导大脑信息处理的神经元网络,突触功能障碍与影响个体从幼年到成年的大多数脑部疾病有关。因此,了解突触的形成、成熟和特化对于理解人类认知和精神障碍至关重要。
实验设计

结 果
01
人类皮质发育过程中的 PSD 组成
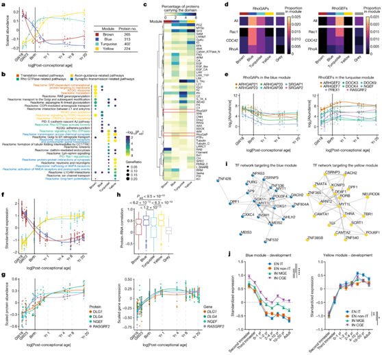
为了了解发育中的人类新皮质中 PSD 的分子变化,研究者团队收集了从妊娠中期到成年早期的六个主要发育阶段的人类新皮质样本,涵盖了神经元迁移、突触发生、髓鞘形成等关键事件(图1a)。为了减少皮质区域的混杂效应,他们使用了前额皮质(PFC)的样本。PSD 的整体成分,但不包括突触前 (SYP) 或细胞质 (GAPDH) 蛋白,在早期样本的 PSD 部分中富集。
他们对 54 个 PSD 样本(每个样本来自不同的神经典型个体)进行了液相色谱/串联质谱分析和无标记定量,发现了 1765 个 PSD 蛋白,其中包括一些特定阶段的蛋白。主成分分析(PCA)显示,来自同一年龄组的样本紧密聚集(图1b)。层次聚类还表明了与年龄相关的样本分组(图1c)。关键的 PSD 蛋白(GRIN2A、GRIN2B、DLG3 和 DLG4)在 PSD 成熟过程中表现出预期的丰度模式(图1c)。他们进行了基因集富集分析(GSEA),观察到的三个主要阶段是妊娠中期(妊娠18周至23周)富含翻译相关通路,围产期(妊娠晚期至1岁)富含Rho GTPase和蛋白质折叠通路,出生后阶段(4岁以上)富含突触传递相关通路和神经素和神经脂素相关通路(图1d)。
这些发现表明 PSD 发育过程中局部蛋白质合成、肌动蛋白细胞骨架重组和突触功效增强的阶段激活。

图1. 人类新皮质发育过程中 PSD 成分的变化。
(a) 实验流程图。(b) 按年龄组着色的样本的主成分分析(PCA)图。(c) 基于具有差异丰度的蛋白质的样品的层次聚类。(d) 各个年龄组的 GSEA。
02
PSD 中的蛋白质模块及其功能
PSD 成熟过程中具有相似丰度模式的蛋白质可以代表具有特定分子功能的蛋白质模块。他们通过加权基因共表达网络分析(WGCNA)确定了四个蛋白质模块(图2a,图S3a),所有四个模块的蛋白质-蛋白质相互作用都显著富集,表明同一模块的蛋白质通过形成蛋白质复合物协同作用。通路过度表达分析显示,棕色、蓝色、绿松石色和黄色模块分别富集翻译、轴突引导、Rho GTPase 和突触传递相关通路(图 2b)。突触基因本体(SynGO)富集分析也得到了类似的结果(图S3b)。为了可视化 PSD 中潜在的蛋白质复合物和相互作用,他们在每个模块中生成了蛋白质-蛋白质相互作用(PPI)和共丰度的网络(图S3c)。
蛋白质-蛋白质相互作用和蛋白质的生物学功能通常由蛋白质结构域介导。他们确定了 PSD 模块中蛋白质结构域的分布(图2c)。参与囊泡运输(RAB和t_SNARE)、细胞粘附(LRR、CA和ARM)、信号转导(S_TKc、C1和C2)和成体PSD支架(PDZ、SH3和GuKc)的结构域分别在棕色、蓝色、绿松石色和黄色模块中富集(图2c)。Rho GTP酶激活蛋白(RhoGAP),特别是对 Rac1 和 Cdc42 具有特异性的蛋白,在蓝色模块中富集,而 RhoGEF,特别是对 Rac1 具有特异性的蛋白,在绿松石色模块中富集(图2d-e)。
为了了解转录在 PSD 发育中的作用,他们将 PSD 模块的 RNA 水平与其丰度模式进行了比较。将 BrainSpan 和 PsychENCODE 转录组数据与本项研究的蛋白质组数据整合,发现总体趋势得以保留。然而,棕色和蓝色之间以及绿松石色和黄色模块之间的差异缩小了(图2f)。例如,分别来自绿松石色和黄色模块的Rho GTPase调节子和PSD支架蛋白在蛋白质组数据中显示出不同的丰度模式,但在转录组数据中具有相似的表达模式(图2g)。蓝色和黄色模块显示出较高的一致性,而棕色和绿松石色的一致性较低(图2h)。
蓝色和黄色模块中蛋白质的高 RNA-蛋白质一致性表明它们的 PSD 丰度主要受转录调节。因此,他们围绕这两个模块来研究PSD发生的转录调控机制。ChEA3的转录因子富集分析揭示了针对两个模块的核心转录因子,包括FOXG1、MEIS2、MYT1L和RORB,它们是神经元分化和突触发育的已知关键调节因子(图2i)。兴奋性神经元和抑制性神经元在发育过程中蓝色模块基因表达减少,黄色模块基因表达增加。然而,抑制性神经元中蓝色模块基因的减少,特别是来自尾部神经节隆起的蓝色模块基因的减少比兴奋性神经元慢(图2j)。相反,黄色模块基因表达在兴奋性端脑内神经元中显著增加(图2j)。

图2. 发育中的人类 PSD 的蛋白质模块。
(a) WGCNA 鉴定的人类 PSD 的四个蛋白质模块的缩放丰度模式 (b) 各模块的通路富集分析。 (c) 每个模块中蛋白质结构域的分布。(d) 每个模块中 RhoGAP(左)和 RhoGEF(右)及其亚型的比例。(e) 蓝色模块(左)中 RhoGAP 和青绿色模块(右)中 RhoGEF 的丰度模式。(f) BrainSpan 数据中四个 PSD 模块的蛋白质编码基因的标准化中值表达值。(g) DLG1、DLG4、NGEF 和 RASGRF2 的按比例缩放的蛋白质丰度(左)和基因表达(右)模式。 (h) 每个模块中 PSD 蛋白的蛋白丰度和基因表达之间的 Spearman 相关系数。(i) 调节蓝色(左)和黄色(右)模块中基因的转录因子(TF)网络。(j) 发育中的人类新皮质的单个神经元亚型中蓝色(左)和黄色(右)模块中基因的标准化表达值。

图S3. 发育中的人类 PSD 的蛋白质模块。
(a)蛋白质-蛋白质相互作用 (PPI) 分布的核密度估计;垂直红线表示每个模块中观察到的 PPI 值。 (b) SynGO生物通路各模块富集分析。(c)四个PSD模块的PPI-共丰度网络。(d)每个模块的 PPI 共丰度网络突出显示富集通路中的蛋白质。(e) 各个模块中路径的归一化平均最短路径长度。
03
PSD 发展的物种差异
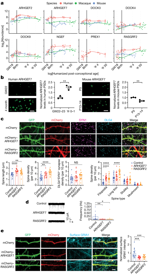
接下来,他们研究了人类、猕猴和小鼠的 PSD 发育,以了解这些物种之间的差异。在五个时间点收集猕猴和小鼠新皮质样本(图3a),大致对应于人类样本的发育阶段。蛋白质组学分析鉴定了猕猴 PSD 发育过程中的 1572 个蛋白质和小鼠 PSD 中的 1572 个蛋白质,其中一些蛋白质具有阶段特异性。GSEA 显示,在所有三个物种的早期和晚期 PSD 发育过程中,翻译和突触传递相关通路更加活跃(图3b)。然而,人类围产期通路的富集,包括 Rho GTPase 信号传导和蛋白质折叠,在猕猴和小鼠中大大减少(图3b)。跨物种相似性分析显示,妊娠中期和4岁以上的人类样本与相应阶段的猕猴和小鼠样本具有良好的相关性(图3c)。
为了公平比较物种之间的 PSD 成熟度,他们首先应用正则化线性方法来预测所有样本的等效人类 PSD 年龄(图3d)。实际年龄的乘性变化与预测的等效人类 PSD 年龄的乘性变化近似线性相关,除了猕猴样本表现出两个相隔 1 岁的不同阶段(图3d)。该分析表明,人类的 PSD 成熟速度大约比小鼠和猕猴的慢三倍(图3d)。
在等效 PSD 年龄的基础上,他们比较了所有三个物种中人类 PSD 模块的丰度模式。尽管所有物种的蓝色和黄色模块的图案都相似,但棕色和绿松石色模块却表现出物种特异性差异(图3e)。鉴于这两个模块的RNA-蛋白质一致性较低(图2h),本项研究的结果还强调了转录后和/或翻译调控在塑造人类突触独特特征中的作用。人类 V1 中预测的 PSD 成熟速率比小鼠和猕猴(<1 年)慢约两倍,比人类 PFC 快约 40%(图3f)。这与之前的发现一致,即感觉皮层区域(例如 V1)往往比关联区域(例如 PFC)成熟得更快。总之,人类 PSD 成熟速度较慢。

图3. 人类、猕猴和小鼠 PSD 发育的比较。
(a) 猕猴(左)和小鼠(右)样本发育阶段示意图。 (b) 跨物种各个年龄组的 GSEA。(c) 表示人类、猕猴和小鼠样本之间的成对皮尔逊相关性的相似性矩阵。 (d) 预测的等效人类 PSD 年龄。β表示每个物种的线性回归模型的斜率系数。 (e) 跨物种的四个 PSD 模块中蛋白质的标准化丰度模式。
04
RhoGEFs促进人类突触的幼态持续
人类 PSD 成熟速度较慢可能是由于围产期绿松石色模块蛋白和 Rho GTP 酶调节因子的增加所致。为了验证这一假设,他们进一步研究了人类 PSD 中 RhoGEF 信号传导的增加。绿松石色模块中的大多数 RhoGEF 蛋白在人类围产期大大增加,并且与其他物种相比更丰富(图4a),免疫印迹和免疫染色进一步验证了这些发现(图4b)。
在人类皮质神经元中单独过度表达来自绿松石色模块的两种 RhoGEF 蛋白 ARHGEF7 和 RASGRF2,增加了脊柱长度和密度,并促进了更多不成熟的脊柱类型,而不影响 DLG4+ SYN1+突触的数量(图4c)。过表达ARHGEF7或RASGRF2的神经元的突触后微兴奋性电流频率降低,同时AMPA受体GRIA1表面水平降低(图4d-e)。这些数据表明,特异性RhoGEF蛋白的过表达增加了丝状足的数量,抑制了突触的成熟。

图4. RhoGEF 蛋白的增加促进人类突触的幼态持续。
(a) 绿松石色模块中不同物种的 RhoGEF 丰度模式。(b) 发育中的人和小鼠新皮质中DLG4基因座处ARHGEF7的免疫荧光强度。(c) 发育中的人和小鼠新皮质中DLG4基因座处ARHGEF7的免疫荧光强度。(d) 体外培养6周的原代人类皮质神经元的微型兴奋性突触后电流记录。(e) 针对体外培养 6 周的原代人皮质神经元树突表面 GRIA1 的免疫染色。
05
人类认知和大脑疾病中的 PSD 模块
接下来,他们研究了与人类认知相关的遗传突变是否汇聚到人类 PSD 模块上,发现绿松石色模块富集与处理速度(processing speed)和流体智力(fluid intelligence)相关的常见突变(图5a)。绿松石色模块在出生后不久达到峰值,此时婴儿感知到丰富的外部刺激。他们假设该模块中的蛋白质可能对活动依赖性突触重塑很重要。事实上,绿松石色模块高度富集了大鼠神经元中发现的活性依赖性蛋白质(图5b)。
突触功能障碍会导致神经发育和精神疾病,通常分别由从头突变和常见突变引起。与背景基因相比,编码PSD蛋白的基因更不耐受蛋白质截截短突变和错义突变(图5c)。值得注意的是,绿松石色模块特别不耐受错义突变(图5c)。他们发现编码PSD蛋白的基因富集了与神经发育障碍(包括癫痫、发育迟缓和智力障碍)相关的从头非同义突变(图5d)。值得注意的是,绿松石色模块具有过多的错义突变,而黄色模块则富含错义突变和蛋白质截短突变。具有与疾病相关的错义突变的绿松石色模块基因包括离子通道基因(例如KCNQ2和SCN2A)以及分子运动基因(例如DYNC1H1和KIF1A)。相比之下,具有许多蛋白质截短突变的黄色模块基因编码调节 PSD 组织和突触后受体运输的酶,例如 SYNGAP1、IQSEC2 和 CDKL5。因此,这两个模块通过不同的机制导致神经发育障碍,针对突触成熟的特定阶段。
棕色模块富集了与精神分裂症、双向情感障碍(bipolar disorder)和重度抑郁症相关的常见突变(图5e)。棕色模块中的蛋白质在妊娠中期丰度达到峰值,表明这些青春期或成年发病疾病的早期病因与突触发育有关。然而,在精神疾病发作后,与未受影响的个体相比,患者大脑样本中编码晚期模块(绿松石色和黄色)PSD蛋白的基因发生下调(图5e),这可能是早期遗传风险因素破坏突触发育后下游生物事件级联的结果。

图5. 人类 PSD 模块与认知功能和大脑疾病的关联。
(a) PSD 模块中与人类认知功能相关的常见变体的富集。(b) PSD 模块中神经元活动依赖性蛋白的富集。(c)每个类别中基因的gnomAD LOEUF分数和错义z分数的分布。(d) PSD 模块中与神经发育障碍相关的从头突变的富集。 (e) PSD 模块中与精神疾病相关的常见突变的富集。
+ + + + + + + + + + +
结 论
本项研究生成了人类、猕猴和小鼠新皮质突触发育的跨物种蛋白质组图。通过跟踪 1000 多种PSD蛋白从妊娠中期到成年早期的变化,他们发现人类 PSD 成熟分为三个主要阶段,这三个阶段由不同的通路主导。跨物种比较表明,人类 PSD 的成熟速度比其他物种慢约两到三倍,并且在围产期含有更高水平的RhoGEF。人类神经元中 RhoGEF 信号传导的增强会延迟树突棘的形态成熟和突触的功能成熟,可能有助于人类大脑发育的幼态持续特征。此外,PSD 蛋白可分为四个模块,发挥特定阶段和细胞类型的功能,本项研究的突触发育蛋白质组图为研究突触成熟的分子基础和进化变化提供了新的理论依据。
+ + + + +



English

