文献解读|Blood Cancer J(12.8):靶向表观遗传共依赖性可增强 Menin 抑制剂在 MLL1-r 或突变 NPM1 的 AML 中的抗 AML 功效
✦ +
+
论文ID
原名:Targeting of epigenetic co-dependencies enhances anti-AML efficacy of Menin inhibitor in AML with MLL1-r or mutant NPM1
译名:靶向表观遗传共依赖性可增强 Menin 抑制剂在 MLL1-r 或突变 NPM1 的 AML 中的抗 AML 功效
期刊:Blood Cancer Journal
影响因子:12.8
发表时间:2023.04.13
DOI号:10.1038/s41408-023-00826-6
背 景
Menin 是由 MEN1 基因编码的 610 个氨基酸支架蛋白。Menin与MLL1 (KMT2A) n端Menin结合域(MBD)结合,这是一个大的(3696个氨基酸)转录调节因子和组蛋白赖氨酸- n -甲基转移酶。Menin 抑制剂 (MI)(例如 SNDX-5613)的单一疗法可诱导具有 MLL1-r 或 mtNPM1 的复发/难治性急性髓细胞性白血病(AML)患者的临床缓解,但大多数患者要么无法缓解,要么最终复发。因此,需要更全面、一致地进一步探讨 MI 治疗对表观基因组、转录组以及蛋白质组的影响,以阐明 MI 生物活性的分子相关性。
实验设计

结 果
01
敲除或 MEN1/Menin 降解使具有 MLL1-r 或 mtNPM1 的 AML 细胞对 BET 或 HAT 抑制剂敏感
研究者团队通过在MOLM13细胞中转染靶向MEN1外显子2或6的gRNA,进行了CRISPR-cas9介导的MEN1敲除,从而证实了MOLM13细胞对MEN1的依赖性。在转导gRNA后5天,Menin、HOXA9、MEF2C、PBX3、MEIS1、JMJD1C、MYB、CDK6和BCL2的mRNA受到显著抑制,但髓样分化标志物CD11b受到诱导。与此相一致的是,MEIS1、MEF2C、PBX3、JMJD1C、MYB、CDK6和BCL2的蛋白水平也显著下降,而CD11b表达上调(图1A-B)。这与悬浮培养中MOLM13细胞的体外生长受到抑制以及显示分化形态特征的细胞百分比增加(髓细胞和化髓细胞百分比增加)有关(图1C-E)。
CRISPR-cas9介导的MEN1缺失使MOLM13细胞对OTX015诱导的凋亡敏感(图1F)。与此一致的是,gRNA介导的MEN1缺失也增加了与KDM1A抑制剂INCB059872共处理诱导的细胞死亡(图1G)。

图1. CRISPR 介导的 Menin 缺失增加了 AML 细胞对 BET 抑制剂或 LSD1 抑制剂治疗的敏感性。
(A)免疫印迹。(B) 光密度分析。(C-D)细胞计数。 (E) 细胞形态分化的代表性图像。(F-G)流式细胞分析。
02
Menin 抑制剂 (MI) 对 AML 细胞染色质可及性、增强子活性和转录组的影响
用 MI SNDX-50469 处理可抑制 MLL1 或 MLL-FP 靶点,并诱导 MLL1-r 或 mtNPM1 的 AML 细胞体外分化和活力丧失。他们通过转座酶可及的染色质测序 (ATAC-seq) 确定了 SNDX-50469 对染色质可及性的全基因组影响,并通过转录组分析(RNA-seq) 在 MOLM13、MV4-11 和 OCI-AML3 细胞中确定了基因表达谱。SNDX-50469 处理后,ATAC-seq 分析显示大量丢失和增加的峰,代表染色质可及性的变化(图2A)。这与参与骨髓形成的转录因子(TF)的基序缺失有关,例如MYB、PU.1、IRF8和RUNX1(图2B)。SNDX-50469处理导致MOLM13和MV4-11细胞中指向MLL1-FP靶基因的顺式调控区域的ATAC-seq峰发生log2倍变化(图2C-D)。此外,在MLL-AF9与FLT3-TKD突变融合的患者源性AML细胞中,单细胞ATAC-seq(scATAC-seq)分析也显示相同TF的结合位点缺失,MLL-FP靶基因的scATAC-seq峰值显著下降,但ITGAM和LY96基因的scATAC-Seq峰值增加(图2E-F)。
在 OCI-AML3 细胞中,SNDX-50469 处理扰乱了多个靶基因位点的染色质可及性。例如,ATAC-Seq 峰的信号密度图显示 MOLM13 中的 MEIS1、SENP6 和 CDK6 位点以及 OCI-AML3 细胞中的 MYB 和 TCF4 位点的峰减少(图S3A-C)。总体而言,ATAC-seq 峰值在许多 RNA pol II 转录位点中下降(图S3D)。利用 ChIP-seq 分析,通过确定 H3K27Ac 占据的信号密度,他们接下来评估了 SNDX-50469 处理(与对照相比)对 MOLM13 细胞中活性增强子/启动子的影响。SNDX-50469 处理后,H3K27Ac 标记峰值密度出现显著下降的位点是 MLL1-FP 的靶基因,包括 MEIS1、MEF2C、JMJD1C、SENP6、PBX3、LAMP5 和 CDK6(图S3E)。

图2. 用 Menin 抑制剂治疗会耗尽表达 MLL-r AML 和 mtNPM1 的 AML 细胞中 MLL 融合靶基因和 Beta Catenin 靶基因的染色质可及性。
(A) ATAC-Seq 分析。(B) 在用 500 nM SNDX-50469 处理 16 小时的 MOLM13、OCI-AML3 和 MV4-11 细胞中,转录因子结合基序在丢失的 ATAC 峰中减少。(C-D) MOLM13 和 MV4-11 细胞中 MLL 融合靶基因染色质可及性(ATAC 峰)的 Log2 差异倍数。 (E) scATAC-seq分析显示,500 nM SNDX-50469处理16小时后,PD、MLL-AF9 FLT3-TKD AML细胞中ATAC峰丢失的转录因子结合基序减少。(F) 通过scATAC- seq分析,PD、MLL-AF9 FLT3-TKD AML细胞中MLL融合靶基因的染色质可及性(ATAC峰)的Log2差异倍数。


图S3. 在MLL-r AML中,Menin抑制剂会降低MLL融合靶基因的染色质可及性,以及表达mtnpm1的OCI-AML3细胞中参与RNA Pol II转录的基因。
(A-C)在SNDX -50469处理的MOLM13细胞的MEIS1、SENP6和CDK6位点以及OCI-AML3细胞的MYB和TCF4位点的ATAC-seq峰值密度IGV图。(D)OCI-AML3细胞中RNA Pol II转录基因染色质可及性(ATAC峰)的Log2差异倍数。(E)通过DiffReps测定,Menin抑制剂诱导选定MLL融合靶基因中H3K27Ac ChIP-seq峰(增强子和启动子)的log2差异倍数。
03
Menin 抑制剂 (MI) 对 AML 细胞转录组的影响
他们利用 RNA-seq 分析确定了 SNDX-50469 处理对 mRNA 表达的影响。MEIS1、HOXA9、JMJD1C、PBX3、SENP6 和 BMI 的 mRNA 表达出现显著下降,但分化标记物ITGAM和LYZ mRNA的上调(图3A)。基因集富集分析(GSEA)(与GO和HALLMARK通路相比)表明,与MLL1和MLL-FP靶点、HOXA9和MEIS1靶点、未折叠蛋白反应(UPR)、DNA修复、MYC靶点和氧化磷酸化基因相关的基因集具有显著的负标准化富集分数(NES)(图3B-C)。接下来,他们评估了SNDX-50469介导的MOLM13和OCI-AML3细胞中ATAC-Seq和RNA-Seq峰的全基因组、一致性(图3D)。MLL-FP靶基因MEIS1、MEF2C、FLT3、PBX3、CDK6、HOXA9和LAMP5的位点出现了特异性的峰值降低(图3E)。

图3. Menin 抑制剂处理同时降低了 MLL-r AML 细胞中的染色质可及性和 mRNA 表达。
(A) RNA-Seq 确定的 MOLM13 细胞中 mRNA 表达变化的火山图。(B) SNDX-50469 处理的MOLM13 细胞的基因集富集分析。(C) 使用 ROSS_LEUKEMIA_WITH_MLL_FUSIONS和 HESS_TARGETS_HOXA9_AND_MEIS1_UP 显示经 SNDX-50469 处理的 MOLM13 细胞的富集图。 (D-E) Circos 图和 SNDX-50469 处理的 MOLM13 细胞中一致的ATAC-seq 和 mRNA 表达变化的 log2 差异倍数。
接下来,他们对含有MLL1-FP和FLT3-TKD的患者来源(PD)骨髓抽吸(BMA)样本(约6000个细胞)进行了单细胞转录组分析(scRNA-seq)。UMAP(均匀流形近似和投影图)显示,SNDX-50469处理减少了共同髓系祖细胞(CMP)聚类1、5、7和8中的细胞事件和基因表达(图4A)。scRNA-seq确定的mRNA表达的基因集变异分析(GSVA)表明,在SNDX-50469处理后,通过NFkB、炎症反应、IL6-JAK-STAT信号、干扰素α和γ反应、活性氧聚类、TGFβ信号和凋亡的TNFα信号通路的基因集的GSVA评分增加,而MYC靶点的GSVA评分下降(图4B)。SNDX-50469处理也导致MLL-FP主要靶基因的表达显著减少(图4C)。值得注意的是,这些基因包括HOXA9、MEIS1、FLT3、LAMP5、SENP6、MEF2C、CDK6、PBX3和JMJD1C在CMP细胞聚类中显著减少(图4D)。

图4. Menin 抑制剂在 PD、MLL1-r AML 细胞中消耗 MLL 融合靶基因 mRNA,并在单细胞水平诱导分化相关的 mRNA 表达。
(A) UMAP可视化。(B) SNDX-50469 处理的 MLL-AF9 + FLT3-TKD AML mRNA 表达变化相对于 HALLMARK 途径的 GSVA 分析。(C) 通过scRNA-seq 分析确定SNDX-50469 处理的 MLL-AF9 + FLT3-TKD AML 细胞中 mRNA 显著改变的平均 log2 差异倍数。(D) UMAP可视化。
04
通过蛋白质域特异性 CRISPR-Cas9 筛选鉴定出靶向依赖性,以及 SNDX-50469 和 BET 抑制剂的协同致死作用
接下来,他们进行了以蛋白质结构域为中心的 CRISPR-Cas9 筛选,以鉴定经 SNDX-50469 处理和未经处理的 MOLM13 细胞中的潜在药物靶点。利用之前经过验证的 GFP 标记 gRNA 文库(1390 个 gRNA,每个基因约 8 个 gRNA)靶向染色质调节因子,将其转导到稳定表达 Cas9 的 MOLM13 和 MV4-11 细胞中。gRNA 转导八天后,细胞用 SNDX-50469 (500 nM) 处理或不处理 4 天,然后构建测序文库并进行 NGS(下一代测序)以确定当天发现的 gRNA 的阴性选择。比较未经处理和 SNDX-50469 处理的 MOLM13 细胞中第 12 天的 gRNA 读数显示 BRD4、EP300、MOZ 和 KDM1A gRNA 的明显缺失,表明这些目标与 SNDX-50469 处理具有共同依赖性(图5A)。
通过转染两个单独的 gRNA,他们接下来敲除 MOLM13 细胞中的 BRD4,这减少了 BRD4 和 c-Myc 蛋白水平,但增加了 p21 水平(图5B)。值得注意的是,BRD4的敲除使MOLM13细胞以剂量依赖性方式对SNDX-50469诱导的活力丧失敏感(图5C)。接下来,他们确定了 SNDX-50469 和泛 BET 蛋白抑制剂 OTX015 联合处理对表达 MLL-FP 或 NPM1c 的 AML 细胞系和 PD AML 细胞的体外协同活性。这种联合处理对 MOLM13、MV4-11 和 OCI-AML3 细胞产生协同致死作用(图5D-F)。
在培养细胞系中观察到,与SNDX-50469和OTX015共同处理也对具有MLL-AF9 + FLT3-TKD(样本#4)或mtNPM1 + FLT3-ITD的PD AML细胞显示出协同致死活性(图5G-H)。此外,与SNDX-50469和BD2 (bromodomain 2)选择性BET抑制剂ABBV-744共同处理对MV4-11、MOLM13和OCI-AML3细胞也具有协同杀伤作用(图5I-K)。

图5. Menin 抑制剂和 BETi OTX015 共同处理可在表达 MLL1-r 和 mtNPM1 的 AML 细胞中诱导协同体外致死作用。
(A) 生成测序文库并进行扩增子测序。该图显示sgRNA的log2差异倍数,在转导后的第12天,SNDX-50469处理比对照细胞更明显地下降。(B)免疫印迹分析。(C) 流式细胞分析的量化。(D-K)流式细胞分析。
05
Menin 抑制剂和 BET 抑制剂联合处理 AML 细胞的卓越功效的分子相关性
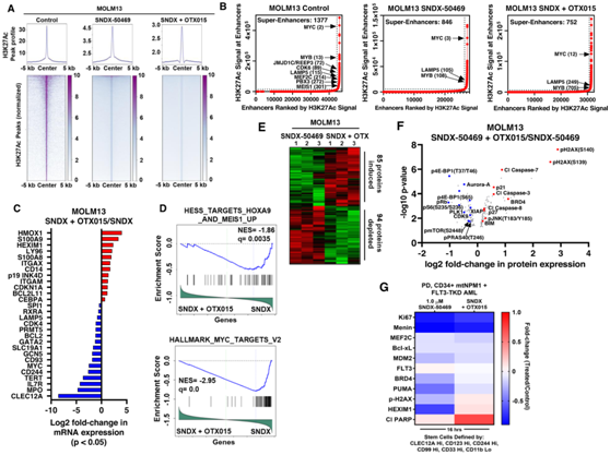
利用 H3K27Ac ChIP-seq 分析,全基因组增强子和启动子处的 H3K27Ac 峰热图显示,与单独的 SNDX-50469 处理相比,用 SNDX-50469 和 OTX015 联合处理后峰值有更大的减少(图 6A)。与未处理的对照MOLM13相比,或与SNDX-50469单独处理的MOLM13细胞相比,SNDX-50469和OTX015处理降低了超级增强子(ROSE)的排序,包括MYC、MYB和LAMP5基因,以及MLL-FP靶基因的缺失,包括MEF2C、PBX3、CDK6、JMJD1C/REEP3和MEIS1(图6B)。RNA-seq结果显示,在MOLM13细胞中,与活性染色质在超级增强子和增强子-启动子处受到更大的抑制相一致的是,许多基因[包括LAMP5、CDK4、BCL2、GATA2、GCN5、MYC、CD93、CD244、TERT、IL7R(IL7受体)、SLC19A1(叶酸转运蛋白,c-Myc的靶点)、MPO和CLEC12A]的mRNA表达出现更大的扰动,而HMOX1、S100A8/9、HEXIM1、ITGAM、CDKN1A和BCL2L11的mRNA表达出现显著增加(图6C)。在MOLM13细胞中,与SNDX-50469单独处理相比,SNDX-50469 + OTX015处理后的RNA- seq确定的干扰mRNA的GSEA结果表明,靶基因HOXA9-MEIS1和MYC显著负富集(图6D),以及mTORC1信号传导、mRNA加工、氧化磷酸化、核糖体生物发生、翻译起始和翻译延伸。然而,具有显著、正富集的基因集包括那些涉及通过 NFkB 的 TNFα 信号传导、干扰素 α 和炎症反应、细胞凋亡、TGFβ 信号传导、干细胞分化、CEBPα 靶标和 TP53 途径的基因集。
利用RPPA,他们接下来确定了SNDX-50469和OTX015对MOLM13细胞中蛋白表达的影响,蛋白水平的干扰的热图显示,与SNDX-50469单独处理相比,SNDX-50469和OTX015处理MOLM13细胞48小时后,85个蛋白表达增加,94个蛋白表达减少(图6E)。在这些蛋白中,p-PRAS40、p-mTOR、p-4EBP1、p-S6和PLK4均参与蛋白翻译,以及XIAP、CDK9、Aurora a和p-RB的水平显著下降(图6F)。相比之下,观察到BRD4、p21、p-H2AX、p-JNK、BIM和cleaved caspase 3/7的蛋白水平显著增加(图6F)。图6G显示,与SNDX-50469单独处理相比,SNDX-50469和OTX015联合处理16小时后,Ki67、Menin和FLT3蛋白水平下降,p-H2AX、HDM2、Puma、HEXIM1和cleaved PARP表达上调(图6G)。

图6. 与单独使用 SNDX-50469 相比,SNDX-50469 和 OTX015 联合处理进一步减少了 H3K27Ac 在染色质上的占据,改变了 MLL1-r MOLM13 细胞和表达 PD、mtNPM1 的 AML 细胞中的超级增强子景观、转录组和蛋白质组。
(A) H3K27Ac的 ChIP-seq 分析,显示了每种处理的 H3K27Ac 峰全基因组的特征密度图和热图。(B) 超级增强子 (ROSE) 分析的排序。(C) RNA-seq分析,显示了选定的显著改变的白血病相关基因的 Log2 差异倍数。 (D)基因集富集分析。 (E-F) 反相蛋白质阵列分析,热图显示了每个细胞样品中由于联合处理相对于单一药物 SNDX-50469 处理而显著和下调的蛋白质总数。(G) 热图显示了每个样品的处理组与对照组中蛋白质表达显著改变的差异倍数。
06
Menin 抑制剂与 BET 或 CBP/p300 抑制剂联合处理对 AML 细胞具有卓越的体内疗效
接下来,他们分析了 SNDX-50469 或 SNDX-5613 和/或 OTX015 在侵袭性和致死性 MOLM13 异种移植模型或表达 MLL-AF9 和 FLT3-TKD 的 AML PDX模型中的体内抗白血病功效。单独使用OTX015处理一周可适度减轻AML负担,而单独使用SNDX-50469治疗可显著减轻AML负担(图7A)。此外,与对照药或单独用药相比,SNDX-50469和OTX015联合处理在减轻AML负担方面明显优于对照药(图7A)。与此一致,SNDX-50469和OTX015联合处理2周,在改善小鼠的中位生存和总生存方面,明显优于单独使用每种药物(图7B)。在移植了含有MLL1-r (MLL-AF9)和FLT3-TKD的PD AML细胞的NSG小鼠中,与SNDX-5613和OTX015联合处理,在减轻AML负担和显著提高小鼠存活率方面也明显优于单独使用这些药物(图7C-D)。事实上,SNDX-5613和OTX015的联合处理使小鼠的生存曲线出现了长达280天的平台期,队列中80%的小鼠存活,而单独SNDX-5613治疗的队列中只有30%存活(图7D)。
接下来,在植入具有MLL1-r (MLL-AF9)和FLT3-ITD的MOLM13细胞的NSG小鼠尾静脉中,他们评估了SNDX-5613和GNE-781的体内疗效。虽然SNDX-5613比GNE-781更显著地降低了AML负担,但在降低AML负担方面,SNDX-5613和GNE-781联合处理2周显著优于单独使用每种药物(图7E)。SNDX-5613 和 GNE-781 联合处理 6 周明显优于单独使用 SNDX-5613 或 GNE-781,可改善小鼠的中位生存期和总体生存期,且不会造成体重减轻或其他毒性(图 7F)。这些发现表明,SNDX-50469或SNDX-5613与OTX015或GNE-781的联合处理是有效的联合疗法。

图7. 基于 Menin 抑制剂的联合处理可减轻白血病负担,并显著提高具有 MLL-r AML 异种移植物的 NSG 小鼠的中位生存率和总体生存率。
(A) 总光子计数。(B)生存分析。 (C) 总光子计数。(D) 生存分析。(E) 总光子计数。(F) 生存分析。
+ + + + + + + + + + +
结 论
本项研究利用单细胞 RNA-seq、ChIP-seq、ATAC-seq、RNA-seq、RPPA 和质谱流式分析 (CyTOF) 分析,阐明了具有 MLL1-r 的 AML 细胞中 MI 功效的基因表达相关性或 mtNPM1。值得注意的是,在 MLL-FP 靶基因位点观察到 MI 介导的全基因组扰动,并且与 AML 分化相关的 mRNA 上调。MI 处理还减少了表达干细胞/祖细胞特征的 AML 细胞数量。MLL1-r AML 细胞中以蛋白质结构域为重点的 CRISPR-Cas9 筛选确定了与 MI 治疗的可靶向共依赖性,包括 BRD4、EP300、MOZ 和 KDM1A。与此一致的是,在体外用 MI 和 BET、MOZ、LSD1 或 CBP/p300 抑制剂联合处理可诱导 AML 细胞与 MLL1-r 或 mtNPM1 协同丧失活力。MI 和 BET 或 CBP/p300 抑制剂联合处理在含有 MLL1-r 的 AML 异种移植模型中也发挥了显著优越的体内疗效。这些发现强调了基于 MI 的新型抑制剂联合处理,可以防止 MI 单一疗法后 AML 干/祖细胞逃逸,而 MI 单一疗法是治疗难治性 AML 复发的原因。
+ + + + +



English

