文献解读|JCI Insight(8.0):HER2-low三阴性乳腺癌的多组学鉴定出具有治疗前景的受体酪氨酸激酶相关亚组
✦ +
+
论文ID
原名:Multiomics of HER2-low triple-negative breast cancer identifies a receptor tyrosine kinase–relevant subgroup with therapeutic prospects
译名:HER2-low三阴性乳腺癌的多组学鉴定出具有治疗前景的受体酪氨酸激酶相关亚组
期刊:JCI Insight
影响因子:8.0
发表时间:2023.11.22
DOI号:10.1172/jci.insight.172366
背 景
ERBB2是一种特征性癌基因,是乳腺癌中反应最高的治疗靶点之一。治疗策略主要作用于具有ERBB2基因扩增和随后 HER2 蛋白过度表达的特定肿瘤聚类。该特定聚类定义为 HER2+亚组,分类标准是免疫组织化学(IHC) 评分为 3+ 或 ISH 阳性且为 2+。目前需要对HER2-low三阴性乳腺癌乳腺癌 (TNBC) 的分子特征进行深度分析。
实验设计

结 果
01
转录组分析揭示了 HER2 -low TNBC 亚组
研究者团队从复旦大学附属肿瘤医院 (FUSCC)的 TNBC 数据集中选择了 207 个 HER2-low TNBC样本。在前2000个变化最大的mRNA的基础上,他们围绕中心点聚类进行无监督分区,以对样本进行初步分类。根据相关共识经验累积分布函数曲线(图1A-B)和不同K值(从2到10)的共识值(图1C),识别出4个HER2低TNBC样本聚类(图1D),聚类1-4分别表示为C1、C2、C3和C4。基因集富集分析(GSEA)显示,C4与其他聚类在原发性免疫缺陷、T细胞受体信号通路、细胞因子和细胞因子受体相互作用以及NK细胞介导的细胞毒性方面存在显著差异(图1E)。此外,HE染色显示C4中有高水平的间质肿瘤浸润淋巴细胞(TIL)和瘤内TIL。CIBERSORT分析表明,几种免疫激活细胞(如CD8+ T细胞和活化的NK细胞)在C4中相对富集(图1G)。这些结果提示C4是一个免疫相关聚类,免疫相关特征由免疫细胞而非肿瘤细胞贡献,且免疫细胞由多种肿瘤亚群组成,因此这些特征可用于描述肿瘤的免疫状态。因此,他们对207个样本进行了重组(图1H),并进行了单样本GSEA (ssGSEA),以基于不同信号通路的基因集识别富集分数,进而区分每个亚组的特征(图1I)。
结果表明,细胞周期和DNA复制评分较高的有1个亚组,即基底细胞样(BSL)亚组;在另一个亚组中,几种氨基酸(AA)代谢(酪氨酸、组氨酸和色氨酸)和受体酪氨酸激酶活性评分较高,但雄激素受体(AR)信号通路评分并没有较高,他们将该亚组确定为受体酪氨酸激酶相关(TKR)亚组。而干细胞相关通路(包括细胞外基质-受体相互作用、黏着斑和ATP结合盒转运蛋白)在另一个亚组中较高,因此他们将其视为间充质干细胞样(MSL)亚组。在TCGA数据集中也观察到了类似的结果。如前所述,他们将来自FUSCC的HER2-low TNBC样本分为3个主要亚组,即BSL、TKR和MSL,以及一个未分类的亚组(图1J)。使用TCGA数据集对这些分组进行验证,结果显示TCGA中的HER2-lowTNBC样本可进一步分为BSL、TKR、MSL和未分类的亚组(图1J)。

图1. 转录组分析揭示了 HER2 低 TNBC 亚组。
(A) 经验累积分布函数 (CDF) 曲线。(B) Delta 面积随 K = 2–10 变化。(c) 不同K值的共识值。 (D) 207 个 HER2-low TNBC 样本的共识聚类矩阵。 (E) KEGG通路分析。(F) 4个亚组间质和瘤内TIL的平均评分。(G) 基于CIBERSORT的4个亚组中2种免疫激活细胞的相对丰度。 (H) 热图显示了207个HER2-low TNBC样本的前2000个可变mRNA。 (I) 热图中显示了基于 KEGG 和 GO 数据集的 207 个 HER2-low TNBC 样本的 ssGSEA。 (J) FUSCC(上)和 TCGA(下)数据集中 HER2-low TNBC mRNA 亚组的分布。
02
基于多组学数据的 HER2-low 亚组具有独特的特征
随后,他们检测了具有癌症重要靶标基因组鉴定 (GISTIC) 峰的特定癌基因和肿瘤抑制基因,以评估来自 FUSCC 的 HER2-low TNBC 样本中的体细胞拷贝数改变 (CNA)。CCNE1、NFIB、CCND1、MYC、IRS2、E2F3、MYB、FGFR2、ERBB2和RET表现出频繁的增益,而TP53、BRCA2、BCL2、CDKN2A、CHD1、RB1、IGF2R和PTEN表现出频繁的缺失(图2A)。有趣的是,PDCD1(编码程序性细胞死亡蛋白1)是一种免疫抑制性受体,在HER2-low TNBC样本中,PDCD1也经常受到CNA的影响(图2A),在TCGA数据集中也发现了类似的结果(图2C)。他们还评估了FUSCC数据集中HER2-low的TNBC样本中的体细胞突变。最常见的前5种变异是TP53(59%)、PIK3CA(21%)、TTN(13%)、MUC16(9%)和TNXB(8%)(图2B)。在HER2-low TNBC亚组中,PIK3CA、TTN、AKT1和FOXA1的突变率不同(图2B)。TCGA数据集各亚组之间的PIK3CA和PTEN突变率差异有统计学意义(图2D)。他们进一步计算了HER2-low TNBC样本的总突变数。基于FUSCC数据集,BSL、TKR和MSL亚组之间的总突变数量存在差异,TCGA数据表明BSL的总突变数量多于其他亚组(图2E)。
他们确定了6个与CNA相关的亚组:chr8p21 del、chr9p23 amp、chr12p13 amp、chr13q34、chr20q13和low-染色体不稳定亚组(图2F)。他们还利用“癌症体细胞突变目录”(Catalog of Somatic mutation in Cancer)中的以下突变标签(https://cancer.sanger.ac.uk/cosmic):APOBEC、同源重组缺陷(HRD)、钟状突变和混合型突变确定了4个突变相关聚类。然后,他们分析了表达、CNA和突变相关亚群之间的潜在关系(图2G)。例如,在chr12p13 amp(95%)和HRD(87%)亚组中,BSL亚组占多数;TKR亚组在low-染色体不稳定性亚组中占多数(55%),在HRD亚组中占少数(3%)。

图2. HER2-low TNBC 亚组具有独特的特征。
(A) 具有 GISTIC 峰的特定癌基因和肿瘤抑制基因 (TSG)。(B) BSL、TKR 和 MSL 亚组中突变最频繁的前 30 个基因(左)和总突变数(右)。 (C) 雷达图显示了特定癌基因和 TSG 的拷贝数增加(左)和损失(右)的比例。(D) 突变最频繁的基因。(E) BSL 和其他组之间的总突变数。 (F) 热图中显示了基于 GISTIC 峰的基于CNV的聚类。(G) mRNA 亚组和 CNA 亚型(左)以及 mRNA 亚组和突变亚型(右)之间的关系。
03
TKR 亚组中激活 ERBB2 介导的受体酪氨酸激酶。
他们随后分析了TKR亚群的分子特征和治疗靶点。在FUSCC数据集样本中,TKR亚组的ERBB2表达高于BSL和MSL亚组(图3A)。此外,TKR亚组的GO-ERBB2信号通路ssGSEA评分高于BSL和MSL亚组(图3B)。在FUSCC(图3C)和TCGA(图3D)数据集中,TKR亚组的跨膜受体酪氨酸激酶活性ssGSEA评分的GO激活均高于其他2个亚组。根据蛋白酪氨酸激酶活性的GO阴性和GO阳性调节,他们计算了相应的ssGSEA评分。这些分数显示 TKR 亚组样本具有丰富的相对蛋白酪氨酸激酶活性的基因集,这可能表明蛋白酪氨酸激酶活性的激活,参与蛋白酪氨酸激酶活性调节的主要基因的表达水平发生改变(图3E)。
为了进一步探索TKR亚组的关键转录组特征,基于FUSCC数据集,比较了TKR亚组与其他亚组之间整个转录组的差异,共有629个差异表达基因(DEG)(图3F)。HER2-low TNBC样本中,GO聚类图显示TKR亚组中上调的DEG富集在MAPK相关通路,如MAPK活性的激活、MAPK级联的调节、MAPK级联的正调控等(图3G)。来自FUSCC数据集的TKR亚组对MAPK级联ssGSEA评分的调节高于其他亚组(图3H)。MAPKK活性激活和MAPK活性激活的ssGSEA评分在TKR亚组中高于其他亚组(图3I)。

图3. 活性ERBB2TKR 亚组中介导的受体酪氨酸激酶。
(A) BSL、TKR和MSL亚组中ERBB2的相对表达。 (B) BSL、TKR 和 MSL 亚组中 GO-ERBB2 信号通路 ssGSEA 评分。 (C-D) FUSCC 的 BSL、TKR 和 MSL 亚组中 GO 激活跨膜受体蛋白酪氨酸激酶活性 ssGSEA 评分和 TCGA数据集。 (E) 蛋白酪氨酸激酶活性相关基因在mRNA亚群中的表达水平。 (F) 火山图显示了TKR亚群和其他亚群之间的DEG。 (G)GO分析。(H) 来自 FUSCC 数据集的 HER2-low TNBC 中 TKR 和其他亚组之间 MAPK 级联 ssGSEA 评分的 GO 调节。 (I) TCGA 数据集中 TKR 与 HER2-low TNBC 中其他亚组之间的MAPK 级联调节(左)、MAPKK 活性 ssGSEA 评分(中)以及MAPK 活性 ssGSEA 评分(右)。
04
Lapatinib诱导的失活HER2的积累导致HER2乳腺癌细胞中Ab依赖性细胞介导的细胞毒性增加
为了在HER2-low TNBC细胞的TKR亚组中验证这一效应,他们用低于IC50值的酪氨酸激酶抑制剂(TKI)浓度处理MFM-223和ZR-75-1细胞。免疫印迹结果显示,与未处理的细胞相比,4种TKI在低剂量时均抑制了MAPK磷酸化(Thr202/Tyr204),这是抑制HER2信号传导的标志(图4A)。有趣的是,lapatinib 和 tucatinib在低浓度下诱导总HER2的积累(图4A)。因此,他们为TKR亚组设计了TKI(lapatinib 和 tucatinib)和抗体药物偶联物(ADC)的联合处理方案。ADC T-DM1和DS-8201包括抗HER2单抗、连接物和细胞毒性药物,可用作HER2恶性肿瘤的靶向治疗。此外,DS-8201是治疗HER2-low表达的乳腺癌或胃癌患者的有希望的治疗方法。近期,DESTINY-Break04临床试验表明,DS-8201可显著延长HER2-low转移性乳腺癌患者的无进展生存期和总生存期。
为了避免大量细胞死亡,他们首先用低浓度的lapatinib 和 tucatinib处理MFM-223和ZR-75-1细胞约48小时,然后依次用DS-8201(图4C)、T-DM1(图4D)和trastuzumab处理48小时(图4E)。与单独使用ADC相比,TKI和ADC联合处理可抑制ZR-75-1细胞的增殖(图4B-E)。MFM-223细胞的反应与ZR-75-1细胞相似。与trastuzumab或T-DM1单独处理相比,联合处理显著抑制ZR-75-1或MFM-223细胞的生长,但IC50值至少为1000 μg/mL。在ZR-75-1和MFM-223细胞中,只有10 μg/mL DS-8201和lapatinib或tucatinib联合处理对细胞增殖的抑制效果更好(图4F)。这些结果表明,DS-8201和lapatinib或tucatinib联合处理可以通过抑制细胞增殖和促进细胞凋亡在MFM-223细胞中发挥抗肿瘤作用。用lapatinib或tucatinib预处理,然后再用 DS-8201 处理可能是 HER2-low TNBC 细胞 TKR 肿瘤的潜在治疗策略。
为了进一步探索 HER2-low TKR 肿瘤患者的药物反应,他们构建了微型患者来源的异种移植物 (miniPDX) 模型,,然后分析不同药物的反应以及治疗策略(图4G)。尽管 TKR 肿瘤可能对 DS-8201(未经 TKI 预处理)和 T-DM1(经lapatinib预处理)有反应,抗增殖率分别为 30% 和 20%,但 TKR 肿瘤具有更高的敏感性lapatinib预处理后再用DS-8201处理,抗增殖率高达60%(图4H)。
总之,本项研究的 TKR 细胞系和体内动物模型的结果强烈表明 TKR 亚组具有潜在的靶向性,并且用 TKI (lapatinib)进行预处理将增加对 DS-8201 的敏感性。

图4. TKR 亚组中的 HER2/MAPK 通路激活和治疗相关性。
(A)免疫印迹。(B-F)细胞活力测定。(G) 用于体内药理学测试的 miniPDX 模型的生成方案。 (H) 采用不同治疗策略(标准化为盐水治疗)的 miniPDX 模型的相对活力。
05
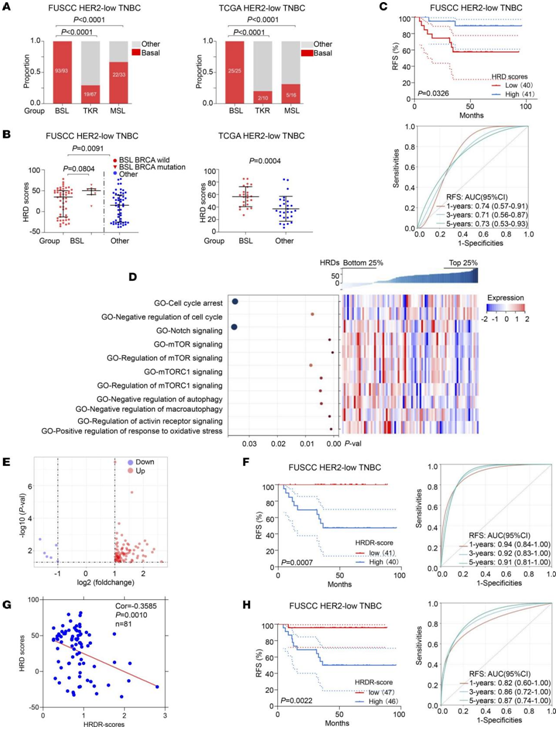
BSL 亚组中的 HRD 特征和临床相关性
他们比较了BSL、TKR和MSL亚组中固有BSL亚型的比例,发现在FUSCC和TCGA数据集中,BSL亚组具有最高的固有BSL亚型概率(图5A)。HRD 代表基因组不稳定性,已确定为 TNBC 的有效治疗生物标志物。BSL 亚组占 HER2-low TNBC 样本中突变 HRD亚型的 57%(图 2G)。BSL 亚组的 HRD 分数显著高于其他亚组(图5B)。基于FUSCC数据集,采用中位HRD评分将HER2-low TNBC样本分为HRD-high和HRD-low两组。HRD-high组患者有显著的生存获益(图5C)。基于BSL亚组HRD评分的时间依赖性受试者特征曲线(ROC)分析在1、3、5年无复发生存率(RFS)时的曲线下面积(AUC)分别为0.74、0.71、0.73。
然后,他们基于BSL亚组患者HRD评分最低的25%和最高的25%之间的GO数据集分析了差异激活通路。结果表明,mTOR和mTORC1信号通路在HRD评分最低的25%中发生激活(图5D)。
虽然 HRD 评分对于 BSL 亚组来说是一个很好的预后指标,但检测 HRD 的方法很复杂。他们尝试构建简单有效的策略来替代 HRD 分数。首先,在 BSL 亚组中 HRD 分数最低 25% 和最高 25% 之间确定了 92 个与 HRD 相关的 DEG(图5E)。然后,他们整合RFS时间、RFS状态和HRD相关DEG表达,并使用Lasso-Cox方法进行回归分析,选择λ=0.08处的5个关键基因(SMCO2、C19orf33、PAPPA2、KCNT1和GABBR2)并构建HRD -风险(HRDR)评分(图5F)。低HRDR评分组有预后获益(图5F)。基于BSL亚组HRDR评分的时间相关ROC分析,1年、3年和5年RFS的AUC分别为0.94、0.92和0.91(图5F)。基于HRDR和HRD评分的相关性分析验证了HRDR评分是替代HRD评分的可靠模型(图5G)。
为了进一步验证HRDR评分的预后作用,他们分析了基于HRDR评分的BSL亚组样本的预后,发现高HRDR评分组患者的RFS更差(图5H)。基于BSL亚组HRDR评分的时间相关ROC分析的1年、3年和5年RFS的AUC分别为0.82、0.86和0.87(图5H)。这些结果表明,HRDR评分是比HRD评分更好的预后指标。

图5. 在 BSL 亚组中构建 HRD 特征来预测预后。
(A) 来自 FUSCC(左)和 TCGA(右)数据集的 HER2-low TNBC 的 BSL、TKR 和 MSL 亚组中内在 BSL 亚型的分布 (B) 来自 FUSCC 数据集的 BSL 和其他具有 BRCA 突变状态的亚组的 HRD 分数分布(左);BSL 和 TCGA 数据集中其他亚组的 HRD 分数分布(右)。(C) 高-HRD组BSL患者的RFS高于低-HRD组(上);时间依赖性ROC分析的AUC(下)。 (D) 热图中显示基于GO数据集的HER2-low TNBC BSL亚组ssGSEA。(E)火山图显示了 BSL 中 HRD 分数最低 25% 和最高 25% 之间的 DEG。 (F) 高-HRDR 评分的 BSL 患者与低-HRDR 评分组的 RFS(左);时间依赖性 ROC 分析的 AUC(右)。(G) 基于FUSCC数据集,对BSL中的HRDR评分和HRD评分进行相关性分析。 (H) 高-HRDR 评分组与低-HRDR 评分组的总 BSL 患者的 RFS(左);时间依赖性 ROC 分析的 AUC。
06
MSL 亚组中 NF-κB 信号通路上调及治疗相关性
基因表达分析(图6A)和ssGSEA(图1I)表明MSL亚组可能表现出乳腺癌干细胞(CSC)的特征。基于FUSCC数据集进行KEGG通路分析,他们发现黏着斑、细胞外基质-受体相互作用以及PPAR、AGE-RAGE、AMPK和NF-κB信号通路可能是潜在的通路(图6B)。Hedgehog、NF-κB和PI3K信号通路在肿瘤干细胞中普遍存在。他们根据FUSCC数据集评估了HER2-low TNBC样本中NF-κB、PI3KCI和Hedgehog信号通路的ssGSEA评分,发现MSL亚组中NF-κB信号通路和PI3KCI信号通路ssGSEA评分较高(图6C)。他们对3种信号通路与CSC上调或下调基因评分的相关性分析(图6D)。NF-κB信号通路和PI3KCI信号通路ssGSEA评分与CSC上调基因评分呈正相关,与CSC下调基因评分呈负相关(图6D)。NF-κB信号通路激活基因IKBKB和NFKB1在MSL亚组中高表达(图6E)。这些结果表明,NF-κB信号通路可能是MSL亚组的潜在治疗靶点。
基于MSL亚组中潜在的激活通路,他们使用CSC相关抑制剂如Hedgehog抑制剂vismodegib、NF-κB通路抑制剂bortezomib和PI3K抑制剂LY294002处理BT-20和HCC-38细胞。结果显示NF-κB通路抑制剂bortezomib的IC50值比较适中,其他2种抑制剂的IC50值偏高(图6F-G)。CCK-8实验表明,bortezomib浓度为1 ng/mL时,也能显著抑制BT-20和HCC-38细胞的增殖(图6F-G)。这些结果证实NF-κB通路可能是治疗MSL亚群HER2-low TNBC细胞的潜在可靠靶点。

图6. MSL 亚组中 NF-κB 信号通路上调及治疗相关性。
(A) 乳腺 CSC 基因在 HER2 低 TNBC 中的表达。 (B) 弦图描绘了MSL亚组中DEG与KEGG数据集的信号通路之间的关系。(C) BSL、TKR和MSL亚组中Biocarta NF-κB(左)、PID PI3KCI(中)和KEGG Hedgehog(右)信号通路的ssGSEA评分。(D) 对HER2-低TNBC中NF-κB信号通路ssGSEA评分与CSC上调(左)、下调(右)基因评分进行Spearman相关分析。 (E) MSL与其他亚组间NFKB1(左)和IKBKB(右)的表达。(F-G)细胞活力测定。
+ + + + + + + + + + +
结 论
本项研究进行了TNBC多组学分析,并确定了 3 个亚组:基底样、受体酪氨酸激酶相关(TKR)和间充质干细胞样。这 3 个亚组具有独特的特征和潜在的治疗靶点,并在外部数据集中得到了验证。有趣的是,TKR 亚组激活了 HER2 和下游 MAPK 信号传导。体外和体内患者来源的异种移植实验表明,用酪氨酸激酶抑制剂(lapatinib或tucatinib)预处理 TKR 亚组可以抑制 HER2 信号传导并诱导非功能性 HER2 的累积表达,从而提高对 HER2 靶向药物的敏感性。本项研究结果确定了临床相关亚组,并为 HER2 -low TNBC 亚型提供了潜在的治疗策略。
+ + + + +



English

