文献解读|Nat Commun(14.7):小鼠从婴儿期到成年期的多器官蛋白质组
✦ +
+
论文ID
原名:The mouse multi-organ proteome from infancy to adulthood
译名:小鼠从婴儿期到成年期的多器官蛋白质组
期刊:Nature Communications
影响因子:14.7
发表时间:2024.07.09
DOI号:10.1038/s41467-024-50183-6
背 景
器官的发育和成熟是一个复杂的过程,涉及数千种分子的动态交替和精确协调,青春期是生命的黄金健康时期。因此,了解这一时期各个器官的发育调控机制对于分析衰老、健康和疾病等基本生物学问题具有重要意义。迄今为止,早期生命多器官比较的分子分析仍然很少,目前还没有从婴儿期到成年期的多器官蛋白质组图谱。
实验设计

结 果
01
从婴儿期到成年期的十种小鼠器官的蛋白质组图谱
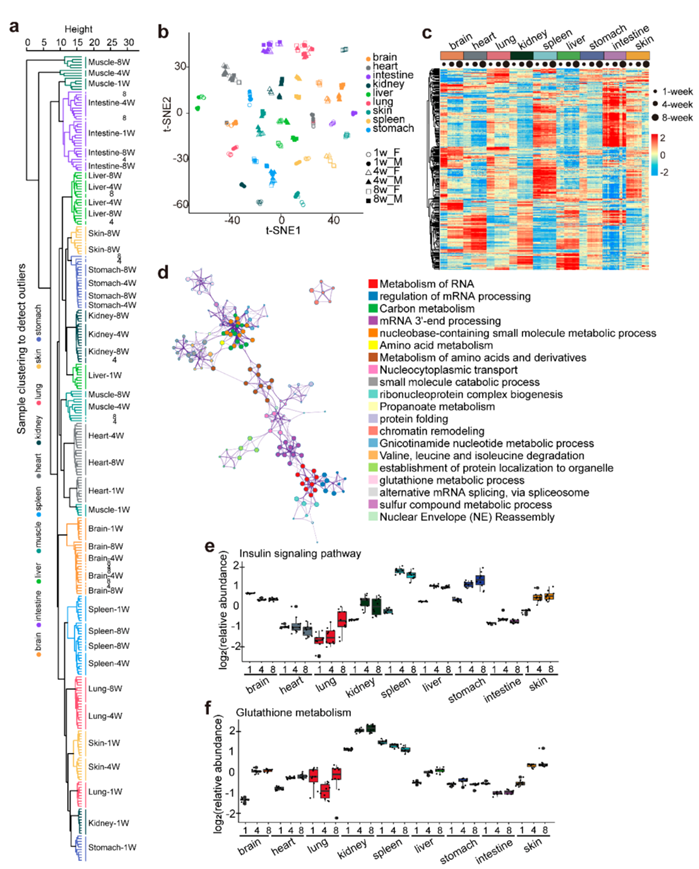
为了研究小鼠器官从婴儿期到成年期蛋白质的动态变化,研究团队在C57BL/6JN小鼠小鼠出生后第1、4和8周(1W、4W、8W),分离出10个器官(脑、心脏、肺、肝、肾、脾、胃、肠、肌肉和皮肤),并进行了蛋白质组学分析(图1)。这三个时间点(出生后第1、4和8周)对应从婴儿期到成年期的发育,代表了早期生命多器官发育的关键阶段。他们在三个时间点共检测到 11556 个蛋白质,包括4097(肌肉_8 周)到 8541(肺_1 周)。本研究中的蛋白质数据跨越大约十个数量级,这意味着蛋白质的高度动态性质(图 1c)。同性器官的生物重复样本之间的相关性平均为 0.974,这表明数据的稳定性(图 1d)。
器官间相关性研究对于全身性疾病的研究很有价值,于是他们对所有样本进行了Pearson相关性分析(图 1e),大脑与其他器官具有显著区别。值得注意的是,肺、脾、胃和皮肤四个器官的蛋白质组学数据显示出更高的相关性,平均Pearson相关系数为0.851。跨年龄研究发现,除肠道、肌肉和皮肤外,7个器官在4周与8周之间的Pearson相关性高于1周与4周或1周与8周之间的Pearson相关性(图S3)。在大脑中,1周与4周,1周与8周,4周与8周之间的相关性分别为0.76,0.70和0.95。与其他器官相反,1周与4周的皮肤具有最高的相关性0.962,表明两种状态更接近。

图1. 小鼠从婴儿期到成年期十个器官的蛋白质组图谱。
(a) 实验流程。(b) 每个时间点在每个器官中检测到的蛋白质总数。(c) 10器官蛋白质组的动态范围。(d) 比较重复样本的多散点图。(e) 所有样本的 Pearson 相关系数。

图S3. 10个器官的Pearson相关系数热图。
02
十个器官中与年龄相关的差异蛋白
为了获得不同器官中与年龄相关的差异蛋白,他们对每个器官的蛋白质组数据分别按年龄进行了方差分析(图S4)。 肺中差异表达蛋白(DEP)数量最多(5455个),其次是皮肤、肾脏、脾脏和脑(图 2a)。KEGG富集分析显示,年龄相关的DEP主要富集于剪接体、氧化磷酸化和胰岛素信号等信号通路(图2b)。此外,还有一些与年龄相关的差异信号通路只存在一个或一些器官。在所有器官中都存在115种与年龄相关的发育蛋白质,115个DEP的t分布随机邻域嵌入 (t-SNE)聚类表明,所有样品均按器官类型和年龄阶段聚集(图 2c)。热图显示115个DEP在不同器官中存在差异表达(图 2d)。MFuzz分析表明,在10个器官发育过程中,115个DEP中有68个上调,而47个DEP在器官发育过程中下调(图 2e)。他们对 115 个 DEP 进行了整体分析,115 个 DEP 中有 96 个可以形成蛋白质相互作用网络(图 2f)。KEGG 富集结果显示,与年龄相关的蛋白质与 RNA 的代谢有关,96 种蛋白质中有 86 种表现出全身表达。富集分析表明115个DEP主要参与RNA代谢和RNA剪接生物过程(图 2g)。剪接体主要负责剪接前体信使RNA (pre-mRNA),这是所有真核生物中从DNA到蛋白质的信息流中极其关键的步骤。值得注意的是,从婴儿期到成年期,所有10个器官的发育过程中剪接体蛋白的表达持续下降(图 2h-i)。Q9CWZ3(基因名Rbm8a)在抑制性神经元的发育中起着关键作用,Rbm8a的扰动会导致严重的皮质缺陷。蛋白 P26369,又称U2af2,能够调控 Wilms 肿瘤基因 1(WT1),并且在前 mRNA 剪接中发挥重要作用。脑中Rbm8a的表达和肾脏中 U2af2的表达从婴儿期到成年期显著下降(图2j)。

图S4. 每个器官中与年龄相关的差异蛋白。
(a-j) 年龄相关差异蛋白热图和主成分分析(PCA)。

图2. 从婴儿期到成年期十个器官中与年龄相关的差异蛋白。
(a) 与年龄相关的差异表达蛋白 (DEP)分析。(b) 不同器官中与年龄相关的 DEP 的 KEGG 通路亚群的富集。(c) 对 115 个 DEP 进行 t 分布随机邻域嵌入 (t-SNE) 可视化以对器官和年龄进行聚类。(d) 在不同器官和年龄中表达的 115 种 DEP 的热图。(e) MFuzz分析表明,在 10 个器官发育过程中,115 个 DEP 中有 68 个上调,而 47 个 DEP 下调。(f)蛋白质相互作用网络。(g) GO分析和 KEGG 富集分析结果。(h) 10 个器官中9个剪接体蛋白的器官表达随年龄的变化。(i) MFuzz 分析表明,在 10 个器官发育过程中,所有 9 种 DEP 均下调。(j) 脑中剪接体蛋白Rbm8a和U2af2的动态表达变化。
从样本的聚类来看,肌肉样本的聚类表现得更加离散(图S6a)。为了避免由于肌肉样本蛋白离散而造成分析偏差,他们额外分析了9个不含肌肉样本的器官共表达DEP。共检测到566个与年龄相关的9个器官共表达的DEP。9个器官的DEP数据t-SNE可视化显示,所有样本都按年龄和器官聚集在一起(图S6b)。这566个蛋白质在不同器官中存在差异表达,但都表现出年龄差异(图S6c)。这566个DEP的富集分析结果在RNA代谢等过程中同样富集,与10个器官共表达DEP分析的富集结果相似(图S6d)。区别在于,在9个器官中,共表达的DEP的KEGG分析中还发现了更多的代谢过程的信号通路,包括碳代谢、谷胱甘肽代谢和氨基酸代谢通路。他们发现了参与胰岛素信号和谷胱甘肽代谢等发育相关过程的蛋白质的动态表达变化(图S6e-f)。例如,谷胱甘肽代谢蛋白的表达在脾脏和肠道中随着器官的发育而呈下降趋势,而在脑、心脏、肾脏、肝脏和皮肤中则呈上升趋势。这些结果表明了器官发育过程中谷胱甘肽在蛋白质表达水平上的空间和时间差异。值得注意的是,九个器官中剪接体蛋白表达随着发育表现出持续下降的趋势,而这个趋势在不同器官间没有空间差异,这可以作为生物体发育和成熟的一个潜在的通用生物标志物。

图S6. 从婴儿期到成年期9个器官的年龄相关差异蛋白质。
(a) 299个样本的层次聚类。 (b) 对9个器官共表达的566个DEP的数据进行t-SNE可视化。(c) 不同年龄、不同器官表达的566个DEP的热图。(d) 前20个非冗余富集聚类的Metascape富集网络。(e-f) 参与胰岛素信号通路和谷胱甘肽代谢的蛋白质的时间表达模式。
03
肺、脾、胃和皮肤中与年龄相关的 DEP 的表达
Pearson相关性分析(图 3a)显示,在肺脏、脾脏、胃脏、皮肤等多个组织类型中存在共同富集的蛋白质,对肺脏、脾脏、胃脏、皮肤四个器官分别进行筛选后,共检测到6403个在四个器官共表达的蛋白,而在1周、4周、8周时共表达的蛋白质分别为6165个、5900个、5764个(图 3b)。他们使用方差分析对与年龄相关的DEP进行了分析,共有3653个DEP与年龄相关(图 3c)。对3653个DEP进行无监督k均值聚类分析,可分为两个模块,分别称为模块1和模块2(图 3c)。模块1包含1452个蛋白质,它们主要参与mTOR信号通路、脂肪酸代谢和HIF-1通路(图 3d)。该模块中蛋白质的表达随着器官的发育而显著升高(图 3f)。此外,模块2含有2201个蛋白质,主要参与剪接体、DNA复制和细胞周期通路(图 3e)。在器官发育过程中,模块2的蛋白表达显著下调(图 3g)。许多通路参与了器官发育的调控,包括mTOR信号通路、HIF信号通路、Notch信号通路和剪接体。

图3. 肺、脾、胃和皮肤中与年龄相关的 DEP 的表达。
(a) 肺、脾、胃和皮肤四个器官聚集在一起 ,表明它们在蛋白质组学功能上更为相似。(b) 从婴儿期到成年期肺、皮肤、脾和胃之间的蛋白质表达维恩图。(c) 通过k-means聚类发现的两个表达模块在肺、脾、胃和皮肤中的热图。蛋白质表达趋势可分为两个模块,模块1(从婴儿期到成年期表达上调的一类蛋白质)和模块2(从婴儿期到成年期表达下调的一类蛋白质)。(d-e) 对上调蛋白质的模块1和下调蛋白质的模块2进行KEGG分析。 (f-g) 上调蛋白质和下调蛋白质的核心 KEGG 通路中蛋白质的时间表达模式。
04
器官特有的与年龄相关的 DEP
当他们分析单个器官中与发育相关的DEP时,发现脑部特有的DEP数量最多(675个),其次是肺脏、脾脏、肠、皮肤、肾脏、肝脏和胃(图 4a),心脏和肌肉特有的DEP数量均低于100个。这些DEP所涉及的前五条通路主要参与器官特异性功能,如肾脏特有的与年龄相关的 DEP参与尿酸转运、碳水化合物转运和肾脏系统过程,这与肾脏作为功能器官的动力定义相一致。
大脑是脊椎动物最复杂的器官之一。对脑特有蛋白质的分析显示检测到了两个与年龄相关的DEP模块。模块1随着器官发育表现出蛋白质表达上调的趋势,而模块2则表现出相反的模式(图 4c)。功能富集分析表明,模块1中的蛋白质富集于与神经系统、行为和谷氨酸能突触相关的通路(图 4d)。同时,模块2中的蛋白质富集于神经元投射发育、大脑发育相关的通路中。亨廷顿蛋白O35668(基因名Hap1)从1周到4周减少,并保持稳定直至成年(图 4e)。Q01097(基因名Grin2b)是 N-甲基-D-天冬氨酸 (NMDA) 受体复合物的重要组成部分,通过结合 D-丝氨酸和协调跨突触复合物来调节突触可塑性。Grin2b的表达水平增加并在1W后保持稳定(图 4f),表明神经在1W-4W之间快速发育,并在 4W后保持稳定。

图4. 器官独有的与年龄相关的 DEP。
(a) 每个器官所特有的与年龄相关的 DEP 数量。(b) 每个器官特有的与年龄相关的DEP组的前五种非冗余富集通路。(c) 与大脑特有的与年龄相关的蛋白质热图。 (d) 两个模块的 DEP 的富集分析。(e-f) 蛋白质的时间表达模式。
05
十个器官中随年龄变化的独特蛋白质
随着器官的发育,蛋白质在器官中的表达具有高度动态性。他们发现一些蛋白质显示出时间模式,并且只在特定时间表达,他们在不同时间点筛选了每个器官中特有的蛋白质(图 5a)。比例堆叠图可视化了每个器官中年龄特有蛋白质的比例(图 5b)。除肠道和皮肤外,其他器官在 1W显示出最高量的年龄特有蛋白质。
当比较所有器官中年龄特有蛋白质的共性时,仅发现 P09535(胰岛素样生长因子 II,基因名Igf2)在1W时存在于所有 10 个器官中(图 5c)。Igf2作为哺乳动物的主要胎儿生长激素,在胚胎和新生儿阶段的许多组织中表达多种转录本,并在调节胎儿胎盘发育中起关键作用,而其在成年动物中的表达仅限于脉络丛和脑膜。然而,Igf2在本研究中在 1W的重要器官中广泛表达,但在 4W或8W中没有表达,表明Igf2不仅对胎儿生长至关重要,而且可能在出生后的发育中继续发挥作用。在 4W he8W时,很少有年龄特有的蛋白质在器官间共同表达。在1W时特有蛋白主要参与器官发育过程,如细胞周期、蛋白质磷酸化、细胞分裂和RAN剪接(图 5d)。然而,4W时的特有蛋白参与了免疫反应、脂质系统过程和组织发育过程(图 5e)。8W时的特有蛋白参与磷酸化、离子转运和免疫反应(图 5f)。

图5. 十个器官中随年龄变化的独特蛋白质。
(a) 比较在不同年龄段检测到的蛋白质以获得年龄特有的蛋白质。(b) 各器官中年龄特有蛋白质的比例堆叠条形图。(c) 10个器官中 1 周特有蛋白质的数量。(d-f) GO分析。
06
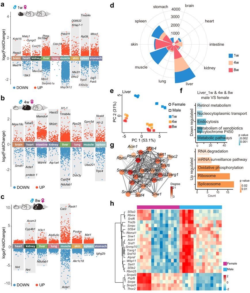
器官发育中的性别二态性蛋白
为了进一步了解性别在器官发育和成熟过程中的影响,他们分析了 1 周龄新生小鼠(图 6a)、4 周龄幼鼠(图 6b)和 8 周龄成年小鼠(图 6c)中雄性和雌性之间性别相关的 DEP 变化。肝脏与其他器官共表达的性别相关 DEP 数量最多。在 1 周时,肌肉和肝脏具有最多的DEP(435个)。4周时,肝脏和肠道中共表达的DEP数量最多(219个)。8周时,皮肤和肝脏中共表达的DEP数量最多(304个)。两种器官中均表达的性别相关DEP参与了基本生命过程,例如mRNA加工、翻译和细胞内蛋白质运输。他们在肝脏中检测到了数量最多的与性别相关的 DEP(总共 4659 个)。肝脏中与性别相关的 DEP 数量在 1、4 和 8 周时相似,并且从婴儿期到成年期表现出性别差异的蛋白质数量在所有 10 个器官中是最多的,这表明肝脏在早期发育过程中的性别差异是所有 10 个器官中最显著的。此外,只有肝脏、脾脏、心脏、肾脏、肺和肌肉在所有三个发育阶段都具有与性别相关的 DEP。三个年龄段的心脏、肌肉和肺中存在的性别相关 DEP 数量均不足 15。这些结果表明,在生物体发育的不同阶段,器官中性别差异蛋白的数量和种类各不相同。肝脏中跨年龄段 DEP 的 PCA 分析显示出明显的性别差异(图 6e)。富集结果显示,与雌性相比,在雄性中表达降低的蛋白质主要参与视黄醇代谢、核质转运、内吞作用、代谢通路(图 6f);而在雄性中表达上调的蛋白质主要参与 RNA 降解和剪接体通路(图 6f)。蛋白质相互作用分析发现,在肝脏性别相关的DEP中存在23种剪接体蛋白(图 6g)。其中5种剪接体蛋白在雌性小鼠肝脏中高表达,另有18种剪接体蛋白在雄性小鼠肝脏中高表达(图 6h)。

图6. 器官发育过程中性别二态性蛋白的表达。
(a-c) 性别相关 DEP 分析。(d) 10个器官中量化的性别二态蛋白质数量的分布。(e) 554 个肝脏性别 DEP 的 PCA。(f) 肝脏中性别 DEP 的 KEGG 富集。(g) 蛋白质相互作用分析。(h) 通过对从婴儿期到成年期存在于肝脏中的 23 种性别二态剪接体蛋白进行聚类分析。
+ + + + + + + + + + +
结 论
本项研究在三个关键发育阶段(出生后 1 周、4 周和 8 周),对小鼠十个器官(脑、心脏、肺、肝、肾、脾、胃、肠、肌肉和皮肤)进行了全面的蛋白质组分析。他们检测到并定量了十个器官中的 11533 个蛋白质,共获得了 115 个与年龄相关的差异表达蛋白质,这些蛋白质在从婴儿期到成年期的所有器官中共同表达。他们发现剪接体蛋白在多个器官的早期生命发育中普遍发挥关键的调节作用,并检测到器官特异性的表达模式和性别二态性。
+ + + + +



English

