文献解读|Cell(64.5):弗雷明汉心脏研究中的肠道微生物组和代谢组分析揭示了胆固醇代谢细菌
✦ +
+
论文ID
原名:Gut microbiome and metabolome profiling in Framingham heart study reveals cholesterol-metabolizing bacteria
译名:弗雷明汉心脏研究中的肠道微生物组和代谢组分析揭示了胆固醇代谢细菌
期刊:Cell
影响因子:64.5
发表时间:2024.03.21
DOI号:10.1016/j.cell.2024.03.014
背 景
越来越多的证据表明心血管疾病(CVD)与肠道微生物组的改变有关。由于缺乏与诊断生物标志物相匹配的多组学数据,目前对潜在机制的理解受到了阻碍。
实验设计

结 果
01
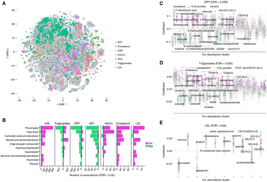
FHS 肠道微生物组和代谢组的表征
弗雷明汉心脏研究 (FHS)是针对 CVD 流行病学开展时间最长的观察性队列研究,已确定了许多危险因素。FHS监测人体测量值(如身体质量指数[BMI])、血液测量值(如血浆胆固醇和甘油三酯)、相关处方药(如他汀类药物和胰岛素)以及多代临床心血管疾病 (CVD)和糖尿病的诊断(图1A)。研究团队从 1429 名弗雷明汉心脏研究参与者中生成了粪便宏基因组学和代谢组学数据(图1A)。由前两个低维投影坐标(由主坐标分析[PCoA]确定)表示的微生物组谱显示出连续的谱。从富含瘤胃球菌(Ruminococcus gnavus)、梭状芽孢杆菌(Clostridium bolteae)、普通拟杆菌(Bacteroides vulgatus)和多黄酮因子(flavonractor plautii, msp_130)的低ɑ多样性样品到富含Alistipes属和Oscillibacter属的高ɑ多样性样品(图1B-F)。此外,Prevotella copri (msp_016)存在于一小部分样品中,但是丰度很高。与较高α多样性和Alistipes以及Oscillibacter富集相关的情况,表明其血浆甘油三酯和葡萄糖水平较低,而血浆高密度脂蛋白水平较高(图1C-D)。
为了深入了解宿主-微生物组相互作用的功能,他们使用液相色谱-质谱 (LC-MS)从 899 个匹配的粪便样本中生成了非靶向代谢组图谱(图1E)。代谢组学特征与宏基因组物种泛基因组(MSP)特征显著相关(图1F-H)。与微生物组 ɑ 多样性关联性最强的主要代谢组类别是脂肪酰类、类固醇及其衍生物、甘油脂质和异戊烯醇脂质(图 1 H)。
值得注意的是,与其他样本相比,富含Alistipes和Oscillibacter 的样本中未知LC-MS 峰数量更高,这表明存在大量未表征的代谢组数据,可能与这些参与者中观察到的肠道微生物组和较低血脂水平之间的关联有关(图 1F-G)。

图1. FHS 数据集概述。
(A) 研究设计和收集的数据示意图。(B) 使用 PCoA 分析(Bray-Curtis 相异性)预测 MSP 丰度。(C-D) 血液测量值与前两个 PCoA 轴之间存在显著关联。(E) 使用样本中的 log10 强度作为变量,使用 t 分布随机邻域嵌入 (t-SNE) 可视化在队列中检测到的所有 119563 个代谢物峰。(F) 顶部丰度属的组成。(G) 拟合局部加权散点图平滑 (LOWESS) 曲线,其 MSP 多样性和丰富度(数量)、总峰丰富度(不同检测到的峰的数量)和已知峰丰富度的置信区间(阴影区域)为 95%。(H) LOWESS 曲线,具有 95% 置信区间(阴影区域),适合主要 HMDB 类别的组成。
02
与血液测量相关的微生物种类的鉴定
他们使用控制宿主因素(年龄、性别、BMI 和 CVD)的广义线性模型确定了个体 MSP 和血液测量之间的 129 对显著关联(图 2A)。与多种 CVD 危险因素相关的 MSP 包括F. plautii (msp_130) 和C. Bolteae(图 2B)。两种 MSP 均与较高的血浆甘油三酯和葡萄糖水平相关,并且F. plautii还与较高的血浆胆固醇相关。Oscillibacter(一组特征不明的缓慢生长微生物)的丰度与较低的血浆甘油三酯水平相关(图 2 C)。
他们还发现了以前未报告的关联,包括炎症标志物 CRP 和Merdae 副杆菌血清浓度之间的正相关。他们检测到Alistipes obesi与血浆胆固醇和甘油三酯之间呈负相关(图 2D)。

图2. MSP 丰度与 CVD 相关血液测量值之间存在显著关联。
(A) MSP 和血液测量之间的关联。 (B–D) MSP-血液测量关联显示为具有 95% 置信区间的拟合线性回归线(阴影区域)。
03
粪便代谢组揭示了血液测量值与脂质(包括类固醇和衍生物)之间的关联
为了检查粪便代谢物和血液测量之间的关系,他们按照分子网络原理定义了 2368 个 LC-MS 峰的共丰度聚类,这可以阐明人类样本中途径依赖性变化。调整年龄、性别、BMI 和药物后,总共 1375 个聚类至少包含一个与心血管健康相关的峰值(图3A)。与粪便代谢物关联最多的血液测量结果是血浆高密度脂蛋白(HDL)(3005)、血浆甘油三酯(1706)、血浆胆固醇(467)和血清C 型反应性蛋白(CRP)(1672)。使用 HMDB 预测的代谢物类别,他们观察到异戊烯醇脂质和脂肪酰基中相关峰数量最多(含 HDL 和 CRP)(图 3B),而血浆甘油三酯与类固醇和类固醇衍生物不成比例地相关,突出显示此类对于宿主脂质稳态的重要性。
他们的分析确定了与已知健康参数或饮食模式相关的微生物代谢相关的个体代谢物(图3C-E)。血浆甘油三酯水平与肉碱和三甲基赖氨酸密切相关,后者由肠道微生物转化为 三甲胺(TMA),TMA 是 CVD 危险因素氧化三甲胺(TMAO) 的前体。另一组甘油三酯相关代谢产物是N-酰基乙醇胺(棕榈酰EA和亚麻酰EA),这是宿主产生的脂质,可促进炎症相关细菌R.gnavus和大肠杆菌的生长。
粪便中的初级胆汁酸,包括鹅脱氧胆酸盐、甘氨脱氧胆酸盐和牛磺脱氧胆酸盐,与血浆甘油三酯呈正相关。相反,次级胆汁酸异别石胆酸(isoalloLCA)是一种具有抗炎和抗菌功能的微生物产物,与血浆甘油三酯呈负相关。粪便胆固醇与 CVD 相关血液测量值(例如血浆胆固醇、血浆甘油三酯和血清 CRP)的相关性最强。此外,胆固醇酯 (CE) 水平升高与 LDL 升高和 HDL 胆固醇降低相关(图 3E)。这些代谢物可能是由上面确定的心血管健康相关微生物产生的。

图3. 代谢物与 CVD 相关血液测量之间的显著关联。
(A) LC-MS 峰值与血液测量值显著相关。(B) 关联计数在具有最多关联的代谢物类别中的分布。(C-E) 峰值共丰度聚类和血液测量之间显著关联的回归分析。
04
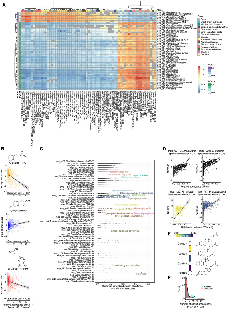
通过综合分析表征 MSP 代谢物关联
接下来,他们观察了两聚类与 >5 MSP 相关的已知代谢物,从而描述了肠道微生物与粪便代谢物在心血管健康中的显著关联(图 4 A)。他们分别用它们的代表性msp来指代这两个聚类:Oscillibacter(包括Alistipes)和R. gnavus(包括C. bolteae、F. plautii/msp_130和B. obeum)。Oscillibacter菌群与二羧酸、isoalloLCA和粪甾醇呈正相关,而R. gnavus菌群与多不饱和脂肪酸(PUFA)、酰基肉碱、n -酰基乙醇胺(NEA)、色胺、原胆汁酸、胆固醇、植物甾醇和神经甾体呈正相关。Oscillibacter和R. gnavus之间的差异表明,健康个体的肠道环境谱由炎症分子和特异性MSP的丰度定义。与健康对照组相比,免疫紊乱患者肠道中富含的代谢物与该光谱中炎症极端的代谢物(即高PUFA、色胺和NEA以及低二羧酸)相匹配。
接下来,他们检测了F. plautii (msp_130)的代谢潜力,因为它与cvd相关的血液测量值相关(图2B)。F. plautii将黄酮类化合物降解为酚酸,酚酸具有抗氧化和抗炎特性,预计对人体健康有益。他们研究了F. plautii (msp_130)与酚酸之间的关系(图4B)。F. plautii (msp_130)与苯基丙酸(QI21021)、二羟基苯基丙酸(QI12828、QI49585)、二羟基苯基乙酸(QI19271)呈负相关,与羟基苯基丙酸(QI19217)、羟基苯基乙酸(QI4944、QI20809)呈正相关(图4B)。
为了挖掘以前未知的微生物代谢反应,他们还探究了msp与未知LC-MS峰之间的关系,发现13398对正相关和2626对负相关(图4C)。两种与血浆甘油三酯呈负相关的MSP:Ruminococcus bicirculans和Eubacterium siraeum与未知峰值强相关(分别为QI29995和QI28613)(图4D)。厚壁菌门msp_120(与血浆胆固醇呈最强正相关)与一个未知峰(QI16816)呈正相关,该峰近似与甘油磷胆碱相匹配(图4D)。此外,他们利用串联质谱(MS/MS)数据,预测了青春期双歧杆菌相关峰QI29637是一个胆汁酸衍生物,与其他预测的胆汁酸具有相似性(图4D-E)。大多数峰,特别是未知峰,只与少数msp密切相关(图4F)。其中包括756个未知峰,属于与血液测量显著相关的共丰度聚类。

图4. FHS 肠道微生物组和代谢组之间的关联。
(A) MSP 和已知 LC-MS 峰之间的 Spearman 相关性与内部标准相匹配。(B) F. plautii丰度与单酚酸(PPA,苯基丙酸;HPAA,羟基苯基乙酸;DHPPA,二羟基苯基丙酸)之间的关联。(C) MSP 和未知峰之间存在强正相关性。(D) MSP 和未知峰之间的强关联。(E) 网络显示使用 (D) 中的 QI29637 的附加 MS/MS 数据预测的潜在代谢物。(F) 已知和未知 LC-MS 峰的相关 MSP 数量分布。
05
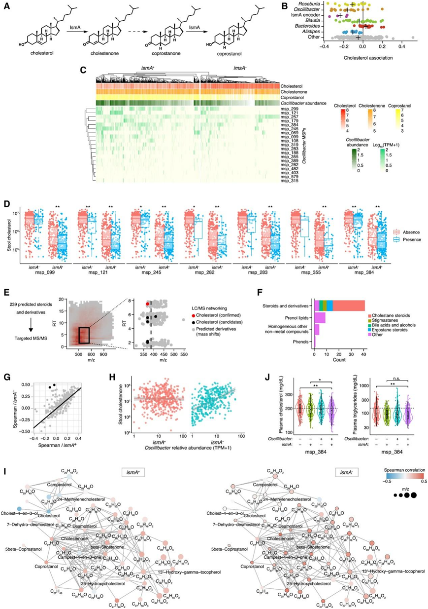
Oscillibacter MSP与粪便胆固醇及其衍生物密切相关
粪便胆固醇水平与多项cvd相关的血液测量相关。他们在未培养的肠道细菌中发现了一个由肠固醇代谢A (ismA)基因编码的3β-羟基类固醇脱氢酶(3β-HSD)蛋白家族。IsmA酶将胆固醇转化为胆甾酮,然后将最终的中间物coprostanone转化为coprostanol, coprostanol不易由宿主吸收,大部分随粪便排出(图5A)。他们还发现,携带ismA基因的肠道微生物的存在与人类粪便和血浆胆固醇的降低有关。
他们假设代谢胆固醇的肠道微生物的丰度应该与粪便胆固醇水平相关,发现180个MSP与粪便胆固醇呈负相关,其中4个MSP编码ismA基因同源物。大约一半样本中IsmA编码器的存在与胆固醇酮和粪甾醇的增加有关(图5C)。然而,在缺乏IsmA编码器的剩余样品中检测表明,其他微生物也可能产生这些胆固醇衍生物。在与粪便胆固醇相关的MSP中,Oscillibacter MSP显著富集,其中没有发现与IsmA有很强的序列相似性。
为了控制IsmA编码器的影响,他们基于IsmA编码器检测(IsmA +和IsmA -)对样本进行分层,并使用稀疏回归模型对Oscillibacter msp进行优先级排序。7种Oscillibacter MSP的存在与ismA+样本中粪便胆固醇水平的进一步降低有关,其中几种MSP与ismA -样本中粪便胆固醇水平显著降低(以及粪便胆甾酮或粪前列醇升高)相关(图5D)。这些观察结果表明,粪便胆固醇的降低可能是IsmA编码器和Oscillibacter MSP的附加或协同代谢的结果。
为了揭示胆固醇及其衍生物在Oscillibacter spp.中潜在的代谢途径,他们研究了由七个对应胆固醇(C27H46O;包括与血浆胆固醇显著相关的标准注释峰)。胆固醇峰形成了一个代谢物网络,这些代谢物通过与普通酶反应相对应的质量位移和保留时间在0.5分钟内分离,产生了另外232个预测胆固醇衍生物的峰(图5E)。目标MS/MS碎片化证实了大多数可识别的峰确实对应于类固醇及其衍生物。在239个目标峰中,收集了84个MS/MS光谱,其中56个可以预测HMDB标识(41个类固醇及其衍生物,9个prenol脂类,4个均相其他非金属化合物,1个苯酚)(图5F)。与ismA+样品相比,ismA -样品中与已验证胆固醇峰连接的大多数峰与Oscillibacter的相关性更强(图5G)。与ismA -样本中Oscillibacter正相关最强的衍生物是胆甾酮(cholestenone),它也与两个独立队列中ismA -样本中的Oscillibacter正相关。其他突出的峰包括coprostanol, desmosterol, oxysterols,sitostone,以及与胆固醇相关的质量增加的许多峰(图5I)。当Oscillibacter MSP (msp_384)与IsmA编码器一起存在时,观察到血浆胆固醇和甘油三酯的进一步降低(图5J)。

图5. Oscillibacter spp.与粪便胆固醇及其衍生物密切相关。
(A) 胆固醇到粪前列烷醇的生物转化途径。(B) 大多数代表性属、IsmA 编码器和其他 MSP 的 Spearman 相关系数。(C) FHS 样品中按比例缩放的Oscillibacter spp.的MSP 丰度。(D)粪便胆固醇丰度。(E)候选胆固醇衍生物代谢峰。(F)预测峰的目标MS/MS得到36个公式预测。(G) Oscillibacter属丰度与ismA + 或ismA − 样本中预测峰值之间的 Spearman 相关系数。(H) ismA + 和ismA − 样本中Oscillibacter spp.属丰度与粪便胆固醇之间的关系。(I) ismA + 和ismA - 样品的 LC-MS 峰与Oscillibacter spp.关联之间的质量转移网络。(J) Oscillbacter和 IsmA 编码器以组合方式与血浆胆固醇降低相关。
06
确定了参与胆固醇代谢的候选Oscillibacte基因
他们利用蛋白质序列嵌入 (PROSE) 分析了Oscillibacter组件和Oscillibacter分离株的基因组(由 41934 个蛋白质组成),PROSE 是一种预先训练的深度学习模型,利用三级结构信息并通过序列比较改进功能性蛋白质分析(图6A)。对Oscillibacter MSP中13696个注释酶的分析表明,该PROSE模型中的欧几里得距离(dPROSE)可以预测一对共有酶功能的蛋白质,并且随着酶委员会数(Enzyme Commission number, EC)水平的提高,灵敏度越来越高。每个Oscillibacter分离物基因组的大部分蛋白质与Oscillibacter MSP的蛋白质相对应。定位最多的MSP是RJX3711的msp_384和RJX3347和J115的msp_257,与分离物和MSPs的系统发育位置一致(图6C)。
他们使用PROSE筛选Oscillibacter分离的基因组,寻找人类和微生物胆固醇途径中蛋白质的功能类似物。他们发现了在结构上与胆固醇-α-葡萄糖基转移酶(CgT)、IsmA和转运蛋白(TSPO)相似的蛋白质(图6A)。CgT可催化幽门螺杆菌合成糖基化胆固醇胆固醇-α-D-glucopyranoside, IsmA参与胆固醇通过胆甾酮转化为coprostanol, TSPO负责胆固醇在人线粒体内由外细胞膜向内膜转运。
预测Oscillibacter IsmA序列RJX3347_02204、RJX3711_01178和J115_02546与E. coprostanoligenes IsmA (ECOP170)重叠后的折叠相似(图6D)。结构蛋白比对也证实了HSD活性所需的Ser-Tyr-Lys催化三元组的保守性(图6E)。预测的全长幽门螺杆菌CgT结构首次与晶体结构重合,所有对的RMSD均为0.947 Å,证实了预测结构的高准确性。然后将预测的RJX3347_02251候选序列的结构(与J115候选序列的序列一致性为90%)与预测的CgT结构进行叠加,在335个修剪过的原子对之间,RMSD为0.971 Å(图6F)。

图6. Oscillibacter spp.在胆固醇代谢中的功能潜力。
(A) Oscillibacter spp.分离蛋白与关键胆固醇代谢蛋白的预测 PROSE 距离。(B) 从 (A) 中的 RJX3347 中鉴定出的 MSP、蛋白质和胆固醇代谢候选物之间的序列同一性和覆盖范围。(C) MSP、RJX3347、RJX3711、J115 的系统发育树。(D)预测蛋白质结构。(E) 放大视图突出显示保守的催化三联体。(F)预测的候选RJX3347_02251(黄色)和来自幽门螺杆菌(灰色)的胆固醇- α -葡萄糖基转移酶(CgT)的蛋白质结构叠加在实验解决的结构上。
07
Oscillibacter spp.通过多种途径代谢胆固醇
为了研究胆固醇的代谢转化,他们对细菌分离培养物进行了非靶向代谢组学分析。 RJX3711、J115 和 RJX3347 分离株在添加或不添加胆固醇的培养基中生长。为了研究胆固醇的代谢转化,他们对细菌分离培养物进行了非靶向代谢组学分析。RJX3711、J115 和 RJX3347 分离株在添加或不添加胆固醇的培养基中生长。Bacteroides thetaiotaomicron (VPI-5482),一种常见的人类肠道共生菌,可以摄取和代谢胆固醇,用作对照。细菌暴露后废培养基中的胆固醇减少(与未用的YCFAC培养基相比),所有三种奥氏杆菌分离株的胆固醇减少显著高于B.thetaiotaomin(图7A)。
在Oscillibacter spp.细胞微球中,他们检测到1689个代谢峰,其强度在添加胆固醇(CHO)后增加了>10倍。根据分子式在HMDB中的匹配,预测其中221个质量属于“类固醇和类固醇衍生物”类。代谢谱,尤其是预测的类固醇,在三种Oscillibacter分离株中显示出高度的一致性。与B.thetaiotaomin相比,来自Oscillibacter颗粒的预测类固醇总体增加,当向培养基中添加胆固醇时,这一点进一步表现出来(图7B)。这表明Oscillibacter spp.对胆固醇反应的类固醇代谢组学谱发生了变化,这在所有三种分离株中都一致观察到。
其中增加最多的峰是胆甾酮、5-胆甾-3- 1、7 α -羟基胆固醇(7a-HC)和糖基化胆固醇,其碎片模式与胆固醇α - d -葡萄糖苷或其非对映体α -甘露糖醇胆固醇相匹配(图7C)。此外,在分离物J115和RJX3347的微球中均检测到糖基化胆固醇,这与分离物基因组中检测到CgT基因(J115_17675和RJX3347_02251)而不检测到RJX3711一致(图7C)。
为了追踪胆固醇的命运,他们在培养基中添加了13 C 标记的胆固醇。他们证实,与B. thetaiotaomicron相比,来自Oscillibacter颗粒的预测类固醇系统性增加。他们检测到210个LC-MS峰对,包括未标记的质量和13 C标记的对应物,因此可能来自胆固醇。事实上,与229种不同脂质(其中69种是固醇)的内部文库相匹配,注释了14个峰。所有的全部是类固醇,包括胆固醇、胆甾酮和胆固醇α - d -葡萄糖苷(图7D-E)。

图7. Oscillibacter spp. 属的J115, RJX3347和RJX3711通过多种途径代谢胆固醇。
(A) 未用完的培养基(左)和暴露于 J115、RJX3347、RJX3711 和多形拟杆菌VPI-5482 后的胆固醇强度。(B)与B.thetaiotaomicron (B.theta)相比, Oscillibacter分离株峰值强度的差异倍数。(C-D)细胞沉淀中胆固醇和振荡杆菌产生的衍生物的强度。(E) 标记胆固醇实验中具有匹配同位素标记对应物的峰强度。
+ + + + + + + + + + +
结 论
本项研究通过宏基因组学和代谢组学分析,揭示了与 CVD 有关的微生物途径,包括黄酮类化合物、γ-丁甜菜碱和胆固醇代谢,其中Oscillibacter与粪便和血浆胆固醇水平下降有关。通过对多种代表性人类Oscillibacter分离株进行功能预测和体外表征,本项研究发现了保守的胆固醇代谢特征,包括糖基化和脱氢,且Oscillibacter对脂质稳态和心血管健康具有潜在益处。
+ + + + +



English

