文献解读|Cell Rep Med(11.7):12,641 名中国成年人肠道菌群的时间动态及其与心脏代谢健康的关联
✦ +
+
论文ID
原名:The temporal dynamics of the gut mycobiome and its association with cardiometabolic health in a nationwide cohort of 12,641 Chinese adults
译名:12,641 名中国成年人肠道菌群的时间动态及其与心脏代谢健康的关联
期刊:Cell Reports Medicine
影响因子:11.7
发表时间:2024.10.04
DOI号:10.1016/j.xcrm.2024.101775
背 景
真菌微生物组,又称菌群,在生活环境中无处不在,在生命进化中发挥着核心作用。虽然真菌只占人类肠道微生物群的一小部分,但真菌群落的变化与各种健康状况和疾病有关,例如宿主免疫力、胃肠道疾病和癌症。然而,之前关于人类微生物组和健康的绝大多数临床证据都集中在肠道细菌上,而不是真菌上。肠道菌群研究仍处于起步阶段,肠道菌群是否以及如何影响人类的疾病进展和健康状况在很大程度上是未知的。
实验设计

结 果
01
肠道真菌群落总体概况
研究团队分析了 12,641 名中国成年参与者的肠道菌群(图 1 A)。这些个体来自中国健康与营养调查 (CHNS) 的两个独立子队列,分别称为 CHNS-1 和 CHNS-2。CHNS-1 队列由来自中国 15 个主要省份或直辖市的个体组成(图 1 A)。在这个队列中,共有 10,695 名参与者提供了详细的元数据和肠道真菌组信息。在 CHNS-1 队列中,他们全面描述了肠道真菌组的变异性,并研究了各种宿主环境表型与肠道真菌组变异之间的复杂关联(图 1 B)。接下来,他们进一步研究了心脏代谢健康的肠道真菌组特征。随后,将分析扩展到 CHNS-2 队列,该队列由来自中国四个主要省份的个体组成(图 1 A),并以重复测量的临床元数据、肠道真菌组数据和血清代谢组数据为特征,中位时间为 3.02 年。CHNS-2 队列的纳入促进了对肠道真菌组的长期变异性的探索,并揭示了可能将肠道真菌组与心脏代谢疾病联系起来的关键代谢物(图 1 B)。
通过对内部转录间隔区 2 (ITS2测序来分析肠道真菌群。在 CHNS-1 队列中检测到总共 761 个属,在 CHNS-2 队列中鉴定出 630 个属。在过滤掉低流行率(相应队列中流行率 <10%)的属后,在 CHNS-1 队列中保留了 54 个属,在 CHNS-2 队列中保留了 75 个属。在这些保留的属中,有 53 个属在 CHNS-1 和 CHNS-2 队列中是共有的。
在 CHNS-1 队列中,肠道真菌组中两个最主要的门是子囊菌门和担子菌门(图 2 A),这与之前来自美国、欧洲和中国的的数据一致。他们鉴定了五个属(曲霉菌、假丝酵母菌、枝孢菌、青霉菌和酵母菌),它们存在于至少 50% 的样本中,相对丰度最低为 0.1%。这些属在其他队列中也表现出富集。随着城市化指数的增加,真菌酿酒酵母的相对丰度明显增加。此外,酿酒酵母与真菌多样性的负相关性最强。共丰度网络分析发现,白粉菌、德巴利酵母和假丝酵母在真菌网络中形成中心节点。
在 CHNS-1 队列中,他们分别使用 PERMANOVA(置换多元方差分析)分析来评估每个环境和宿主因素对真菌组成个体间变异的贡献,发现 52 个因素与真菌变异相关(图 2C)。这些因素包括人口(5 个因素)、城市化(2 个因素)、饮食和生活方式因素(24 个因素)、人体测量因素(5 个因素)、血液参数(4 个因素)、疾病(5 个因素)、药物(5 个因素)和其他环境因素(2 个因素)。地理区域成为与肠道菌群变化相关的主导因素,解释了 3.7% 的观测变异性(图 2C)。城市化,无论是明确定义(城市或农村)还是连续定义(城市化评分),以及大米和小麦等主食摄入量以及吸烟暴露,都是导致肠道菌群个体间变异的重要因素(图 2C)。

图1. 研究和分析工作流程。
(A) 采样区域和宏数据概述。(B) 分析工作流程概述。

图2. 肠道菌群概况及解释肠道菌群个体间变异的关键因素。
(A) 分类树显示了 CHNS-1 队列中患病率超过 10% 的属。(B) 至少 50% 的样本中存在的真菌分类群的分布,其最低相对丰度为 0.1%。(C) 通过多变量 PERMANOVA 分析评估表型类别解释的真菌组组成的差异。
02
肠道真菌群对心脏代谢健康的特征
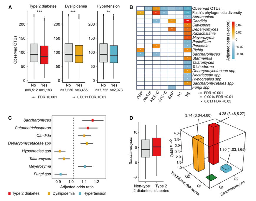
为了阐明与心脏代谢健康相关的独特真菌特征,他们研究了 CHNS-1 队列中 58 种真菌特征(包括 54 个属和 4 个 alpha 多样性指数)与 3 种心脏代谢疾病以及 8 种临床生物标志物(包括血糖控制、血脂水平和血压指标)之间的关系。该队列中这些心脏代谢疾病的患病率如下:2 型糖尿病(T2D)为 11.1%,高血压为 28%,血脂异常为 32.4%。值得注意的是,46.6% 的 T2D患者也患有高血压,51.7% 患有血脂异常。这项综合分析共产生了 48 个显著关联。较高的真菌 alpha 多样性指数显示出与多种心脏代谢疾病(图 3 A)和相关生物标志物(图 3 B)的保护性关联。此外,八个特定属的丰度在至少一个心脏代谢疾病组中表现出显著的变化(图 3C)。例如,酵母菌与 T2D 风险呈正相关。酵母菌也与 HbA1c 呈正相关。研究发现,酵母菌在患有 1 型糖尿病和多发性硬化症的参与者中富集,并且动物研究表明,酵母菌有可能加剧肠道炎症。念珠菌与血脂异常呈正相关,同时与甘油三酯 (TG) 和收缩压 (SBP) 呈正相关,而在本研究中与高密度脂蛋白胆固醇 (HDL-C) 呈负相关。有趣的是,16 个真菌分类群与 TG 表现出关联(图 3 B),强调了真菌群在脂质代谢和整体心脏代谢健康中的潜在作用。
传统风险评分结合了年龄、性别、腰围、BMI 和 SBP 等多种因素来估计个体患 T2D 的总体风险。他们根据 T2D 传统风险评分和酵母菌丰度的中位数将参与者分为四组。与传统风险评分和酵母菌水平均较低的参与者相比,酵母菌水平较高但传统风险评分较低的参与者的 T2D 调整优势比(odds ratio, OD)为 1.30 (图 3D)。对于传统风险评分和酵母菌水平均较高的参与者,该OD进一步增加到 4.28 (图 3D)。总体而言,这些结果表明酵母菌可能成为促进 2 型糖尿病风险的传统风险因素的效应调节剂。

图3. 与心脏代谢健康相关的肠道真菌群特征。
(A) 箱线图显示了患有不同心脏代谢疾病的参与者与未患心脏代谢疾病的参与者观察到的 OTU。(B) 真菌群与心脏代谢疾病指标的关联。(C) 真菌属(每个 SD 单位)与心脏代谢疾病的关联。(D) 左:箱线图显示了患有 2 型糖尿病的参与者与未患有 2 型糖尿病的参与者体内的酵母菌。右:酵母菌与传统风险因素之间的相互作用与 2 型糖尿病的风险有关。
03
肠道真菌群随时间的变化
为了评估肠道真菌群的时间变异性,他们对真菌组成进行了动态分析。该分析重点关注 CHNS-2 队列中平均 3.02 年内具有重复真菌群分析数据的参与者中患病率高于 10% 的属。随着时间的推移,肠道真菌群的个体间变异略有增加(图 4 A)。个体间真菌组成的差异比个体内差异更明显(图 4 A)。他们发现在基线和随访中,年龄与肠道真菌组成的个体内变异呈负相关(图 4 B)。当考虑单个真菌属时,45.3%(75 个中的 34 个)的真菌属随时间推移显示出显著的丰度变化。具体来说,在核心分类单元中,曲霉菌、青霉菌和德巴利酵母菌的丰度有所降低,而假丝酵母菌的丰度在随访期间有所增加。此外,他们发现与基线相比,在随访期间,扩增子序列变异(ASV)水平上观察到的 OTU(操作分类单位)平均减少了 1.57 倍(图 4 C),其他 alpha 多样性指数也呈现出持续下降的趋势。
他们通过在两个时间点对真菌组成数据应用Dirichlet混合模型,进一步辨别出四个不同的真菌聚类。他们发现聚类 4(C4)与其余聚类有显著不同,主要特征是酵母菌占主导地位(图 4 D)。通过转变轨迹分析,他们研究了参与者的真菌模式随时间的动态变化,发现只有一小部分参与者在聚类 3 和聚类 4 内进行了交换(图 4 E)。在随访期间转变到聚类 4 的个体与转变到其他聚类的个体相比表现出较低的 alpha 多样性指数,这与他们基线时的真菌聚类状态无关(图 4 F)。

图4. 肠道真菌群与心脏代谢疾病之间的动态相互作用。
(A) 比较基线和随访期间真菌组成的个体间 Bray-Curtis 距离,以及两个时间点之间的对内 Bray-Curtis 距离。(B) 基线和随访期间年龄与肠道真菌组成的个体内变异之间的相关性。(C) 基线和随访期间真菌 alpha 多样性(观察到的 OTU)的比较。(D) 至少 50% 的样本中存在的真菌分类群的分布,其最低相对丰度为 0.1%,分布在不同真菌聚类中。(E) 从基线到随访期间所有参与者真菌聚类之间的转变。(F) 不同真菌模式转变中 alpha 多样性的分布。(G) 真菌群与人类心脏代谢疾病之间的动态相互作用。
04
肠道真菌群、心脏代谢疾病和血清代谢物之间的动态相互作用
为了在纵向背景下研究肠道菌群与人类健康之间的动态相互作用,他们拟合了一个广义估计方程模型,以解释 CHNS-2 队列中肠道菌群的动态性质和宿主心脏代谢疾病的状态。与分配到聚类4[真菌肠型(酿酒酵母占主导地位)]的参与者相比,分配到聚类3的参与者患心脏代谢疾病的风险明显较低,T2D 的OD为 0.45,高血压的OD为 0.67(图 4 G)。
为了更深入地了解第 4 类真菌肠型与其他类群血清代谢物之间的显著差异,他们利用 LightGBM算法构建机器学习分类器。这些分类器旨在根据血清代谢组将聚类3真菌肠型的个体与其他每种真菌肠型的个体区分开来。受试者工作特征曲线分析表明,聚类3和聚类4的分类表现出最高的性能,平均 10 倍交叉验证曲线下面积 (AUC) 为 0.90(图 5 A)。
通过进一步使用正交投影到潜在结构判别分析 (OPLS-DA),他们确定了 212 种有助于区分聚类 3 和聚类 4 的代谢物。这些区分出的代谢物主要与脂肪酸和氨基酸代谢及其衍生物有关。通过在基线使用这些 OPLS-DA 识别的代谢物重建分类器,提高了分类准确度 (AUC = 0.90)(图 5B)。重要的是,该分类器在与基线参与者不同的随访参与者中成功得到验证 (AUC = 0.84)(图 5B)。这些随访参与者在随访阶段从基线时的聚类 1 或聚类 2 转变为聚类 3 或聚类 4。此外,他们采用 Wilcoxon 秩和检验的分析突出显示了两组之间 132 种代谢物丰度的显著差异(图 5C)。

图5. 肠道真菌群与血清代谢物的关联。
(A) 比较基于代谢组的分类器 (LightGBM) 在基线对参与者真菌聚类进行分类的性能。(B) 正交投影到潜在结构判别分析 (OPLS-DA) 选定的代谢物的接收者操作特征曲线。(C) 真菌聚类3 和聚类4之间的差异代谢物的变化。
05
代谢物作为介导真菌群与 2 型糖尿病关联的功能纽带
在 CHNS-2 队列中,为了研究肠道真菌群、血清代谢物和心脏代谢健康之间复杂的相互作用,他们首先进行了加权基因共表达网络分析。该分析根据代谢谱的相似性将 OPLS-DA 鉴定的代谢物分为 15 个不同的代谢物模块。这些代谢物模块之间的相互相关性从弱到中等不等,大多数这些模块在两种不同的真菌模式之间存在显著差异,强调了与这些真菌模式相关的代谢谱的巨大变化。此外,四种代谢物模块(M2、M9、M12 和 M14)与 2 型糖尿病或高血压风险显著相关。然后他们假设血清代谢物模块可能介导肠道真菌群对心脏代谢疾病的影响,其中两种代谢物模块(M14 和 M9)成为肠道真菌群对 2 型糖尿病影响的关键介质,中介作用分别为 37% 和 16%(图 S6 A)。重要的是,他们没有发现任何显著的反向效应,即肠道真菌可能通过对疾病的影响来影响代谢物。此外,属于 M9 和 M14 模块的大多数代谢物在 2 型糖尿病病例和对照组之间表现出显著差异(图 6 A)。这些代谢物之间的相互相关性范围从弱到中等。
对于属于 M9 和 M14 模块的单个核心真菌分类群和代谢物,他们在中介分析中发现了三个显著的结果。这些结果强调了两种真菌(酿酒酵母和白粉菌)通过几种代谢物(γ-亚麻酸、L-缬氨酸和 LPE(溶血磷脂酰乙醇胺))在 2 型糖尿病发展中的潜在作用(图 6B)。一个值得注意的例子是 L-缬氨酸的介导作用,它占白粉菌对 2 型糖尿病总作用的 45%(图 6C)。L-缬氨酸是一种支链氨基酸 (BCAA),与白粉菌呈正相关,在 2 型糖尿病患者中其含量升高(图6A)。此前,动物研究表明 L-缬氨酸与胰岛素抵抗有关,人类队列研究也表明 L-缬氨酸与 2 型糖尿病呈正相关。
另一个例子是 γ-亚麻酸,它与酿酒酵母的丰度呈正相关,它在 2 型糖尿病患者中富集(图 6 A)。它在 2 型糖尿病进展中充当酿酒酵母的介质,介导效应为 16%(图 6 D)。总之,这些研究结果为肠道真菌群与人类心脏代谢疾病之间的关系提供了潜在的功能见解。

图6. 功能性代谢物介导肠道菌群对 2 型糖尿病的影响。
(A) 血清代谢物与 2 型糖尿病的关联 。(B) 桑基图显示了显著的中介作用。(C) Blumeria、L-缬氨酸和2型糖尿病之间的中介作用。(D) 与 (C) 相同,但针对酵母菌、γ-亚麻酸和 2 型糖尿病。
+ + + + + + + + + + +
结 论
本项研究采用 ITS测序来分析 12,641 名中国参与者的肠道真菌群组成和动态,其中包括 1,946 名在三年内重复测量的参与者。肠道真菌群在横断面和动态分析中都与心脏代谢疾病和相关生物标志物有关。真菌 alpha 多样性指数和 19 个真菌群属是真菌群-心脏代谢疾病关联的主要贡献者。特别是,酿酒酵母成为传统风险因素在促进 2 型糖尿病风险方面的效应调节剂。进一步整合多组学数据揭示了将肠道真菌群与 2 型糖尿病联系起来的关键代谢物,例如 γ-亚麻酸和 L-缬氨酸。这项研究加深了对肠道真菌群在心脏代谢健康中的潜在作用的理解。
+ + + + +



English

