文献解读|Nature(50.5):心脏、血液和肿瘤检查点心肌炎的免疫反应
✦ +
+
论文ID
原名:Immune responses in checkpoint myocarditis across heart, blood and tumour
译名:心脏、血液和肿瘤检查点心肌炎的免疫反应
期刊:Nature
影响因子:50.5
发表时间:2024.11.06
DOI号:10.1038/s41586-024-08105-5
背 景
免疫检查点抑制剂(ICI)可改善多种肿瘤类型的癌症治疗结果,但可能导致潜在危险的免疫相关不良事件(irAE)。0.3–1.7 % 的 ICI 接受者会发生免疫相关心肌炎(irMyocarditis),死亡率为20–50 %,是所有 irAE 中最高的,大约比其他原因引起的心肌炎高10倍。irMyocarditis的发病机制及其与抗肿瘤免疫的关系尚不清楚。
实验设计

结 果
01
心脏细胞群和基因分析
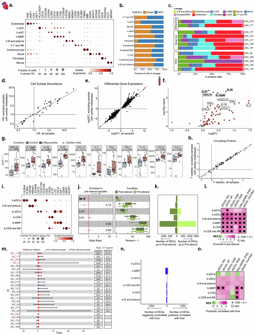
从麻省总医院患有癌症和 irMyocarditis 的患者以及接受 ICI 治疗但未患 irMyocarditis 的个体中采集了心脏、血液和肿瘤标本(图1a-c)。在对疑似 irMyocarditis 患者进行心内膜心肌活检过程中或在早期尸检期间采集了心脏组织进行单细胞转录组分析(scRNA-seq)(图1a-b)。在开始皮质类固醇治疗之前(类固醇前)采集了 12 个 irMyocarditis 样本。 scRNA-seq 组中 irMyocarditis 患者的中位年龄为 72 岁,80% 为男性,代表 8 种原发性肿瘤类型。所有患者均接受过 PD-1 或 PD-L1 抑制剂治疗,其中 7 例 (47%) 接受过 PD-1 和 CTLA4 双抑制剂治疗。尽可能从 irMyocarditis 尸检病例和接受 ICI 治疗的非 irMyocarditis 尸检病例中收集匹配的心脏、肿瘤和肿瘤邻近正常组织,用于免疫组织化学、多重显微镜检测和大量 T 细胞受体 (TCR) β 链测序 (TCR-seq) 实验(图1a-c)。
对心脏样本进行 scRNA-seq 分析产生了 33145 个单细胞的转录组数据。这些数据与来自无癌症且未接受 ICI 治疗的供体的公开可用的对照心脏 scRNA-seq 数据相结合(图1c),以创建包含 84576 个单细胞的综合心脏数据集。在心脏组织和血液中发现的免疫细胞亚群用以“h”(心脏)和 “b”(血液)开头的亚群名称表示。子集根据其谱系和区分标记基因命名。对这些心脏数据进行低分辨率聚类产生了十个细胞谱系:T 细胞和自然杀伤(NK)细胞(hT/NK);常规树突状细胞 (h-cDC);浆细胞样树突状细胞 (h-pDC);其他单核吞噬细胞 (h-MNP);B 细胞和浆母细胞 (hB/plasma);内皮细胞;壁细胞;成纤维细胞、心肌细胞和神经细胞(图1d,图S1a)。来自本研究数据集和公共数据集中心脏图谱的样本对每个谱系都有贡献(图S1b),心脏的细胞组成在不同的肿瘤组织学中大致一致(图S1c)。
细胞亚群丰度和基因表达分析比较了类固醇使用前 irMyocarditis 心脏样本与对照组(对照组包括接受 ICI 治疗而没有 irMyocarditis 的供体样本和心脏图谱样本(图1b)。hT/NK 细胞在 irMyocarditis 样本中显著富集(图1e),并且观察到 h-MNP、h-cDC 和成纤维细胞增加的趋势。在细胞谱系水平进行的基因集富集分析(GSEA)显示,在 hT/NK 和成纤维细胞群体中,与 DNA 复制和细胞粘附相关的程序均显著上调(图1f)。与抗原处理、同种异体移植排斥、细胞粘附、病毒性心肌炎和干扰素反应相关的基因集在多个非免疫细胞亚群和 h-MNP 中上调。这些结果表明免疫细胞和非免疫细胞均参与了心肌炎的病理生理学。
两例 irMyocarditis 患者和 1 例未患 irMyocarditis 的患者(SIC_182;黑色素瘤)尸检时发现心肌中有活体肿瘤。通过苏木精和伊红 (H&E) 染色可见两例 irMyocarditis 病例中的炎症既与肿瘤沉积有关,又远离肿瘤沉积。具体而言,SIC_136(黑色素瘤)有单个心脏病变,而 SIC_232(肾细胞癌)有弥漫性肿瘤沉积(图1g)。第三例 irMyocarditis 患者(SIC_171;黑色素瘤)曾接受过先前的靶向(非 ICI)治疗,并在心内膜心肌活检后有黑色素含量丰富的心脏巨噬细胞,这表明先前患有心内黑色素瘤。值得注意的是,在 scRNA-seq 数据中未检测到活体肿瘤细胞。为了评估心脏内转移的样本是否影响本研究的结果,他们在排除有心脏转移证据的患者(患者 SIC_171、SIC_232 和 SIC_182)的 scRNA-seq 数据后重复了细胞群丰度和基因表达分析。结果与全队列的结果高度一致(图S1d -e)。
为了评估 irMyocarditis 中循环蛋白的变化,他们比较了类固醇治疗前 irMyocarditis 样本和 ICI 治疗的对照样本中 71 种蛋白的血清浓度。T 细胞活化蛋白 IL-12p40、IL-15和 IL-27的水平升高,CXCL13也是如此,这与 ICI 治疗后的 irAE 和抗肿瘤反应有关(图S1f-g)。他们观察到 CXCL9、CXCL10、 IFNγ、IL-2、IL-18 和 TNF 水平呈上升趋势。在比较 irMyocarditis 和对照样本时,排除有先前心脏转移(SIC_171)的捐赠者不会对结果产生实质性影响(图S1h)。
将细胞转录组和表位测序 (CITE-seq) 与 TCR-seq 相结合,以分析患有 irMyocarditis 的患者和接受 ICI 治疗但无 irMyocarditis 的患者的 PBMC。总体而言,366066 个细胞通过了质量控制过滤器,仅使用转录数据进行无监督聚类可识别所有预期的血液免疫细胞谱系 (图1h,图S1i)。为了评估皮质类固醇治疗对细胞群的影响,将使用类固醇前的样本与使用类固醇后的样本进行了比较 。B-pDC、FCGR3A hi CDKN1C hi b-MNP和CD1C hi CLEC10Ahi b-DC2在使用类固醇后的样本中较少(图S1j)。跨血细胞谱系的差异表达基因(DGE)分析和 GSEA 显示明显的转录变化,在使用类固醇前的样本中有 4613 个显著DEG和免疫细胞活化增加(图S1k-l)。较少的基因(所有谱系中有 312 个显著的 DEG)和不同的基因组与使用类固醇的时间相关(图S1m-o)。例如与脂肪生成、胆固醇稳态和糖酵解相关的基因集的 MNP 表达与使用类固醇的时间呈负相关,这表明类固醇会改变 MNP 代谢。
对汇总的 PBMC scRNA-seq 数据进行多路分解后,可以使用 30 个对照样本中的 28 个与使用类固醇前 irMyocarditis PBMC 样本进行比较。b-pDC、b-cDC、bB/浆细胞和 b-CD4 T 细胞在 irMyocarditis 中均较少出现,而 b-MNP则较常见(图1i)。在跨血统中,GSEA 显示出与干扰素反应、同种异体移植排斥、抗原呈递、细胞粘附和病毒性心肌炎相关的基因组在 irMyocarditis 样本中的富集,结果大致反映了心脏组织的发现(图1f-j)。血液中的 b-MNP 频率与血清肌钙蛋白 T直接相关,肌钙蛋白 T 是心肌损伤的广泛使用的临床生物标志物,与 irMyocarditis 的不良预后相关(图1k)。

图1. 心肌炎 (irMyocarditis) 中多种心内和血细胞群的富集。
(a) 患者样本汇总。(b) 上:条形图表示每个心脏样本的细胞数量。中:每个样本的细胞谱系组成。下:样本对不同分析的贡献。(c) 样本利用率汇总。(d,h)UMAP可视化。(e,i) 比较使用类固醇irMyocarditis 前心脏样本与对照样本的心肌内细胞群频率,以及使用类固醇 irMyocarditis 前 PBMC 样本与 ICI 处理的对照样本的心肌内细胞群频率的丰度分析。(f, j) 选择心脏细胞 (f) 和 PBMC (j) 群体的 GSEA 结果,通过irMyocarditis病例与对照样本中基因集的富集得分 (NES) 进行颜色编码。(g) 两名患者尸检时的心脏组织H &E 染色图像,显示心内转移(左)和远离转移灶的炎症(右)。 (k) 类固醇 irMyocarditis 前 PBMC 样本中MNP 与血清肌钙蛋白 T的循环频率。

图S1. scRNA-seq 定义的心脏和血液中的细胞谱系。
(a) 点图显示心脏中每个谱系的关键标记基因。(b) 堆叠条形图显示主要细胞谱系的组成。(c) 堆叠条形图显示每个患者的谱系组成,按原发性恶性肿瘤的组织学分组。(d) 心脏 scRNA-seq 数据中细胞亚群的差异丰度。(e) 心脏 scRNA-seq 数据中的差异表达基因。(f) 火山图描绘了在 irMyocarditis 和对照患者血清中测量的 71 种细胞因子和趋化因子。(g) 箱线图显示 irMyocarditis 病例和对照中选定细胞因子和趋化因子的血清浓度。(h) 循环蛋白质分析,比较 irMyocarditis 病例和对照,其中每个点代表一种循环蛋白质。(i) 点图显示血液中每个谱系的关键标记基因。(j) 丰度分析。(k) 比较类固醇前(右,浅绿色)和类固醇后样本(左,深绿色)时每个细胞谱系的 DEG 数量。(l) 按心脏细胞谱系对选定基因集进行 GSEA,按 irMyocarditis 使用类固醇前样本与使用类固醇后样本的差异基因表达的 NES 进行颜色编码。(m) 左:类固醇前后分析中包括的 irMyocarditis 患者的血液采集时间表。右:显示类固醇血液采集后峰值肌钙蛋白(ng/L)和从峰值开始的肌钙蛋白减少百分比。 (n) 显示了类固醇后样本中与类固醇开始时间呈正相关(红色,右)和负相关(蓝色,左)的 DEG 数量。(o) 按从类固醇开始使用的时间建模时选定基因集的 GSEA。
02
心内 T 细胞表型分析
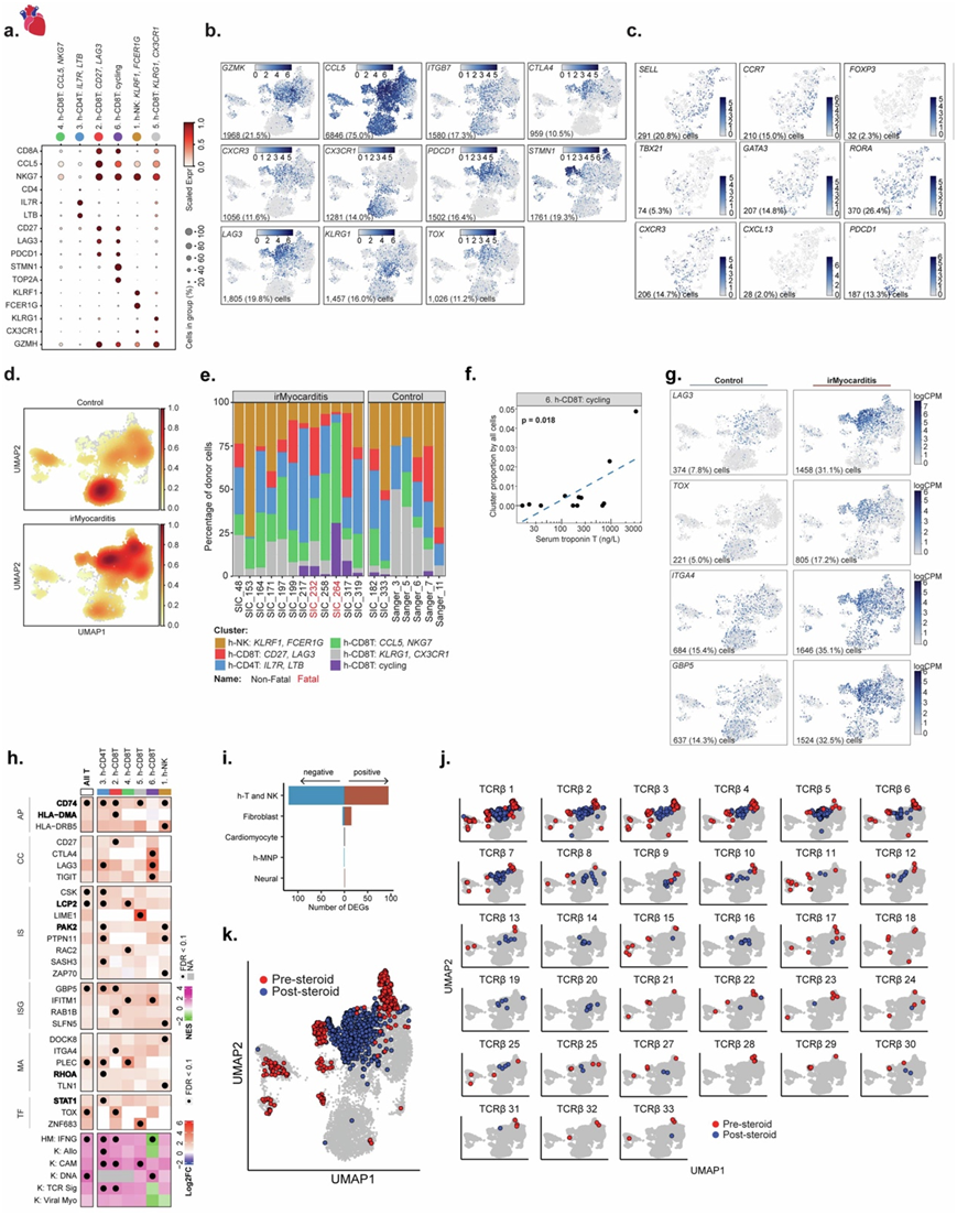
接下来,他们将 9134 个心内 hT/NK 细胞细分为六个不同的亚群:四个 h-CD8T(聚类 2、4、5 和 6)、一个 h-CD4T(聚类 3)和一个 h-NK 细胞亚群(聚类 1)(图2a,图S4a-b)。所有 h-CD8 T 细胞亚群均广泛表达细胞毒性标志物(GZMK和CCL5)和细胞粘附标志物(ITGB7)。聚类 2(CD27 hi LAG3 hi h-CD8 T 细胞)和聚类 6(循环 h-CD8 T 细胞)表达一系列活化和耗竭标志物(CTLA4、PDCD1和TOX)以及趋化因子受体CXCR3。聚类 4(CCL5 hi NKG7 hi h-CD8 T 细胞)也包括一小组循环细胞,其衰竭标志物LAG3和TOX的表达降低。最后,聚类5(KLRG1 hi CX3CR1 hi h-CD8 T 细胞)表达短寿命效应细胞的标志物(KLRG1和CX3CR1)。使用典型标志物无法在 h-CD4 T 细胞中定义出明确的辅助 T 细胞群(图S4c)。因此,将这些细胞保留为单个聚类以进行下游分析。
CCL5 hi NKG7 hi h-CD8 T 细胞和 h-CD4 T 细胞在 irMyocarditis 组织中更丰富,而循环 h-CD8 T 细胞和CD27 hi LAG3 hi h-CD8 T 细胞显示出丰度增加的趋势(图2b,图S4d-e)。循环 h-CD8 T 细胞丰度与血清肌钙蛋白 T 相关(图S4f)。所评估的其他五种心脏功能或炎症临床指标均与 irMyocarditis 中富集的任何细胞亚群的丰度无类似的相关性。
对心内 T 细胞谱系(所有 T 细胞)和每个定义的亚群进行了 DGE 分析。在多个亚群中均观察到抗原呈递(CD74)、免疫受体信号传导(LCP2和TOX)和 ISG(GBP5和IFITM1)的显著上调(图S4g-h)。其他基因表达变化是细胞亚群特异性的。也就是说,聚类6(循环 h-CD8 T 细胞)显示多个免疫检查点(CTLA4和LAG3)上调,而聚类 2(CD27 hi LAG3 hih-CD8 T 细胞)上调ITGA4,它编码一种可治疗靶向的粘附分子。GSEA类似地强调了在谱系或亚群水平上参与细胞粘附、同种异体移植排斥、IFNγ 反应、TCR 信号传导和 DNA 复制的基因组的富集。值得注意的是,病毒性心肌炎基因组并未上调。
为了识别与 irMyocarditis 发病机制相关的基因,他们通过血清肌钙蛋白 T 进行了基因表达建模。与肌钙蛋白 T 最相关的基因表达变化位于 hT/NK 谱系内(图S4i)。正相关基因包括与细胞周期(MKI67和TOP2A)、抗原呈递(HLA-DRA和HLA-DRB1)以及活化和耗竭(LAG3)相关的基因(图2c)。与肌钙蛋白 T 呈负相关的基因包括受体CX3CR1和S1PR5。GSEA表明与细胞周期和 mTORC1 信号传导相关的通路与血清肌钙蛋白 T 呈正相关,而 TNF 信号传导呈负相关(图2d)。
他们试图使用类固醇使用前的活检标本(SIC_264_A)和七天后尸检获得的第二个标本(SIC_264_B)来评估免疫抑制对 irMyocarditis 心脏 TCR 库的影响,该标本来自同一患者,患者接受甲基强的松龙和阿巴西普治疗后(图1b)。在两个时间点都发现了前 13 个扩增最多的 TCR 克隆(图S4j-k)。值得注意的是,类固醇使用前扩增的克隆主要映射到表达循环标志物(例如STMN1)的 CD8 T 细胞,而类固醇使用后扩增的 TCRβ 克隆主要映射到缺乏细胞分裂标志物的CD27 hi LAG3 hih-CD8 T 细胞子集(图S4a-b)。因此,免疫抑制似乎改变了心脏 T 细胞的转录谱,但没有改变主要的 TCR 克隆。

图2. 心肌炎中的心脏 T 细胞表型。
(a) UMAP 可视化。(b) 丰度分析比较使用类固醇前 irMyocarditis 心脏样本与对照样本的细胞群心肌内频率。 (c) 由血清肌钙蛋白T建模的 T/NK 谱系基因的火山图。(d) 从由血清肌钙蛋白 T 建模的 T/NK 细胞 DEG 的 GSEA 中选择通路。

图S4. irMyocarditis 组织中的淋巴细胞。
(a) 每个 T/NK 细胞亚群的选定标记基因。(b-c)指示基因的基因表达水平。(d) 来自 irMyocarditis 病例和对照的细胞相对比例。(e) 堆叠条形图显示每个供体的每个子集的每个类固醇前或未富集对照样本的细胞组成。(f) 显示 irMyocarditis 样本中 h-CD8Tcycling细胞的心内频率与血清肌钙蛋白 T 水平。(g) 基因表达水平的特征图。(h) 上:热图显示 irMyocarditis 与对照心脏样本的 T/NK 亚群中选定的 DEG,按生物学类别分组。下:选择 GSEA 结果,按 irMyocarditis 病例与对照中基因集的 NES 进行颜色编码。(i) 条形图显示当基因表达以血清肌钙蛋白 T 水平为模型时每个谱系的 DEG 数量。(j-k) T/NK UMAP 中来自患者 SIC_264 的 33 个扩增的 TCR-β 序列。
03
心脏、肿瘤和血液中的 T 细胞克隆
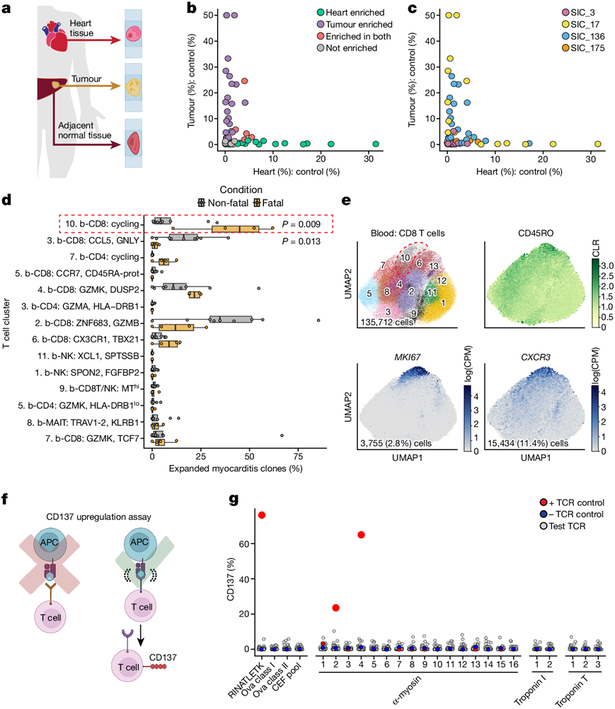
接下来,使用 TCRβ-seq 探索 irMyocarditis 心脏组织和配对肿瘤样本中 T 细胞克隆之间的关系(图3a)。无弥漫性心肌转移的 irMyocarditis 尸检病例归类为活动性(SIC_17 和 SIC_264)、边缘性(SIC_136)或愈合性心肌炎(SIC_3、SIC_175 和 SIC_266)。两例活动性 irMyocarditis 病例的多样性最低(以所有多样性等级的 Hill 多样性指数衡量),每例病例都有一个 TCRβ 序列,占其库的 40% 以上。此外,与活动性 irMyocarditis 且无心脏转移的患者相比,irMyocarditis 和心脏转移患者的 TCRβ 库具有更多的多克隆性。
然后将 irMyocarditis 心脏的 TCRβ 库与具有肿瘤附近正常对照组织的患者的自体肿瘤的 TCRβ 库进行比较。纳入此类对照组织旨在分析旁观者 T 细胞和肿瘤浸润实质中的常驻 T 细胞群。所有 irMyocarditis 患者样本均回收了相对于对照组织在心脏中富集的 TCRβ 克隆(每个供体 1-9 个克隆;共计n = 19),而在其中 3 名患者中发现了相对于对照在肿瘤组织中富集的克隆(每个供体 0-17 个克隆;共计n = 28)(图3b-c)。在所有 irMyocarditis 患者中,有 5 个克隆在心脏和肿瘤中都富集。然而,在每位患者中,最富集的心脏克隆并未在肿瘤中富集。
在所有患者中,发现心脏和五种血液 CD8 T 细胞亚群之间存在共有的 TCRβ 序列,但没有 CD4 T 细胞亚群。致命性与非致命性 irMyocarditis 相比,扩增的心脏 T 细胞和循环 b-CD8 亚群(CD8/NK 聚类10)之间共有的 TCRβ 明显更多(图3d)。循环 b-CD8 细胞表达CXCR3、循环基因(MKI67和STMN1)和 CD45RO 表面蛋白,这表明这些是抗原暴露和分裂的细胞(图3e)。与对照样本相比,循环 b-CD8 细胞在 irMyocarditis 样本中PDCD1、TNFRSF9和TNF表达增加,这表明这些细胞的活化作用和细胞毒性增加。相比之下,在非致死性 irMyocarditis 样本中, CCL5 hi GNLY hi b-CD8 亚群(CD8/NK 聚类 3)在心脏和血液之间共有的 TCRβ比在致死性 irMyocarditis 样本中更高。在一例致死性 irMyocarditis 病例(SIC_264)中,在表达CXCR3的心脏聚类中发现与血液 T 细胞共有 TCRβ 序列的心脏 CD8 T 细胞,这可以支持 T 细胞的心脏募集,但不能支持CX3CR1,其在心脏 T 细胞中的表达与血清肌钙蛋白 T 水平呈负相关(图2c)。总的来说,这些数据表明心脏和循环 b-CD8 细胞之间共有的 TCRβ 可以作为疾病严重程度的生物标志物。
然后,他们研究了心脏扩增的 TCR 是否对先前描述的心脏自身抗原 α-肌球蛋白、肌钙蛋白 I 和肌钙蛋白 T具有特异性。他们检测了从8 名 irMyocarditis 患者中鉴定出的 52 种心脏扩增 TCR。识别 α-肌球蛋白肽 (RINATLETK) 的 TCR 作为阳性对照,来自无关个体的 TCR 作为阴性对照(图3f)。阳性对照 TCR 将 RINATLETK 识别为纯化的肽和肽池(α-肌球蛋白池 4)的一部分,来自 irMyocarditis 供体的扩增 TCR 均未显示出对任何筛选肽的识别(图3g)。这些结果表明,irMyocarditis 样本中扩增最多的心内 T 细胞克隆不能识别 α-肌球蛋白、肌钙蛋白 I 或肌钙蛋白 T。

图3. 心肌炎中富集的 TCR 与肿瘤中的 TCR 有很大不同,可区分致命病例。
(a)显示成对的心肌炎、肿瘤和肿瘤相邻正常实质(对照组织)的宏观解剖。(b-c) 相对于对照样本,在心脏或肿瘤中富集的每个 TCRβ 克隆根据其在心脏(x 轴)和肿瘤组织(y 轴)中的比例。(d) 每个血细胞亚群中发现的心脏和血细胞之间共有的所有 TCRβ 克隆的百分比。(e) UMAP可视化显示 CD8 T/NK 细胞血液亚群。(f) 抗原筛选实验的示意图。(g) 暴露于指定肽后,TCR转导(mTRBC+) 的T细胞表达CD137的背景减去百分比。
04
心内 cDC、pDC 和 MNP
然后,他们将 9824 个 MNP 和树突状细胞细分为亚群,产生了五个不同的 MNP 亚群,即 cDC 和 pDC(图4a)。聚类 2(LYVE1 hi C1QA hi h-MNP)类似于心脏驻留巨噬细胞。聚类 3(FCGR3A hi LILRB2 hih-MNP)和聚类4(S100A12 hi VCAN hi h-MNP)表达FCN1 ,这与单核细胞样特征相关,并将它们与聚类1(S100A8 lo C1QA loh-MNP)区分开来。聚类5(TREM2 hi APOC1 hih-MNP)表达GPNMB和FABP5,后者与富含脂质的巨噬细胞相关。聚类 6(h - cDC)中的细胞太少,无法进一步将这些细胞亚聚类到 cDC1(CLEC9A)和 cDC2(CD1C)中,因此所有下游分析均在 h-cDC 谱系水平进行。S100A8 lo C1QA lo h-MNP、FCGR3A hi LILRB2 hi h-MNP和 h-cDC 在 irMyocarditis 组织中显示出丰度增加的趋势。然而,只有h-cDC 的频率与血清肌钙蛋白 T 相关(图4b)。
他们利用显微镜验证了 irMyocarditis 心脏组织中 cDC 的存在并评估它们与 CD8 T 细胞的接近度。通过免疫组织化学检测 CD1c +细胞后,他们对来自尸检样本的 ICI 治疗对照和 irMyocarditis心脏组织进行了多重 RNA 原位杂交和免疫荧光 (ISH-IF)(图4c-h)。在整个载玻片中,irMyocarditis 样本中的 cDC 增加。irMyocarditis 组织切片中炎症区域的 cDC和 CD8 T 细胞密度是非炎症区域的 1.7 倍。在 irMyocarditis 病例中,cDC 与CD8A表达细胞的距离比在对照样本中更近。总的来说,这些数据表明 cDC 在 irMyocarditis 心脏中富集,特别是在活动性炎症区域。

图4. cDC 在 irMyocarditis 心脏组织中富集且与疾病严重程度相关。
(a) UMAP 可视化显示由心脏组织 scRNA-seq 数据集中的 9824 个 MNP 产生的八个子集。(b) 绘制了 irMyocarditis 心脏样本中h-cDC 的心内频率与血清肌钙蛋白 T 水平的关系图 。(c-e) 组织中 cDC 的原位可视化[用混合的 CLEC9A 和 CD1c 抗体 (CLEC9A/CD1c) 染色]以及与 CD8T 细胞 (CD8A+) 细胞共定位。(f-g) 接受 ICI 治疗的患者的对照心脏组织的代表性切片。(h) 箱线图显示 irMyocarditis 心脏与对照样本中 cDC 的心内密度。
05
基质细胞作为炎症介质
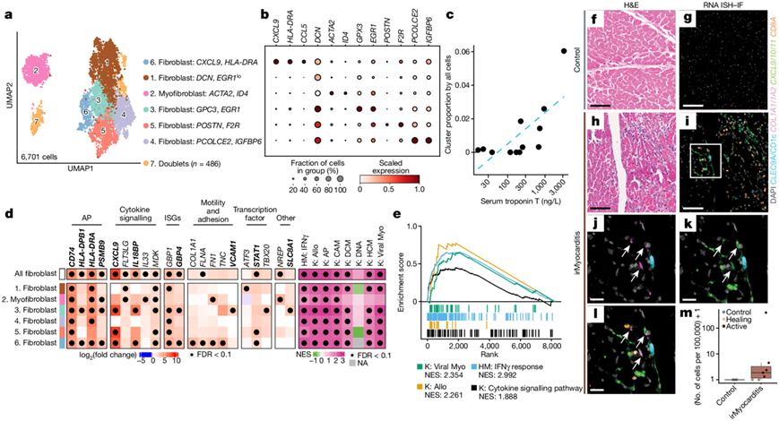
将成纤维细胞谱系中的 6701 个细胞进行亚聚类,产生一个肌成纤维细胞亚群(聚类2,表达ACTA2和ID4)和五个成纤维细胞亚群(图5a-b)。两个成纤维细胞亚群通过EGR1的表达来区分:DCN hi EGR1 lo聚类 1 和GPC3 hi EGR1 hi聚类 3。PCOLCE2 hi IGFBP6 hi成纤维细胞(聚类 4)表达参与细胞外基质重塑的基因。POSTN hi F2R hi 成纤维细胞(聚类5)表达与纤维化有关的 TGFβ 反应基因。CXCL9 hi HLA-DRA hi 成纤维细胞(聚类6)表达促炎趋化因子(CXCL9、CXCL10、CXCL11、CXCL16、CCL5和CCL19)、主要组织相容性复合体II类机制(HLA-DRA)和 ISG(GBP4)。DCN hi EGR lo成纤维细胞和CXCL9hi HDL-DRA hi 成纤维细胞在 irMyocarditis 组织中趋于富集,但只有CXCL9 hi HLA-DRA hi 成纤维细胞的丰度与血清肌钙蛋白 T 呈正相关(图5c)。成纤维细胞亚群中与 irMyocarditis 相关的 DEG 包括参与抗原呈递(HLA-DRA和PSMB9)、细胞因子信号传导(CXCL9和MDK)和 ISG(GBP1和GBP4)的 DEG (图5d)。GSEA 显示出相似的模式,但还突出了与扩张型和肥厚型心肌病相关的通路。与病毒性心肌炎、干扰素反应和细胞因子信号传导相关的基因和 GSEA 通路与血清肌钙蛋白 T 水平升高呈正相关 (图5e)。
ISH-IF 验证了在表达CD8A的细胞和 cDC附近存在表达成纤维细胞标志物(COL1A1和COL1A2)和炎症细胞因子(CXCL9、CXCL10和CXCL11)的细胞(图5f-l)。这些炎性成纤维细胞在 irMyocarditis 心脏中观察到,但在 ICI 治疗的对照样本中不存在(图5m)。值得注意的是,这些炎性成纤维细胞仅在活动性 irMyocarditis 病例中检测到,而在两例愈合性 irMyocarditis 病例(SIC_3 和 SIC_175)中未检测到。虽然在先前的缺血性或扩张型心肌病的人类 scRNA-seq 研究中没有描述过类似于CXCL9 hi HLA-DRA hi成纤维细胞的细胞,但它们具有炎性成纤维细胞的特征,以及在小鼠心脏移植的细胞排斥背景下发现的炎性成纤维细胞。这些结果表明,免疫细胞和基质细胞亚群之间存在协调的免疫反应,类似于其他心脏病,但此前未在心肌炎中描述过。

图5. 心肌炎中炎症成纤维细胞富集。
(a) UMAP 可视化显示心脏组织 scRNA-seq 数据集中 6701 个成纤维细胞和肌成纤维细胞的七个子集。(b) 每个成纤维细胞子集的标记基因。 (c) CXCL9hiHLA-DRAhi成纤维细胞的心内频率与血清肌钙蛋白T水平相对应。(d) 左:热图显示了不同生物类别的心肌炎和对照样本之间选定的DEG。右:选择GSEA结果,由心肌炎病例中基因集的NES颜色编码。(e) 选择血清肌钙蛋白T模拟的GSEA通路。(f-l) CXCL9、CXCL10和CXCL11阳性成纤维细胞的原位可视化(CXCL9/10/11)。(m) 箱形图显示心肌炎患者与对照组织中CXCL9/10/11阳性的成纤维细胞。
+ + + + + + + + + + +
结 论
本项研究通过scRNA-seq结合多重显微镜对 84576 个心脏细胞进行分析,结果显示 irMyocarditis 心脏组织中细胞毒性 T 细胞、常规树突状细胞和炎性成纤维细胞的频率增加和共定位。对 366066 个血细胞的分析表明,irMyocarditis 中浆细胞样树突状细胞、常规树突状细胞和 B 谱系细胞的频率降低,但其他单核吞噬细胞的频率增加。来自 8 名患者的 52 个心脏扩增 TCR 克隆无法识别假定的心脏自身抗原 α-肌球蛋白、肌钙蛋白 I 或肌钙蛋白 T。此外,心脏组织中富集的 TCR 与配对肿瘤组织中富集的 TCR 基本不重叠。循环血液 CD8 T 细胞群中存在心脏扩增 TCR 与致命的 irMyocarditis 病例状态相关。总之,这些发现突出了驱动 irMyocarditis 的关键生物学因素并确定了假定的生物标志物。
+ + + + +



English

