文献解读|Theranostics(12.4):睡眠不足导致肠道菌群失调,影响全身代谢组学,导致青春期小鼠卵巢功能不全
✦ +
+
论文ID
原名:Sleep deprivation causes gut dysbiosis impacting on systemic metabolomics leading to premature ovarian insufficiency in adolescent mice
译名:睡眠不足导致肠道菌群失调,影响全身代谢组学,导致青春期小鼠卵巢功能不全
期刊:Theranostics
影响因子:12.4
发表时间:2024.06.17
DOI号:10.7150/thno.95197
背 景
睡眠在人类的身心健康中起着至关重要的作用。缺乏高质量的睡眠会削弱身体对疾病和健康状况的防御能力。大量研究已经强调了急性和慢性睡眠剥夺(SD)对健康的负面影响,包括认知发育障碍、创造力下降以及肠道菌群、内分泌系统和免疫功能紊乱,从而诱发各种身心疾病甚至死亡。然而,迄今为止,关于睡眠不足对雌性卵母细胞生长发育的影响仍缺乏深入研究。
实验设计

结 果
01
睡眠不足导致体重下降和肠道菌群失调
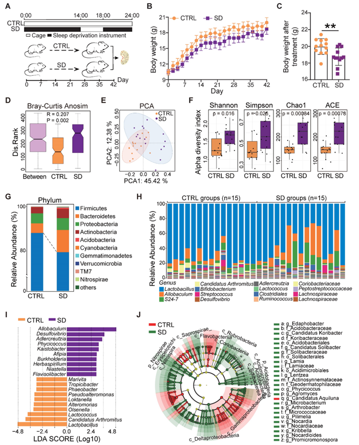
研究团队在 3 至 9 周龄的雌性小鼠中诱导 SD,这是青春期卵巢储备建立及其动态控制的关键时期。在为期 6 周的实验期间,他们分别记录了对照组 (CTRL) 和 SD 小鼠的体重持续增加和减少(图1 A-B)。在实验结束时,SD 雌性小鼠的体重明显低于 CTRL 组(图1 C)。通过从 CTRL 和 SD 小鼠获得的小肠内容物进行 16S rRNA 测序,研究了 SD 对肠道菌群的影响。相似性分析 (ANOSIM) 表明 CTRL 组和 SD 组之间的差异明显大于组内差异(图1 D)。主成分分析 (PCA) 散点图证实了 SD 引起的肠道菌群内的显著变化(图1 E)。此外,包括 Shannon、Simpson、Chao1 和 ACE 指数在内的 α 多样性分析证实了 CTRL 组和 SD 组之间微生物物种丰度的明显差异(图1 F)。细菌物种注释数据显示 SD 在门和属水平上改变了肠道微生物的丰度(图1 G-H)。在门水平上,厚壁菌门和疣状菌门减少,而拟杆菌门、变形菌门和放线菌门增加。为了鉴定与SD相关的特定菌群,利用线性判别分析(LDA)效应大小(LEfSe)方法筛选出了120个生物标志物。SD中占主导地位的属是Allobaculum、Desulfovibrio和Adlercreuzia;而在CTRL中,Lactobacillus、Candidatus Arthromitus和Lactococcus占主导地位(图1 I-J)。这些结果表明SD组和CTRL组肠道菌群存在显著差异。

图1. 睡眠剥夺引起的体重和肠道菌群变化。
(A)睡眠剥夺 (SD) 实验示意图。(B)实验期间对照组 (CTRL) 和 SD 雌性体重的变化。(C)实验时间结束时 CTRL 和 SD 雌性的体重。(D)实验时间结束时 CTRL 和 SD 雌性肠道菌群的 ANOSIM 相似性分析。(E) D 中所示数据的 PCA。(F) D 中所示数据的 α多样性指数,包括 Shannon、Simpson、Chao1 和 ACE。(G) CTRL 和 SD 雌性肠道菌群中细菌门的相对丰度。(H) CTRL 和 SD 雌性肠道菌群中细菌属的相对丰度。(I) CTRL vs SD 肠道菌群细菌属的 LDA 算法,LDA 分数阈值为 2.0。(J) 基于 LEfSe 分析的 CTRL 和 SD 雌性微生物群主要分类群的系统发育树。
02
睡眠不足影响肠道免疫力和肠道上皮屏障的完整性
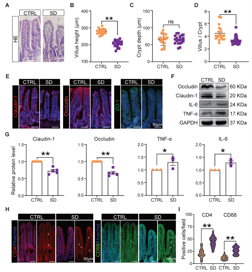
众所周知,肠上皮屏障的完整性对于维持上皮细胞和肠道细菌之间的健康共生至关重要,而紧密连接蛋白在维持屏障完整性方面起着关键作用。因此,他们收集了小肠的组织学样本,并评估了 CTRL 和 SD 小鼠小肠中紧密连接蛋白的表达。组织学切片显示,SD 后,肠绒毛高度显著下降,而隐窝深度没有显著变化,绒毛高度与隐窝深度的比率显著下降。此外,上皮层看起来不那么致密,细胞显示出丘状边界(图2 A-D)。最重要的是,SD 后,组织切片中紧密连接蛋白(如 Claudin-1、Occludin 和 ZO-1)的荧光强度降低,而免疫印迹(WB) 检测到它们的存在也减少了(图2 E-G)。有趣的是,这些变化与炎症蛋白白细胞介素 6 (IL-6) 和肿瘤坏死因子-α (TNF-α) 水平升高有关(图2 F-G),这进一步表明上皮屏障的完整性发生了改变。此外,在睡眠剥夺的小鼠中,小肠固有层中发现了CD4 + T 细胞和 CD68 +巨噬细胞的积聚(图2 H-I),这表明 SD 增加了小肠固有层中的免疫细胞浸润。

图2. 睡眠剥夺导致的肠道屏障紊乱。
(A)从 CTRL 和 SD 雌性采集的小肠样本的代表性 H&E 组织切片。(B-D) CTRL 和 SD 雌性小肠样本的绒毛高度、隐窝深度和绒毛高度/隐窝深度比较。(E) CTRL 和 SD 雌性小肠切片上所示紧密连接蛋白的荧光免疫染色 (IF)。(F-G)CTRL 和 SD 雌性小肠中所示紧密连接蛋白和炎性细胞因子数量的代表性 WB 和相对密度检测评估。(H-I)与肠道免疫细胞相关的 CD4 和 CD68 蛋白的 IF 定量统计数据。
03
睡眠不足导致全身代谢变化
肠道菌群在其宿主的新陈代谢中起着至关重要的作用。多项研究支持以下观点:代谢过程与睡眠相关,且 SD 可导致适应不良的代谢变化。为了验证SD 模型影响全身代谢,他们对从 CTRL 和 SD 小鼠中获得的血清样本进行了非靶向代谢学分析。对已鉴定的 1022 种代谢物进行偏最小二乘判别分析 (PLS-DA),结果发现 CTRL 和 SD 组中的代谢物聚类明显不同(图3 A)。使用正交 PLS-DA (OPLS-DA) 模型获得投影的变量重要性 (VIP),其中 OPLS-DA VIP >1 且 P 值 < 0.05,鉴定出 122 种差异代谢物,其中 82 种在 SD 后上调,40 种下调(图3 B)。根据KEGG数据库的通路注释结果,两组差异代谢物中共富集18条代谢通路,包括半乳糖、烟酸和烟酰胺 (NAM)、淀粉和蔗糖、果糖和甘露糖的代谢。其中,烟酸和 NAM 代谢通路的富集率最高(图3 C)。CTRL 组血清 NAM 和 1-甲基烟酰胺的相对丰度高于 SD 组(图3D-F)。为了研究肠道微生物失调与 NAM 代谢之间的功能关系,进行了 Spearman 相关性分析。NAM 与细菌属的 Spearman 相关性分析表明,共有 16 个细菌属与 NAM 显著相关,其中 13 个细菌属在 CTRL 组和 SD 组之间存在显著差异(图3G)。

图3. 睡眠剥夺对代谢组的影响。
(A) CTRL 和 SD 雌性血清代谢组的 PLS-DA 判别分析。(B) SD 引起的代谢物变化的火山图。(C) KEGG 代谢通路富集分析。(D) 烟酰胺 (NAM) 代谢途径中代谢物的热图。(E-F) CTRL 和 SD 雌性代谢组中 NAM 和 1-甲基烟酰胺的相对丰度比较。(G) NAM 与不同细菌属之间的 Spearman 相关性分析。
04
睡眠不足会影响卵泡数量和动态,并增加颗粒细胞凋亡
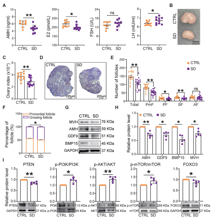
与 CTRL 相比,SD 组的AMH 和 E2 的血液浓度下降,而促黄体激素(LH)的血液浓度上升(图4 A)。此外,除了体重下降,他们发现卵巢大小和指数(卵巢和体重比)与 CTRL 相比显著下降(图4 B-C)。通过比较 CTRL 和 SD 雌性动物的卵泡数量和每种卵泡类别的百分比,他们进一步研究了 SD 对卵巢的影响(图4 D)。与CTRL相比,仅经过4周的SD处理,9个SD卵巢切片中的卵泡数量发生显著减少,这与卵巢储备的原始卵泡 (PmF) 数量显著减少有关。6周时,这种趋势更加明显(图4E),SD卵巢中生长卵泡的百分比(49.66%±1.50%)略高于CTRL卵巢(44.92%±1.19%)(图4F),表明PmF激活有所增加。与这种可能性一致,SD雌性血清中的AMH(卵巢储备标志物)水平明显低于CTRL(图4A)。此外,无论是 mRNA 还是蛋白质,与 CTRL 卵巢相比,SD 卵巢中 AMH 以及卵母细胞特异性蛋白质 [生长分化因子 9 (GDF9)、骨形态发生蛋白 15 (BMP15) 和小鼠血管同源物 (MVH)] 的表达均降低(图4 G-H)。同时,PmF 激活标志物(包括磷酸化的 PI3K、AKT 和 mTOR 蛋白)增加,而 PmF 激活的关键抑制因子(包括 PTEN 和 FOXO3 蛋白)的水平降低(图4 I)。

图4. 睡眠剥夺对卵巢指数和卵泡动力学的影响。
(A)实验时间结束时血清 AMH、E2、FSH 和 LH 激素浓度。(B) 实验时间结束时 CTRL 和 SD 卵巢的代表性图片。(C) 实验时间结束时 CTRL 和 SD 雌性的卵巢和体重比(卵巢指数)。(D) CTRL 和 SD 卵巢切片上卵母细胞特异性 MVH 蛋白的代表性 IHC。(E) 实验时间结束时 CTRL 和 SD 卵巢的 9 个切片中不同类别卵泡的数量。(F) 实验时间结束时 CTRL 和 SD 卵巢切片中原始卵泡和生长卵泡的百分比。(G-I) 实验结束时 CTRL 和 SD 卵巢中所示蛋白质含量的代表性 WB 和相对密度测定评估。
05
睡眠不足会损害卵母细胞线粒体功能和减数分裂成熟
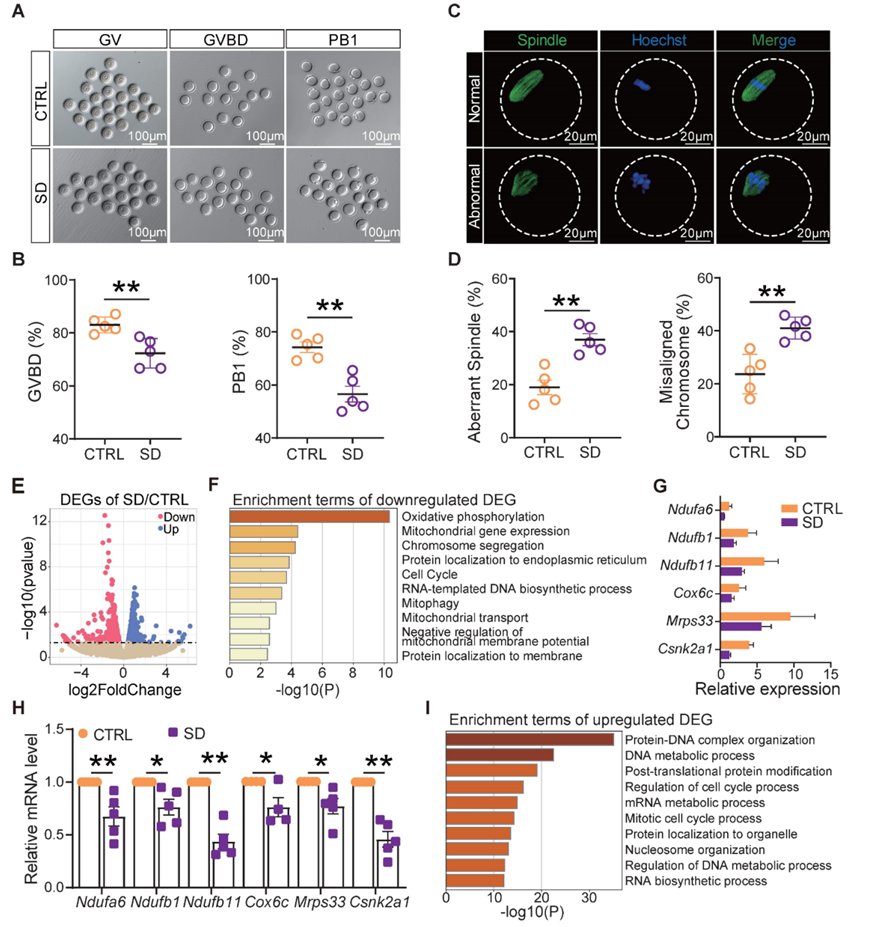
为了检测 SD 对卵母细胞质量的影响,他们比较了来自对照组(CTRL)和SD组完全成熟的卵母细胞(GV卵母细胞)在体外培养后恢复减数分裂的能力,该能力包括胚珠核破裂(GVBD)、达到第二次分裂中期(PB1排除)以及正确组装减数分裂纺锤体。与 CTRL 相比,经历 GVBD 和排出PB1 的 SD 卵母细胞数量较少(图5A-B)。此外,培养 8 小时后,SD 卵母细胞中的纺锤体(中期 I)异常和染色体错位的百分比显著增加(图5 C-D)。为了确定分子通路或改变的功能,他们接下来对 CTRL 和 SD 卵母细胞进行了单细胞转录组分析(scRNA-seq)。在 1640 个差异表达基因(DEG)中,他们发现 SD 卵母细胞中有 1006 个基因上调,634 个基因下调(图5 E)。有趣的是,下调的基因主要在氧化磷酸化、线粒体基因表达、染色体分离和线粒体自噬信号通路方面富集(图5 F)。研究表明,SD对卵母细胞线粒体功能有不良影响,这表现为氧化磷酸化、呼吸链复合物组装、线粒体翻译和线粒体自噬的基因(如Ndufa6、Ndufb1、Ndufb11、Cox6c、Mrps33和Csnk2a1)mRNA水平的下降(图5 G-H)。上调的基因主要在蛋白质-DNA复合物组织、DNA代谢过程以及调控细胞周期过程通路方面富集(图5 I)。

图5. 睡眠剥夺影响卵母细胞成熟、纺锤体组装和线粒体功能。
(A) GV、GVBD 和 PB1 的代表性图片。(B) CTRL 和 SD 卵母细胞体外培养 4-6 小时和 12-16 小时后 GVBD 和 PB1 的百分比。(C) 正常和异常纺锤体形态和染色体排列的代表性图片。(D) CTRL 和 SD 卵母细胞体外培养 8 小时后异常纺锤体和错位染色体的百分比。(E) CTRL 和 SD 卵母细胞中基因转录本差异的火山图。(F) 下调基因的富集通路。(G) 与线粒体功能相关的基因表达水平。 (H) RT-qPCR分析。(I) 上调基因的富集通路。
06
宿主雌性粪便微生物群移植重现睡眠剥夺引起的卵巢损伤
粪便菌群移植 (FMT) 用于直接改变受体的肠道菌群,他们通过口服管饲法将 SD 雌性小鼠的粪便菌群移植到正常小鼠体内(图6 A)。经过 2 周的喂养和 3 周的定植后,他们发现 FMT 雌性小鼠的血清中烟酰胺 (NAM) 浓度明显低于 CTRL(图6 D)。此外,受体雌性的体重和卵巢重量低于 CTRL(图6 B-C)。
此外,FMT 雌性表现出与 SD 引起的类似的卵泡改变,包括数量减少(主要是 PmF)和动态改变(图6 E-F),与 AMH、GDF9、BMP15 和 MVH 蛋白表达减少有关(图6 G)。

图6. 来自雌性的粪便微生物移植可重现 SD 在正常宿主雌性中的作用。
(A) 粪便微生物移植( FMT) 的研究设计。(B-C)在所示实验条件下雌性的体重和卵巢重量。(D) 在所示实验条件下从雌性获得的血清中烟酰胺 (NAM) 的浓度。(E)在所示实验条件下雌性卵巢切片的总数和不同卵泡类别数。(F)在所示实验条件下雌性卵巢中 PmF 和生长卵泡的百分比。(G)在所示实验条件下雌性卵巢中所示蛋白质含量的代表性 WB 和相对密度测定评估。
06
补充烟酰胺可减轻睡眠不足对卵泡动力学和雌性生殖能力的影响
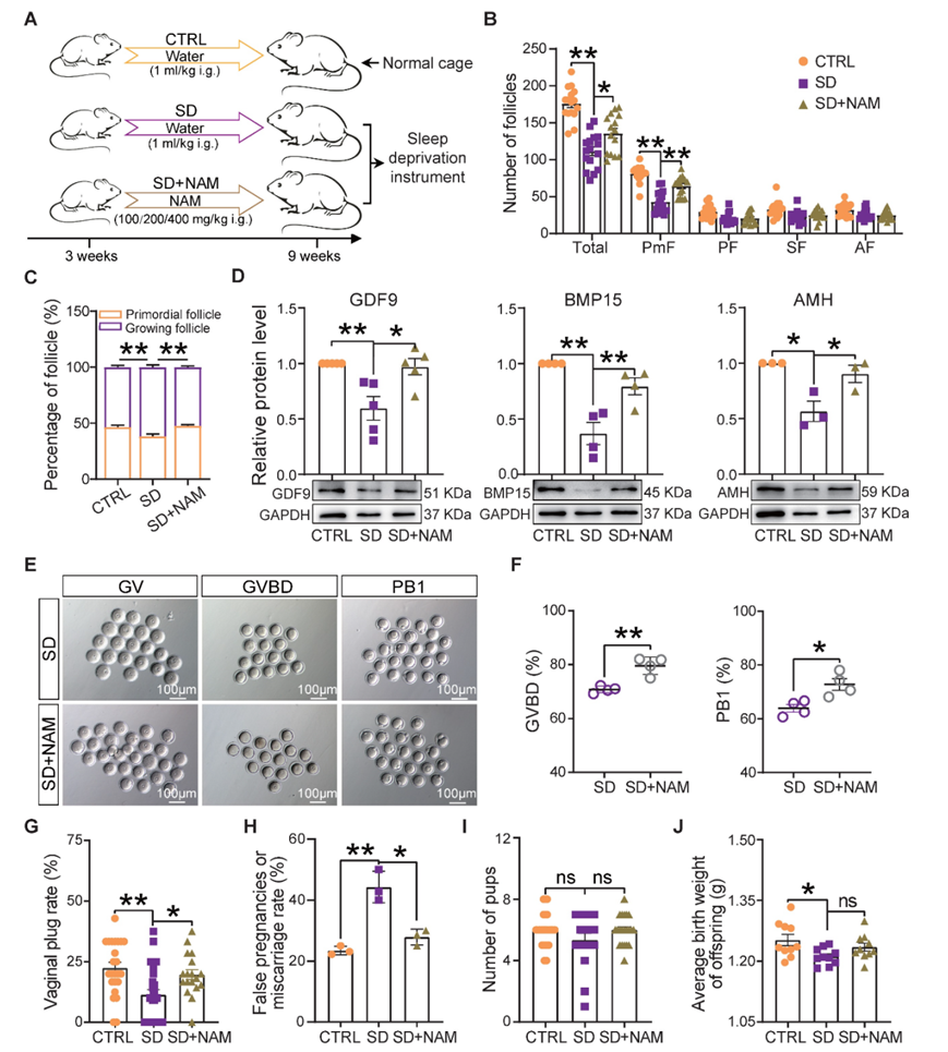
众所周知,NAM 是一种烟酰胺腺嘌呤二核苷酸 (NAD+) 前体,是哺乳动物和微生物细胞反应中必需的氧化还原辅助因子。这主要是因为循环中的 NAM 进入肠腔并能够支持微生物 NAD+合成。于是,他们进行了体内实验以研究 NAM 补充是否可以抵消 SD 对卵泡动力学的影响(图7 A)。结果表明,虽然喂食 100-400 mg/kg NAM 6 周对小鼠体重和卵巢重量没有显著影响,但喂食 200 mg/kg NAM 的 SD 雌性小鼠的卵巢中卵泡数量和 PmF 百分比以及其他卵泡类别与 CTRL 相当(图7 B-C)。在这些卵巢中,AMH 水平和卵母细胞分泌因子 GDF9 和 BMP15 的浓度与 CTRL 相当(图7 D)。此外,与 SD 相比,补充 NAM 的雌性小鼠中更高比例的卵母细胞达到 GVBD 并排出 PB1(图7 E-F)。生殖能力方面,他们发现SD雌性小鼠的怀孕率(以阴道栓的存在为标志)显著降低,假孕或流产率显著升高,而补充NAM后得到有效改善,虽然产仔数和平均出生体重等指标无显著差异(图7G -J)。

图7. 膳食补充烟酰胺可减轻睡眠剥夺对卵巢卵泡储备的影响。
(A) 烟酰胺 (NAM) 补充剂的研究设计。(B) 在所示实验条件下雌性卵巢切片的总数和不同卵泡类别数。(C) 在所示实验条件下雌性卵巢中 PmF 和生长卵泡的百分比。(D) 在所示实验条件下雌性卵巢中所示蛋白质含量的代表性 WB 和相对密度测定评估。(E) SD 和 SD+NAM 组中 GV、GVBD 和 PB1 阶段卵母细胞的代表性图片。 (F) 体外培养后 SD 和 SD+NAM 组中 GVBD 和 PB1 阶段卵母细胞的百分比(n>90)。(G-J) CTRL、SD、SD+NAM组阴道栓塞发生率的统计效应、假孕或流产率、幼崽数量、后代平均出生体重。
+ + + + + + + + + + +
结 论
本项研究发现 SD 雌性的肠道微生物群和系统代谢组学发生了严重改变,这些与卵巢功能不全参数有关。SD 还降低了卵母细胞成熟度和生殖能力。值得注意的是,将 SD 雌性的粪便微生物移植到正常雌性体内会诱发后者的卵巢功能不全参数,而补充NAM可缓解 SD 雌性的此类症状。
+ + + + +



English

