文献解读|Cell Rep Med(14.3):自闭症谱系障碍儿童粪便病毒组和细菌病毒组相互作用的改变
✦ +
+
论文ID
原名:Alterations in fecal virome and bacteriome virome interplay in children with autism spectrum disorder
译名:自闭症谱系障碍儿童粪便病毒组和细菌病毒组相互作用的改变
期刊:Cell Reports Medicine
影响因子:14.3
发表时间:2024.02.01
DOI号:10.1016/j.xcrm.2024.101409
背 景
新的证据表明自闭症谱系障碍(ASD)与肠道细菌的改变有关。然而,人们对肠道病毒群落及其在神经发育障碍中塑造微生物群的作用知之甚少。
实验设计

结 果
01
ASD 是导致肠道 DNA 病毒组组成改变的关键决定因素
本项研究总共招募了 124 名 3 至 6 岁儿童,其中包括 60 名确诊自闭症谱系障碍儿童和 64 名年龄和性别匹配的典型发育 (TD)儿童。首先,研究者团队纳入了ASD诊断、性别、年龄、身体质量指数(BMI)、饮食和早期生活特征,以确定肠道DNA病毒组的协变量。在物种水平和病毒样序列(VLS)的水平上分析肠道DNA病毒组变异。在VLS水平上,他们发现与TD儿童相比,ASD儿童的肠道DNA病毒组组成和多样性发生了变化(图1A-E)。此外,与分类病毒种类相比,使用VLS诊断ASD、年龄和分娩方式与肠道DNA病毒组组成有更大的相关性(图1A-B)。ASD儿童肠道病毒组成与TD儿童存在显著差异(图1C)。除了ASD的诊断,他们发现BMI也与所有儿童的肠道DNA病毒组变化有关。饮食多样性没有显示出肠道DNA病毒组组成变化的显著相关性,ASD对肠道DNA病毒组的影响与饮食无关(图1A)。这些发现表明,BMI和饮食不太可能成为ASD和肠道病毒之间关系的混淆因素。其他特征包括年龄、性别和儿童早期特征在VLS水平上与肠道DNA病毒组没有显著关联(图1A)。
与TD儿童相比,ASD儿童的肠道DNA病毒丰富度(VLS计数)更低,异质性更强(图1D)。病毒丰富度与ASD诊断和年龄显著相关,而病毒Shannon多样性与这些宿主因素无相关性(图1E-F)。在所有儿童中,肠道 DNA病毒组以噬菌体为主(>70%),其次是真核病毒。

图1. 肠道-DNA病毒组变异与宿主表型相关的比例及病毒组多样性分析。
(A-B) 粪便VLS的表型,包括ASD、内在宿主因素(年龄、性别、BMI)、饮食特征(短期和长期饮食多样性)和早期生活特征(母乳喂养期、胎龄和分娩方式)和病毒分类学物种水平分析。(C)肠道VLS组成响应宿主因素的冗余分析(RDA)。(D-E) ASD和TD患儿VLS计数和Shannon多样性箱线图。(F)宿主因子与VLS丰富度和Shannon多样性的相关热图。
02
患有自闭症谱系障碍的儿童肠道中噬菌体梭状芽孢杆菌、噬菌体杆菌和肠杆菌的丰度增加
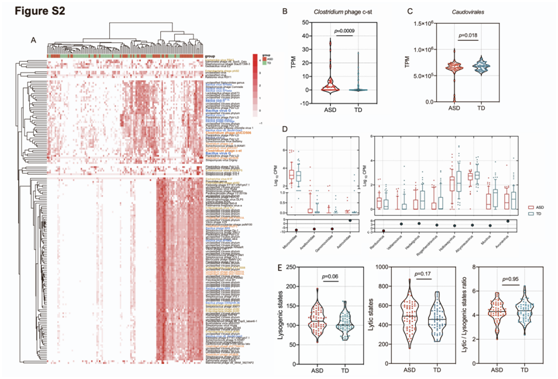
接下来,他们使用微生物组的组成分析来检测VLS的差异丰度,以鉴定ASD特异性病毒组(图2A,图S2A)。大多数差异富集的 VLS (96.0%) 在 ASD 组中表现出较高的患病率,而只有 7 个 VLS 在 TD 组中更为普遍(图 2 B,图S2B)。约80.0%的差异VSL鉴定为噬菌体,其中许多差异VSL注释为梭状芽孢杆菌噬菌体、芽孢杆菌噬菌体和肠杆菌噬菌体。ASD患儿中这些噬菌体的丰度和流行率均显著高于TD患儿,特别是具有神经毒素基因的梭状芽孢杆菌噬菌体数量增加(图2C-E)。上述结果表明,肠道 DNA 病毒组组成的改变很大程度上归因于富含 ASD 的病毒,而梭菌噬菌体、芽孢杆菌噬菌体和肠杆菌噬菌体鉴定为 ASD 特异性 VLS,与 ASD 具有显著相关性。
在ASD中,他们还观察到尾状病毒目的减少(图S2C),据报道,这与人类大脑执行过程和言语记忆的改善有关。此外,研究发现,与宿主免疫状态变化相关的潜在人类病原体Anelloviridae在ASD儿童肠道中的数量增加(图S2D)。在ASD中,噬菌体的溶原性略有增加,但两组之间的噬菌体的裂解状态和溶原状态之间的平衡没有显著差异(图S2E)。

图2. ASD中不同噬菌体的丰度分析。
(A) 自闭症谱系障碍 (ASD) 儿童和 TD 儿童之间微生物组组成 (ANCOM) 的 VLS 分析结果。(B) 患有和不患有 ASD 的儿童中普遍存在的 177 个差异 VLS 的分布。(C-E) 点图比较了不同噬菌体之间的差异 VLS 的丰度和流行率。

图S2. ASD患者肠道DNA病毒组的改变。
(A)差异丰度VLS的相对丰度热图。(B-C)小提琴图比较两组噬菌体的相对丰度。(D)比较ASD儿童和TD儿童之间病毒科水平(左)和属水平(右)的相对丰度的箱线图。(E) 定量分析噬菌体感染的休眠期/活跃期。
03
ASD患儿肠道病毒-病毒相互作用发生改变
肠道微生物不是孤立存在的,而是在人体肠道中形成复杂的生态网络,微生物群落之间的相互作用对维持人体健康起着重要作用。为了进一步评估ASD患者肠道病毒群落的生态相互作用,他们追踪了两组之间常见VLS的关系变化。在这些VLS中,ASD儿童的病毒-病毒相互作用发生了改变,其特点是与TD儿童相比,ASD儿童的许多VLS关系是相反的(图3A)。Pookie芽孢杆菌病毒与埃希氏病毒在TD患儿中呈负相关,而在ASD患儿中呈正相关(图3A)。此外,富含ASD的芽孢杆菌噬菌体在病毒相互作用失调中起关键作用,导致24.5%的病毒-病毒相互作用改变,其次是肠杆菌噬菌体,然后是梭状芽孢杆菌噬菌体,分别占病毒-病毒关系改变的22.5%和8.8%(图3B)。
这些结果表明,ASD相关的VLS与病毒-病毒相互作用失调有关。

图3. ASD患儿肠道病毒生态改变。
(A) ASD患儿和TD患儿肠道病毒社区网络显著改变。(B)改变后的病毒网络中VLS的比例。
04
ASD患者肠道细菌-病毒网络发生破坏
肠道噬菌体塑造了人类细菌群落的组成和进化。为了揭示自闭症儿童肠道微生物群生态相互作用的全面视角,他们研究了两组儿童的细菌-病毒网络。ASD儿童和TD儿童在细菌和病毒群落的总体相互作用方面在两组之间存在显著差异(图4A-C)。他们观察到TD儿童中病毒和细菌丰富度之间存在显著的正相关,但在ASD儿童中没有观察到这种关联(图4A),这表明健康儿童中存在紧密交织的病毒-细菌群落,而ASD儿童中则没有。对细菌-病毒网络的稳健性进行了评估,发现ASD儿童的细菌-病毒生态系统是脆弱的。当微生物之间的关系随机移除时,与TD儿童相比,ASD儿童微生物网络中剩余关系之间的相互作用在很大程度上受到影响和破坏(图4B)。此外,与TD儿童相比,ASD儿童中与ASD相关的细菌和噬菌体的显著关联数量更多,梭菌属增加了1.4倍,Alistipes增加了1.4倍,肠球菌属增加了5.8倍(图4C)。然而,与ASD儿童相比,在TD儿童中,噬菌体与粪球菌和假枝杆菌属显著相关的数量更多。据报道,粪球菌在ASD儿童中丰度较低。
与TD患儿相比,ASD患儿VLS与拟杆菌属的关系以负相关为主,而VLS与瘤胃球菌属的关系以正相关为主(87.1%)。肠道微生物群生态网络的这种变化表明,在ASD儿童中,领域间的交流和相互作用发生了显著改变。

图4. 自闭症谱系障碍儿童肠道细菌和病毒跨界间相关性发生改变。
(A) ASD 儿童和 TD 儿童粪便细菌的 α 多样性(Shannon多样性、丰富度)与 VLS 之间的相关性。(B) 细菌-病毒网络的稳健性曲线。(C) 肠道 VLS(棕褐色圆圈)和细菌属(蓝色菱形)之间的界间相关性。
05
ASD 中噬菌体和编码神经活性代谢物生物合成的微生物途径的介导关系发生改变
ASD的诊断与病毒功能变异的关联最大,与TD儿童相比,ASD儿童中参与整体能量代谢和抗生素耐药途径的病毒编码辅助代谢基因(AMG)显著增加(图S6A-C)。然后,他们剖析了细菌功能多样性与噬菌体AMG多样性之间的联系。
回归分析显示,AMG丰富度和Shannon多样性与细菌功能通路的Shannon多样性呈正相关,说明噬菌体AMG多样性与细菌功能编码多样性存在正交互作用(图5A-B)。

图5. 噬菌体AMG多样性与细菌功能途径多样性的关系。
(A) 以细菌途径丰富度为因变量的线性模型系数。(B) 以细菌途径Shannon多样性为因变量的线性模型系数。

图S6. ASD和TD儿童中编码辅助代谢基因(AMG)的噬菌体。
(A)通过多变量分析宿主因素对粪便病毒AMG代谢变化的影响大小。 (B) ASD儿童和TD儿童各自AMG的KEGG代谢通路比较。(C)在ASD和TD儿童中的病毒AMG代谢通路的相对丰度热图。
细菌在其各自的功能通路中占主导地位(图6A-B),但同时,Faecalibacterium prausnitzii和大肠杆菌编码的几种神经活性氨基酸生物合成通路随后分别受到其噬菌体的影响。这些显著的噬菌体调节仅在TD儿童中观察到,但在ASD儿童中消失(图6A-B)。病毒Lugh的存在显著影响了健康对照组宿主细菌丝氨酸和甘氨酸生物合成的编码能力,但对ASD儿童的影响不显著(图6A)。此外,在健康对照组中,大肠杆菌噬菌体在其宿主细菌中促进酪氨酸、缬氨酸和异亮氨酸的生物合成途径,而在ASD儿童中则没有(图6B)。这些结果表明,在ASD中,噬菌体调节和介导宿主细胞神经活性代谢物生物合成编码能力的作用受到损害。这些氨基酸是参与神经发育和突触发生的重要化合物;因此,这些氨基酸代谢紊乱的调节能力与ASD有关。

图6. 肠道细菌、噬菌体和微生物功能途径之间的介导联系。
(A-B)粪杆菌噬菌体和大肠杆菌噬菌体的介导作用。
+ + + + + + + + + + +
结 论
本项研究对 60 名 ASD 儿童和 64 名年龄和性别匹配的正常发育儿童的肠道 DNA 病毒进行了宏基因组分析,以研究肠道病毒组对 ASD 儿童宿主细菌的影响。ASD 与肠道病毒组组成的改变以及梭菌噬菌体、芽孢杆菌噬菌体和肠杆菌噬菌体的富集有关。这些富含 ASD 的噬菌体很大程度上与 ASD 中病毒生态的破坏有关。重要的是,自闭症谱系障碍中肠道细菌组和病毒组之间相互作用的变化可能会影响神经活性代谢物生物合成微生物途径的编码能力。这些结果表明 ASD 中细菌组-病毒组生态学受损,这揭示了噬菌体在 ASD 发病机制和微生物疗法发展中的重要性。
+ + + + +



English

