文献解读|Nat Microbiol(28.3):双歧杆菌代谢乳果糖以优化肠道代谢并预防肝病患者的全身感染
✦ +
+
论文ID
原名:Bifidobacteria metabolize lactulose to optimize gut metabolites and prevent systemic infection in patients with liver disease
译名:双歧杆菌代谢乳果糖以优化肠道代谢并预防肝病患者的全身感染
期刊:Nature Microbiology
影响因子:28.3
发表时间:2023.10.16
DOI号:10.1038/s41564-023-01493-w
背 景
肝细胞丢失、炎症和纤维化会加速慢性肝病的进展。这一过程导致关键肝功能丧失,增加发病率和感染风险。治疗肝衰竭并发症的医疗干预措施,包括针对全身感染的抗生素给药和针对肝性脑病的乳果糖治疗,可能会影响肠道微生物组的组成和代谢物的产生。由于代谢综合征和饮酒的高发生率,慢性肝病 (CLD) 越来越普遍。CLD 在临床上通常是无症状的,直到肝脏失代偿导致腹水、静脉曲张出血或肝性脑病 (HE) 的发展。
微生物组组成差异对微生物组衍生代谢物产生的影响仍未完全确定。微生物衍生的代谢物有助于肠上皮细胞分化和屏障形成,并调节先天和适应性免疫防御。虽然最近的研究已经确定了产生促进健康的代谢物的细菌种类,但这些代谢物是否会减少或促进慢性肺病的进展在很大程度上仍然是未知的。
实验设计

结 果
01
肝病患者的微生物组和代谢特征
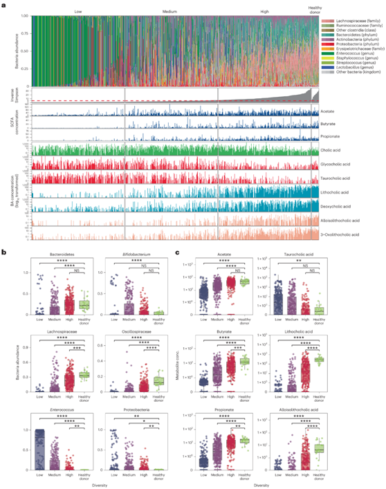
本项研究招募了 356 名住院肝病患者,收集了 847 份粪便样本,研究者团队通过宏基因组测序和配对靶向代谢组学进行了分析。他们使用 MetaPhlan4 来分析分类组成,并使用逆 Simpson 来评估微生物多样性(图1a),大多数粪便样本的α 多样性降低(图1a),属于肠球菌属和肠杆菌科的细菌类群扩大,这是与抗生素暴露相关的菌群失调的常见标志。与健康对照相比,肝病患者的所粪便样本中均检测到致病细菌含量增加(图1a-b)。虽然双歧杆菌扩张在母乳喂养的婴儿中很常见,但在成人中很少检测到,这表明这可能是肝脏疾病特有的。
按 α 多样性对粪便样本进行排名表明,微生物组多样性与短链脂肪酸 (SCFA)、支链脂肪酸 (FA)、胺化 FA、次级 BA 以及各种吲哚化合物和色氨酸代谢物的相对量之间存在相关性。正如预期的那样,低多样性粪便样本显著降低了次生 BA 水平,但也降低了 SCFA 和吲哚化合物的浓度。
接下来,他们量化了肝病患者粪便样本中 SCFA 以及初级和次级 BA 的浓度。较高比例的共生厌氧菌和α多样性与较高浓度的SCFA、次级和修饰的次级BA以及共轭初级BA浓度的降低相一致(图1a-c)。虽然来自肝病患者的高多样性粪便样本的微生物分类学和代谢组学特征接近健康供体,但毛螺科和示波螺科分类群、SCFA产生和次级BA合成的有所降低(图1b-c)。

图1. 肝病住院患者的粪便样本显示出广泛的微生物组和代谢组特征。
(a) 显示了每个样本的宏基因组学的相对分类单元丰度。 (b-c) 针对 α 多样性的每个三分位数绘制了指定分类群的相对丰度和选择的代谢物浓度。
02
粪便代谢物与不同的微生物类群相关
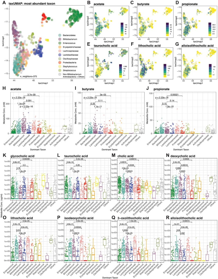
为了将粪便代谢物浓度与微生物组组成联系起来,他们在分类学统一流形近似和投影 (taxUMAP) 上绘制了粪便样本,并根据最常见的分类单元分为 12 个聚类(图S2a)。以肠球菌、变形菌、放线菌(主要是双歧杆菌)和乳杆菌为主的样品在taxUMAP 上形成不同的聚类。粪便代谢物浓度叠加表明,与以双歧杆菌、毛螺菌科或拟杆菌为主的聚类相比,肠球菌、变形菌和乳杆菌聚类的 SCFA 浓度较低(图S2a-d,图S2h-j)。与含有高丰度的拟杆菌或毛螺菌科的样品相比,双歧杆菌扩张样品的乙酸盐浓度较高(图S2b-h),但丁酸盐(图S2c-i)和丙酸盐(图S2d-j)浓度相似。虽然所有的聚类都有可检测到的胆酸(一种初级BA)浓度,但在肠球菌为主的样本中检测到的浓度最高,这可能反映了表达胆盐水解酶的肠球菌解结糖胆酸和牛磺胆酸的能力(图S2m)。在专性厌氧菌含量高的样品中,共轭初级BA浓度较低(图S2e-l),次级BA(图S2f-o)和修饰次级BA(图S2g-r)浓度较高。与拟杆菌门(Bacteroidetes)和毛螺杆菌门(lachnospiraceae)为主的样品相比,双歧杆菌扩张的样品具有更高的未共轭初级BA浓度,这可能反映了双歧杆菌相关的胆汁盐水解酶活性,并适度降低了次级BA浓度。

图S2. 双歧杆菌扩展聚类具有独特的短链脂肪酸和胆汁酸特征。
(a) 使用来自 262 名肝病患者的 847 个样本生成分类 UMAP 。(b-g) taxUMAP 内的样品根据指示的 (BD) SCFA 或 (EG) BA 浓度进行伪彩色分析。 (h-R) 所有847份粪便样本按最丰富的分类群分组,如图a所示。图表显示了所指示的SCFA或BA浓度。
03
乳果糖促进双歧杆菌扩张
据报道,乳果糖具有益生元活性,可能会影响微生物组的组成。为了检测乳果糖是否是肝病患者双歧杆菌扩张的驱动因素,他们根据双歧杆菌丰度对 262 名患者每人的一份粪便样本进行了排名,并根据患者在样本收集前 7 天内是否接受过乳果糖对患者进行了分层。接受乳果糖治疗的患者的粪便样本在分类学上具有多样性,其中 45.2% 的双歧杆菌丰度≥10%(图2a)。相比之下,未接受乳果糖治疗的患者粪便样本中双歧杆菌丰度显著降低(图2a)。在接受乳果糖治疗和未治疗的患者中检测到高丰度(≥10%)的潜在病原体,包括肠杆菌科和肠球菌(图2a)。肠球菌的扩张仅限于双歧杆菌丰度较低的粪便样本,并且与万古霉素抗性基因vanA的存在相关,这些结果表明乳果糖介导的双歧杆菌扩张可能限制肠道耐万古霉素肠球菌(VRE)的扩张(图2a)。用广谱抗生素治疗可能会降低双歧杆菌的密度,从而可能使 VRE 从乳果糖治疗中受益(图2a)。
为了排除抗生素对乳果糖相关双歧杆菌扩张的潜在巨大影响,他们评估了从过去 7 天内未接受抗生素治疗的患者获得的样本中选定类群的相对丰度(图 2b)。在这个未使用抗生素的队列中,从接受乳果糖治疗的患者获得的粪便样本中双歧杆菌密度显著增加,而各组之间肠球菌和变形菌密度相似(图2b)。

图2. 在没有全身使用抗生素的情况下,乳果糖的使用与双歧杆菌物种丰度增加和 VRE 丰度减少相关。
(a) 显示了每个受试者一个样本的鸟枪法分类法的相对丰度。(b) 对前 7 天内未接触抗生素(包括利福昔明)的患者样本中双歧杆菌、肠球菌和变形菌的相对丰度进行量化。
04
乳果糖促进生物活性代谢物的产生
双歧杆菌扩张(定义为相对丰度≥10%)与接受乳果糖的患者粪便样本中粪便代谢物的显著变化相关(图3)。在双歧杆菌扩张患者中,粪便代谢组的特征是FA浓度升高(包括乙酸),共轭初级BA浓度降低(牛磺酸胆酸和牛磺酸去氧胆酸),次级和修饰的次级BA(3-氧-胆酸,7-氧-去氧胆酸)和吲哚代谢物(吲哚-3-乳酸和吲哚-3-甲醛)升高(图3a-b)。与已知双歧杆菌水解共轭原生BA的特性一致,在双歧杆菌扩张的粪便样本中,未共轭初级BA与共轭初级BA的比例明显更高(图3c)。这些结果表明,乳果糖影响肝脏疾病患者肠道微生物群的代谢活性。

图3. 乳果糖介导的双歧杆菌扩张与生物活性粪便代谢物的显著变化相关。
(a) 定性代谢物的火山图。 (b) 选择SCFA和BA进行定量。 (c) 对每个样品测试从初级BA然后到次级BA的转化。
05
乳果糖增强长双歧杆菌介导的 VRE 抑制
从接受乳果糖治疗的患者获得的许多粪便样本中含有大量属于肠杆菌科和肠球菌属的病原体,其密度高于未接受乳果糖的患者粪便样本中的密度。虽然在双歧杆菌丰度范围内检测到高丰度的变形菌属物种,但在双歧杆菌丰度降低至不存在的粪便样本中更常见地检测到肠球菌占主导地位(图2a和图4a)。
为了研究双歧杆菌和 VRE 丰度之间的负相关关系,他们培养了健康的供体来源的长双歧杆菌(Bifidobacterium longum)菌株并进行了全基因组测序,该菌株编码乳果糖代谢和乙酸生产所需的基因。乳果糖和蔗糖在较小程度上增强了长双歧杆菌培养物的生长(图4b)。为了检测长双歧杆菌是否抑制 VRE 生长并确定乳果糖施用的影响,他们进行了共培养测定。将长双歧杆菌和 VRE同时接种到培养基中不会减少 VRE 生长,但预培养长双歧杆菌24 小时或 48 小时在乳果糖存在下完全抑制 VRE 生长,而在不存在乳果糖时仅部分抑制 VRE 生长(图4c-d)。

图4. 乳果糖介导的双歧杆菌扩张与排除抗生素耐药肠球菌属相关。
(a) 根据乳果糖处理(无乳果糖,左;乳果糖,右)和双歧杆菌(bifido)相对丰度(绘制潜在致病性分类群肠球菌和变形菌的相对丰度。(b) 人源长双歧杆菌物种在 BHIS 培养基(蓝色)或补充有 50 mM 乳果糖(红色)或 50 mM 蔗糖(绿色)的 BHIS 中生长,并显示生长曲线(OD 600 随着时间的推移)。 (c) 长双歧杆菌(紫色杆菌)和VRE(绿色球菌)共培养的实验设计示意图。(d) 共培养24小时后,将三个重复的连续稀释液铺板以进行VRE克隆形成单位(cfu)计数。
06
双歧杆菌扩张可降低感染风险
为了确定乳果糖介导的双歧杆菌扩张和相关代谢物变化是否与临床益处相关,他们将微生物组组成和代谢组数据与肝硬化常见感染的发展相关联(图5)。线性判别分析效应大小(LEfSe)分析证明双歧杆菌与自发性细菌性腹膜炎(SBP)的发展呈负相关(图5a)。他们鉴定了 122 份腹水样本和几乎同时存在的粪便样本,其中 21 名患者诊断为 SBP(图5a)。双歧杆菌频率≥10%的21名患者中有1人(4.8%)诊断为SBP,而双歧杆菌频率<10%的81名患者中有20人(24.7%)患有SBP。
定量代谢组学分析表明,在无 SBP 的粪便样本中,乙酸盐显著较高,在 SBP 患者的粪便样本中,牛磺胆酸较高,但不具有统计学意义(图5b)。与双歧杆菌的 BA 修饰特性一致,来自没有 SBP 的患者的样本有效地将共轭初级 BA 转化为未共轭的初级 BA(胆酸:牛磺胆酸比率),但具有类似的将初级 BA 转化为次级 BA 的能力(图 5c)。
接下来,他们将 246 份血培养物与相邻粪便样本进行配对分析,并确定了 19 例菌血症(图5d),且LEfSe 分析表明双歧杆菌与保持无菌血症相关(图5d)。
靶向定量代谢组学证实,菌血症患者的样品牛磺胆酸浓度增加(图5e),但未共轭BA与共轭BA的比率仅略微降低(图5f)。这些数据证明了双歧杆菌扩增与预防 SBP 和菌血症之间的关联,并支持了以下假设:乙酸盐的产生和 BA 解离有助于预防晚期肝病的一些最常见的感染性并发症。
接下来,他们通过初始样本α -多样性或乳果糖暴露和双歧杆菌扩增对患者进行分层,以评估患者的90天生存率(图5g-h)。与初始样本α多样性中等或较高的患者相比,初始样本α多样性较低的患者90天生存率显著降低(图5g)。根据 Kaplan-Meier 分析评估,与接受乳果糖但未扩增双歧杆菌的患者相比,进行乳果糖相关双歧杆菌扩增的患者的总体 90 天生存率显著提高(图5h)。

图6. 双歧杆菌扩张和相关代谢物产生与全身感染发生率降低和生存时间延长相关。
(a) 线性判别分析(LDA)效应大小(LEfSe)显示SBP组之间类群的显著效应大小。 (b) 测定乙酸(mM)和牛磺胆酸(μg ml−1)。(c) 测定每个样品从共轭初级BA到次级BA的转化情况。(d) LEfSe 显示 有菌血症组和无菌血症组之间分类群的显著效应大小。 (e-f) 对乙酸盐(mM)和牛磺胆酸(μg ml -1)进行定量,并测试每个样品从共轭初级BA到次级BA的转化。 (g-h) 根据初始粪便样本的α多样性或乳果糖施用和初始粪便样本的双歧杆菌扩张对生存曲线进行分层。
+ + + + + + + + + + +
结 论
本项研究对 262 名急性或慢性肝病患者的 847 份粪便样本进行宏基因组测序和靶向代谢组学分析,证明因肝病住院的患者微生物组多样性降低,生物活性代谢物缺乏,包括短链脂肪酸和脂肪酸。胆汁酸衍生物,影响免疫防御和上皮屏障完整性。接受口服乳果糖治疗的患者肠道双歧杆菌密度增加,全身感染发生率和死亡率降低。双歧杆菌代谢乳果糖,产生高浓度的乙酸并酸化人类和小鼠的肠腔,这两者结合起来可以减少体外耐抗生素细菌(例如耐万古霉素屎肠球菌)的生长。本项研究表明,乳果糖和双歧杆菌可以作为合生元来降低严重肝病患者的感染率。
+ + + + +



English

