文献解读|Nat Commun(16.6):狄氏副拟杆菌通过激活肠道 GPR109a 改善胰岛素抵抗
✦ +
+
论文ID
原名:Parabacteroides distasonis ameliorates insulin resistance via activation of intestinal GPR109a
译名:狄氏副拟杆菌通过激活肠道 GPR109a 改善胰岛素抵抗
期刊:Nature Communications
影响因子:16.6
发表时间:2023.11.25
DOI号:10.1038/s41467-023-43622-3
背 景
胰岛素抵抗(IR)是一种生理状态,其中骨骼肌、肝脏和白色脂肪组织等靶器官的胰岛素敏感性降低,减少葡萄糖的摄取和利用,导致代偿性胰岛素分泌增加。长期高脂饮食(HFD)会导致肠道菌群失调,破坏肠道屏障功能,导致细菌性内毒素血症渗入血液,激活肝脏或脂肪中的Toll样受体4(TLR-4)诱发肿瘤坏死因子-α (TNF-α) 的产生。IR的恶化或改善与不同的肠道微生物群有关,需要进一步研究以理解它们之间复杂的关系。
实验设计

结 果
01
P. distasonis与 T2DM 患者的 IR 呈负相关
为了研究2 型糖尿病 (T2DM)患者肠道微生物群与 IR 之间的关系,研究者团队首先对粪便样本进行 16S rRNA 基因测序,以研究 T2DM 患者肠道微生物群的变化。T2DM组的特点是微生物群丰富度显著下降(图1a-c),肠道微生物群的组成与健康对照(HC)组不同(图1d)。基于线性判别分析(LDA)效应大小(LEfSe)方法,他们发现HC组以Faecalibacterium、Oscillospira、Parabacteroides、Dorea、Butyricimonas和Bilophila富集为特征,而T2DM组的Prevotella、Megasphaera和Treponema为优势菌(图1e-f)。Parabacteroides、Faecalibacterium、Bacteroides、和Lachnospiraceae与β-细胞功能的稳态模型评估(HOMA-β)呈正相关,但与胰岛素抵抗(HOMA-ir)、胰岛素、空腹血糖(FBG)和糖化血红蛋白(HbA1c)水平呈负相关(图1g)。此外,他们还确定了属于Parabacteroides 和Faecalibacterium的代表性菌群的丰度,与 HC 组相比,T2DM 组中P. distasonis、P. merdae、P. johnsonii 和 F. prausnitzii含量显著降低(图1h-i)。此外,P. distasonis与大多数 IR 相关参数的相关性最为显著(图 1j)。上述结果表明P. distasonis有潜力作为指示 IR 表型严重程度的菌株。

图1. P. distasonis丰度的减少与 IR 相关。
(a-c) 由 Shannon、ACE 和 Chao1 指数表示的 α-多样性。 (d) 通过加权 UniFrac 距离对所有样本进行主坐标分析 (PCoA) 。(e) 通过 16S rRNA 基因序列的 LEfSe 分析生成的分类分支图。每个圆圈的大小与分类单元的丰度成正比。(f) LDA 评分代表 T2DM 和 HC 组之间存在显著差异的分类数据。 (g) 属水平丰度和 IR 表型之间的 Spearman 相关性。(h) 通过 qPCR 测定粪便P. distasonis、P. merdae、P. johnsonii和P. gordonii的相对丰度。(i) 通过 qPCR 测定粪便中F. prausnitzii的相对丰度。 (j) 物种水平丰度和 IR 表型之间的 Spearman 相关性。
02
生物活性膳食纤维对P. distasonis的富集
生物活性膳食纤维可缓解 IR 并对宿主肠道微生物群产生积极影响。补充富含铁皮石斛多糖 (DOP)、菊粉 (IN) 和 β-葡聚糖 (BG) 的膳食纤维可能会增加肠道中Parabacteroides的丰度。他们进行了体外实验,以筛选促进distasonis生长的具有生物活性的膳食纤维(图2a),发现粪便细菌能够有效降解DOP、IN和BG,并且在体外发酵后肠道菌群组成发生了显著改变(图2b)。在属水平上,DOP增加了Parabacteroides的丰度(图2b)。通过qPCR进一步验证DOP组的特征为富含Parabacteroides和P. distasonis(图2d-g)。IN组的特征是富含双歧杆菌和Candidatus Arthromitus,BG组的特征是富含普氏菌属和P. distasonis。此外,他们还发现,DOP灌胃小鼠后,P. distasonis明显增加(图2h-i)。以上结果表明,DOP可以显著增加体内外P. distasonis的丰度。

图2. 体外DOP(铁皮石斛多糖)选择性富集P. distasonis。
(a) DOP 体外富集P. distasonis的示意图。(b) 不同类群属水平上细菌的相对丰度。(c) 通过加权 UniFrac 距离对 DOP 和对照组进行主坐标分析 (PCoA)。(d) 通过 16S rRNA 基因扩增子测序进行 LEfSe 分析(DOP 和对照组)生成的分类分支图。(e)通过16S rRNA 基因扩增子测序进行 LEfSe 分析(DOP 和对照组)生成的分类分支图。(f) 通过 qPCR 测定 DOP 和对照组中P. distasonis的相对丰度。(g) 通过 qPCR 测定 DOP 和对照组中P. merdae、P. johnsonii、P. goldsteinii和P. gordonii的相对丰度。 (h-i) 每天给小鼠喂食 400 mg/kg DOP,持续 7 天。
03
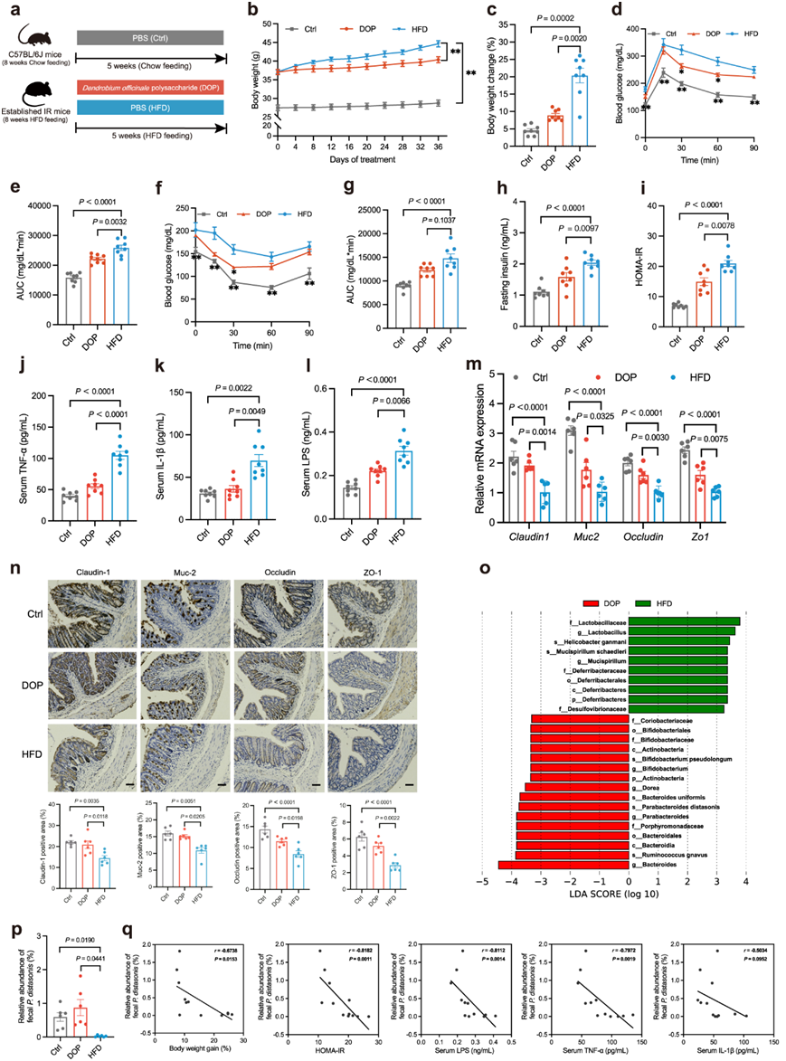
DOP 减轻 HFD 引起的 IR
补充DOP对小鼠的日摄食量没有影响,但显著降低了小鼠体重、肝脏重量、附睾脂肪重量和附睾脂肪重量(图3a-c)。DOP还通过降低血清游离脂肪酸(FFA)、甘油三酯(TG)和总胆固醇(TC),有效改善血脂异常。DOP处理还显著减少了IR小鼠肝脏中的脂肪变性、肝细胞气球样变和肝内甘油三酯(IHTG)沉积。在口服葡萄糖耐量试验(OGTT)和胰岛素耐量试验(ITT)中,补充DOP显著改善了IR小鼠的葡萄糖耐量和胰岛素敏感性(图3d-g)。DOP处理的小鼠的空腹胰岛素水平和HOMA-IR也显著低于HFD处理的小鼠(图3h-i)。
炎症有助于 HFD 诱导的 IR发展,肝脏炎症也会导致全身IR。与 HFD 组相比,DOP 降低了血清 TNF-α 和 IL-1β 水平(图 3j-k)。值得注意的是,DOP 显著降低了 IR 小鼠肠道中的血清脂多糖(LPS)水平,并增加了 Claudin-1、Occludin、Muc-2 和 ZO-1 的表达(图 3l-n)。这些结果表明,DOP 可产生抗肥胖、抗胰岛素抵抗和抗炎作用,并改善 IR 小鼠的肠道通透性。
膳食纤维显著影响肠道微生物群并减缓 IR的发展。DOP 组和 HFD 组之间的肠道微生物群在门水平上没有显著差异,但DOP 处理增加了属水平的Parabacteroides, Ruminococcus和 Dorea的丰度。DOP处理也显著增加了P. distasonis的丰度(图3o-p)。Parabacteroides与体重增长、胰岛素、HOMA-IR、OGTT AUC、LPS、TNF-α、IL-1β水平呈显著负相关,而P. distasonis与体重增长、HOMA-IR、LPS、TNF-α水平呈显著负相关(图3q)。

图3. DOP 富含P. distasonis并改善 HFD 诱导的 IR。
(a) HFD处理8周后,小鼠给予PBS(HFD组)或DOP(DOP组)处理5周,对照组(Ctrl)饲喂普通饲料并给予等体积的PBS。 (b) 体重曲线。(c) 体重变化(%)。(d) OGTT水平。(e) AUC 。(f) ITT水平。(g) AUC。(h) 空腹胰岛素水平。(i) HOMA-IR 指数。(j) 血清 TNF-α 水平。(k) 血清 IL-1β 水平。(l) 血清脂多糖水平。(m) 与肠道通透性相关的基因的相对 mRNA 表达。(n) 结肠切片的 Claudin-1、Muc-2、Occludin 和 ZO-1 免疫组织学染色(上)和定量阳性区域(下)。(o) LDA 评分代表 DOP 和 HFD 组之间存在显著差异的分类数据。 (p) 通过 qPCR 评估不同组中P. distasonis的相对丰度。(q) 粪便P. distasonis丰度和 IR 表型之间的 Spearman 相关性.
04
P. distasonis减轻 HFD 引起的 IR
为了研究P. distasonis对 IR 小鼠的影响,他们用P. distasonis NSP007 (LPD)处理IR小鼠五周(图 4a)。口服LPD显著增加了小鼠粪便中 P. distasonis的丰度(图4b)。与对照组和灭活P. distasonis NSP007(KPD)组相比,LPD组的体重变化、肝脏重量、附睾脂肪重量以及附睾脂肪重量与体重之比显著降低(图4c-d)。LPD通过降低FFA、TG和TC的浓度,有效改善IR小鼠的血脂异常,同时显著减少IR小鼠肝脏中的大脂肪变性、肝细胞膨胀和IHTG沉积。LPD对IR小鼠的显著影响是OGTT、ITT、胰岛素以及HOMA-IR的改善(图 4e-j)。
此外,LPD处理显著降低IR小鼠血清中TNF-α、IL-1β、LPS的水平,并增加肠道Claudin-1、Muc-2、Occludin和ZO-1的表达(图4k-o)。这些结果表明,LPD 处理可有效逆转 HFD 诱导的 IR 小鼠的 IR 和代谢紊乱。

图4. P. distasonis改善 HFD 诱导的 IR。
(a) 经过 8 周的 HFD 处理后,小鼠接受 PBS(对照组)、P. distasonis NSP007(LPD 组)或热灭活P. distasonis NSP007(KPD 组)5 周。(b) 通过 qPCR 评估不同组中P. distasonis的相对丰度。(c) 体重曲线。(d) 体重变化(%)。(e) OGTT。(f) AUC。(g) ITT。(h) AUC。(i) 空腹胰岛素水平。(j) HOMA-IR 指数。(k) 血清 TNF-α 水平。(l) 血清IL-1β水平。(m) 血清 LPS 水平。(n) 与肠道通透性相关的基因的相对 mRNA 表达。(o) 结肠切片的 Claudin-1、Muc-2、Occludin 和 ZO-1 免疫组织学染色(左)和定量阳性区域(右)。
05
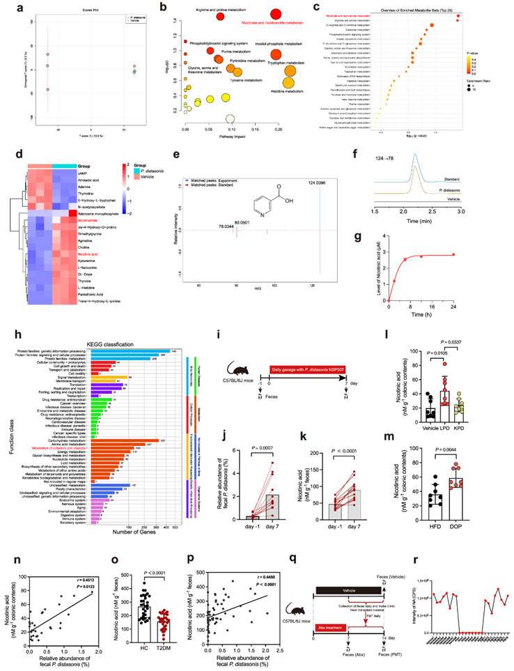
P. distasonis衍生的烟酸与 IR 呈负相关
只有活的P. distasonis(而不是灭活的P. distasonis)可以减轻小鼠的肠道屏障功能和 IR(图 4e-o),这意味着P. distasonis的有益作用可能依赖于生物活性代谢物的产生。随即他们进行了非靶向代谢组学,以在体外鉴定P. distasonis NSP007 衍生的代谢物。与对照组相比,P. distasonis NSP007组的代谢谱显示出明显的差异(图5a)。P. distasonis NSP007影响的代谢途径包括辅因子和维生素、碳水化合物、核苷酸和氨基酸的代谢(图 5b)。他们还观察到P. distasonis NSP007的主要影响属于辅助因子和维生素途径的烟酸盐和烟酰胺代谢(图5b-c)。热图分析证实,与对照组相比,P. distasonis NSP007显著增加了烟酸(NA)和烟酰胺(NAM)浓度(图5d)。通过比较标准品和实验品的MS/MS谱,也证实了NA和NAM的一致性(图5e)。此外,LC-MS/MS验证了P. distasonis NSP007产生NA和NAM的能力(图5f-g)。KEGG通路分析表明,P. distasonis NSP007基因组编码的基因主要参与碳水化合物、氨基酸、辅助因子和维生素的膜转运、信号转导和代谢(包括NA和NAM代谢)。
为了进一步研究P. distasonis与NA/NAM代谢之间的关系,他们每天给小鼠灌胃P. distasonis NSP007处理,持续7天(图5i)。结果显示,用P. distasonis NSP007处理小鼠粪便显著增加了NA水平(图5j-k),但对NAM含量无明显影响。
接下来,他们评估了之前DOP处理的小鼠(图3a)和LPD处理的小鼠(图4a)结肠中的NA和NAM水平。与对照组相比,LPD组和DOP组一致观察到NA的积累,而NAM没有观察到差异(图51-m)。他们推测,NA在结肠中的水平与P. distasonis的丰度相关。与此观点一致的是,P. distasonis的丰度与小鼠结肠中NA的水平呈正相关(图5n)。他们发现T2DM组的粪便NA水平明显低于HC组,但NAM水平无差异(图5o)。NA水平与IR小鼠的体重增加、HOMA-IR、LPS、TNF-α和IL-1β水平呈负相关。他们还在人类队列中观察到类似的相关性(图5p)。
为了确定宿主肠道微生物群对NA的作用,他们用抗生素鸡尾酒处理小鼠以消耗微生物群。他们发现抗生素足以消耗小鼠粪便中的NA。此外,正常小鼠粪便移植后,粪便NA水平恢复(图5q-r)。这些结果表明,NA可能是一种重要的生物活性代谢物,可缓解P. distasonis引起的IR。

图5. 烟酸是P. distasonis的生物活性代谢物。
(a-e) 对接种或未接种P. distasonis的 BHI 培养基进行非靶向代谢组学分析。(f) 与载体相比,从培养的P. distasonis中提取的 NA 离子色谱图。(g) 不同时间点P. distasonis培养上清液中NA的强度。 (h) KEGG通路分析。 (i-k) P. distasonis 丰度和 NA 水平的变化。(l) 对照组、LPD和KPD组小鼠的结肠NA水平。 (m) HFD 和 DOP 组小鼠的结肠 NA 水平。(n) 小鼠(对照、LPD、KPD、HFD 和 DOP 组)结肠 NA 水平和粪便P. distasonis丰度之间的 Spearman 相关性。(o) HC 和 T2DM 人群中粪便 NA 水平。(p) 结肠 NA 水平和粪便P. distasonis丰度(HC 和 T2DM 组)之间的 Spearman 相关性。 (q) 抗生素鸡尾酒(Abx)或粪便微生物群移植(FMT)处理后小鼠粪便NA水平。 (r) 粪便NA水平。
06
烟酸和P. distasonis通过激活 GPR109a 减轻 IR
由于细菌衍生的代谢物可能对肠上皮细胞功能有直接影响,因此他们评估了 NA 的体外功能活性。结果显示,NA可以显著促进肠上皮细胞系Caco-2中G蛋白偶联受体109a (GPR109a) 的mRNA表达(图6a)。此外,NA显著增加Caco-2细胞中 Claudin1、Muc2、Occludin和Zo1的mRNA表达(图6b)。在用溴化甲哌佐酯(MPN)(GPR109a的抑制剂)预处理的Caco-2细胞中,NA未能诱导Claudin1、Muc2、Occludin和Zo1的mRNA表达。此外,与对照小鼠相比,DOP、DOP-FMT和LPD处理的小鼠中Gpr109a的mRNA表达显著较高(图 6d-f)。基于以上结果,他们推测NA在DOP和P. distasonis NSP007中通过激活肠道GPR109a在改善肠道屏障功能和IR方面发挥重要作用
为了研究NA对IR小鼠的影响,他们将小鼠先用HFD预处理8周,然后再分别用PBS、NA、MPN和NA + MPN 处理5周(图6g)。与对照组、MPN组和NA+MPN组相比,NA组的体重、肝脏重量和附睾脂肪重量均显著降低(图6h-i)。此外,与对照、MPN和NA+MPN处理相比,NA显著改善了OGTT、ITT、胰岛素和HOMA-IR(图6j-o)。随着P. distasonis对肠道屏障功能的改善,他们还发现NA显著降低了IR小鼠血清中TNF-α、IL-1β和LPS水平,增加了肠道Claudin1、Muc2、Occludin和Zo1的mRNA表达,同时增加了Gpr109a的mRNA表达(图6p-t)。
综上所述,这些结果证明了 NA 以 GPR109a 激活依赖性方式对 HFD 诱导的 IR 具有保护作用。

图6. NA 改善肠道完整性和 IR。
(a-b) Caco-2细胞用无血清培养基(对照)或添加NA的培养基处理12小时。 (c) 使用 qPCR检测Caco-2 细胞中的Gpr109a、Claudin1、Muc2、Occludin和Zo1表达。 (d) HFD和DOP组小鼠结肠组织中Gpr109a的表达。(e) HFD-FMT组和DOP-FMT组小鼠结肠组织中Gpr109a的表达。 (f) Gpr109a在对照、LPD 和 KPD 组小鼠结肠组织中的表达。 (g)实验方案。(h) 体重曲线。(i) 体重变化(%)。(j) OGTT。(k) AUC。(l) ITT。 (m) AUC。(n) 空腹胰岛素水平。(o) HOMA-IR 指数。(p) 血清 TNF-α 水平。(q) 血清 IL-1β 水平。 (r) 血清 LPS 水平。(s)与肠道通透性相关的基因的相对 mRNA 表达。(t) 不同组中Gpr109a的相对mRNA表达量。
07
验证队列:T2DM 患者中P. distasonis和烟酸水平较低
与健康个体相比,T2DM 患者的P. distasonis和 NA水平较低(图 7a-c)。P. distasonis丰度和 NA 水平与 FBG、胰岛素和 HOMA-IR 呈显著负相关(图 7d-i)。对人类微生物组计划(HMP)数据的重新分析表明,Parabacteroides的丰度与体重指数(BMI)、空腹血糖(FPG)和稳态血糖(SSPG)之间存在负相关(图 7j-l)。这些数据表明P. distasonis丰度和 NA 水平的降低可能是 IR 发病机制的重要因素。

图7. P. distasonis丰度和粪便 NA 水平与人类 IR 呈负相关。
(a) HC和 T2DM组中P. distasonis的相对丰度。 (b) HC和 T2DM组中粪便 NA 水平。 (c) 验证队列中粪便 NA 水平与P. distasonis丰度之间的 Spearman 相关性。(d-f) P. distasonis丰度与FBG(空腹血糖)水平、胰岛素水平和HOMA-IR(胰岛素抵抗的稳态模型评估测量)之间的 Spearman 相关性。(g-i) 验证队列中粪便 NA 水平与FBG、胰岛素水平和HOMA-IR 指数之间的 Spearman 相关性。(j-l) Parabacteroides丰度与BMI(体重指数)、FPG(空腹血糖)水平和SSPG(稳态血浆葡萄糖)水平之间的 Spearman 相关性。
+ + + + + + + + + + +
结 论
本项研究对中国成年人进行了病例对照研究 (ChiCTR2200065715),并确定P. distasonis与 IR 呈负相关。P. distasonis处理可改善小鼠的 IR、增强肠道完整性并减少全身炎症。P. distasonis衍生的烟酸 (NA) 是一种重要的生物活性分子,可通过激活肠道 G 蛋白偶联受体 109a (GPR109a) 来增强肠道屏障功能,从而改善 IR。本项研究还进行生物活性膳食纤维筛选,以诱导P. distasonis生长。铁皮石斛多糖 (DOP) 对P. distasonis具有良好的生长促进作用,同时还能预防小鼠 IR。最后,P. distasonis和 NA 水平的降低也在另一个人类 2 型糖尿病队列中得到了验证。这些结果揭示了P. distasonis对 IR的独特机制,并为生物活性膳食纤维治疗和预防 IR 提供了可行的策略。
+ + + + +



English

