文献解读|Cell Rep Med(14.3):2 型糖尿病患者的脂质景观昼夜节律组织受到干扰
✦ +
+
论文ID
原名:Circadian organization of lipid landscape is perturbed in type 2 diabetic patients
译名:2 型糖尿病患者的脂质景观昼夜节律组织受到干扰
期刊:Cell Reports Medicine
影响因子:14.3
发表时间:2023.11.17
DOI号:10.1016/j.xcrm.2023.101299
背 景
人类的脂质稳态遵循肌肉和胰岛的昼夜模式,并因代谢失调而改变。脂质景观和功能在其各个活动水平上都具有高度的组织特异性,包括能量储存、细胞膜组织和信号传导。肥胖和 2 型糖尿病 (T2D) 等代谢性疾病在现代社会已达到流行病的程度,其特点是不规律的饮食模式、工作时间的改变和反复出现的时差反应。脂质稳态改变、昼夜节律扰动和 T2D 病理之间存在相互联系。
脂质组学方法的最新进展极大地扩展了对代谢疾病中脂质失调的程度和复杂性的认识。
实验设计

结 果
01
队列1的T2D患者血清中的甘油磷脂和神经酰胺水平发生变化
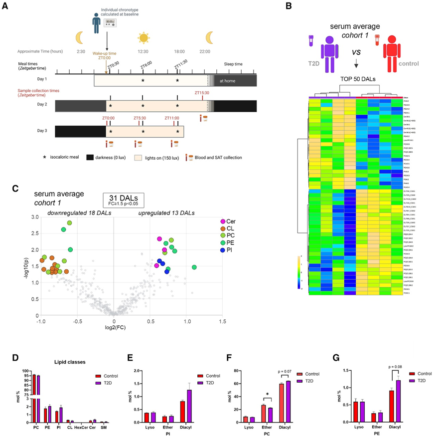
研究者团队首先将人类队列 1 分为两组,每组 6 名参与者:非糖尿病 (ND)(对照组)和超重或肥胖 T2D 男性(T2D 组)(图1A)。他们通过血清脂质组学分析,确定了主要脂质类别的 444 种脂质代谢物:磷脂酰乙醇胺 (PE)、磷脂酰胆碱 (PC)、磷脂酰肌醇 (PI)、心磷脂、神经酰胺 (Cer) 和己糖神经酰胺 (HexCer)。首先比较了对照组和 T2D 受试者四个时间点的平均血脂水平(图1B-G)。对前 50 种改变的脂质代谢物进行的层次聚类分析表明,从 T2D 供体和对照供体中收集的样品存在明显的分离(图 1 B)。总体而言,T2D 患者血清中的 PI 和 PE 脂质,特别是二酰基脂质增加,同时 PC 和 CL 减少(图 1B-G)。各组之间未观察到每种脂质类别代谢物总量的显著变化(图 1D)。然而,T2D 组中醚 PC (PC(O-)) 的总量有所减少(图1F)。在T2D中上调的二酰基PE脂质中,他们注意到所有不饱和PE亚种均有所增加,其中多不饱和(PUFA) 2-PE差异具有统计学意义。T2D 组的 Cers 增加,而两组的 HexCers 水平保持相当(图1B-C)。

图1. t2d和对照供者血清脂质组。
(A) 研究设计总结。(B) 对 T2D 和对照受试者之间最具对比模式的前 50 名血清脂质进行层次聚类分析。(C) T2D 和对照之间 DAL 的火山图。(D) ND 和 T2D 血清中的脂质类别重新分配 (mol %)。(E–G) T2D 和对照供体中的相对血清 PI、PC和 PE水平(mol%)。脂质根据脂肪酸键的性质进行聚类。
02
人类血清的时间分析显示,在醒来(0点)时,T2D和ND对照组之间的脂质环境差异最为显著
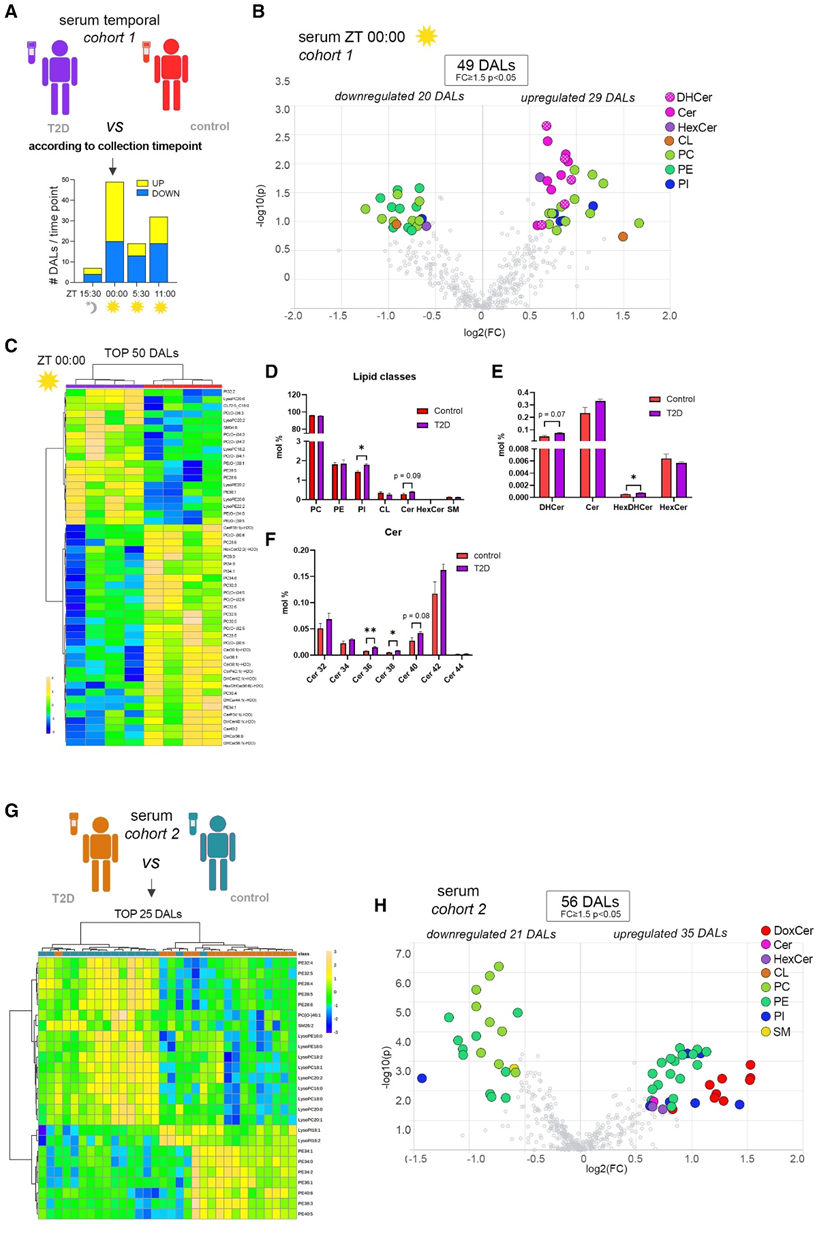
接下来,他们分析了 24 小时内四个连续时间点的血清脂质水平的时间变化(图 2A)。脂质变化与收集时间点密切相关,揭示了几种脂质类别的时间依赖性特征(表 1)。在 ZT0:00 时测量了 T2D 和对照受试者血清中鞘脂和溶血 PC 的变化(图2B-F)。在ZT11:00 时大多数下调的血清 PC 脂质是乙醚,而不是溶血 PC 代谢物。在一天中的不同时间观察到两组之间差异丰富的脂质 (DAL) 数量存在很大差异(图 2A)。最显著的差异是在参与者的起床时间(ZT0:00,上午 6:30 到上午 8:00 之间)检测到的,在ZT0:00 检测到了 49 个 DAL,而在 ZT15:30 检测到了 7 个 DAL(图 2B-C)。
他们重点关注队列 1 参与者在清晨时间点 ZT0:00 的 T2D 血清中脂质稳态的变化,该变化在各组之间表现出最明显的变化。他们在一个较大的人类队列中的一个早晨时间点对 T2D 和 ND 个体的血清进行了脂质组学分析,采用相同的脂质测量方法(队列 2;每组 n = 16)。在队列 2 研究中,在隔夜禁食后于上午 8 点至 10 点之间采集血液样本,这大致与队列 1 中的 ZT0:00 相对应。因此,重新分析了从队列 2 个体获得的血清中的脂质组学数据,将来自队列 1 的新数据与独立队列 2 中进行的类似样本子集进行交叉比较,对脂质丰度和层次聚类进行了差异分析(图 2B-H)。
总体而言,两个队列中 T2D 血清脂质组的变化遵循相似的趋势,其特点是一些 lyso-PC 和 PE 的减少以及 PI 的增加(图2B-H)。在队列 1 的 T2D 组中,大量 Cers、二氢神经酰胺 (DHCer) 和己糖基二氢神经酰胺 (HexDHCer) 上调,导致总 DHCer 增加和总 HexDHCer 水平显著上调(图2B- F)。同样,他们检测到队列 2 T2D 组中鞘脂的上调,特别是仅在该队列中的1-脱氧神经酰胺 (DeoxCers)(图 2 H)。由于队列 2 的规模比队列 1 更大,因此队列 2 中观察到的差异达到更高的显著性(图 2B-H)。男性与女性 T2D 和对照样本之间脂质类别和脂质代谢物数量存在显著差异,当队列 2 的男性子队列与队列 1 进行比较时,T2D 组中 Cers 和 HexCers 的发生显著上调(图 2B-C)。

图2. T2D 和对照供体血清脂质组的时间变化。
(A) 在每个时间点分别对 T2D 和对照供体之间的血清 DAL 进行全天候分析。(B) 在 ZT00:00 收集的 T2D 和对照供体之间的血清 DAL 的火山图。(C) 在 ZT00:00 对 T2D 和对照受试者之间具有最具对比模式的前 50 名血清脂质进行层次聚类分析。(D) 在时间点 ZT00:00 从对照和 T2D 供体收集的血清中脂质类别的分析(mol%)。(E) 在 ZT00:00 从 T2D 和对照供体收集的血清中 DHCer、Cer、HexDHCer 和 HexCer 的相对水平 (mol%)。(F) 在 ZT00:00 从 T2D 和对照供体收集的血清中的相对 Cer 水平 (mol%),根据链长度表示。(G) 对来自队列 2 的 T2D 和对照之间具有最大对比模式的前 25 种血清脂质进行层次聚类分析。(H) 上午 8:00 至 10:00 期间从队列 2 T2D 和对照受试者收集的血清 DAL 的火山图。
表1. T2D 时血清和 SAT 中主要脂质类别的时间特异性变化

03
SAT 脂质组的时间分析突出显示 T2D 受试者中 PI 和 DHCer 水平升高,其中 ZT05:45 差异最显著
接下来,他们检测了 24 小时内 4 个时间点从 T2D 和对照受试者收集的 SAT 中的脂质状况,与血清相比,SAT 中的 DAL 数量较低(图1B-C)。在所有 DAL 中,很大一部分 (17/22) 上调,而只有一小部分 (5) 下调。与对照组相比,在 T2D 参与者中观察到 PC 的减少以及一些 PI 和 DHCers 的增加(图3A-D)。T2D SAT 中 PUFA-PE 含量呈下降趋势,同时 PC/PE 比率升高。
AGPAT9和神经酰胺酶ACER2在 T2D SAT 中下调,这与在相同样本中观察到的 Lyso-和二酰基-PC 水平下降以及 DHCers 数量增加一致(图3C-D)。与血清分析类似,在各个时间点对 SAT DAL 进行时间分析检测到高度时间依赖性的脂质特征(图 3E-F)(表 1)。DAL最高的时间为ZT05:45(对应于中午),最低的时间为ZT15:30(图3F)。在大多数时间点的 T2D 样本中都观察到 PI 和 DHCers 上调的趋势(图 3 F)。此外,HexDHCers 在 ZT05:45 处上调,而一些 PC 在 ZT00:15 处表现出水平升高(图 3 F)。在 ZT11:15 下调的物质中,大多数属于 PE,还有少数 PI 和 PC (图3F)。

图3. T2D 和对照供体的 SAT 脂质组的时间变化。
(A) 对 2 型糖尿病和对照受试者之间最具对比模式的前 50 名 SAT 脂质进行层次聚类分析。(B) T2D 和对照 SAT 之间的 DAL 火山图。(C) T2D 和对照 SAT 中的相对 PC 水平(mol%)。(D) T2D 和对照 SAT 中 DHCer、Cer、HexDHCer 和 HexCer 的相对水平(mol%)。(E) 四个时间点 T2D 和对照之间 SAT DAL 的分析。(F) 在指定时间点 T2D 和对照 SAT 之间的 DAL 火山图。
04
血清和 SAT 中每日节律性脂质代谢物的鉴定
为了研究人血清和 SAT 中脂质代谢物的昼夜节律性,他们分析了在四个时间点鉴定的脂质的时间分布。血清和 SAT 中代谢物的总量表现出相似的时间模式,最低点在 ZT0:00 (图 4 A-B)。对照和 T2D 个体的时间脂质谱在很大程度上重叠(图 4 A)。
为了评估观察到的脂质代谢物的昼夜变化是否符合日节律,他们应用了两种用于昼夜节律检测的算法,可以分析时间分布不均匀的样本:Lomb-Scargle (LS) 周期图和 CosinorJ。他们选择了通过 LS 分析获得的 p 值最低的前 50 种脂质代谢物。结合两种算法的维恩分析允许选择根据 CosinorJ 具有显著节律性并且根据 LS 算法具有最低 p 值的脂质(图 4C)。基于 LS 和 CosinorJ 的组合分析,他们计算了每个组织和每组参与者的波动脂质百分比。平均而言,在两组中检测到 SAT 中波动脂质的百分比(约 8.5%)略高于血清(约 7.5%)。通过观察节律性脂质在其相应脂质类别中的重新分配,他们观察到 SM 在 T2D SAT 和血清中含有较高比例的波动脂质(图 4 E)。相比之下,波动 HexCers 的比例在受试者组和组织之间有所不同,在对照 SAT 中观察到节律性 HexCers 的百分比较高(图 4 E)。独立地放大每个组织和供体组的昼夜脂质变化,他们观察到对照血清中平均 HexCer 脂质的显著昼夜分布(图 4 F)。个体 HexCer 的时间分布表现出高度可变性,HexCers C30、C34 和 C42 符合每日节律性(图 4 G)。在对照组中,醚磷脂表现出节律性,醚 PE 亚类具有明显的节律性(图 4 H),并且 PI(O-)38:1 在四名受试者中的三人的血清中波动(图 4 I)。虽然HexCer的平均谱不符合明显的节律性,但在对照组中,丰富的HexCer代谢物C32和C42符合波动性,与血清中观察到的趋势相似(图4J)。SAT pc的时间分布随其饱和度而变化,单不饱和脂肪酸(MUFA)和PUFA 3-PC代谢物以昼夜方式积累,在ZT05:45达到峰值(图4K)。
在 T2D SAT 中,PC 和 PE 的每日累积量相当(图 4 K)。值得注意的是,PC 和 PE 的 PUFA/MUFA 比率在全天显著波动(图 4 L)。在血清中,SM 的总体时间积累呈现每日节律,大多数 SM 在 ZT0:00 达到峰值,如 SM44:0 所示(图 4M-N)。同样,他们观察到在 ZT0:00 收集的血清中一些神经酰胺显著富集(图 4 O)。总之,SM 和 Cer 脂质在血清中显示出每日节律,但在 T2S SAT 中则没有表现出节律性,而 PC 和 PE 在两种组织中表现出相似的时间变化。

图4. 对照和 T2D 参与者的 SAT 和血清中节律性脂质的鉴定。
(A-B) 对照和 T2D 个体血清和 SAT中总脂质的平均时间水平(Average temporal levels)。(C) 节律分析工作流程的示意图。(D) 对照组和 T2D 组的血清(左)和 SAT(右)中波动脂质的平均百分比。(E) 对照和 T2D 受试者中血清(左)和 SAT(右)脂质的节律性脂质/脂质类别百分比的表示。(F) 血清中测量的 HexCers 的时间水平。(G-H) 在对照血清中测量的三种 HexCers和乙醚 PI、PC 和 PE的平均时间水平。(I) 醚脂质时间谱的代表性实例:PI(O-)38:1 在三种对照血清中鉴定为有节律。(J) SAT 中测量的两种节律性 HexCer 脂质的平均时间水平。(K)对照个体在SAT中测量的pc的平均时间分布,并按不饱和程度分类,从SFA到PUFA脂质。MUFA和PUFA-3谱确定为每日节律。(L) PC和PE PUFA/MUFA比值的平均时间分布,其中PC和PE都确定为SAT的日常节律。(M) T2D血清中所有SM的时间水平。(N) SM 时间谱的代表性示例:SM44:0 在三种 T2D 血清中合格的节律性。(O) 按链长度聚类并在 T2D 血清中检测的三个节律性 Cers 的平均时间分布。
05
T2D 和对照个体之间 PC 和 PE 脂质的昼夜差异受其饱和度的影响
对每个组织和研究组分别进行的时间分析表明,PE 以及较小程度上的 PC 在多种条件下发生波动。对照供体的血清和 SAT 中 PC 和 PE 脂质的每日节律分布在不同时间点达到最高水平(图 5A)。相比之下,T2D 血清和 SAT 之间的 PC 和 PE 时间曲线大部分重叠(图5B)。根据脂质饱和度观察到对照组和 T2D 组之间的主要差异。事实上,MUFA 和 PUFA 3-PC 在 T2D 和对照 SAT 中具有显著的节律性;然而,它们的波动峰值在 T2D 和对照之间发生了强烈的偏移(图5C)。同样,PE 脂质的节律性也根据饱和度和供体组而变化。在血清中,饱和脂肪酰 (SFA) 和 MUFA-PE 在 T2D 和对照组中表现出可比较的时间分布(ZT11:00 除外),尽管 SFA-PE 仅在对照组中显示出显著的日节律,而 MUFA-PE 在对照组中显示出显著的日节律。 T2D 组(图5D)。相反,PUFA 2-3-PE 峰在对照样品和 T2D SAT 样品之间移动,最大富集分别在 ZT05:45 和 ZT11:15 与 ZT15:30 之间(图5E)。
为了进一步检查血清和 SAT 中节律性代谢物之间的一致性,他们分别分析了每位受试者的两种组织中的每日脂质分布(图5F-G)。T2D和对照组的常见节律性脂质的数量都很低,在0到4之间。由于个体间的差异,这些脂质在所有受试者中都不常见。值得注意的是,除了HexCer38:2(-H2O)外,对照组的大多数代谢物在血清和SAT中的时间分布相似(图 5 H)。相比之下,只有 SM44:2 在 T2D 个体的血清和 SAT 中显示出重叠的昼夜模式,而大多数其他常见的节律性脂质代谢物则显示出偏移的波动峰值(图5I)。因此,与对照个体相比,T2D 受试者中发现的大多数常见节律性脂质表现出血清和 SAT 之间强烈相移的波动模式。

图5. 对照和 T2D 参与者 SAT 和血清节律性脂质时间曲线的比较。
(A-B) 从对照和 T2D个体收集的血清和 SAT 样本中总 PC(左)和 PE(右)的平均时间水平。(C) 两组对照和 T2D SAT 合格节律性的 MUFA-PC(左)和 PUFA 3-PC(右)平均时间曲线的比较。(D) 血清 SFA-PE(左)和 MUFA-PE(右)的平均时间曲线的比较。(E) 在对照和 T2D SAT 中测量的 PUFA 2-PE(左)和 PUFA 3-PE(右)平均时间分布的比较(PUFA-2 PE 在对照中具有节律性,而 PUFA 3-PE 在 T2D 中具有节律性。(F-G) 鉴定四名受试者(对照或 T2D)血清和 SAT 中通常有节律的脂质。(H-I) 对照和 T2D个体的血清和 SAT 中脂质谱确定为节律性的代表性实例。
06
T2D 个体 SAT 中 DeoxCers 的绝对水平和时间分布发生变化
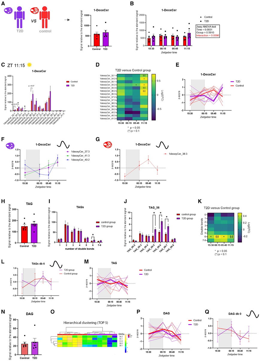
鉴于DHCer-H2O代谢物与在肥胖T2D患者的人体内脏脂肪组织中大量发现的非典型1-脱氧神经酰胺(DeoxCer)具有相同的m/z比,接下来,他们通过 LC-MS 仔细观察了第 1 组参与者 SAT 中 DeoxCers 的丰度和时间积累(图 6 A)。当对四个时间点进行的测量进行平均时,他们检测到 T2D SAT 中 DeoxCer 水平增加的趋势(图 6 A)。双向方差分析揭示了一天中的时间与 T2D 疾病之间存在显著的相互作用效应,表明 T2D 和对照 SAT 之间 DeoxCer 脂质丰度的差异时间调节(图 6 B)。
他们在晚上 (ZT11:15) 观察到最显著的差异,与对照组相比,T2D SAT 中几乎所有 DeoxCers 的含量都更高。这种差异对于某些 DeoxCer 来说非常显著(图 6C-D)。令人惊讶的是,与 ZT00:15 和 05:45 的对照相比,T2D 样本中的 DeoxCer 水平略有下降(图 6D-E)。事实上,这些差异是由两组参与者中 DeoxCer 积累的强烈相移时间模式造成的(图 6 E)。每组中个体 DeoxCers 的昼夜节律分析显示,在 T2D SAT 中有 4 种具有显著的日节律性,在对照对应物中只有 1 种(图6F-G)。
甘油三酯(TAG)是人类SAT中非常丰富的甘油脂,它们的积累是肥胖的标志。对所有时间点进行平均后,两个研究组中观察到的总 TAG 数量相当(图 6 H)。有趣的是,T2D SAT 中所有时间点的 PUFA 6-TAG 水平均显著增加,长链 TAG存在显著差异(图6I-K)。在连续四个时间点进行分析时,PUFA 6-和 7-TAG 在对照组中确定为每日有节律,但在 T2D 参与者的 SAT 中则没有(图 6 L)。TAG 的总体时间分布不符合显著节律性,可能是由于每个个体的波动和峰值时间变化很大(图 6 M)。
与 TAG 相比,DAG 在人类 SAT 中的含量较少,总体 DAG 对照组和 T2D 组的丰度相当(图 6 N),与 TAG 脂质类似(图 6 H)。虽然只有少数个别 DAG 代谢物在 T2D 后表现出显著变化(DAG 31:0 和 30:2),但对前 5 个修饰 DAG 的层次聚类分析可以清楚地区分从 T2D 和对照供体收集的样本(图 6 O)。在 T2D 个体中表现出较低水平的这 5 个 DAG 带有 0 至 2 个双键,表明饱和 DAG 的丰度较低。无论是对照组还是 T2D 组,DAG 水平均未遵循显著的每日节律变化(图 6 P)。单独分析时,饱和 DAG 在对照 SAT 中显示出显著的每日节律(图 6 Q),而在 T2D 中么有表现出节律性(图 6 Q)。

图6. SAT 1-脱氧神经酰胺在对照和 T2D 个体中表现出不同的绝对水平和时间水平。
(A) 从 T2D 和对照供体收集的 SAT 中 DeoxCer 水平的 LC-MS 信号。(B) T2D 和对照供体在四个连续时间点的 DeoxCer 水平的时间比较。(C) 在 ZT11:15 从 T2D 和对照受试者测量的 DeoxCer LC-MS 信号,显示 T2D 中具有短链长度的 DeoxCer 显著丰度。(D) DeoxCer log2 转换的热图,在每个时间点对照与 T2D 之间的差异倍数。(E) 每个受试者(T2D,对照)的总 DeoxCer 的时间水平。(F-G) 在对照和 T2D (G) 中合格的 DeoxCers 的平均时间分布。(H) T2D 和控制 SAT 中 TAG 水平的 LC-MS 信号。(I) 按双键数量排序并在 T2D 和对照 SAT 中测量的各个 TAG 的 LC-MS 信号。(J) TAG:56 物种的 LC-MS 信号,按双键数量排序,并在 T2D 和对照受试者中测量。(K) 按双键数量排序的 TAG 热图,每个时间点对照个体与 T2D 个体之间的 log2 转换差异倍数。(L) T2D 和对照中带有六个双键的 TAG 脂质的平均时间分布。(M) 每个受试者的时间总 TAG 水平。(N) T2D 和对照中 DAG 水平的 LC-MS 信号。(O) 对 T2D 和对照受试者之间最具对比模式的前 5 个 DAG 进行层次聚类分析。(P) 每个受试者的时间总 DAG 水平。(Q) T2D 和对照中具有 0 个双键的 DAG 的平均时间分布。
+ + + + + + + + + + +
结 论
本项研究采用液相色谱串联质谱法来研究 2 型糖尿病 (T2D) 和非糖尿病 (ND) 人类志愿者皮下白色脂肪组织 (SAT) 和血清中脂质代谢的日常调节。ND 和 T2D 受试者的血清和 SAT 中约 8% 的约 440 种脂质代谢物表现出昼夜节律性。ND 和 T2D 个体之间的节律性脂质谱有所不同,在清晨观察到的变化最为显著,这一点通过在单个早晨时间点对 ND 和 T2D 受试者独立队列进行的脂质组学证实。引人注目的是,T2D 受试者的血清和 SAT 中节律性的代谢物表现出相位差异。本项研究揭示了 T2D 中人类脂质稳态的大量时间和组织特异性改变,为脂质生物标志物的时间发展提供了重要线索。
+ + + + +



English

