文献解读|Cell Rep(8.8):阴道微生物组显示出种族进化动态和由长期生态位特异性过程驱动的乳杆菌粘附素的正选择
✦ +
+
论文ID
原名:Vaginal microbiomes show ethnic evolutionary dynamics and positive selection of Lactobacillus adhesins driven by a long-term niche-specific process
译名:阴道微生物组显示出种族进化动态和由长期生态位特异性过程驱动的乳杆菌粘附素的正选择
期刊:Cell Reports
影响因子:8.8
发表时间:2024.04.09
DOI号:10.1016/j.celrep.2024.114078
背 景
阴道微生物群的组成因种族而异。然而,多种族背景下阴道微生物组的进化景观仍未得到充分研究
实验设计

结 果
01
阴道微生物群在α多样性方面表现出种族差异
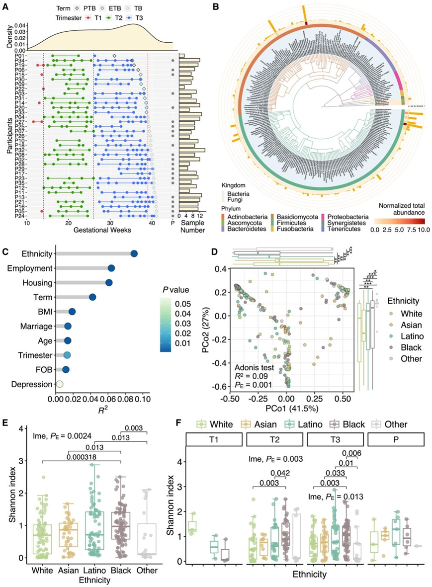
本项研究从 35 名不同种族女性怀孕期间纵向收集的 351 个样本中生成了总计 485.2 GB 的宏基因组数据(图1A)。参与者包括黑人或非洲裔美国人、白种人或高加索人、拉丁美洲人、亚洲人和太平洋岛民女性,以及1名种族信息缺失的女性。每名参与者平均收集9.1份样本。90.6%的样本采集于孕中、晚期。除种族外,还收集了其他特征,如年龄、BMI、期限、就业、住房(85.7%有住房)和婚姻状况(37.1%已婚)。
他们使用MetaPhlAn4解析分类法,共鉴定出2界10门119属259种(图1B)。最常见的5个门依次为厚壁菌门、放线菌门、拟杆菌门、真菌门子囊菌门和变形菌门。共鉴定出3种真菌,分别为白色念珠菌、都柏林念珠菌和球形马拉色菌。
他们分析了物种水平上微生物组的α和β多样性,以与个体特征相关联。基于 Bray-Curtis 距离的 Adonis 检验显示许多因素与阴道微生物组显著相关,这些因素包括种族、就业、住房、妊娠期、BMI、婚姻状况、年龄以及婴儿父亲(FOB)是否在整个怀孕期间都参与其中(图1C)。值得注意的是,种族是影响最大的因素(图1D),其次是就业、住房和妊娠期。此外,他们观察到不同种族之间的α多样性有显著差异,黑种人女性的Shannon指数最高(图1E),这在妊娠中期和晚期也是如此(图1F)。

图1. 种族影响阴道微生物组的物种组成。
(A) 在怀孕期间和怀孕之后阴道微生物组的纵向取样。(B)本研究中阴道微生物组的系统发育树。(C)几种宿主因素对阴道微生物组β多样性的解释变化。(D)主坐标分析(PCoA)显示了阴道微生物组的种族模式。(E)不同种族的α多样性。(F)进一步比较了不同种族妊娠期的α多样性。
02
不同种族的孕妇表现出不同的阴道微生物组成
接下来,他们探究了物种丰度和种族之间的联系。259个物种中有15个在过滤掉低丰度物种后得以保留(图2A)。超过一半以上的样本中存在物种,包括阴道加德纳菌(99.43%)、卷曲乳杆菌(96.87%)、惰性乳酸杆菌、阴道Fannyhesea(88.6%)和Megasphaera genomosp. type 1(52.42%)、Lactobacillus jensenii(51.28%)和加氏乳杆菌(50.43%)。阴道加德纳菌通常是细菌性阴道病(BV)的病原体,可能会增加早产的风险。阴道加德纳菌可能与阴道微生物组中其他主要为厌氧菌的细菌有协同作用,如BV相关的Fannyhessea vaginae和Megasphaera genomosp. type 1(图2A)。值得注意的是,他们观察到在妊娠中期和晚期黑人和拉丁裔妇女中阴道加德纳菌的丰度和比例更高(图2B)。
考虑混杂因素,他们使用LME模型进一步分析了微生物丰度与种族之间的关系。7个物种与种族显著相关(图2C),包括阴道加德纳菌和Fannyhessea vaginae。具体来说,与其他三个种族相比,黑人女性的阴道加德纳菌感染率最高,拉丁裔女性的感染率也高于亚洲女性(图2D)。在妊娠中期,黑人妇女阴道加德纳菌的丰度也高于其他三个种族(图2E)。与白人和亚洲女性相比,黑人和拉丁裔女性在所有样本中(图2F)和妊娠晚期(图2G)都有更高的Fannyhessea vaginae丰度。
总体而言,至少在妊娠中期和晚期,黑人和拉丁裔妇女的阴道加德纳菌和Fannyhessea vaginae的丰度高于白人和亚洲妇女。

图2. 种族影响阴道微生物组的物种组成。
(A)阴道微生物群中优势物种的相对丰度。(B)白种人或白种人、亚洲人、拉丁美洲人和其他民族的35名孕妇的阴道微生物组特征。(C)种族与阴道微生物群中优势物种的相对丰度之间的关系。(D)不同种族间加德纳菌的相对丰度。(E)各种族各孕期阴道加德纳菌的相对丰度。(F)各种族间Fannyhessea vaginae的相对丰度。(G)各种族各孕期Fannyhessea vaginae的相对丰度。
03
多种族背景下的阴道群落状态和过渡网络
他们根据物种丰度谱对微生物群进行了群落状态类型(CST)和阴道型分类。他们观察了两种分类方法之间的一致聚类。具体来说,CST I-III和V的优势种对应于阴道型卷曲乳杆菌、加氏乳酸杆菌、惰性乳酸杆菌和詹氏乳杆菌,大多数属于阴道型加德纳菌的群落也属于CST IV(图2A)。主坐标分析(PCoA)显示,三个最不同的组分别对应于CST IV或阴道加德纳菌、CST I或卷曲乳杆菌和CST III或惰性乳杆菌(图3A)。同时,他们发现α多样性在CST I和阴道型卷曲乳杆菌中最低,但在CST IV和阴道型加德纳菌中要高得多,“非显性”和“其他”(图3B)。阴道加德纳菌在这两个种族(黑人和拉丁美洲)中所占比例最高(图2B-D)。三分之一的黑人和亚洲妇女以及四分之一的拉丁裔妇女分配到CST III。此外,CSTIII型占早产(preterm delivery, PTD)女性的3/4,CSTIII型占早产女性的3/4。
然后他们分析了CST和阴道型分类(图3C),发现45.71%和65.71%的参与者在怀孕期间经历了CST和阴道型转变(图3C)。他们将阴道CST/阴道型动力学描述为Markov链,通过推断CST或阴道型的双周转变概率产生。根据自跃迁概率,CSII是最不稳定的类型,CSTIII是最稳定的类型(图3D)。他们观察到CST IV惊人的高稳定性,可能是因为高达86.3%的CST IV群落属于阴道加德纳菌,它有80%的自我转换概率。“其他”组和“非主导”型的自我转变概率最低(40%和50%),表明他们固有的不稳定性。
常见物种不仅表现出相对丰度的差异,而且表现出菌株水平的变化。常见物种不仅表现出相对丰度的差异,而且表现出菌株水平的变化。他们观察到个体内SNP单倍型的遗传差异显著低于不同个体之间的差异(图3E)。

图3. CST 显示出明显的微生物多样性和种族差异,并在怀孕期间发生转变。
(A) PCoA 在阴道 CST 中显示出不同的模式。(B) 阴道 CST 的 α 多样性。(C) 阴道 CST 的纵向过渡。(D) 怀孕期间阴道 CST 的过渡网络。(E) 不同个体(橙色)或同一个体(蓝色)之间的单核苷酸多态性 (SNP) 单倍型比较。
04
群体遗传学分析揭示了乳杆菌科和非乳杆菌科物种的独特种族进化动态
他们利用237个NCBI参考基因组或139个SRG/MAG,利用inStrain分析了351份样品的微多样性,并评估了每个基因组的进化指标,包括核苷酸多样性(π)、重组率(1 -连锁不平衡[D'])和非同义突变与同义突变的比值(pN/pS)(图4A)。鉴于乳杆菌科作为益生菌在维持阴道健康中的重要作用,他们将其种类分为乳杆菌科和非乳杆菌科,观察到这两组之间有显著差异的进化动力学(图4A)。具体而言,与非乳杆菌科组相比,乳杆菌科组π显著较低,重组率较高,pN/pS较高(图4B)。
接下来,他们比较了每个种族的乳杆菌科和非乳杆菌科群体之间的进化动态(图 4 C)。引人注目的是,在所有种族中,乳杆菌科群体的pN/pS均高于非乳杆菌科群体(图4C)。在乳杆菌科组中,π 从最高到最低依次为拉丁裔、黑人、白人和亚洲人(图 4 D)。在非乳杆菌科组中,π 从最高到最低依次为黑人、拉丁裔、亚洲人和白人(图 4 E)。综上所述,黑人和拉丁裔女性的阴道微生物组的 π 值高于白人和亚洲女性。 π 与种族之间的关系在非乳杆菌科组中比在乳杆菌科组中更显著。虽然 π 较高,但黑人女性在乳杆菌科和非乳杆菌科群体中的 pN/pS 最低(图 4F-G)。低 pN/pS 比率表明,随着时间的推移,黑人女性的非同义突变已通过纯化选择而清除。

图4. 乳杆菌科和非乳杆菌科物种的进化动态具有不同的种族特征。
(A) 所有样本中 15 个物种的进化指标概述。(B) 乳杆菌科(橙色)和非乳杆菌科(蓝色)群体之间进化指标的比较。(C) 每个种族的乳杆菌科(橙色)和非乳杆菌科(蓝色)群体之间的进化指标比较。(D–G) 乳杆菌科和非乳杆菌科群体的 π和 pN/pS的比较。
05
宿主和暴露因素与阴道微生物群的进化动态相关
宿主和暴露因素可能极大地影响不同物种的进化动态,他们系统地评估了进化指标与宿主和暴露体因素之间的关联。他们发现 75 个显著关联,其中 51 个在单变量模型中显著,34 个在多变量模型中显著,10 个在两个模型中显著(图 5 A)。值得注意的是,阴道加德纳菌和Fannyhessea vaginae的 π 和 pN/pS(图5B-E)。表明它们具有较高的持久性并在黑人女性的阴道环境中经历了正选择,导致随着时间的推移同义突变的积累。与阴道加德纳菌和Fannyhessea vaginae类似,惰性乳杆菌在黑人女性中也具有较高的 π 和较低的 pN/pS(图 5F-G)。这进一步说明惰性乳杆菌的进化动力学与这些非最佳物种的进化动力学更加相似。
除了种族之外,其他暴露组和宿主因素也与进化指标显著相关,包括妊娠期、FOB、抑郁、婚姻和就业(图5A)。妊娠期对阴道加德纳菌和Fannyhessea vaginae的进化产生影响,因为它们的重组率和 pN/pS 从妊娠中期到妊娠晚期增加,这与妊娠期间 pN/pS 的增加趋势相对应(图 5H-I)。

图5. 阴道微生物组的进化动态与暴露组和宿主因素相关,并在怀孕期间发生变化。
(A) 进化指标与暴露组和宿主因素之间 75 个重要关联的概述。(B-G) 几个通常是非最佳种族物种的 π 和 pN/pS 的比较。(H-I)妊娠期间阴道加德纳菌和阴道范尼赫氏菌pN/pS 的变化。
06
微生物基因的深度进化扫描揭示了乳杆菌粘附素普遍存在的正选择
为了探索阴道微生物组的功能进化倾向,他们在基因尺度上进行了进化分析。编码细菌粘附成分、整合酶、毒素-抗毒素系统和转座酶的基因的 π 水平高于基因组平均水平,而核糖体基因的 π 水平低于基因组平均水平。他们可视化了基因 dN/dS 和 pN/pS 跨物种的分布,在两个队列的所有样本中都有足够的覆盖范围,发现 pN/pS 通常高于 dN/dS(图 6 A-B),这表明更多非固定非同义突变的积累和/或远缘相关菌株在阴道中的共存微生物组。
为了概述阴道微生物组进化的功能偏好,他们检测了由相关基因的平均 pN/pS 表示的 KEGG 途径的 pN/pS(图 6 C)。为了概述阴道微生物组进化的功能差异,他们检测了由相关基因的平均 pN/pS 表示的 KEGG 途径的 pN/pS(图 6 C)。相比之下,对于维持基因组稳定、微生物生长和生存至关重要的通路,包括错配修复、泛酸盐和辅酶A的生物合成、核糖体和脂多糖的生物合成,其pN/pS较低。在所有途径中,乳杆菌科物种的pN/pS均高于非乳杆菌科物种(图4B)。有趣的是,与乳杆菌科物种同属一个目的非乳杆菌科物种Aerococcus christensenii与乳杆菌科物种聚在一起,表明乳杆菌科物种的进化动力学特征可能在科水平之外共存(图6C)。
他们关注的是经历正选择的特定基因,所有样本的平均dN/dS或pN/pS比率>1(图6D)。编码主要促进因子超家族(MFS_1)、ATP结合盒转运蛋白(ABC_tran)和转座酶(DDE_Tnp_1/DDE_tnp_IS66)的基因平均dN/dS大于1(图6D)。更重要的是,编码细菌粘附组分的基因,粘蛋白结合基因(muc_B2/mucBP/mucBP_2)和革兰氏阳性菌细胞壁锚定基因(Gram_pos_anchor)也处于正选择状态。
Gram_pos_anchor基因包含 LPXTG 基序,该基序附着在细胞壁肽聚糖上,有助于细菌粘附和定殖表面的能力。几种乳杆菌属物种中的多个粘蛋白结合基因和gram_pos_anchor基因在阴道微生物环境中经历了重复的正选择压力。特别是,有四个基因的平均 pN/pS 和 dN/dS > 1,包括卷曲乳杆菌中的muc_B2和gram_pos_anchor、詹氏乳杆菌中的muc_B2以及惰性乳杆菌中的gram_pos_anchor(图 6 E-F)。
同源比对分析表明,突变更有可能发生在不太保守的位置(图6H)。这些分析表明,乳杆菌物种粘附素中共有的 SNS 或 SNV 在两个独立群体中普遍存在,这表明不同群体中存在趋同进化,或者通过平衡选择保留了种内基因组多样性。

图6. 阴道菌群正选择下的微生物基因和途径及乳杆菌黏附素的突变热点。
(A-B)本研究和验证队列 I 中超过 10 个样本中具有足够覆盖度(基因长度≥50%)的基因的平均 dN/dS(蓝色)和 pN/pS(黄色)分布。(C) KEGG 途径的 pN/pS 存在于至少三个物种中。(D) 平均 dN/dS 大于 1 的基因。(E-F)本研究和验证队列 I中乳杆菌粘附素的平均 dN/dS 和 pN/pS 分布。(G)本研究(上)和验证队列 I(下)中卷曲乳杆菌粘附素基因muc_B2氨基酸序列的突变热点。(H) 本研究中卷曲乳杆菌粘附素基因muc_B2的野生型位点 (WT) 和突变型位点 (Mut) 的保守评分比较(上)和验证队列 I(下)。
07
卷曲乳杆菌的进化动态是由阴道生态位特有的长期进化过程驱动的
他们观察到的进化特征可能是由于宿主内的进化过程(非常短的时间尺度,不到十年)或跨宿主的生态过程(长期进化)造成的。为了研究这两种可能性,他们首先利用样本微生物组 SNP 图谱之间的成对分歧来分析卷曲乳杆菌最新共同祖先 SNP 图谱的时间(图 7 A)。对于参与者间样本,该分析给出的中位数分化时间为8612年(最小-最大值为612-16637年)。对于参与者内部样本,中位数分化时间显著缩短,为474年(最小-最大值为178-9818年)(图7B)。
为了了解作用于muc_B2的潜在进化力,他们利用两项已发表的研究提供的基因组片段,对来自不同生态位(人类肠道和阴道、火鸡和鸡)的142株卷曲乳杆菌分离物进行了比较基因组分析。他们首先使用 475 个核心基因的串联构建了这些菌株的系统发育树(图 7 C)。火鸡的分化早于鸡和人类;他们观察到宿主和各自卷曲乳杆菌菌株之间的系统发育一致性(图7C),表明卷曲乳杆菌菌株可能与其宿主共同进化。因此,来自阴道生态位的卷曲乳杆菌菌株似乎是衍生最多的群体(图7C)。有趣的是,他们发现正选择的muc_B2基因仅在阴道生态位(70/76 菌株)中高度保守,而在其他类型的生态位中则未高度保守(图 7D)。基于基因的树也很大程度上与物种树一致(图 7C-D)。这些结果表明,在长期的进化过程中,作用于卷曲乳杆菌 muc_B2的进化力量很可能是人类阴道生态位所独有的。

图7. 卷曲乳杆菌的进化是由阴道生态位特有的长期进化过程驱动的。
(A) 宏基因组对中卷曲乳杆菌的突变距离由成对 SNP 表示。(B) 从 (A) 中的突变距离推断出的最小、最大和中值分歧时间。(C) 142 个卷曲乳杆菌基因组中的 181 个核心基因的串联比对构建的系统发育树。(D) 基于来自具有该基因的 96 个基因组的muc_B2基因的比对构建的系统发育树。
+ + + + + + + + + + +
结 论
本项研究对来自 35 名多种族孕妇的 351 个阴道微生物组样本以及两个验证队列进行了系统进化分析,总共来自 90 名女性的 462 个样本。微生物组α多样性和群落状态动态显示出强烈的种族特征。在所有种族中,乳杆菌科比非乳杆菌科具有更高的非同义与同义多态性比率和更低的核苷酸多样性,具有大量正选择基因,包括粘蛋白结合和细胞壁锚定基因。这些进化动态是由人类阴道生态位特有的长期进化过程驱动的。最后,本项研究建立了一个反映微生物环境生态位的进化模型。这项研究揭示了阴道微生物生态和进化中广泛的种族特征,强调了从进化角度研究宿主微生物生态系统的重要性。
+ + + + +



English

