文献解读|Nat Cancer(22.7):侵袭性导管癌和小叶乳腺癌的免疫景观揭示了不同的巨噬细胞驱动的微环境
✦ +
+
论文ID
原名:Immune landscape in invasive ductal and lobular breast cancer reveals a divergent macrophage-driven microenvironment
译名:侵袭性导管癌和小叶乳腺癌的免疫景观揭示了不同的巨噬细胞驱动的微环境
期刊:Nature Cancer
影响因子:22.7
发表时间:2023.03.16
DOI号:10.1038/s43018-023-00527-w
背 景
在过去的十年里,免疫疗法已经彻底改变了许多肿瘤类型的治疗选择和结果,如黑色素瘤、头颈部和非小细胞肺癌。然而,免疫疗法在乳腺癌中的效果要差得多。雌激素受体阳性(ER+)乳腺癌约占所有乳腺癌的70%,由两种主要的组织学亚型组成:85-90%的浸润性导管癌(IDC,也称为NST)和10-15%的浸润性小叶癌(ILC)。然而,目前对浸润性导管癌 (IDC) 和浸润性小叶癌 (ILC) 的 ER +乳腺癌的免疫生物学知之甚少。
实验设计

结 果
01
ER+ 肿瘤中免疫浸润的综合分析
为了确定浸润 ER+乳腺肿瘤的关键免疫细胞,研究者团队使用了来自诊断为 IDC 和 ILC 的个体的术后未经治疗的新鲜肿瘤、匹配的肿瘤邻近 (TA) 和外周血 (PBL) 样本,并将它们与将它们与非肿瘤乳房缩小成形术组织进行比较(图1a)。IDC 和 ILC 中细胞类型和浸润程度的显著差异,证明了对浸润性乳腺癌的潜在免疫反应的异质性。使用乳房成形术组中 CD45 +浸润百分比的中值作为基线,他们发现 69% 的 ER+肿瘤(37/53)含有增加的免疫细胞(图1b)。然后,他们使用典型标记组合对 T 细胞、B 细胞、自然杀伤 (NK) 细胞、NKT 细胞、巨噬细胞、树突状细胞 (DC) 和骨髓源性抑制细胞 (MDSC) 进行流式细胞分析,评估免疫微环境的组成。ER +肿瘤组织显示出比TA组织显著更高的B细胞、CD4+ T常规(Tconv)细胞、CD8+ T细胞和调节性T (Treg) 细胞浸润(图1c),亚型特异性配对TA和肿瘤组织分析显示,这是由IDC亚群驱动的,而不是由ILC驱动的。86%的IDC(25/29)在TA组织中有CD45+浸润增加,而ILC只有50%(图1d)。
在肿瘤浸润淋巴细胞 (TIL) CD4+ Tconv中,表达CD45RA (TEMRA)群体(CD45RA+CCR7-)的效应记忆T细胞少于5%(图1e)。
接下来,他们分析了与潜在功能障碍/衰竭相关的T细胞抑制受体,如PD-1、TIGIT、LAG3、TIM3和CTLA4在IDC和ILC样本中的表达(图1f-g)。在骨髓室中,巨噬细胞在浸润中占主导地位,其次是 DC 和 MDSC(图1c),尽管与 TA 组织相比,它们在肿瘤组织中没有显著富集。
在巨噬细胞亚群中,IDC 和 ILC 均具有相当的 M1 样(CD14 + MHC II 类+ CD206 –)和 M2 样(CD14 + MHC II 类+ CD206 +)巨噬细胞。然而,对M2:M1 比率的分析显示,与 IDC 相比,ILC 中 M2 样巨噬细胞显著富集(图1h)。

图1. ER+ IDC 和 ILC 中免疫浸润的表型和功能特征。
(a) 研究示意图。(b) 通过流式细胞术分析细胞。 (c) 免疫细胞亚群的定量。(d) 良性乳腺组织和ER+IDC TA组织、肿瘤组织和ER+ILC TA组织和肿瘤组织中CD45+ 细胞的百分比。 (e) 肿瘤浸润CD4+ Tconv细胞(左)和CD8+ T细胞(右)的T细胞功能表型。(f-g) 抑制性受体PD-1、TIGIT、LAG3、TIM3和CTLA4在ER+IDC TIL和ER+IL的表达谱。(h) 流式细胞术测定ER+ IDC和ER+ ILC中浸润肿瘤的M2与M1巨噬细胞的比值。
02
IDC和ILC中免疫细胞的空间分布
他们对初次治疗的 IDC 和 ILC 以及一些三阴性乳腺癌(TNBC)样本的福尔马林固定石蜡包埋 (FFPE) 切片进行了多光谱免疫组化(mIHC)。与 IDC 和 TNBC 相比,ILC 中巨噬细胞的比例较高(肿瘤区室中 82%,基质区室 50%),其中巨噬细胞的相对贡献低于50%(图2a)。细胞定量数据显示,这种组成的改变是由ILC中T细胞计数低于IDC和TNBC中的T细胞计数驱动的,而不是由ILC 肿瘤微环境(TME)中巨噬细胞群的扩增驱动的(图2b )。ILC 的 CD4 + T 细胞(在基质中显著)、CD8 + T 细胞和 Treg细胞(在肿瘤和基质中显著)计数较低,但 B 细胞和巨噬细胞浸润与 IDC 相当(图2b),IDC的免疫微环境更接近于TNBC,而不是ILC。
接下来,他们进行了探索性生存分析,以确定肿瘤或间质内的免疫细胞浸润是否与结果相关。他们使用了两种方法,包括 (1) 比较诊断后 10 年内有或没有复发的个体肿瘤子集中的免疫细胞频率;(2) 对整个 mIHC 队列进行 Cox 回归分析。使用二元结果,他们发现肿瘤床中的巨噬细胞总数与 IDC 而非 ILC 个体的更好结果显著相关。肿瘤床中而非基质中的 M1 样巨噬细胞与 IDC 和 ILC 中无病生存 (DFS)的改善显著相关(图2c-d)。

图2. ER+ IDC 和 ILC中的原位空间分布和结果关联。
(a) 饼图代表 ER + IDC、ER + ILC和 TNBC样本中 TME 的中位细胞组成,包括 B 细胞、CD4 + T 细胞、CD8+ T 细胞、T reg细胞和巨噬细胞的相对频率。(b) ER + IDC、ILC 和 TNBC 中的免疫细胞频率分布。(c-d) DFS 的 Cox 比例风险模型。
03
细胞邻域及其对疾病结果的影响
无偏聚类和最近邻分析导致在 IDC 和 ILC TME 内识别出七个独特的细胞邻域(图3a)。CN1(肿瘤和巨噬细胞富集)、CN2(免疫细胞富集肿瘤)、CN3(免疫细胞缺失的肿瘤)、CN4(富集B 细胞的潜在三级淋巴结构)、CN5(富集 CD8 和巨噬细胞的肿瘤)、CN6(富集 B 和 T 淋巴细胞的基质)和 CN7(B 细胞缺失的肿瘤)边界。然后,他们评估了 IDC 和 ILC TME 中这些邻域的频率,发现与 ILC 相比,IDC 中的 CN2 和 CN6 显著扩增(图3b)。ILC 中 CN2 频率的减少和 CN3 频率的增加表明,ILC 比 IDC 更有可能缺乏免疫细胞。CN6 在 IDC 中的扩增证明了 IDC 中适应性免疫反应的更大潜力。肿瘤(CN5)中除巨噬细胞外还含有 CD8 +和 CD4 + T 细胞的邻域在 ILC 中略有扩大(图3c)。在二元分析(图3d)和Cox回归分析(图3e)中,CN5(肿瘤中的CD8+ T细胞和巨噬细胞)与IDC的预后改善相关,但与ILC无关。

图3. 细胞邻域的组成和对结果的潜在影响。
(a) 热图显示B细胞 (CD20+)、CD8+T细胞、CD4+T细胞、Treg细胞 (FOXP3+)、肿瘤细胞 (PanCK+) 和巨噬细胞 (CD68+) 的细胞邻域类型和高于或低于邻域平均值的相对富集度。 (b) ER+IDC和ER+ILC内蜂窝小区的频率分布。(c) 饼图表示ER+IDC和ER+ILC生物独立样本中细胞邻域的相对贡献中值。(d) ER+IDC(左)和ER+ILC(右)内二元结果(复发与非复发)的邻域频率分布。(e) DFS与Cox比例风险模型。
04
IDC 和 ILC 中CD45+ 免疫细胞的转录谱
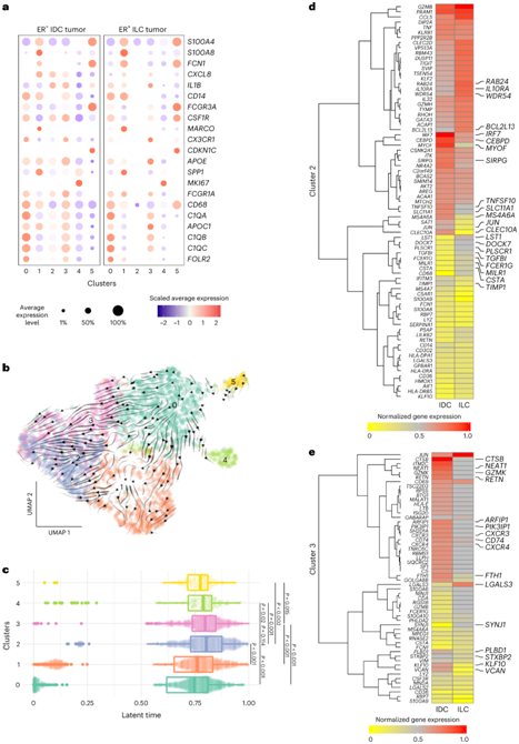
为了深入了解未经治疗的 ER +乳腺癌中免疫细胞谱系的转录情况,他们对来自 ER +肿瘤组织的 CD45 +活细胞(称为 TIL)进行了单细胞转录组分析 (scRNA-seq),并分为多个聚类,包括聚类 0 (CD4+ T 细胞),聚类 1(幼稚 T 细胞),聚类 2 和 3(CD8 + T 细胞),聚类 4(NK/NKT 细胞),聚类 5、7 和 13(单核细胞/巨噬细胞),聚类 6(B 细胞)、聚类8(效应T细胞)、聚类9(T reg细胞)、聚类11(DC)和聚类12(浆细胞样DC)(图4a)。他们观察到 ER + TIL 和 PBL 之间免疫细胞谱的变化,例如 PBL 中的幼稚 T 细胞(聚类 0)密度高于 TIL 中的效应 T 细胞(聚类 8)(图4b)。
接下来,为了确定IDC和ILC中转录差异的群体,他们使用ER+ TIL与PBL(肿瘤与全体性)和IDC TIL与ILC TIL中免疫细胞亚群之间的Bhattacharya距离来确定转录差异的程度(图4c-d)。利用随机组和抽样组之间的距离和差异倍数,发现单核细胞和巨噬细胞以及 B细胞,是ER+ TIL与PBL以及IDC与ILC中转录差异最大的群体,而CD4+和CD8+ T细胞在IDC和ILC的TME中极为相似。这些观察结果与多光谱成像数据一致,表明单核细胞和巨噬细胞,而不是T细胞,可能影响IDC和ILC患者的预后和结局。

图4. ER+ IDC 和 ILC 中 CD45 +免疫细胞的转录谱。
(a)UMAP可视化。 (b) 气泡图显示了聚类中的跨免疫细胞类型的典型标记表达。(c-d)免疫细胞谱系之间的差异。 (e) ER+IDC和ILC肿瘤样品中的单核细胞和巨噬细胞的UMAP投影。(f) 堆积条形图描绘了ER + IDC 和 ER + ILC 中样品中单核细胞和巨噬细胞亚聚类分布的异质性。
05
肿瘤浸润巨噬细胞在 IDC 和 ILC 中的不同作用
接下来,他们研究了肿瘤浸润单核细胞/巨噬细胞聚类的转录景观,并将它们重新聚类获得六个亚聚类(图4e)。IDC 中聚类 2 和 聚类3 以及 ILC 中聚类1 和 聚类5 有所扩展(图 4f)。
之后,他们分析了典型标记和 DEG 以表征各个聚类中的单核细胞/巨噬细胞,并确定聚类 0 表达CD68、CX3CR1、C1QA、C1QB、C1QC和APOE等标记(图5a)。
为了推断单核细胞/巨噬细胞亚群之间的动态关系,他们进行了 RNA 速率分析。当叠加到均匀流形近似和投影(UMAP)上时,发现聚类 0 是起源点或前体种群,除聚类 5 外,所有其他聚类都可能源自该点(图 5b)。这可能是由于聚类 5 表现出非经典的单核细胞样特征,使它们成为另一个前体/祖细胞样群体。他们还发现轨迹箭头伸长到聚类 2 和 3,表明存在过渡状态转录本。之后,他们进行了潜伏时间分析以推断聚类之间的时间关系,正如预期的那样,发现聚类 0 在轨迹中比聚类 2 更早,聚类 2 沿线最远,紧随其后的是聚类 3(图5c)。
由于聚类 2 和 3 在 IDC 中富集,但在 ILC 中不富集,并且可能代表成熟的激活状态,因此,他们接下来重点分析它们在 IDC 和 ILC 中的转录和功能差异。结合聚类2和聚类3中独特上调和下调基因的基因表达,发现与所有其他聚类相比,这两个聚类的基因表达模式相似(图5d-e)。在聚类2中,他们发现迁移、细胞粘附相关基因(MYOF、SLC11A1和CLEC10A)、激活和细胞毒性基因(TNFSF10和JUN)在IDC中上调,而凋亡调节基因(RAB24、BCL2L13和WDR54)和抗炎基因(IL10和LST1)在ILC中上调(图5d)。与ILC中的JUN和LGALS3基因相比,IDC中的聚类3显示CTSB、GZMK和RETN等激活基因上调(图5e)。

图5. 肿瘤浸润单核细胞和巨噬细胞的转录组图谱。
(a) 气泡图显示ER + IDC和 ILC肿瘤样本中单核细胞和巨噬细胞亚聚类的标记基因表达。(b) 显示单核细胞/巨噬细胞发育、成熟和激活状态的方向性的速度图,叠加在ER+IDC和ILC肿瘤样本中不同肿瘤浸润巨噬细胞亚群的原始UMAP上。(c) 不同单核细胞和巨噬细胞聚类在潜伏时间轨迹上的关系。(d-e) ER+IDC聚类2-3中的DEG与其他聚类比较。
通路富集分析显示,IDC中有几种病毒和细菌疾病通路(例如NOD-、Toll-和RIG-I-样受体信号通路、细胞因子和趋化因子信号通路以及抗原递呈通路)上调(图6a-b)。然而,ILC显示了T细胞相关通路的显著富集,如1型辅助性T细胞(TH1)和TH2分化,这表明ILC中巨噬细胞和T细胞可能存在相互作用(图6a-b)。
为了评估巨噬细胞和 T 细胞之间相互作用的潜力,他们分析了肿瘤浸润单核细胞/巨噬细胞以及 CD4 +和 CD8 + T 细胞上表达的受体和配体基因的表达,并鉴定了参与单核细胞之间假定相互作用的受体-配体对/巨噬细胞和T细胞(图6c-d)。除了 8 对共享的受体-配体对外,他们还分别发现了 IDC 和 ILC 特有的 21 和 22 个受体-配体对。然后,他们比较了潜在相互作用的可能性,发现 ILC 中单核细胞/巨噬细胞内的假定相互作用比 IDC 中更多(图6d)。观察10个最可能的单核细胞/巨噬细胞- T细胞相互作用对,他们发现CD68(单核细胞/巨噬细胞)和S100A8(CD4+ T细胞)是IDC中最可能的相互作用(图6c)。S100A8可以结合CD68并诱导促炎细胞因子的产生。在 ILC 中,最重要的相互作用是CLEC4E(CD4 + T 细胞)和FCER1G(单核细胞/巨噬细胞)(图6d)。这种相互作用与巨噬细胞的T细胞启动和TH1和TH17分化有关,正如在ILC中的通路分析所强调的那样(图6a-b)。在ILC中,ITGAM(CD8+ T细胞)最有可能与TGFB1和VCAN(单核细胞/巨噬细胞)相互作用。这种相互作用与骨髓细胞的免疫抑制有关,导致T细胞运输和激活减少。
总之,与ILC巨噬细胞相比,IDC拥有转录成熟的巨噬细胞亚群,能够抗原呈递和促炎激活,ILC巨噬细胞更有可能发挥T细胞阻碍和免疫抑制细胞的作用。

图6. IDC 和 ILC 中巨噬细胞的功能以及与 T 细胞的潜在相互作用。
(a-b)通路富集分析。 (c-d) 细胞间相互作用分析。
06
与 IDC 相比,ILC 中 M2 样巨噬细胞显著富集
TME 中的巨噬细胞通常分为促肿瘤(M2 样)和抗肿瘤(M1 样)巨噬细胞。IDC 和 ILC 中 M1 样巨噬细胞比 M2 样巨噬细胞的富集程度高,无论是在肿瘤床还是在基质室中(图 7a)。他们还观察到与 IDC 相比,ILC 中 M2 样巨噬细胞富集,在基质中显著,但在肿瘤床中不显著,而IDC 的基质室中含有明显更多的 M1 样巨噬细胞。作为促肿瘤功能和抗肿瘤功能之间平衡的衡量标准,他们计算了成对的 M2 与 M1 比率,发现 ILC 中的比率显著高于 IDC 中的比率(图 7b)。这些数据与前面描述的转录谱一起表明,ILC TME 中的原肿瘤巨噬细胞功能比 IDC TME 中具有更高的潜力。
基于这些观察,他们假设 IDC 和 ILC 肿瘤细胞能够分别优先将单核细胞极化为 M1 样和 M2 样巨噬细胞。为了验证这一点,他们使用来自4个ER+ IDC细胞系(MCF7、T47D、ZR75-1和BT474)和4个ER+ ILC细胞系(MDA-MB-134、BCK4、MDA-MB-330和SUM44)的条件培养基(CM)来极化健康供体单核细胞。使用流式细胞术,他们计算了每个测试条件下m1样(MHC II+CD64+)和m2样(CD206+CD163+)巨噬细胞的百分比(图7c-d)。尽管细胞系和健康供体存在预期的变异水平,但他们观察到ILC CM比IDC CM更有效地产生m2样巨噬细胞(图7c-d)。相比之下,IDC CM产生的m1样或m2样巨噬细胞比例为50:50。最后,ILC CM显示出比IDC CM更高的M2:M1极化比(图7e)。
这些结果表明,与IDC相比,ILC中巨噬细胞的功能极化可能导致肿瘤细胞驱动的巨噬细胞分化为更多的肿瘤(m2样)巨噬细胞。

图7. ER + ILC 中 M2 样巨噬细胞的富集。
(a-b) 用mIHC定量检测浸润瘤床(左)和间质(右)的M2样(CD163+CD68+)和M1样(MHC II+CD68+)巨噬细胞ER+ ID和ER+ ILC。 (c-d) 体外极化后 M1 样和M2样巨噬细胞百分比的门控和定量的代表性流程图。 (e) 根据 IDC 和 ILC 细胞培养上清液 (sups) 的体外 M2 和 M1 巨噬细胞百分比计算出 M2:M1 比率。
+ + + + + + + + + + +
结 论
本项研究对一组未经治疗的IDC和ILC 肿瘤进行了表型、转录和功能分析,发现巨噬细胞,而不是T细胞,是浸润肿瘤床的主要免疫细胞,也是IDC和ILC之间转录多样性最高的细胞亚群。细胞邻域分析显示巨噬细胞和T细胞之间的相互作用与IDC患者更长的无病生存相关,但与ILC无关。这些结果为进一步研究ER+ IDC和ILC的免疫细胞动力学提供了新的理论依据,并突出了巨噬细胞作为ER+乳腺癌的潜在靶点。
+ + + + +



English

