文献解读|Nat Metab(20.8):与人类健康、疾病和衰老相关的动态脂质组变化
✦ +
+
论文ID
原名:Dynamic lipidome alterations associated with human health, disease and ageing
译名:与人类健康、疾病和衰老相关的动态脂质组变化
期刊:Nature Metabolism
影响因子:20.8
发表时间:2023.09.11
DOI号:10.1038/s42255-023-00880-1
背 景
脂质在维持代谢稳态中的关键作用之一是介导炎症过程的诱导和减弱(例如白三烯、前列腺素和内源性大麻素信号传导)。由于脂质在维持人体稳态方面发挥着多种作用,不同的脂质种类或类别可能会影响急性炎症[例如呼吸道病毒感染(RVI)]的扰动,以及炎症、代谢疾病和与慢性炎症调节变化相关的生理过程(例如衰老)。鉴于脂质的不同作用,了解它们在个体之间的数量差异、跨表型的动态以表征它们在健康和疾病中的潜在作用非常重要。
实验设计

结 果
01
纵向队列的综合血脂分析
为了研究与健康、疾病和生活方式改变相关的脂质组变化,研究者团队对 112 名参与者的血浆样本进行了 2-9 年(平均3.2年)的 10 个时间点的分析(图1a)。
他们使用高通量定量脂质组学对人类脂质组进行表征,该方法可对16个亚类[游离脂肪酸(FA) (FFA)、三酰甘油 (TAG)、二酰甘油 (DAG)、胆固醇酯 (CE)、磷脂酰胆碱 (PC)、溶血磷脂酰胆碱(LPC)、PE、含磷脂酰乙醇胺 (PE)的烷基醚取代基(PE-o)、含PE的烯基醚(Plasmalogen)取代基(PE-p)、溶血磷脂酰乙醇胺(LPE)、鞘磷脂 (SM)、磷脂酰肌醇(PI)、神经酰胺(CER)、己糖神经酰胺(HCER)、乳糖神经酰胺(LCER)和二氢神经酰胺(DCER))中的1000种脂类进行鉴定和定量(图1b)。大TAG亚类中的脂质种类数量最多,而DCER亚类中的脂质种类数量最少(图1c)。脂质由化学异质分子组成,发挥从生物能到细胞信号传导等广泛的生物功能。每个脂质亚类的有超过四个数量级的丰度分布(图1d),并具有两个不同的属性:(1)该亚类的中位丰度和(2)所有血浆样本(包括健康和血浆样本)的丰度范围。SM 和 FFA 是丰度最高的亚类,但它们的动态范围相对较小。其他脂质亚类,包括 LPC、CE 和 TAG,丰度较低,但动态范围更宽。
为了确保本研究的分析具有最高的稳健性,他们重点关注了 736 种脂质种类,其中 (1) 质量控制 (QC) 中位变异系数 (CV)<20% 且 (2) 生物样品中的 CV 大于 QC 样品中的 CV。除 FFA 外,参与者内部方差始终低于参与者间方差,表明个体脂质特征随着时间的推移是独特且稳定的(图1e)。有趣的是,小型和大型TAG以及酯连接和醚连接的PE(PE与PE-O和PE-P)在各自的亚类中在方差(图1e)和丰度分布(图1d)方面表现出显著差异,这意味着存在独特的生理和参与者特定的差异。

图1. 纵向脂质组学分析。
(a) 使用超过 1500 个生物样本,对 112 名参与者进行长达 9 年的分析。(b) 本研究检测的脂质亚类。(c-d) 分析了多个亚类的846 种脂质。(e) CV 比较分析。
02
关键脂质与重要的临床指标相关
他们首先试图通过表征“健康”基线样本中的脂质组来研究个体之间的脂质丰度差异,“健康”基线样本定义为来自没有任何急性疾病的参与者的样本。
为了研究健康采样时间点的参与者脂质特征在数月至数年的时间尺度上的特异性,他们检测了脂质亚类,显示出最大的个体间差异,并量化了每个脂质种类的差异(图2a)。许多脂质,特别是在TAG、SM、HCER和ce中,显示出高度的特异性差异。相比之下,FFA具有相对较低的特异性变异。为了进一步探究特异性,他们对12次健康就诊的参与者的数据进行了t分布随机邻居嵌入(t-SNE),分析了100种脂质(图2b)。大多数样本由个体参与者聚集(图2b-c),表明某些脂质具有跨年份的特异性特征。
根据血脂谱的相似性应用加权基因相关网络分析 (WGCNA) 将血脂分为七个模块,然后将这七个模块与 50 项临床指标进行关联分析,同时控制协变量性别、年龄、种族和体重指数 (BMI) (图2d-f)。模块 M1 和 M5 富含 CER 和 PE,以及小 TAG(主要是 M1)和大 TAG(主要是 M5),显示出与二型糖尿病(T2D) 指标最显著的正相关性,包括糖化血红蛋白 (A1C)、空腹血糖和空腹胰岛素。此外,它们与炎症标志物[包括高敏 C 反应蛋白(CRP)水平和白细胞计数)]呈正相关,与高密度脂蛋白(HDL,“好胆固醇”)水平呈负相关。因此,根据传统的临床指标,M1 和 M2 中的脂质对健康具有负面影响。相比之下,含有一些 FFA 和 LPC 的 M7 与较低的 CRP 和 A1C 水平相关。M3 富含 PE-P 和 PE-O,显示出与较高水平的 HDL 和较低水平的空腹胰岛素相关,并且与 M1 和 M5 中的主要 T2D 模式相比,显示出更健康的特征。

图2. 健康基线的个体差异。
(a) 上:条形图显示了每类脂质种类的数量;下:显示各血脂类别参与者的方差的箱线图(左y轴),以及显示各血脂类别平均log10的折线图(红线,右y轴)。(b) t -SNE 聚类。(c) 对于t -SNE结果,参与者内距离是指属于同一参与者的每对样本之间的欧几里得距离,参与者间距离是指每对参与者的质心之间的距离。 (d) WGCNA 模块及其与临床指标的相关性分析。(e) WGCNA分析的模块组成如图(c)所示,用脂质亚类着色。 (f) 富集分析。
03
胰岛素抵抗(IR)样本中的整体脂质组破坏
他们使用稳态血浆葡萄糖(SSPG)水平评估69名参与者的IR或胰岛素敏感(IS) (IR/IS)状态,其中36名和33名分别归类为IR和IS。在整体水平上,他们观察到脂质特征具有区分IR和IS的能力(图3a)。使用控制年龄、性别、种族和基线BMI的回归分析,他们分析了IR和IS在大多数脂质亚类之间的综合差异(图3b-d),超过一半的脂质与SSPG水平显著相关,与SSPG显著正相关的脂质和脂质亚类包括TAG和dag。他们还观察到cer亚群的丰度增加,有助于小鼠和人类中肥胖诱导IR的发展(图3b-c),并使 IR 和 IS 基于脂质的分化成为可能(图3d)。
他们在亚类水平和FA组成(总体饱和水平和特定FA)上评估富集程度(图3e)。重要的是,一般PE相比,醚连接PE (PE- p)与较低的SSPG水平的关联。醚连接的pe参与细胞信号传导,并可作为抗氧化剂。与SSPG水平升高的tag水平升高一致,PE-P水平降低提示与IR相关的炎症,并可能表明pe介导的氧化应激、炎症和IR之间的联系。
IR 和 IS 参与者之间的脂质特征和临床指标的效应大小和方向存在许多显著差异。例如,与IS不同,在IR中,低密度脂蛋白(LDL)与HDL的比率与醚连接的PE-P和PE-O呈正相关,与LPE呈负相关(图3f)。此外,在患有 IR 和 IS 的参与者中,免疫和血细胞指标值与脂质亚类的相反的相关性,包括 A1C-SM、SSPG-CER 和 SSPG-PI,以及免疫球蛋白 M-PE-P/PE-O,单核细胞-PE-P/PE-O、嗜酸性粒细胞-TAG和白细胞-PI(图3f)。这些数据表明,根据 IR/IS 状态,脂质与临床指标的关联可能存在显著差异,并且参与能量调节、细胞信号传导和免疫稳态的关键脂质在 IR 中表现出广泛的失调。

图3. IR 和 IS 相关的脂质特征。
(a) 比较 IR 和 IS 的主成分分析(PCA)。(b) 回归分析:736 种脂质中的 424 种与 SSPG 具有显著相关性。(c) 箱线图显示各个脂质类别的回归系数。系数越大表明与较高 SSPG 水平的相关性越强。(d) IR 和 IS 之间的比例差异。 (e) 对 SSPG 回归的系数进行富集分析。(f) IR 和 IS 的临床指标值与血脂谱之间的相关性分析。
04
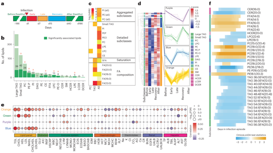
病毒感染期间的动态脂质组变化
除了在慢性炎症和代谢性疾病(如 IR)中发挥作用外,复合脂质还是急性炎症反应的关键介质,例如释放花生四烯酸 (FA(20:4))。因此,复合脂质可能在呼吸道病毒感染(RVI) 和可能的疫苗接种过程中修饰、释放和激活,同时也以 IR 依赖性方式在这些过程中发挥重要作用。
对于RVI和疫苗接种,他们将纵向收集的样本分类为早期(第1-6天)、后期(第7-14天)和恢复期(第3-5周)样本(图4a)。使用线性模型,他们确定了大多数亚类在 RVI 期间发生显著变化的 210 种脂质(图4b),其中一些与急性炎症有关。例如 PE 在凋亡细胞清除和各种病毒的病因学中具有关键作用;PI(以高亲和力与呼吸道合胞病毒结合)防止病毒附着在上皮细胞上。他们观察到 LPC 在炎症期间丰度增加,它能通过免疫细胞募集和调节对严重感染具有治疗作用(在小鼠腹膜内给药后)。
为了进一步研究急性感染中涉及的脂质相关过程,他们检测了感染期间富集的脂质(图4c),观察到特定脂质亚类在 RVI 后发生显著变化,包括醚连接的 PE 和含有饱和 FA (SFA)(例如十二烷酸 (FA(12:0))的 TAG。十二烷酸和棕榈酸 (FA(16:0)) 是促炎化合物,可上调环氧合酶 2,在炎症反应的激活中发挥关键作用,这表明不同的关键脂质亚类可能对病毒生物学以及免疫反应的各个方面都很重要,并且在 RVI 期间经历显著的变化。
为了探索脂质动态随时间的变化,他们检测了它们在 RVI 不同阶段的轨迹。使用基于脂质种类之间的欧几里德距离进行层次聚类,将210个显著变化的脂质映射到四个主要聚类(图4d),并且这些主要聚类与临床指标相关联(图4e)。除了在绿色聚类显著富集的PC外,所有脂质均在感染期间显示水平下降。蓝色聚类显著富集小 TAG,并显示早期 RVI 中脂质水平急剧下降,且快速恢复,与总脂质(包括胆固醇和 LDL)的临床指标相关。这表明早期感染的代谢发生变化,可能表明能量代谢的增加。富含 LPC、大 TAG 和醚连接 PE 的橙色聚类显示出与蓝色聚类相似的特征,但恢复到基线水平的时间延迟,该聚类中的脂质与临床脂质组和血糖水平呈正相关,但与 CRP 水平和中性粒细胞呈负相关。这表明能量代谢的早期变化(脂质和血糖水平降低)伴随着炎症增加(LPC 和醚连接 PE 水平降低,以及 CRP 水平和中性粒细胞增加),随后是RVI后期炎症的缓慢衰减。富含 FFA 的紫色聚类脂质水平缓慢下降,并在 RVI 恢复阶段达到最低点,然后恢复到基线水平。特别是,与免疫相关参数(CRP 水平、淋巴细胞计数)的后期相关性表明,该聚类中某些脂质水平的降低可能与暂时的强免疫抑制有关,以减轻早中期炎症并促进恢复稳态。总的来说,这些数据表明脂质的差异反应与特定的生物学作用之间存在联系,能量代谢的快速变化支持感染早期的炎症,并可能在后期减弱。这些脂质反映了 RVI 期间细胞信号传导、代谢和炎症的整体变化,可以帮助评估疾病严重程度和预后,或提供治疗干预的机会。
通过纵向差异分析,他们发现 IR 和 IS 的纵向分布不同(图4f)。与 IS 参与者相比,IR 参与者在 RVI 早期阶段的几种 FFA 丰度更高,而中后期 PC 水平升高更大。与 IS 参与者相比,IR 参与者在 RVI 早期阶段的几种 FFA 丰度更高,而中后期 PC 水平升高更大。

图4. RVI 和疫苗接种。
(a) RVI期间五个时间点的纵向采样:感染前(健康)、早期事件、晚期事件、恢复和感染后(健康)。 (b) 所有检测到的脂质的脂质类别细分。(c) 脂质富集分析。(d) 脂质变化的轨迹分析。(e) RVI 中脂质谱与临床指标的关联。(f) RVI 期间显著变化的脂质差异谱。
05
IR调控参与者的衰老
衰老会增加患心血管疾病的风险,并伴有多种疾病,包括二型糖尿病(T2D)和慢性炎症。在本项研究中,参与者的年龄范围为 20-79 岁(健康时间点,中位数 57 岁),并平均在 3 年多的时间内进行纵向抽样(图 5a)。在整个队列中,体重指数随着年龄的增加而增加(图5b)。为了确定纵向队列中随年龄增长而发生的脂质变化,他们使用了线性模型来估计相对脂质变化作为年龄变化的函数(Δ年龄模型)。通过这个模型,确定了每个脂质亚类(图5c)和不同脂质种类(图5d)的“衰老”效应(β系数)。大多数脂质亚类的水平随着衰老而增加,最显著的是CER(LCER、HCER、DCER)、SM、LPC和CE(图5c)。对物种水平的 Δ年龄模型系数进行了富集分析,观察到与衰老相关的脂质理化性质的变化,包括 SFA 和单不饱和 FA 水平增加,而多不饱和 FA (PUFA) 水平降低(图5d)。此外,大TAG和小TAG呈现出不同的模式,强调了TAG谱上不同的功能作用。有趣的是,与心血管疾病和神经退行性变有关的LPC水平随着年龄的增长而增加,其中一些与CRP抗性相关(图2),进一步强调了它们在人类健康中的多效性作用,他们还观察到多个亚类存在强烈的性别二态性(图5e)。
接下来,他们研究了 IR 改变分子衰老特征的程度,并观察到 IR 参与者的多个亚类(包括 HCER、LCER、SM 和 CE)的系数比 IS 参与者更大。较大的系数表明,与 IS 相比,IR 中与衰老相关的变化可能会加速(图5f)。

图5. 脂质组与年龄相关的变化。
(a) 90 名健康参与者的中位年龄、年龄范围和就诊次数。(b) 健康参与者的中位 BMI 和中位年龄的相关性。(c) 脂质亚类随着 5 年衰老而发生显著变化。 (d) 富集分析。(e)男性和女性参与者的个体脂质亚类Δ年龄系数(年龄-性别)分析。 (f) IR 和 IS 的各个脂质亚类的 Δ 年龄系数(衰老-IR/IS)分析。
06
脂质与细胞因子和趋化因子的特定关联
大多数脂质和 40 种细胞因子、趋化因子和生长因子之间存在 1245 个显著正相关和负相关(图6a)。粒细胞-巨噬细胞集落刺激因子(GM-CSF)和TAG之间以及瘦素和TAG之间呈正相关的数量最多(图6a)。TAG与瘦素和GM-CSF的相关性最高,而来自其他亚类的脂质,如PE、PC和DAG,也与瘦素和GM-CSF呈正相关(图6b-c)。相比之下,PE和PC的溶血物质(图6d-e)显示出与GM-CSF和瘦素的关联较少且其核心作用也较少。
富集分析显示FA 与不同细胞因子之间存在很强的关联。例如SFA、多不饱和 FA(18:3) 和小 TAG 的阳性瘦素-TAG 关联显著富集。相反,大 TAG 与 IL-6 和 IL-10 呈负相关。此外,他们观察到含有 FA(22:5) 的 TAG 与多种细胞因子(包括抗炎性 IL-10 和促炎性 IL-23 以及 IL-6)之间存在负相关。促炎细胞因子和免疫调节细胞因子中 TAG 亚类的正相关和负相关的富集表明 TAG 亚类(就酰基链的长度和饱和度而言)在免疫调节和信号传导中具有不同的作用。

图6. 脂质-细胞因子关联。
(a-e) 由 1245 个显著脂质-细胞因子关联组成的网络 (f) 富集分析。
+ + + + + + + + + + +
结 论
本项研究对来自 112 名参与者的超过 1500 个血浆样本进行了全面的纵向脂质组学分析,并进行了长达 9 年(平均 3.2 年)的跟踪,以确定复杂脂质亚类的独特生理作用,包括大和小三酰甘油、酯连接和醚连接的磷脂酰乙醇胺、溶血磷脂酰胆碱、溶血磷脂酰乙醇胺、胆固醇酯和神经酰胺。本项研究揭示了呼吸道病毒感染、胰岛素抵抗和衰老过程中血浆脂质组的动态变化,表明脂质可能在免疫稳态和炎症调节中发挥作用。患有胰岛素抵抗的个体表现出免疫稳态紊乱、脂质与临床标志物之间的关联改变以及衰老过程中特定脂质亚类的加速变化。基于纵向深度脂质组分析的数据集提供了对个性化衰老、代谢健康和炎症的见解,可能指导未来的临床干预策略。
+ + + + +



English

