文献解读|Nat Cancer(22.7):与肺癌 T 细胞浸润、炎症和免疫编辑相关的免疫肽组景观
✦ +
+
论文ID
原名:The immunopeptidome landscape associated with T cell infiltration, inflammation and immune editing in lung cancer
译名:与肺癌 T 细胞浸润、炎症和免疫编辑相关的免疫肽组景观
期刊:Nature Cancer
影响因子:22.7
发表时间:2023.05.01
DOI号:10.1038/s43018-023-00548-5
背 景
在肺癌患者中,研究表明肿瘤免疫微环境 (TME) 在患者之间和患者内部存在很大差异。根据细胞毒性 T 细胞浸润的程度,可将肿瘤分为两种主要亚型:浸润型和免疫排斥型。浸润性肿瘤患者通常对免疫检查点阻断 (ICB) 疗法反应更好。但从不吸烟的肺癌患者对 ICB的反应较差,与低肿瘤突变负荷 (TMB)、低新抗原负荷和程序性细胞死亡配体 1 (PD-L1) 表达较低有关。
目前尚不清楚 T 细胞浸润的肺癌肿瘤中存在的人白细胞抗原(HLA)结合肽水平是否与免疫排斥的肿瘤中HLA结合肽水平有显著不同,也不清楚哪些免疫原性抗原介导肿瘤杀伤。因此对肿瘤抗原状况的更全面了解将有助于合理开发针对 T 细胞浸润和免疫排斥型肿瘤更有效的免疫疗法。
实验设计

结 果
01
抗原景观和 TME 的表征
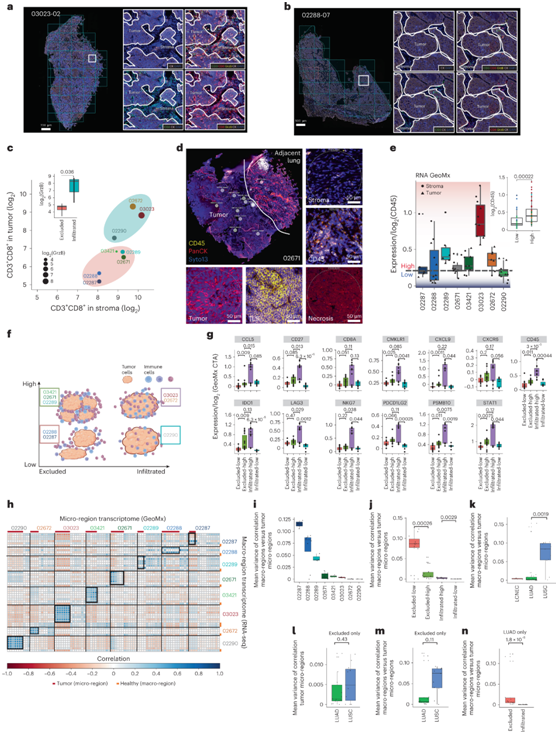
在本研究中,研究者团队分析了来自相同肿块的多个肺肿瘤区域的集合,以及来自初治患者中收集的 8 个原发性非小细胞肺癌(NSCLC)的配对非恶性相邻肺组织。他们对来自 5 种肺腺癌 (LUAD)、2 种肺鳞状细胞癌 (LUSC) 和 1 种大细胞神经内分泌癌 (LCNEC) 的总共 61 个宏观区域进行了深度蛋白质基因组分析,包括全外显子组测序 (WES) 和bulk 转录组分析(bulk RNA-seq),以及基于质谱的 HLA-I 和 HLA-II 免疫肽组学分析(图1)。

图1. 肺癌队列的示意图,对多区域组织进行的组织和分析的摘要。
正如预期的那样,他们在 LUAD 样本中发现了包括KRAS和EGFR在内的致癌基因的致病性突变,在 LUAD 和 LUSC 样本中发现了TP53的多个突变(图2a),并且在患者 02671、03023、02672 和 02290 (简称为“吸烟者”)中发现了显著的吸烟突变特征。对已知仅在 LUSC 或 LUAD 肿瘤中过度表达的基因进行主成分分析 (PCA) 验证了样本的分类(图2b)。他们使用定义的免疫相关基因组根据bulk RNA-seq 数据计算了炎症评分,还根据来自癌症基因组图谱(TCGA)的1012个LUAD和LUSC的景观,分析了每个宏观区炎症状态(图2c-d)。在患者和个体患者体内观察到广泛的炎症,而邻近的非恶性肺组织总体评分为炎症。

图2. 致病突变和炎症评分。
(a) 检测到的突变的热图。 (b) PCA分析。(c) 使用免疫相关基因组的表达水平从 TCGA 计算每个宏区域以及 LUAD 和 LUSC 肿瘤的炎症评分。 (d) 每个宏观区域的炎症评分。
02
T细胞浸润和炎症的空间分析
他们在每例患者随机选取的一个宏区域组织中,通过苏木精-伊红染色(HE)和T细胞肿瘤浸润标志物[CD3、CD8、颗粒酶B (GrzB)、Ki67、细胞角蛋白(CK)和DAPI]的多重免疫荧光(mIF)染色进行病理分析,确定CD3+CD8+ T细胞浸润情况(图3a-b)。样本 03023、02290 和 02672 中肿瘤区域与基质区域的双阳性 CD3+ CD8+ T 细胞水平以及肿瘤区域 GrzB 水平相对较高。因此,他们将这些样本定义为 CD3+CD8+ 浸润,将其余样本定义为排斥型CD3+ CD8+ T细胞(图3c)。
他们使用 GeoMx 癌症转录组图谱 (CTA) 平台进行空间转录组分析评估了总体炎症水平(按高与低的比例)。使用CD45、CK和DAPI(分别捕获免疫细胞、肿瘤细胞和上皮细胞,并进行分隔),他们为选定了研究每位患者样本的微区域,并进行了空间蛋白质组学和转录分析。根据形态学差异和相关标记,将所选择的微区标注为:(1)肿瘤胰岛区,(2)坏死区,(3)间质区(肿瘤细胞和免疫细胞贡献不同),(4)富含CD45(免疫)细胞区,(5)三级淋巴结构区(TLS),(6)其他区(包括血管和非恶性肺)(图3d)。与 03023 和 02672 相比,样本 02290 中肿瘤和基质微区域中的 CD45 表达相对较低,与 02289、02671 和 03421 相比,样本 02287 和 02288 中的 CD45 表达相对较低。因此,他们将样本 02290、02287 和 02288 定义为相对较低的炎症,将其余的样本定义为高炎症(图3e)。
基于以上结果,他们将患者进行相对的二维(2D)空间分组。在横轴上,根据CD3+ CD8+ T细胞浸润的规模对患者进行排序,在纵轴上,根据总体炎症水平对患者进行排序(图3f)。特别是在肿瘤微区,免疫相关基因CCL5、CD27 (PD-L1)、CD8A、CMKLR1、CXCL9、CXCR6、 IDO1、LAG3、NKG7、PDCD1LG2 (PD-L2)、PSMB10和STAT1的表达与CD45表达谱一致(图3g)。此外,免疫浸润肿瘤中的肿瘤微区有望更好地“反映”大块组织,因为这些微区包含免疫隔室的成分,而不是免疫排斥肿瘤的微区域。
将每个肿瘤微区的GeoMx基因表达谱与相应患者的bulk RNA-seq数据相关联,揭示了标记为CD3+CD8+T细胞浸润-低(02290)、CD3+CD8+T细胞浸润-高(03023和02672),排斥-高CD3+CD8+T细胞(02289、02671和03421)和排斥-低CD3+CD8+T细胞(02287和02288)(图3h-j)。有趣的是,与LUAD相比, LUSC肿瘤具有更多的异质性,这是由于肿瘤内在因素(例如驱动突变、拷贝数变异、基因表达谱)和TME的异质性组成,而这些因素通常是相互关联。相关性方差揭示了两种LUSC肿瘤比LUAD更具变异性(图3 k)。肺腺癌(02287、02671和03421)与肺鳞状细胞癌(02288和02289)的差异无统计学意义(图3l)。然后,他们以类似地方式比较了宏观和微观区域之间的相关方差,仅对于排斥型的肿瘤,LUSC与LUAD相比具有更高的差异(图3m),证实这两种LUSC肿瘤确实异质性更强。此外,仅考虑5例LUAD病例,在排斥型的肿瘤中,微观和宏观区域之间的相关性差异明显更高(图3n)。

图3. 将肿瘤定义为免疫排斥、浸润、免疫低和免疫高。
(a-b) 03023-02和 02288-07的 mIF 图像展示了定义肿瘤和基质内表达 GrzB 的 CD3 + CD8 +双阳性 T 细胞浸润。 (c) 每位患者的 mIF 定量。(d) 手动选择的微区域,没有独立重复,并分为肿瘤、基质、TLS、富含CD45+和“其他”。(e) 根据 GeoMx 转录组计算的肿瘤和基质微区域中的 CD45 表达。(f)分类方案。 (g) 根据GeoMx转录组计算的免疫激活标记物在肿瘤微区域中的表达。 (h) 所有微区域的转录组与所有宏观区域相关。 (i) 框中这些相关性的平均方差计算为每个患者的相关系数的方差。(j) 肿瘤方差增加。(k) LUSC肿瘤表现出更高的方差。(l) 在免疫排斥的肿瘤中,luad和LUSC中肿瘤微区之间的相关性方差相似。(m) 免疫排斥肿瘤中宏观和微观区域之间相关性的方差。 (n) LUAD 显示免疫排斥肿瘤中微区域和宏观区域之间的差异显著更高。
03
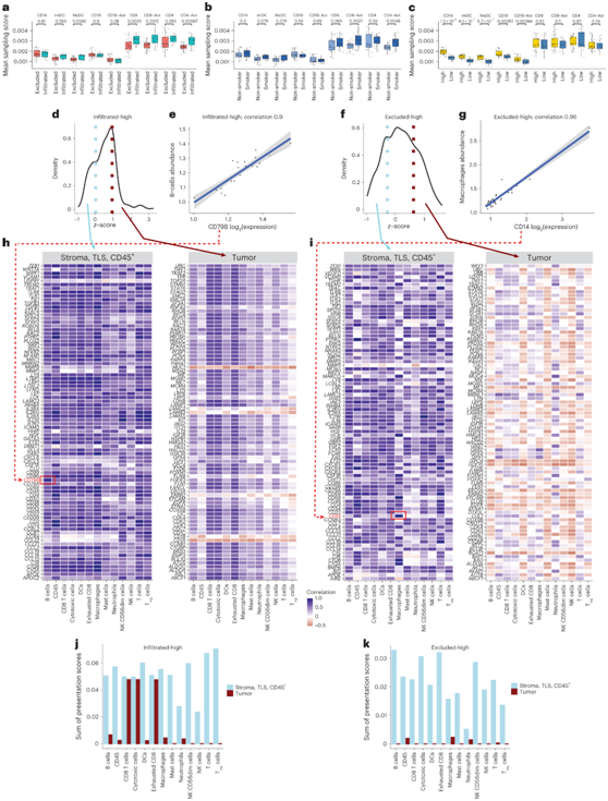
HLA-II 肽组中免疫浸润的生物标志物
HLA-II 复合物通常在 TME 的各种免疫细胞上大量且组成型表达。此外,肿瘤内在和外在因素可能影响它们在恶性细胞上的表达。为了研究这些因素如何影响 HLA-II 免疫肽组,他们首先评估了不同微区域中 HLA-II 呈递机制的表达。与其他组相比,HLA-II表达在浸润高的肿瘤微区域中较高,但与基质微区域相似(图4a)。
他们评估了肿瘤的HLA-DRB表达,发现其在肿瘤区域的表达高于其在间质区中,特别是在LUAD患者03421和02672中(图4b),在这些患者中,HLA-II分子定位于肿瘤细胞膜(定义为HLA-II+肿瘤)(图4c)。
LUAD主要起源于已知组成性表达HLA-II的肺泡2型(AT2)细胞亚群。小鼠模型表明,AT2 细胞去分化进入 LUAD 状态是由谱系转录因子 NKX2-1 的缺失引发的,NKX2-1 是肺分化的主要调节因子。NKX2-1在LUAD肿瘤微区表达量明显高于LUCS,在LUAD HLA-II+肿瘤中表达量略高于LUAD,但不显著(样本03421和02672)(图4d-e)。
参与凋亡过程的半胱氨酸型内肽酶活性激活因子,包括CASP4(一种炎症性半胱氨酸天冬氨酸蛋白酶,作为炎症小体的重要效应物)和人类生长和转化依赖蛋白(HGTD-P),后者在应对缺氧时促进内在凋亡(图4f-g)。
GO分析显示,与HLA-II和HLA-I上外源抗原的处理和递呈相关的基因显著富集,而与细胞周期、转录调节和DNA损伤的细胞反应相关的基因主要富集在HLA-II-肿瘤中(图4h)。

图4. HLA-II 表达概述。
(a) HLA-II呈递机制基因在所有测量的GeoMx区域的表达。 (b) mIF法定量HLA-DRB在间质和肿瘤区域的表达。(c) 仅在03421和02672样本中检测到在癌细胞表面表达的HLA-DR分子。(d) 转录因子NKX2-1在LCNEC、LUAD和LUSC肿瘤间质和肿瘤微区的表达。(e) NKX2-1在间质、TLS和CD45+微区(图中为间质)以及HLA-II+肿瘤微区、HLA-II−和LUAD肿瘤中的表达。(f-g) HLA-II 采样分数及其 GO 分析 。 (h) 对 HLA-II +与 HLA-II −进行GO分析。
04
HLA-II 肽组与 TME 中的免疫细胞相关
在浸润性肿瘤和吸烟者中发现 CD8+和 CD4+ T 细胞及其活化的对应细胞的HLA-II 呈递水平显著较高,但在标记为免疫-高的肿瘤中却没有发现(图5a-c)。相比之下,CD14+、未成熟和成熟的树突状细胞以及CD19+和活化的CD19+细胞仅在免疫-高的肿瘤中有更多的表达。活化的CD8+和CD4+ T细胞以HLA-II免疫肽表达,甚至更多地以其活化状态表达,特别是在T细胞浸润的肿瘤和吸烟者中,而B细胞和树突状细胞的呈递与总体高炎症相关。
他们聚焦于所有在HLA-II肽段中发现的源基因,基于它们在微区域中的表达,将这些源基因分组为肿瘤相关或间质、TLS和CD45+相关(图5d-i)。在T细胞浸润程度高的患者样本(02672和03023)中,间质、TLS和CD45+相关的CD79B基因的表达与所有微区域的B细胞丰度高度相关,而在排斥型的T细胞浸润程度高的患者样本(03421、02289和02671)中,间质、TLS和CD45+相关的CD14基因的表达与巨噬细胞高度相关(图5h-i)。
最后,为了评估哪些免疫细胞类型与 HLA-II 肽组最相关,他们用 Pearson 相关系数总结了每种细胞类型的所有基因的 HLA-II 呈现采样分数(图5j-k)。有趣的是,高浸润样本的 HLA-II 肽组(以这些源基因的呈现为代表)与肿瘤微区域中CD8+ T 细胞、细胞毒性 T 细胞和耗竭的 CD8 + T细胞有关(图5k)。

图5. CD3+ CD8+T细胞浸润影响 HLA-II 免疫肽组。
(a-c) 基于肿瘤中免疫细胞标记物的采样评分。 (d) 浸润-高样本中肿瘤与基质+TLS+CD45 +微区域的基因表达比较的z分数分布。(e) 浸润-高样本中 CD79B 表达与 B 细胞丰度的相关性。(f)免疫排斥-高样本中肿瘤与基质+TLS+CD45 +微区域的基因表达比较的z分数分布。(g) 免疫排斥-高肿瘤中 CD14 表达和巨噬细胞丰度的相关性。(h-i) 浸润-高和免疫排斥-高样品中基质+ TLS + CD45+微区或细胞型丰度肿瘤微区所有基因的相关性。(j-k) 浸润-高和免疫排斥-高中与不同免疫细胞类型相关的基因取样得分之和。
05
HLA-I 抗原图谱和肿瘤相关抗原(TAA)呈递效率
他们定义了一组893个肿瘤相关基因,统称为TAA,这些基因在至少一个肿瘤宏区域中表达,但在基因型-组织表达(Genotype-Tissue Expression, GTEx)数据库中的任何非恶性组织或任何相邻的健康宏区域中均无表达(图6a)。在所有患者中,肿瘤宏区域中TAA的表达高于相邻健康宏区域(图6b-d)。此外,TAA在CD3+CD8+T细胞排斥型的肿瘤上更显著的表达(图6d),并且TAA主要由HLA-I复合物呈递(图6e)。
为了推断肿瘤呈递TAA 的倾向,他们通过用 TAA 基因表达和 HLA-I 表达水平标准化 HLA-I 采样评分来计算 TAA 的平均呈递效率。值得注意的是,相对于炎症-高、CD3+ CD8+ T 细胞浸润的样本和吸烟者,分类为免疫-低或排斥型CD3+CD8+ T 细胞的肿瘤宏观区域以及非吸烟者的平均呈递效率更高(图6f-h)。
他们生成14个HLA-I和4个HLA-II肽(图6i)。来自黑色素瘤相关基因家族来源MAGE-A1和MAGE-A4的10种HLA-I结合肽,已知在许多肿瘤类型中表达,但在除睾丸和胎盘外的正常组织中不表达,在本项研究中,其主要在排斥型CD3+CD8+T细胞的LUSC肿瘤中表达和呈递(即02288和02289),证明LUSC与MAGE-A4表达有关。

图6. 肿瘤相关基因的表达分析。
(a) 肿瘤相关源基因的表达。(b-c) 在所有患者中,肿瘤大区域中存在源TAA的表达高于相邻健康大区域,而非存在源TAAs的表达更高。 (d-e) 呈递源TAA在CD3+CD8+ T细胞免疫排斥的宏观区域中表达更高,主要由HLA-I复合物表达。 (f-h) TAA的呈递效率。(i) 仅在肿瘤宏观区域中出现的 TAA 的热图。
06
HLA-I表达热点新抗原的修剪
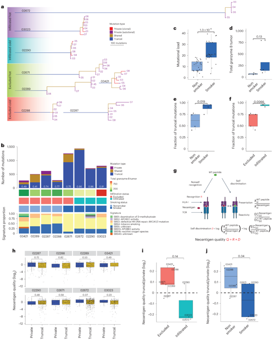
接下来,他们通过计算克隆突变(在所有宏观区域中观察到)和亚克隆突变(在宏观区域的子集中观察到)的发生率来定义肿瘤内异质性,并推断每个肿瘤的系统发育(图7a)。TMB、肿瘤中 GrzB 的表达和吸烟突变特征的检测呈正相关(图7b-d)。此外,他们发现CD3+CD8+ T细胞浸润(在患者03023、02672和02290中)以及吸烟突变特征(在患者02671、03023、02672和02290中)与较高的躯干突变比例显著相关(图7b-f)。
已有研究证明,罕见的长期胰腺癌幸存者,其原发肿瘤中T细胞活性更强,尽管有更多的时间积累突变,但复发肿瘤的遗传异质性更小,高质量的免疫原性新抗原更少(图7g)。
在本项研究的队列中,新抗原质量最显著的差异存在于两名高浸润患者03023和02672的躯干突变和私有突变中,其中躯干突变的质量较低(图7h-j)。

图7.新抗原介导的免疫编辑导致更高比例的躯干突变。
(a) 基于每个患者所有区域中发现的所有高置信度突变的系统发育树。 (b) 绘制每个患者的私有(private)、共有的和躯干突变的数量以及计算每个患者的躯干突变的分数。 (c-d) TMB与吸烟状况以及GrzB在肿瘤亚区表达呈正相关。(e-f) 较高比例的躯干(克隆)突变与吸烟状态和CD3+CD8+ T细胞浸润显著相关。(g) 预测新抗原质量模型的示意图概述。(h) 每位患者个体和躯干突变的新抗原质量评分分布。(i-j) 在免疫排斥和浸润性肿瘤中,新抗原质量与私有突变的比值。
+ + + + + + + + + + +
结 论
本项研究收集了 8 名肺癌患者的 61 个肿瘤区域和邻近非恶性肺组织,整合了基因组学、转录组学、免疫肽组学、空间转录组学和mIF成像来研究具有不同程度免疫浸润的肿瘤中的抗原景观。将不同的免疫细胞群与 HLA-II 免疫肽组相关联,并鉴定了一组源蛋白,其表达与 CD3+ CD8+ T 细胞浸润或炎症相关。CD3 + CD8+ T细胞排斥型肿瘤不仅具有更高的表达,而且TAA的呈递效率也更高。
本项研究为针对患者突变组和 TME 的联合疗法的开发提供了新的理论依据。
+ + + + +



English

