文献解读|Cell Rep(9.995):阴道上皮功能障碍由微生物组、代谢组和 mTOR 信号介导
✦ +
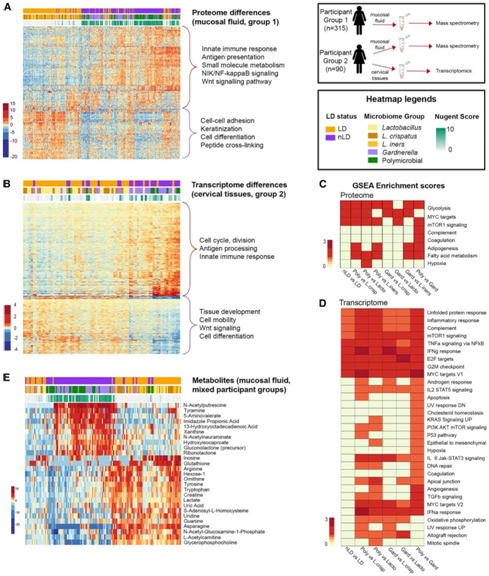
+ 论文ID 原名:Vaginal epithelial dysfunction is mediated by the microbiome, metabolome, and mTOR signaling 译名:阴道上皮功能障碍由微生物组、代谢组和 mTOR 信号介导 期刊:Cell Reports 影响因子:9.995 发表时间:2023.5.6 DOI号:10.1016/j.celrep.2023.112474 背 景 女性生殖道 (FGT) 黏膜微环境包含宿主免疫学特征以及常驻微生物组,它们共同维持粘膜稳态和对病原体感染的免疫力。细菌性阴道病 (BV) 的特征是乳酸杆菌 (LD) 耗竭和厌氧菌和兼性菌过度生长,导致黏膜炎症增加、上皮细胞破坏和生殖健康结果不佳。然而,导致阴道上皮功能障碍的分子介质知之甚少。 实验设计 结 果 01 阴道微生物组 研究者团队使用质谱法分析阴道黏膜液样本,从第一组参与者的 315 名女性的 20 个独特属中鉴定出 3280 种细菌蛋白质,从第二参与者组中的 90 名女性的 15 个独特属中鉴定出 522 种细菌蛋白质(图1)。从所有405名女性中,使用无监督分层聚类方法确定了5个主要的微生物组,属于乳酸杆菌优势 (LD) 或非乳酸杆菌优势 (nLD) 组。 图1. 阴道微生物组 接下来,他们对宫颈阴道黏膜标本进行了蛋白质组学和转录组学分析,以更好地了解主要微生物组之间的宿主免疫学差异。在第一组的黏膜蛋白质组中,434种宿主蛋白中有353种在LD和nLD微生物组之间存在显著差异,而第二组的454种宿主蛋白中有274种在LD和nLD微生物组之间存在显著差异(图2A)。在第一个参与者组的 LD 和 nLD 组间对这些显著不同的蛋白质进行层次聚类,并通过基因本体论 (GO) 对通路进行注释,显示参与先天免疫反应、小分子代谢、抗原呈递和核因子 κB (NF-κB) 信号传导的蛋白质普遍上调,表明免疫激活总体增加。nLD 微生物组中下调的蛋白质参与细胞间粘附、分化、肽交联和角化功能,表明上皮屏障破坏。对第二个参与者组中一部分女性的阴道活检样本进行的转录组学分析确定了 1435 个基因在 LD 和 nLD 女性之间差异表达(图2B)。基因集富集分析(GSEA) 蛋白质组学和转录组学数据集确定了 nLD 和 LD 微生物组之间的许多差异表达途径,途径评分代表整个途径的规模,而不是单个蛋白质(图2C-D)。nLD 微生物组显示出富集干扰素-γ (IFNγ)、肿瘤坏死因子-α (TNFα)、炎症、新陈代谢和细胞分裂所涉及的途径。蛋白质组学和转录组学数据集中的一个关键观察结果是在 nLD 和 LD 微生物组之间的多重比较中富集了哺乳动物雷帕霉素靶标 (mTOR) 和 MYC 靶标信号通路。对于第二个参与者组,GSEA 蛋白质组学分析确定 mTOR 信号是 nLD 和 LD 微生物组之间唯一显著不同的途径。许多与mTOR激活和信号传导相关的其他途径也与nLD微生物组相关,包括细胞分裂(G2M, E2F),代谢(糖酵解,脂肪酸代谢)和免疫反应(IFNγ, TNFα/NF-κB,补体)(图2D)。这些综合数据表明阴道微生物组与上皮功能障碍、炎症和 mTOR 信号之间存在联系。 之后,他们还测量了来自两个参与者组的一部分女性阴道液中的代谢物。阴道代谢物的微生物组明显分离(图2E),其中nLD微生物组显示乳酸以及天冬酰胺,L-乙酰肉碱和甘油磷胆碱的减少,以及N-乙酰腐胺,5-氨基戊酸和咪唑丙酸 (ImPA) 的增加。 图2. 阴道微生物组之间宫颈阴道黏膜和组织样本的蛋白质组学和转录组学差异 02 黏膜功能障碍的多组学宿主免疫特征 为了更好地了解宫颈阴道黏膜上皮功能障碍和炎症背后的微生物组特征,他们利用多组学潜在变量元模型方法来评估宿主-微生物组相互作用,观察到mTOR 信号是阴道微生物失调的一个共同特征。为了创建 mTOR 激活分数,他们使用了前沿蛋白质的蛋白质表达值(那些对 GSEA 中的通路富集分数贡献最大的蛋白质)(图3A-B)。mTOR 通路蛋白高表达的样本具有正 mTOR 评分,而低表达的样本具有负 mTOR 评分。他们聚焦于不同炎症通路之间功能重叠的蛋白质和基因,发现了 mTOR 活性增加、LPS 刺激基因激活、TNFα 和 IFNγ 反应以及 nLD 微生物组之间的明确关系(图3C)。对样品中鉴定的个体 mTOR 活性评分和蛋白质表达进行相关性分析,发现许多上皮蛋白与 mTOR 评分显著相关。这些上皮蛋白参与细胞间粘附、角化和分化(图 3D),显示参与基底膜完整性 (LAD1) 和分化 (IVL) 的蛋白质下调。这确定了 mTOR 活性、黏膜功能障碍和阴道微生物失调之间的明确关系。 图3. 阴道微环境中mTOR活动特性的关系 03 mTOR 活性与特定细菌类群和阴道微生物组的功能特性有关 他们开发了一种偏最小二乘路径模型 (PLS-PM) 方法整合来自阴道粘膜标本的代谢组学和微生物组组成数据(图 4A)。该模型分别根据代谢组学、微生物组组成或细菌蛋白质数据预测宿主 mTOR 活性,并通过计算变量投影重要性[1] (VIP) 分数来确定每个模型的预测特征。他们还建立了单组学连续偏最小二乘回归 (PLSR) 模型(代谢组学、细菌分类群、细菌蛋白、细菌功能)来预测宿主 mTOR 活性,其中宿主蛋白质组学用于定义 mTOR 活性评分(图4B-4E)。此外,预测mTOR激活的顶级细菌包括L.crispatus、Gardnernerella、P. amnii和M. muleris(图4F)。与 mTOR 活性正相关的黏膜代谢物包括 5-氨基戊酸、N-乙酰腐胺、ImPA、黄嘌呤和酪胺,而天冬酰胺、精氨酸和尿酸与 mTOR 活性呈负相关。 图4. 宿主mTOR活性与黏膜环境中的细菌变化以及宿主免疫和幕障功能相关 04 与 mTOR 信号相关的细菌产物在体外直接影响阴道上皮屏障的完整性 差异丰度蛋白质的层次聚类确定了三个聚类,将每个细菌上清液处理分开(图5A)。BV 相关细菌治疗上调的蛋白质包括 mTOR 信号和相关通路,包括上皮粘附连接的重塑,Rho信号,Cdc42 信号,PI3K信号等(图5B)。阴道加德纳菌上清液明显抑制多细胞上皮屏障的生长和分化(图5C)。此外,与细胞培养和细菌培养培养基对照相比,阴道加德纳菌在划伤后48小时的伤口愈合能力下降(图5D)。与细胞培养基和NF细菌培养基对照相比,处理后24小时用跨上皮电阻 (TEER) 测量的M. mulieris屏障完整性降低(图5E)。然而,较大的荧光球的易位不受影响,这表明M. mulieris诱导了半泄漏屏障,阳性对照壬苯醇醚-9处理显示右旋糖酐-FITC的显著易位(图5F)。总的来说,这些结果表明,与体内mTOR 活性相关的失调细菌的产物可以在体外调节这些通路,从而对上皮功能产生生理影响。 图5. BV 相关细菌上清液鉴定 05 阴道代谢物在体外引起上皮功能障碍 在元模型分析中,他们确定了与 mTOR 活性和微生物组相关的代谢物,包括咪唑丙酸 (ImPA),这是一种由某些肠道微生物群产生的氨基酸衍生代谢物,通过 mTOR 损害胰岛素信号,导致 2 型糖尿病。此外,他们发现 ImPA 存在于体外阴道细菌物种的培养物中(图 6A)。因此,他们假设 ImPA 可能影响阴道上皮屏障功能。为了测试这一点,他们在细胞培养基中将阴道上皮细胞与 1 mM 纯细胞培养灭菌的 ImPA共培养,并监测分子和生理效应。24 小时后,ImPA 处理的 Hec1a 上皮细胞显示出蛋白质组的显著变化(图6 B),包括碳水化合物代谢过程的上调,可以激活 mTOR 的蛋白质(CUL4B、HDAC2、MAPK1、ARHGAP4)和减少参与细胞粘附的蛋白质 (PARVA)。路径分析将整合素、ILK、AMPK和白细胞外渗信号与这些蛋白质组变化联系起来(图6C)。GSEA分析发现,转化生长因子-β 和顶端连接通路突出显示为与 ImPA 治疗和其他包括 mTOR 信号趋势正相关。KRAS信号与缺氧呈负相关,ImPA 处理的细胞显示出显著的剂量依赖性 TEER 降低(图6D)。这些结果表明,体内鉴定为与 mTOR 活性相关的细菌代谢物导致上皮功能障碍。 图6. 细菌和mTOR相关代谢物咪唑丙酸导致上皮屏障破坏 + + + + + + + + + + + 结 论 本项研究利用蛋白质组学、转录组学和代谢组学分析来表征 405 名非洲女性 BV 的生物学特征,并探索体外功能机制。确定了五个主要的阴道微生物组:L.crispatus (21%) , L. iners (18%)、乳酸杆菌(9%)、加德纳菌(30%) 和多种微生物 (22%)。使用多组学,表明 BV 相关的上皮细胞破坏和黏膜炎症与哺乳动物mTOR通路相关,并与加德纳菌相关,M. mulieris和包括丙酸咪唑在内的特定代谢物相关。体外实验证实了阴道加德纳菌上清液和丙酸咪唑直接影响上皮屏障功能和 mTOR 通路的激活。这些结果发现,微生物组-mTOR 轴是 BV 上皮功能障碍的核心特征。








English

