文献解读|Bone Res(12.7):骨骼干细胞中Notch信号的丧失可增强衰老过程中的骨形成
✦ +
+
论文ID
原名:Loss of Notch signaling in skeletal stem cells enhances bone formation with aging
译名:骨骼干细胞中Notch信号的丧失可增强衰老过程中的骨形成
期刊:Bone Research
影响因子:12.7
发表时间:2023.09.27
DOI号:10.1038/s41413-023-00283-8
背 景
骨骼干细胞和祖细胞(SSPC)能促进骨骼维护和修复。随着年龄的增长,它们产生的成骨细胞减少,脂肪细胞增加,导致骨骼完整性丧失。这种有害转变背后的分子机制很大程度上是未知的。
实验设计

结 果
01
衰老过程中 SSPC 中 Notch 相关基因发生失调
为了研究与年龄相关的骨骼退化的分子病因学,他们对年轻成年(3个月大)和中年(12个月大)小鼠的后肢骨骼进行了单细胞转录组分析(scRNAseq)(图1a、S1a-b)。他们鉴定出了24个细胞聚类,根据已发表的scRNAseq数据集,将其分类为22个造血和内皮细胞群和2个基质/骨系细胞群(图1b)。在2个基质聚类中,聚类22表达了SSPC的特征基因,包括Lepr、Cxcl12和Kitl。已发表的scRNAseq研究表明,Lepr+ SSPC以两种状态存在:骨引发(osteo-primed)和脂肪引发(adipo-primed)。随着衰老,脂肪引发群体不断扩大,脂肪细胞相关基因表达也随之增加。中年Lepr + SSPC 聚类中的脂肪形成转变,脂肪形成基因表达增加(Apoe、Lpl、Cebpa/b、Adipoq),抗成骨 BMP 抑制剂表达增加,以及Bmp4和Egfr 等促成骨通路减少(图S1c)。
为了探索脂肪形成随年龄变化的通路,他们使用基因集富集分析(GSEA)来定义转录特征,这些转录特征在衰老过程中在基质和骨谱系群体中富集,因此可能参与与年龄相关的骨骼退化(图S1d)。
已有研究表明,Notch 信号成分会随着年龄的增长而升高。他们利用MsigDB“hallmark”基因集,验证了在基质/骨系细胞中,NOTCH_SIGNALING随着年龄的增长而显著增加(图1c)。他们通过qRT-PCR证实了关键Notch通路组分的表达在中年骨骼中升高(图S1e)。相反,GSEA NOTCH_SIGNALING 在造血或内皮细胞群体中没有显示出差异(图1c)。随着衰老,Notch 配体Delta4(Dll4)在骨髓内皮细胞中上调,表明 Notch 信号活性增加(图 S1f)。随着年龄的增长,Notch 通路成分和下游靶标主要在Lepr+ SSPC中升高(聚类 4)(图1d)。
衰老过程中基因表达异常与抑制性异染色质的丧失有关。为了确定衰老过程中 SSPC 的转录变化是否与表观遗传景观的转变相关,他们对年轻和中年 SSPC 进行了 ATAC 测序。随着年龄的增长,Notch相关位点的转录起始位点(TSS)周围的染色质变得更可及(图1e)。因此, Lepr + SSPC中与年龄相关的骨骼退化伴随着 Notch 通路成分的表观遗传和转录失调。

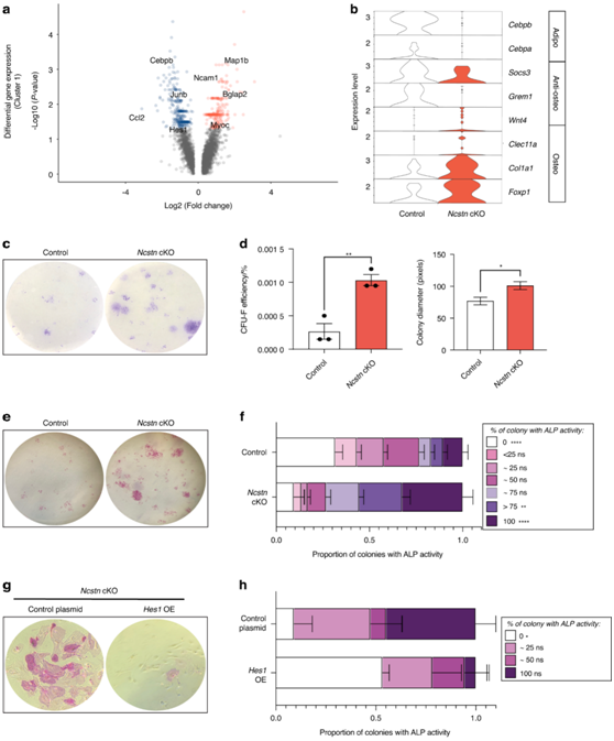
图1. 衰老会激活骨骼干细胞中的 Notch 信号基因。
(a) 实验流程图。(b) 基质、造血、内皮骨和骨髓群体的UMAP可视化。(c) 基因集富集分析 (GSEA)。(d) 点图显示聚类22 中 Notch 信号通路基因的表达。(e) 对SSPC 进行ATAC 测序。

图S1:骨髓单细胞RNA测序分离与鉴定。
(a) 间质室和造血室的代表性流式细胞分析图。 (b) UMAP可视化。(c) SSPC聚类22的点图显示了致脂基因(Apoe、Adipoq、Cebpa、Cebpb、Lpl、Pparg)、抗成骨基因(Grem1/Chrdl1)和致骨基因(Bmp4/Egfr)的表达。 (d) GSEA分析。 (e) qRT-PCR显示了青年和中年小鼠骨样品中关键Notch信号通路组分的表达。 (f)点图显示Notch配体Dll4 (Delta-4)基因表达。
02
SSPC 中 Notch 信号的缺失促进转录骨启动
Nicastrin (Ncstn) 是一种 γ 分泌酶,可通过裂解所有四个 Notch 受体来激活 Notch 信号传导。Ncstn的丢失会抑制 Notch 信号传导。他们建立了与LeprCre驱动程序结合Ncstnfl/fl小鼠模型,并对中年LeprCre Ncstnfl/fl(对照组)和LeprCre Ncstnfl/fl (Ncstn cKO) 股骨和胫骨进行scRNAseq(图2a)。UMAP可视化区分了25个造血和内皮细胞聚类和1个基质聚类(图2a)。对基质群的分离分析揭示了 4 个聚类(图2b),他们将其定义为Lepr + SSPC(聚类 1,表达Lepr 和 Cxcl12)、早期骨系祖细胞(早期 OLC)(聚类 2,表达Pdgfra、Ly6a、Cd34和Mfap5)、分化的骨系细胞(晚期 OLC)(聚类 0,表达Col1a1)和骨髓内皮细胞(BMEC)(聚类 3,表达Cdh5)(图2c-d)。与对照组相比,Ncstn cKO小鼠的基质室中SSPC的比例减少,早期和晚期骨祖细胞的比例增加(图2e)。流式分析显示,在Ncstn cKO小鼠中,LEPR+ SSPC的频率降低,PDGFRα+和SCA-1+骨祖细胞的频率增加(图2f)。

图2. 衰老过程中 Notch 信号的减少会增加成骨作用并减少脂肪形成基因特征。
(a-b)UMAP可视化。 (c) 显示 4 个聚类分离的热图。(d) 小提琴图,显示每个聚类和 SSPC(Lepr、Cxcl12)、骨系细胞(Cd34、Ly6a、Pdgfra、Mfap5、Col1a1)和骨髓内皮细胞(Cdh5)的标记基因的表达。 (e) 在对照和Ncstn cKO 小鼠中发现的每个聚类的比例。 (f) 流式细胞分析。
为了了解这种变化的基础,他们重点研究了 Notch 信号传导缺陷的 SSPC 群体。他们在Ncstn cKO与对照Lepr+ SSPC中发现262个基因上调,313个基因下调(图3a)。上调的基因包括成骨标志物Bglap2、Myoc、Ncam1、Col1a1、Wnt4a、Clec11a、Foxp1(图3a-b)。相反,下调的基因包括脂肪生成相关因子,如Cebpa、Cebpb、Junb、Ccl2,以及成骨抑制剂Socs3和Grem1(图3a-b)。因此,SSPCs中Notch信号活性的降低导致骨系基因表达的升高,这可能通过转录“启动”细胞进行成骨分化。为了在功能水平上检测祖细胞数量、自我更新和骨引发,他们进行了克隆形成单位(CFU-F)测定,其中每个干细胞和祖细胞产生一个单独的克隆。Ncstn cKO 小鼠的骨髓细胞比对照组产生更多、更大的 CFU-F(图3c-d),这表明祖细胞数量更多且自我更新能力增强。值得注意的是,来自Ncstn cKO 小鼠的 CFU-F还表现出碱性磷酸酶(ALP)酶活性升高,这是最早的成骨标志物之一(图3e-f),表明祖细胞在功能上和转录上比对照小鼠的祖细胞更具骨启动性。Hes1过表达后,表现出ALP活性的克隆比例显著减少(图3g-h),证明Ncstn cKO SSPC骨引发是Notch信号传导减少的直接影响。

图3. 衰老过程中Notch信号的丧失会增加骨祖细胞的数量。
(a) 火山图显示Ncstn cKO和对照SSPC聚类之间的差异表达基因。(b) 小提琴图显示了对照和Ncstn cKO SSPC之间成脂、抗成骨和成骨基因的表达。 (c)结晶紫克隆染色。(d) CFU-F效率和克隆直径的量化 (e) 克隆染色。(f) CFU-F 定量。 (g) Ncstn cKO中年骨髓的克隆形成单位成纤维细胞试验(CFU-F)显示ALP与对照质粒或Hes1过表达质粒的代表性克隆染色。 (h) CFU-F 的定量显示每个克隆的 ALP+细胞的指定百分比。
03
Ncstn cKO 小鼠表现出骨量增加和骨髓脂肪减少
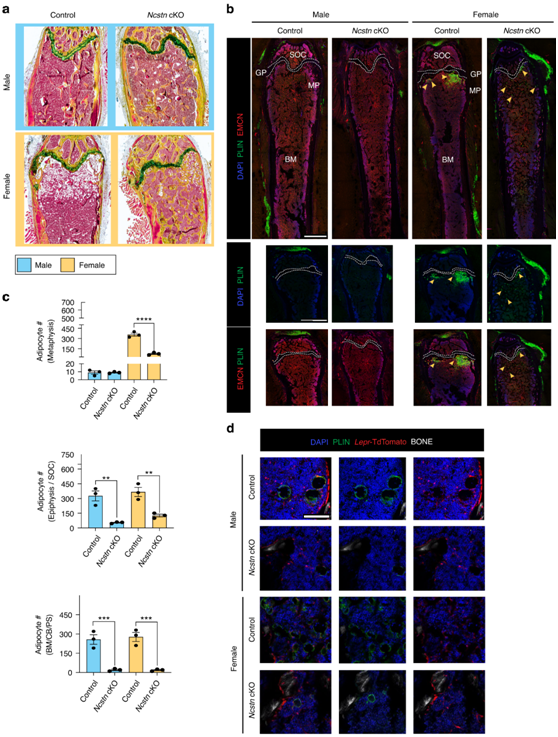
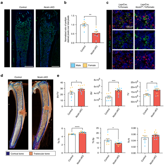
中年 cKO 股骨的显微计算机断层扫描 (microCT) 分析显示,与对照小鼠相比,整个骨髓腔内的小梁骨量显著增加(图4a)。他们检测到骨体积/组织体积(BV/TV)、小梁厚度 (Tb.Th) 和小梁数量 (Tb.N) 显著增加,而小梁间距 (Tb.Sp) 减少(图 4b)。表型与性别和年龄相关,雌性小鼠股骨骨量的增加更为明显(图4c-d)。与中年雌性对照小鼠相比,雌性Ncstn cKO 中年小鼠的矿物质沉积率也有所增加,使用Ncstn进行谱系追踪CKO tdTomato 小鼠,确定骨髓腔内的骨小梁直接源自Lepr+ SSPC(图4e-f)。

图4. Notch信号的缺失会导致年龄和性别依赖性的成骨增加。
(a) 3D冠状微ct横截面图像。(b) 整个骨髓腔内骨小梁参数的量化。(c) 股骨的冠状位微ct图像。 (d) 骨髓腔内小梁骨参数的定量分析。(e) 代表性免疫荧光图像。(f) 对照和 cKO 中年小鼠的矿物质沉积率 (MAR)分析
SSPC 产生成骨细胞和骨髓脂肪细胞。通常,成骨和脂肪分化潜力呈负相关。与此相一致的是,除了骨矿物质密度增加之外,Ncstn cKO 小鼠在所有解剖结构(骨骺、干骺端、骨干、骨膜)中的脂肪细胞都比对照组少(图5a-d)。总之,SSPC 中 Notch 信号传导的缺失会导致中年小鼠骨小梁体积增加和骨髓脂肪减少,从而从根本上预防与年龄相关的骨骼退化。

图5. Notch信号的缺失会导致年龄和性别依赖性的脂肪生成减少。
(a) 对照和Ncstn cKO 中年股骨的组织学切片。 (b) 代表性免疫荧光切片。 (c) 骨髓不同区室中PLIN +脂肪细胞的定量。 (d) LeprCre干骺端的代表性免疫荧光图像。
04
Notch信号调节体内骨脂肪细胞命运决定
SSPC 中的 Notch 信号控制着骨骼内骨和脂肪的稳态平衡,表明它在体内调节成骨和脂肪形成分化。为了直接评估这一点,他们产生了分别刺激脂肪生成和骨生成的化学和机械骨骼损伤。为了研究脂肪形成损伤反应,他们给Ncstn cKO 和对照小鼠注射了 5-氟尿嘧啶 (5-FU),这是一种常用于治疗癌症的药物,可引发骨髓脂肪变性,类似于骨骼衰老过程中观察到的情况。用5-FU处理的对照小鼠表现出脂肪细胞分布在整个骨髓中(图6a)。然而,NCSTN与对照组相比,cKO 小鼠的骨髓脂肪显著减少(图6a-c)。
为了评估成骨再生潜力,他们在中年小鼠中制造了单皮质胫骨缺损,这会刺激膜内骨形成。损伤后 10 天,Ncstn cKO 小鼠比对照小鼠具有更高的BV/TV,表明再生增强(图6d-e)。因此,Notch信号传导的丧失在体内稳态和损伤中抑制脂肪生成并促进体内成骨。此外,SSPC 中 Notch 的缺失可增强老年小鼠的骨修复。

图6. Notch 信号传导的丧失会导致成脂反应减少和成骨反应增加。
(a) 代表性免疫荧光图像。 (b) PLIN +染色定量。 (c) Lepr Cre的代表性免疫荧光图像 (d) 单皮质缺损损伤的微ct三维重建图像。(e) 骨小梁参数的量化。
05
Ebf3 是 SSPC 中 Notch 信号传导的下游目标
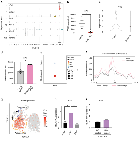
他们发现调节 SSPC 中的 Notch 信号传导可以预防或延缓与年龄相关的骨骼退化。然而,Notch信号作为治疗靶点的潜力受到其与癌症的已知关联以及骨架内不同细胞类型组分的广泛表达的限制,增加了脱靶效应的可能性(图7a)。为此,他们从中年对照组和Ncstn中分离出 LEPR+ CD45− CD31− TER –119– SSPCcKO 小鼠并进行bulk RNA 分析(bulk RNA-seq),以全面分析 SSPC 的转录变化。与对照 SSPC 相比,他们确定了Ncstn cKO SSPC中 319 个显著上调的基因和 900 个下调的基因(图7b)。其中,只有 28 个是转录因子,因此有能力控制驱动细胞命运决定的基因调控网络。他们分析了scRNAseq数据集中每个转录因子的表达模式,并确定早期b细胞因子3 (Ebf3)作为一个潜在的靶标,因为它的表达相对于sspc具有特异性(图8a)。Ebf3在Notch信号传导缺陷的SSPC中下调(图8b-c),并且在衰老过程中在SSPC中也异常上调(图8d-e),这与转录起始位点染色质可及性的增加一致(图8f)。Ebf3在脂肪引发的Lepr群体中表达更高(图8g),值得注意的是,LeprCre Ebf3fl/fl小鼠具有与LeprCre Ncstnfl/fl小鼠几乎相同的增加小梁骨量表型,提示Ebf3在SSPC中位于Notch的下游,并调节成骨和脂肪生成细胞的命运决定。
为了直接研究 Notch-Ebf3 信号轴,他们在体外分离并扩增了野生型 SSPC,并将它们接种到涂有载体对照或 Notch 配体 Jagged1 (JAG1) 的组织培养板上。与对照相比,在JAG1包被的板上生长的SSPC显示Ebf3表达增加> 2倍(图8h)。此外,使用γ-分泌酶抑制剂DAPT(图8h)或在JAG1包被的板上培养Ncstn cKO SSPC(图8i)抑制Notch信号传导,且抑制Ebf3的增加,证实Ebf3是Notch的下游。

图7. 鉴定SSPC中Notch信号的下游靶点。
(a)来自中青年骨骼/骨髓scRNAseq的小提琴图显示了Notch基因的表达。(b) LEPR+CD45-CD31-TER- 119-对照和Ncstn cKO中年SSPC的bulk RNA-seq的火山图。

图8. 转录因子Ebf3在 SSPC 中作用于 Notch 信号下游。
(a) 小提琴图显示了Ncstn cKO与对照SSPC bulk RNAseq中确定的转录因子的表达水平差异。(b) 来自对照和Ncstn cKO 中年 SSPC的bulk RNAseq 的Ebf3的标准化 FPKM 。(c) 小提琴图显示对照 scRNAseq 和Ncstn cKO 基质聚类的Ebf3表达。(d) 年轻和中年 SSPC 的bulk RNAseq 显示Ebf3的标准化 FPKM 。 (e) 点图显示年轻和中年小鼠 SSPC 聚类中Ebf3的表达。 (f) 对 SSPC 进行 ATAC 测序。 (g) Lepr谱系聚类中Ebf3的表达。 (h) Ebf3的表达检测。 (i) qRT-PCR分析。
+ + + + + + + + + + +
结 论
本项研究的scRNA-seq 表明,在衰老过程中,SSPC 中的 Notch 信号传导会增强。为了检测Notch活性增加的作用,他们在体内SSPC中敲除了Nicastrin,中年小鼠表现出 SSPC 骨谱系基因表达升高、小梁骨量增加、骨髓脂肪减少和骨修复增强。因此,Notch 调节 SSPC 细胞的命运决定,调节 Notch 信号传导可改善骨骼衰老表型,增加骨量,甚至超过年轻小鼠的骨量。Ebf3作为 SSPC 中 Notch 信号传导的下游介质,随着衰老而失调,这突显了它是一个有前途的治疗靶点,可以使衰老的骨骼恢复活力。
+ + + + +



English

