文献解读|Cell Rep Med(14.3):肿瘤相关单核细胞通过胶质瘤中的EGFR信号传导促进间充质转化
✦ +
+
论文ID
原名:Tumor-associated monocytes promote mesenchymal transformation through EGFR signaling in glioma
译名:肿瘤相关单核细胞通过胶质瘤中的EGFR信号传导促进间充质转化
期刊:Cell Reports Medicine
影响因子:14.3
发表时间:2023.08.25
DOI号:10.1016/j.xcrm.2023.101177
背 景
胶质瘤是最常见的成人脑肿瘤,在不同的疾病亚型中,异柠檬酸脱氢酶 (IDH) 野生型胶质母细胞瘤 (GB) 预示着患者预后最差和高度异质性。大脑免疫区室在神经胶质瘤进化中的作用仍然是未知的。
本项研究将采用单细胞免疫分析策略,包括质谱流式分析 (CyTOF) 和单细胞转录组分析 (scRNA-seq)来探索不同脑恶性肿瘤中的免疫区室。
实验设计

结 果
01
胶质瘤和匹配的 PBMC 之间免疫细胞群的比较
研究者团队从 11 名神经胶质瘤患者中收集了配对的肿瘤和外周血单核细胞 (PBMC),并使用 CyTOF 和/或 scRNA-seq (10X Genomics) 对 CD45+免疫细胞进行了分析(图1A-B)。与 PBMC 相比,颅内免疫微环境中单核细胞和巨噬细胞(Mono/Macro)的富集(图1C)。Mono/Macro 群体在起源和功能上高度多样化,可分为三个亚组:单核细胞、MDM 和 MG(图1D)。
与癫痫和星形细胞瘤相比,GB 中的单核细胞和 MDM 分数均显著升高,而 MG 比例显著降低(图 1 E)。他们根据bulk RNA-seq 中的特定标记估计并比较了 TCGA 神经胶质瘤样本中三种 Mono/Macro 亚型的丰度(图 1 F)。在较高级别的胶质瘤、 IDH野生型亚型和间充质转录组亚型中观察到 MDM 浸润增加,而 MG 分数降低。

图1. 解析PBMC和胶质瘤微环境中的免疫景观。
(A) 使用 10X 和 CyTOF 生成和分析免疫细胞景观的工作流程。(B) CyTOF 和 10X 鉴定的免疫细胞类型。((C) 通过 10X 和 CyTOF 分析的神经胶质瘤和 PBMC 中 Mono/Macro 的分数比较。(D) Mono/Macro 的子类型(左)和原始样本(右)10X 分析。(E)箱线图比较癫痫和神经胶质瘤患者中MG,MDM和单核细胞的分数。(F) 热图说明 MG、MDM 和单核细胞特异性标记物的表达。
02
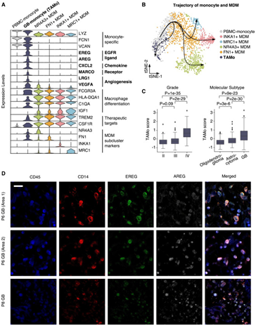
GB 中表皮生长因子受体 (EGFR)的配体EREG和AREG 表达升高的肿瘤相关单核细胞 (TAMo)
为了研究 MDM 和单核细胞重编程中涉及的动态变化和转录程序,他们对从 PBMC 和 GB 收集的单核细胞和 MDM 进行了进一步分析。大部分浸润单核细胞激活并分化为MDM,基于无监督聚类,可进一步分为四个聚类,即NR4A3+ MDM、FN1 + MDM、INKA1+ MDM和MRC1+ MDM,表明MDM内的异质性子集(图2A)。从PBMC单核细胞开始,MDM的四个子集在推断轨迹上的路径和位置也表现出差异(图2B)。然而,它们有共同的特征,包括巨噬细胞分化标志物(FCGR3A、HLA-DQA1、C1QA和IGF1)、TREM2和CSF1R的过表达,这提示在GB中,抗TREM2和抗CSF1R处理可减少这些标志物。
相比之下,GB 样本中发现的单核细胞(以下称为 TAMo)与血液中发现的单核细胞更相似,并且 TREM2、CSF1R 和巨噬细胞分化标记物的表达水平较低(图2A)。TAMo遵循与MDM聚类不同的轨迹(图2B),并且它们表现出与MDM和PBMC单核细胞不同的转录谱,它们显示出不同于MDM和PBMC单核细胞的转录谱,EGFR配体(EREG和AREG)、促血管生成因子(LRG1和VEGFA)、趋化因子CXCL2和清除率受体MARCO的表达升高(图2A)。基于这些 TAMo 特异性标记物,他们计算了 TCGA 队列中神经胶质瘤患者的 TAMo 评分,并观察到 TAMo 在高级别 IDH 野生型 GB 中显著富集(图 2C)。
在 TAMo 特征基因列表中,EREG 和 AREG 是 TAMo 中上调最显著的两个基因,并且已知两者都是 EGFR 的配体。由于在之前的研究中没有任何体内证据或该细胞群的特征,因此他们对这些 GB 患者的肿瘤切片进行了多色染色,结果验证了 Mono/Macro (CD45+ CD14+) 群体的存在,共表达 EREG 和 AREG 蛋白(图 2D)。因此,他们的研究将 TAMo 定义为 Mono/Macro 的一个亚群,它在 GB中富集,并具有促进肿瘤细胞中 EGFR 信号传导的潜在功能。

图2. TAMo特异表达的EREG和AREG。
(A) 小提琴图突出显示不同聚类中差异表达的基因及其潜在功能。(B) 单核细胞和 MDM 聚类的发育轨迹。(C) TCGA数据集中不同胶质瘤级别和分子亚型患者的TAMo评分比较。(D) GB 样品的代表性图。
03
横截面分析揭示 TAMo 参与 EGFR 信号传导和间质转化
他们发现 TAMo 评分区分了 TCGA 队列中总生存率显著较差的 GB 子集(图 3A),这一点在中国胶质瘤基因组图谱的独立队列中得到了验证。此外,在具有高 TAMo 评分的 GB 患者中,他们发现间充质亚型胶质瘤富集并含有NF1改变(图 3B-E)。虽然 EGFR 配体高表达,但在 TAMo 浸润高的 GB 患者中,EGFR基因突变或扩增的频率较低,并且EGFR在这些患者中也表现出较低的表达(图 3F)。PTEN中的纯合性功能丧失改变也与 EGFR 野生型 GB 中较高的 TAMo 浸润相关(图 3G)。基因集富集分析显示,高 TAMo 评分患者的 EGFR(也称为 ERBB)通路活性显著较高(图3 H),这表明 TAMo 的浸润可能足以产生高浓度的 EGFR 配体。在高 TAMo GB 患者中也观察到 STAT3 信号传导活性升高,STAT3 信号传导是 EGFR 的下游途径之一,因此将 EGFR 激活与 STAT3 介导的 GB 间质转化联系起来(图3H-I)。为了在蛋白质水平上直接关联 TAMo 评分与 EGFR-STAT3 信号传导活性,他们探索了独立的蛋白质组数据集 CPTAC并揭示了 IDH 野生型 EGFR 野生型 GB 患者中 TAMo 评分与磷酸化 EGFR 和 STAT3 之间存在显著正相关性(图 3 J)。
总的来说,这些结果表明,虽然 EGFR 改变的肿瘤通常表现出高水平的 EGFR 表达,并且对 EGFR 通路激活的肿瘤外在因素的依赖性有限,但 EGFR 野生型肿瘤对 TAMo 分泌的 EGFR 配体的激活更敏感。

图3. TAMo与GB中EGFR信号升高相关。
(A) TCGA(上)和中国胶质瘤基因组图谱 (CGGA)(下)队列中 IDH 野生型 GB 患者的 TAMo 评分与总生存率之间的关联。(B) TCGA 队列中 IDH 野生型 GBM 样本中 TAMo 标记和EGFR基因表达的热图。(C) 不同转录组亚型患者的 TAMo 评分比较。(D–F)高 TAMo 组与低 TAMo 组中不同转录组亚型 (D)、 NF1 (E) 和EGFR改变状态 (F)的患者比例的比较。(G) 具有不同 PTEN 突变状态的 EGFR 野生型和 EGFR 改变患者的 TAMo 评分比较。(H-I) 高 TAMo 组与低 TAMo 组 GBM 患者之间 ERBB 信号通路 (H) 和 JAK/STAT3 信号通路 (I) 的基因集富集分析。(J) CPTAC 数据集中 IDH 野生型 EGFR 野生型 GB 患者磷酸化 EGFR、磷酸化 STAT3 和 TAMo 评分之间的 Spearman 相关性分析。
04
TAMo 的时空动态与间充质转化相关
为了追踪亚型转换的动态并探索 TAMo 浸润在此过程中的作用,他们设计了一种基于排序的方法来评估两个时间或空间分离的样本之间向间充质亚型的转变(图 4 A)。在 13 名患者中,有 10 名在间充质转化过程中观察到 TAMo 评分增加(图 4B)。同时,在复发期间TAMo水平升高的患者中,观察到显著升高的间质转化评分(图4C),这些结果表明 TAMo 参与间充质转化。虽然纵向数据的测量可能受到放化疗下免疫功能系统性变化的影响,但在基因组学、转录组学和细胞水平上分析了患有多中心胶质瘤的患者 P673(图4D)。该患者体内发现两个肿瘤,并大约在同一时间进行手术切除,其中一个位于右侧,体积为 59.23 mL,另一个位于左侧,体积为 11.23 mL(以下分别称为 TR 和 TL)。比较bulk转录组中的间充质标记,TR 显示出经典和间充质特征的显著富集,而 TL 是经典亚型(图 4 E)。与TL相比,TR显示间充质转化评分显著升高(图4F)。
他们根据拷贝数变异谱将肿瘤细胞和非肿瘤细胞分开,然后将肿瘤细胞进一步分为四种亚型(图4G),这些肿瘤细胞分类为星形胶质细胞样(AC 样)、间充质样(MES 样)和神经祖细胞样(NPC 样)以及少突胶质细胞祖细胞样(OPC 样)。在非肿瘤细胞中,他们还鉴定了一群EREG和AREG表达升高的 TAMo 样细胞,而其他细胞类型则表现出低表达(图4G)。TL主要由AC样和OPC样细胞组成,而MES样细胞在TR中更占优势(图4H-I)。与 TL 相比,TR 中 TAMo 评分的增加伴随着间质转化和更具侵袭性的组织学表型,而其他免疫细胞保持相似。TR 中的肿瘤细胞也表现出 STAT3 信号传导的富集(图 4J)。该神经胶质瘤病例的基因组、转录组和细胞景观的整合表明 TAMo 是参与间充质 GB 形成的潜在因素(图4 K)。

图4. TAMo与间质转化相关。
(A) 纵向 GB 患者间充质 (MES) 转化过程的特征。(B) 复发期间 MES 转化和 TAMo 浸润之间的相关性(上图)以及每个类别的患者数量(下图)。(C) TAMo 浸润增加的患者与 TAMo 未增加的患者的 MES 转化评分的比较。(D) 多中心胶质瘤患者 P673 手术前的 MRI。标记患者右脑肿瘤(TR)和左脑肿瘤(TL)的位置。(E) 从患者 P673 的 TR(左)和 TL(右)样本的批量 RNA-seq 数据推断出四种神经胶质瘤转录组亚型的富集分数。(F) 基于 TR 和 TL 之间基因表达等级变化分析四种转录组亚型的变化。(G) 在患者 P673 的 scRNA-seq 数据中识别出的不同肿瘤和非肿瘤聚类的代表性标志物。(H) 从患者 P673 的 TR 和 TL 样本的 scRNA-seq 中鉴定出的细胞的 t-SNE 图。(I) TR 与 TL 中每种细胞类型分数的倍数变化。(J) TR 与 TL 肿瘤细胞中 JAK/STAT3 信号通路的基因集富集分析 (GSEA) 分析。(K) 患者 P673 中 TL 和 TR 肿瘤的演变。
05
FOSL2是 TAMo 的主调节器
为了阐明肿瘤诱导的 TAMo 和 MDM 转录网络的变化,他们从 SCENIC 的单细胞转录组数据推断了转录因子 (TF) 活性。基于调节子的无偏聚类将 TAMo 群体与 PBMC 单核细胞和 MDM 亚群区分开来(图 5 A),进一步支持 TAMo 独特的细胞特性。在EREG和AREG的所有潜在 TF 中,FOSL2 是 SCENIC 推断的排名最高的 TF(图 5 B)。在这两个基因中检测到了FOSL2结合基序,ENCODE门户中所有可用的FOSL2 ChIP-seq信号轨迹支持FOSL2在这些基序位置的结合(图5C)。在THP-1单核细胞系中,EREG和AREG的表达分别响应于FOSL2过表达和敲低而显著升高和下降图5D-E)。
FOSL2 表达在缺氧条件下表达升高,暗示 TAMo 形成和坏死之间的关联,这是 IV 级肿瘤诊断的组织学标志之一。在 Ivy 胶质母细胞瘤图谱项目 (Ivy GAP) 数据集中,包含神经胶质瘤的各个解剖区域,观察到坏死区域附近 TAMo 富集(图 5 F)。IDH野生型GB空间转录组数据集还揭示了间充质标记物和 TAMo 的共定位,两者都在坏死边缘附近富集(图 5G)。

图5. TF活性分析揭示FOSL2作为TAMo的调节因子。(A) SCENIC 推断的 TF 活动热图。(B) 可能调节EREG(上)和AREG表达(下)的所有 TF 的特征重要性得分的排名。(C) 位于 EREG(左)和 AREG(右)基因附近的 FOSL2 结合峰和基序。(D-E)通过RT-PCR定量FOSL2过表达(OE)(D)和敲低(KD)(E)情况下THP-1单核细胞系中EREG和AREG的表达水平。(F) IvyGBM 数据集中不同解剖区域的 TAMo 评分箱线图。(G) 两名 IDH 野生型 GB 患者中不同组织学区域的 Mono/Macro 标记物(CD14、ITGAM)、FOSL2、TAMo 评分和间充质评分的空间分布。
06
体外3D 球体模型确立了 EREG 和 AREG 在促进 GB 细胞侵袭中的因果作用
为了研究EGFR-EREG/AREG轴在GB细胞中EGFR信号传导和侵袭表型中的作用,他们采用跨孔侵袭实验来评估U251细胞系的迁移和侵袭能力(图6 A-B)。在培养基中添加 AREG 和 EREG (200 ng/mL) 后,U251 细胞的侵袭能力增加了 2 倍以上。此外,在培养基中添加EGFR抑制剂gefitinib显著降低了侵袭,证明了EGFR信号传导在调节U251细胞侵袭中的作用(图6A-B)。
为了表征 FOSL2 的作用,开发了具有不同 FOSL2 和 AREG 表达水平的 THP-1 细胞。THP-1 细胞中 FOSL2 过表达显著增加了 U251 穿过跨孔室的侵袭约 2.8 倍(图6A-B)。与此形成鲜明对比的是,当THP-1细胞中的FOSL2或AREG下调时,侵袭显著减少(图6A-B)。当 U251 细胞仅与 THP-1 条件培养基一起孵育时,观察到类似的效果,表明 FOSL2 是单核细胞中的主要调节因子,可介导细胞外信号传导并促进 GB 细胞侵袭(图 6 A-B)。U251细胞中间充质标志物(CD44和TGFBI)的表达表现出与侵袭性一致的变化(图6C),支持FOSL2-EREG/AREG-EGFR轴在促进GB细胞间充质转化中的作用。
为了进一步可视化和评估肿瘤细胞侵袭,他们开发了一种 3D 培养系统来模拟肿瘤微环境条件并监测肿瘤侵袭过程。通过追踪 U251 细胞球体的高分辨率 3D 堆叠共焦图像中的侵袭区域,该检测可以稳健、定量地反映不同处理下 GB 细胞侵袭能力的差异。在存在EREG和AREG的情况下,与对照相比,U251细胞球体的侵袭急剧增加(图6D)。U251细胞球体侵袭面积比率的定量表明,重组EREG和AREG蛋白的存在以及THP-1单核细胞的包含导致GB细胞侵袭显著增加(图6E)。
总之,本项研究确定了一组与预后相关、坏死相关的单核细胞衍生细胞,称为 TAMo,它们由 FOSL2 转录重编程以表达 EREG 和 AREG,作用于 GB 肿瘤细胞并促进 EGFR 信号传导和间质转化(图6 F)。

图6. TAMo通过FOSL2-EREG/AREG-EGFR轴促进胶质瘤侵袭。
(A) GB U251 细胞在不同处理条件下跨孔侵袭测定中的代表性图像。(B) 跨孔侵袭测定中 U251 侵袭性的量化。(C) 使用 RT-PCR 测定在不同处理条件下对 U251 细胞中的间充质标记物(包括 CD44 和 TGFBI)进行定量。(D) 在有和没有 AREG 和 EREG 处理的情况下包埋到细胞外基质中 24 小时后 GB U251 细胞球体侵袭的代表性图像。(E) 球体 GB 细胞侵袭的定量。(F) 提出的神经胶质瘤和/或缺氧介导的单核细胞重编程为 TAMo 的模型,该模型通过 FOSL2-EREG/AREG-EGFR 信号轴发挥作用,促进神经胶质瘤细胞的间质转化。
+ + + + + + + + + + +
结 论
本项研究对神经胶质瘤微环境中的免疫细胞和 11 名患者的匹配外周血进行了分析。胶质母细胞瘤表现出表达表皮生长因子受体 (EGFR) 配体 EREG 和 AREG 的血液来源单核细胞的特异性浸润。TAMo 浸润与 EGFR 改变相互排斥,同时与间充质亚型同时发生并标记预后较差。初始-复发性胶质瘤对的进化分析和多中心胶质母细胞瘤的单细胞研究揭示了 TAMo 升高与胶质瘤间质转化之间的关联。进一步的分析确定 FOSL2 是 TAMo 主调节因子,并证明 FOSL2-EREG/AREG-EGFR 信号轴在体外促进神经胶质瘤侵袭。总的来说,本项研究鉴定了肿瘤微环境中的 TAMo,并揭示了其在激活 EGFR 信号传导以塑造神经胶质瘤进化中的驱动作用。
+ + + + +



English

