文献解读|Sci Adv(13.6):双调蛋白结合 IL1RL1+ 调节性 T 细胞和癌症相关成纤维细胞以阻碍抗肿瘤免疫
✦ +
+
论文ID
原名:Amphiregulin couples IL1RL1+ regulatory T cells and cancer-associated fibroblasts to impede antitumor immunity
译名:双调蛋白结合 IL1RL1+ 调节性 T 细胞和癌症相关成纤维细胞以阻碍抗肿瘤免疫
期刊:Science Advances
影响因子:13.6
发表时间:2023.08.25
DOI号:10.1126/sciadv.add7399
背 景
细胞因子白细胞介素 33 (IL-33) 是一种与危险相关的分子模式,可在组织应激或损伤时向免疫系统发出警报。在稳态状态下,IL-33 的非活性形式在上皮细胞、内皮细胞和成纤维细胞的细胞核中组成型表达,但环境侵害和组织损伤会触发“警报素”释放到周围组织环境中。IL-33 作用于表达 IL-33 受体 IL1RL1(也称为 ST2)的多种细胞,包括 1 型、2 型和调节性 T 淋巴细胞、巨噬细胞、肥大细胞、嗜碱性粒细胞、树突状细胞 (DC)、第 2 组先天淋巴细胞 (ILC2)、嗜酸性粒细胞以及成纤维细胞。
IL-33可在肿瘤发生和组织修复过程中增强纤维化和IL1RL1+ Treg细胞积累。调节性T (Treg) 细胞和癌症相关成纤维细胞 (CAF) 共同促进肿瘤免疫耐受和肿瘤发生。肿瘤微环境 (TME) 中驱动 Treg细胞和 CAF 协调的分子机制仍然是未知的。
实验设计

结 果
01
IL-33 驱动稳健的 CD8 + T 细胞反应
为了研究 IL-33 如何影响肿瘤中的免疫反应,研究者团队使用了 B16 黑色素瘤细胞系的移植小鼠模型,该细胞系过表达分泌形式的 IL-33 (B16–IL-33)。在接种肿瘤后第9日,他们对来自对照B16和B16–IL-33肿瘤的TCR-β+ T细胞进行了配对单细胞转录组分析(scRNA-seq)和单细胞T 细胞受体 (TCR) 测序(scTCR-seq)。收集了11022个细胞,它们属于三个主要的T细胞谱系群:CD4+Foxp3−传统T (Tconv)细胞、CD4+Foxp3+ Treg细胞和CD8+ T细胞。
首先分析了 B16–IL-33 与 B16 肿瘤中 CD8 + T 细胞之间的转录差异。CD8 +肿瘤浸润淋巴细胞 (TIL) 可分为六个聚类,分别对应于幼稚聚类、记忆聚类、效应聚类、细胞毒性聚类、耗竭聚类和增殖聚类(图1A-C)。轨迹分析显示,CD8 + TIL的分化由三个路径组成:幼稚→记忆,幼稚→效应→细胞毒性,幼稚→效应→耗竭→增殖(图1A)。幼稚和记忆CD8 TIL表达Tcf-7、Sell和Ccr7。效应细胞和细胞毒细胞表达Ifng和GzmB。耗竭和增殖细胞表达免疫检查点分子,如Pdcd1、Havcr2、Tigit和Lag3(图1C)。
进一步分析表明,IL-33导致CD8 + T细胞亚群的组成发生显著变化。B16–IL-33 肿瘤的效应细胞和耗竭细胞聚类中的细胞百分比增加(图 1B-D)。这两个聚类高度表达Ifng,即 CD8 + T 细胞效应细胞因子。
接下来,他们分析了配对的 scTCR-seq 数据,检测了各种 CD8 + TIL 子集中的克隆扩增。B16 和 B16-IL-33 肿瘤中的初始群体仅由单个 TCR 克隆组成。在剩余的每个聚类中,B16–IL-33 肿瘤中的 CD8 + TIL 比B16 肿瘤中的克隆扩增细胞百分比更高,平均克隆大小更大(图 1F-G),这些数据表明IL-33引起CD8 + TIL的显著克隆扩增。与B16肿瘤相比,B16–IL-33肿瘤中的克隆总数更高,表明IL-33还增加了CD8 + TIL的克隆多样性(图1E), IL-33 导致 CD8 +的克隆扩增TIL。
UMAP可视化分析显示,一个具有代表性的克隆存在于效应器→耗竭→增殖路径的所有聚类中,另一个克隆存在于效应器→细胞毒性路径(图1H)。在B16肿瘤中,20%来自耗竭细胞群的克隆扩增细胞在其他细胞群(主要是增殖细胞聚类)中存在克隆细胞(图1I)。所有其他聚类的细胞克隆扩增很少,并且不与其他聚类共享克隆。相比之下,B16-IL-33肿瘤,在所有聚类中(除了幼稚聚类),有超过25%的克隆扩增细胞与其他聚类共享(图1I)。这些数据表明B16肿瘤中IL-33的过表达驱动CD8+ TIL的积累、克隆扩增和功能多样化。

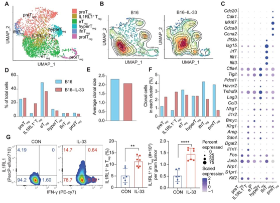
图1. B16 和 B16–IL-33 的 TME 中CD8 + T 细胞的 scRNA-seq 分析。
(A) UMAP可视化。(B) B16(左)和 B16–IL-33(右)中CD8 + T 细胞的密度图。(C) 小提琴图显示了基于调整后的P值和 log2 差异倍数 (log2 FC) 的所有六个聚类的标记基因的表达。(D) 条形图显示每个 CD8+ 中的细胞百分比基于肿瘤起源的 T 细胞聚类(B16 与 B16-IL-33)。(E) 条形图显示来自 B16 或 B16–IL-33 的所有 CD8 聚类中独特的 TCR 克隆总数。(F) 条形图显示每个 CD8 + T 细胞聚类中克隆扩增细胞的百分比。(G) 条形图显示每个 CD8+ T 细胞聚类中的平均克隆大小。(H) UMAP 图上两个代表性 CD8 克隆的分布。(I) 比较每个聚类中克隆细胞百分比和共享克隆细胞百分比的散点图。
02
IL-33 增加 IL1RL1 + T reg细胞的积累
他们使用scRNA-seq数据进一步分析了B16和B16-IL-33肿瘤的Treg细胞。这些细胞形成了6个聚类,分别对应于前效应(preTreg)、IL1RL1 (IL1RL1+ Treg)、效应(eTreg)、超活化效应(hyperTreg)、干扰素标记(ifnTreg)和增殖(prolTreg) Treg(图2A-C)。preTreg表达早期激活基因,包括Fos、Jun和Klf2。eTreg和hyperTreg表达免疫检查点分子,包括Pdcd1、Havcr2、Tigit、Lag3和Ctla4,以及共刺激分子Tnfrsf9。IfnTreg表达通常由干扰素(如Irf7、Ifit1、Ifit3和Isg15)诱导的基因,而 prolTreg表达参与细胞增殖的基因(如Mki67和Cdk1)。IL1RL1+ Treg细胞表达一组独特的标记基因,包括Il1rl1、Areg、Klrg1和Sdc4(图2C)。与 B16 肿瘤相比,B16-IL33 中IL1RL1+ Treg的积累显著增加(图2B),B16–IL-33 肿瘤的eTreg细胞百分比有所下降(图2D)。B16-IL-33肿瘤具有更高百分比的克隆扩增的preTreg和IL1RL1 Treg细胞(图2F)。相比之下,B16肿瘤中克隆扩增的eTreg、ifnTreg和prolTreg细胞的百分比更高(图2F)。来自B16和B16-IL-33肿瘤的Treg细胞的平均克隆大小大致相同(图2E)。用IL-33处理MC38肿瘤增加了肿瘤中IL1RL1+ Treg细胞的积累(图2G)。这些数据表明 IL-33 显著增加肿瘤中IL1RL1+ Treg细胞的积累和克隆扩增。

图2. 在表达 IL-33 的肿瘤中,IL1RL1+Treg细胞大大增加。
(A) UMAP 可视化。(B) B16(左)和 B16–IL-33(右)中Treg细胞的密度图。(C) 点图显示所有六个聚类的标记基因的表达。(D) 条形图显示基于肿瘤起源的每个 Treg细胞聚类中的细胞百分比(B16 与 B16-IL-33)。(E) 条形图显示 B16 或 B16-IL-33 肿瘤中 T reg细胞的平均克隆大小。(F) 条形图显示每个 Treg细胞聚类中克隆扩增细胞的百分比。(G)代表性流式细胞图显示肿瘤接种后17天的Treg细胞ST2染色。条形图显示ST2 Treg细胞的百分比和数量。
03
Treg的Il1rl1的缺失增强了抗肿瘤免疫
为了研究Treg细胞上IL1RL1信号传导在调节IL-33介导的抗肿瘤免疫反应中的作用,他们建立了Foxp3 cre Il1rl1 Wt/Wt (CON)和Foxp3cre Il1rl1Flox/Flox (CKO)小鼠模型(图3A)。CKO 小鼠表现出正常的 T 细胞发育和稳态。与 CON 小鼠相比,CKO 小鼠的肿瘤生长显著减少(图 3B)。大约 67%的 CKO 小鼠没有肿瘤,并且CKO 小鼠的总生存期显著延长(图3C)。
对 CON 和 CKO 小鼠的 B16-IL-33 肿瘤的单细胞悬浮液进行了多色流式细胞分析。在第 8 天时候发现肿瘤体积差异。来自CKO小鼠的肿瘤具有显著增加的CD45+免疫细胞(图3D)。接下来,他们研究了IL1RL1缺陷如何调节肿瘤中Treg细胞的聚集和活化。与CON Treg相比,CKO Treg的数量显著减少(图3E)。T细胞因子1 (Tcf-1)损害Treg的产生和免疫抑制能力。CKO Treg具有更幼稚的表型(Tcf-1+)(图3F)。PD-1和T细胞免疫球蛋白和粘蛋白结构域蛋白3 (Tim-3)在效应Treg中特征性表达,并与抑制功能增加有关。他们发现CKO中PD-1+、Tim-3+和PD-1+ Tim-3+ Treg细胞的百分比下降(图3G)。
与 CON 小鼠相比,CKO 小鼠 B16-IL-33 肿瘤中CD8 + T 细胞的百分比有所增加(图 3H)。CKO小鼠中具有较低百分比的静息细胞(Tcf-1+)和较高百分比的增殖细胞(Ki-67+)(图3I-K)。此外,CKO小鼠具有较高百分比的表达粒酶B(GzmB)和IFN-γ的细胞(图3J),这表明Treg细胞上缺乏IL1RL1可促进CD8+ TIL的效应功能。
最近的一项研究表明,ILC2 有助于 Il-33 治疗的抗肿瘤功效。他们发现ILC2在CON小鼠的B16-IL-33肿瘤中积累,并且这种积累在CKO小鼠中大大增加(图3L)。
总之,这些数据表明,Treg细胞上Il1rl1的缺失抑制了含有IL-33的肿瘤的生长。具有il1rl1缺陷Treg细胞的肿瘤,效应Treg的积累减少,CD8+ TIL的积累和激活增加,ILC2的积累增加。

图3. Treg中Il1rl1的特异性缺失改变了TME的淋巴细胞群。
(A) Foxp3 cre Il1rl1 flox/flox小鼠模型的建立策略。(B-C)B16-IL-33荷瘤小鼠的肿瘤曲线和总生存率。(D) 条形图显示 B16–IL-33 荷瘤 CON 和 CKO 小鼠中每克肿瘤组织的 CD45 细胞数量。(E) 代表性流式细胞图和显示T reg细胞百分比和数量图。(F) 代表性流式细胞图和显示 Tcf-1+ Treg细胞百分比的定量图。(G) 代表性流式细胞图和 PD-1 +、Tim-3+以及PD-1+ Tim-3+ T reg细胞百分比的定量图。(H) 代表性流式细胞图和CD8+ T 细胞的百分比和数量的定量图。(J) 代表性流式细胞图和显示 GzmB + CD8 + T 细胞和 IFN-γ+ CD8 + T 细胞的百分比的定量图。(K) 代表性流式细胞图和定量图显示 Ki-67 + CD8+ T 细胞的百分比。(L) 代表性流式细胞图和定量图显示 ILC2 细胞的百分比。
接下来,他们研究了 Treg细胞上的 IL1RL1 缺失是否也会导致肿瘤相关骨髓细胞的变化。与 CON 小鼠相比,CKO 小鼠 B16-IL-33 肿瘤中CD11b+骨髓细胞的积累减少(图 4A)。虽然粒细胞骨髓源性抑制细胞(gMDSC;Ly-6G +)的积累在两种小鼠中相当,但单核细胞MDSC(mMDSC;Ly-6C +)的积累在CKO小鼠中减少(图4B)。CKO小鼠表达主要组织相容性复合体II (MHC-II)的mMDSC百分比更高(图4C)。来自CKO小鼠的肿瘤也有更多的树突状细胞(DC) (CD11b CD11c)积累(图4D)。最后,CKO小鼠肿瘤中肿瘤相关巨噬细胞(TAM;F4/80 + MHC-II +)的积累减少(图4E)。CKO小鼠中的2型TAM(CD206+Arg1+)的积累显著减少(图4F)。
总的来说,他们发现Treg上IL1RL1缺失增强了抗肿瘤免疫,抑制了B16-IL-33肿瘤的生长。

图4. Treg细胞中 Il1rl1 缺失后 TME 中髓样区室的变化。
(A) 代表性流式细胞图和定量图显示 CD11b +细胞占总 CD45 +细胞的百分比。(B) 代表性流式细胞图和定量图,显示单核细胞 MDSC 和粒细胞 MDSC 的百分比和数量。(C) 代表性流式细胞图和 CD86 +、MHC-II +或 CD86 + MHC-II +单核细胞百分比的定量图。(D) 代表性流式细胞图和定量图显示 DC 在总 CD45 +细胞中的百分比。(E)代表性流式细胞图和定量图,显示浸润巨噬细胞的百分比和数量。(F) 代表性流式细胞图和定量图,显示 1 型和 2 型巨噬细胞的百分比和数量。
04
IL1RL1是 IL-33 驱动的 IL1RL1+ Treg的积累所必需的
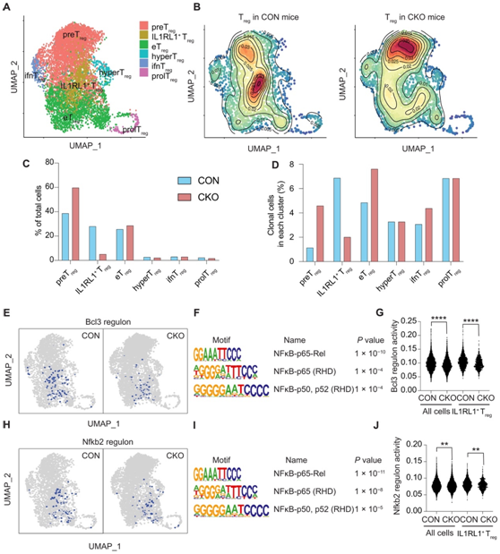
为了研究 IL1RL1 对 Treg的转录程序有何影响,他们对B16–IL-33 肿瘤第 9 天的CON 和 CKO T reg进行了 scRNA-seq。他们确定了与第一批scRNA-seq数据中相同的Treg聚类(图5A-B、图2A-C)。与CON IL1RL1 Treg相比,CKO中的积累显著减少(图5C),CKO小鼠的preTreg和eTreg的积累增加(图5C)。来自CKO小鼠的IL1RL1+ Treg中克隆扩增细胞的百分比较低,但preTreg、eTreg和ifnTreg中克隆扩增细胞的百分比较高(图5D)。
接下来,他们试图确定了对 B16-IL-33 肿瘤中的IL1RL1+ Treg进行编程的关键转录因子 (TF),使用单细胞调控网络推断和聚类(SCENIC)来寻找TF及其靶基因(统称为调节子)。SCENIC根据TF和靶基因的表达来计算每个单细胞中的调控子活性,确定了在两种方式中表现出不同活性的调节因子:(i) IL1RL1+ Treg细胞、其余Treg亚群和(ii) CON、CKO Treg细胞。活性最高的调节子是Bcl3和Nfkb2(图5F-J)。两个转录因子均通过核因子 κB 位点调节靶基因。

图5. 来自荷瘤 CON 或 CKO 小鼠的Treg细胞的整体转录图谱。
(A) UMAP 可视化。(B) CON(左)或 CKO(右)小鼠中 T reg细胞的密度图。(C) 条形图显示基于肿瘤起源的每个 T reg细胞聚类中的细胞百分比(CON 小鼠与 CKO 小鼠)。(D) 条形图显示每个 Treg细胞聚类中克隆扩增细胞的百分比。(E) UMAP 投影比较了 B16–IL-33 荷瘤 CON 或 CKO 小鼠中 Bcl3 调节子的分布。(F) 基序富集于 HOMER 生成的 Bcl3 靶基因的启动子区域。(G) 小提琴图显示所有聚类和 IL1RL1+ T reg聚类中Treg细胞的 Bcl3 调节子活性。(H) UMAP 投影比较 B16-IL-33 荷瘤 CON 或 CKO 小鼠中 Nfkb2 调节子的分布。(I) HOMER 生成的 Nfkb2 靶基因启动子区域中富集的基序。(J) 小提琴图显示了所有Treg细胞和IL1RL1+Treg细胞的Nfkb2调节活性。
05
IL1RL1+ Treg和 CAF 通过双调蛋白(Areg)-表皮生长因子受体(EGFR)轴耦合驱动肿瘤免疫抑制
为了确定 IL1RL1+ T reg细胞如何抑制抗肿瘤免疫反应,他们检测了 IL1RL1+ T reg细胞中特异性上调并具有免疫抑制功能的基因。为此,他们分析了两轮 scRNA-seq 数据。与其他Treg聚类相比,Areg在IL1RL1+ Treg细胞中上调(图2C和6A)。与CON细胞相比,CKO IL1RL1+ Treg细胞显著下调Areg(图6A)。他们还分析了来自肺组织的IL1RL1+ Treg细胞和其他Treg细胞的转座酶可及染色质测序(ATAC-seq)数据集。与其他Treg细胞相比,IL1RL1+ Treg细胞在Areg位点的染色质可及性显著增加(图6B)。
在B16肿瘤中,Areg仅在Treg细胞中表达(图6C)。与B16-IL-33肿瘤相比,Areg在Treg细胞中表达上调(图6A)。
为了确定TME 中IL1RL1+ Treg衍生的 AREG的靶细胞,他们分析了整个肿瘤 scRNA-seq 数据,以鉴别哪些细胞类型表达Egfr(Egfr 是 AREG 唯一已知的受体)。在所有肿瘤中,EGFR主要在CAF中表达(图6D)。
为了确定Areg在介导IL1RL1 Treg和CAF串导及抗肿瘤免疫中的作用,他们用抗Areg单抗(mAb)治疗B16-IL-33荷瘤小鼠。AREG mAb治疗可显著抑制肿瘤生长,延长总生存期(图6E)。然而,他们在 CKO 小鼠中观察到抗 AREG 抗体没有额外的治疗功效,这表明 Areg特异性地在IL1RL1+ Treg细胞发挥作用。
接下来他们探究了 IL1RL1+ Treg细胞和 CAF之间的相互作用是否改变了 CAF 的转录程序。为此,对第 9 天的 B16–IL-33 肿瘤和接受 AREG 抗体治疗的 CAF 进行了 scRNA-seq 分析(图 6F-G)。数据表明Areg阻断导致CAF中促进纤维化、增殖、MHC-II抗原呈递、缺氧和糖酵解的基因减少(图6G)。相比之下,Areg抗体增加了编码炎症细胞因子、趋化因子和基质金属蛋白酶的基因,以及IFN反应性基因特征(图6F)。此外,Areg阻断导致TME中CD8+ T细胞克隆扩增增加、Treg细胞克隆扩增减少以及骨髓细胞中各种炎症基因增加(图6H-I)。总的来说,这些数据表明 IL1RL1+ Treg细胞通过Areg/EGFR轴与 CAF 结合,促进肿瘤免疫抑制。

图6. Areg/EGFR 使 IL1RL1+ Treg和 CAF 能够相互作用,从而驱动肿瘤免疫抑制。
(A) 点图显示B16 和 B16–IL-33 肿瘤(左)以及 B16-IL-33 荷瘤 CON 和 CKO 小鼠(右)中所有 Treg聚类的Areg基因表达。(B)肺组织IL1RL1+ Treg细胞和其他Treg细胞中Areg位点的基因组追踪。(C) 点图显示B16-IL-33 肿瘤微环境中所有聚类的Areg基因表达水平。(D) 点图显示B16–IL-33 肿瘤微环境中所有聚类的Egfr基因表达水平。(E) 显示B16-IL-33荷瘤小鼠的肿瘤生长曲线和总生存率。( F ) 点图显示基于全肿瘤 scRNA-seq 分析,在抗 Areg 抗体治疗后,B16–IL-33 荷瘤小鼠的 CAF 中基因上调。(G) 点图显示,基于全肿瘤 scRNA-seq 分析,经抗 Areg 抗体治疗(第 9 天)后,B16-IL-33 荷瘤小鼠的 CAF 中基因下调。(H) 条形图显示基于全肿瘤 scRNA-seq 分析的CD8+ T 细胞中克隆扩增细胞的百分比。(I) 条形图显示基于全肿瘤 scRNA-seq 分析的Treg细胞中克隆扩增细胞的百分比。
+ + + + + + + + + + +
结 论
本项研究证明 T reg细胞中的 IL1RL1 信号传导极大地抑制了 IL-33 和 PD-1 阻断的抗肿瘤活性。全肿瘤scRNA-seq和阻断实验表明,Areg-EGFR轴介导 IL1RL1+ Treg细胞和 CAF之间的相互作用。Areg/EGFR 轴使 Treg细胞能够促进 CAF 的促纤维化和免疫抑制功能状态。此外,Areg mAb 和 IL-33 协同抑制肿瘤生长。本项研究揭示了一种先前未发现的 Areg/EGFR 介导的 Treg /CAF 偶联,它控制成纤维细胞功能状态的改变,是癌症免疫治疗的关键靶点。
+ + + + +



English

