文献解读|Cell(64.5):免疫细胞图谱揭示了产前发育过程中人类巨噬细胞特化的动态
✦ +
+
论文ID
原名:An immune cell atlas reveals the dynamics of human macrophage specification during prenatal development
译名:免疫细胞图谱揭示了产前发育过程中人类巨噬细胞特化的动态
期刊:Cell
影响因子:64.5
发表时间:2023.09.06
DOI号:10.1016/j.cell.2023.08.019
背 景
巨噬细胞 (Macrophages, Mf) 是组织不可分割的一部分,在不同的组织中发挥着不同的功能,在发育、器官发生、体内平衡和疾病中起着至关重要的作用。Mf有组织特异性,包括小胶质细胞(中枢神经系统[CNS])、库普弗细胞(肝脏)、朗格汉斯细胞(表皮)、破骨细胞(骨)、肠道内的肠道Mf等,也有分布于多器官的Mf亚型,如位于或靠近腹腔表面的血管周围Mf (PVM)并在组织-血液界面执行一些基本功能。
巨噬细胞是异质性的,但在人类发育过程中,它们的多样性、功能和特异性仍未得到充分了解。
实验设计

结 果
01
发育中的人类免疫系统的scRNA序列图谱
为了探索人类Mf特异性的时空动态,研究者团队从52个人类胚胎和胎儿的19个器官/组织中分选所有免疫细胞(CD45+细胞)进行单细胞转录组分析(scRNA-seq)分析。总共收集了19个时间点的367个产前样本,包括从胚胎中期(卡内基阶段11 [CS11])到妊娠晚期早期(4-26 PCW,PCW:妊娠后数周)。此外,为了与胎儿Mf进行比较,他们还纳入了来自成人皮肤和大脑的数据(图1A)。
为了克服scRNA-seq数据的稀疏性,他们使用MetaCell将统计转录相同的单细胞聚集成更具整体性的细胞群,称为元细胞(MC)。总共获得了2876个MC,分为11个主要谱系,包括Mf、祖细胞、B细胞、T细胞、固有样淋巴细胞(ILC)、自然杀伤(NK)细胞、树突状细胞(DC)、单核细胞(Mo)、巨核细胞(MK)、粒细胞 (Gr.) 和红细胞(图1B-C)。他们进一步将每个谱系分为亚型和细胞状态,得到56种亚型/状态,这些亚型/状态代表了发育中的人类免疫系统的转录多样性。
发育中的胚胎/胎儿的免疫景观在发育过程中发生动态变化,Mf、祖细胞和MK是初始和突出的细胞群(图1D-E)。整个胚胎早期(CS11 ~ CS18)、卵黄囊(YS)、头部、主动脉-性腺-中肾(AGM)和肢体的免疫细胞均以前体细胞和Mf为主。随着胚胎的发育,不同器官/组织中的免疫细胞进一步多样化(图1F)。对多个器官的免疫谱进行比较发现,研究的器官中存在共同的和组织特异性的亚型,Mf显示出比其他免疫谱系更大的组织特异性亚型多样性。

图1. 发育中的人类免疫系统的scRNA-seq序列图谱。
(A)研究概述。从不同器官中提取CD45+ 细胞进行scRNA-seq。(B)产前免疫细胞的2D投影。(C)点图显示了主要谱系中选定标记基因的归一化表达。(D)显示各阶段主要谱系组成的条形图。(E)三个时间窗口内主要谱系的频率。(F)热图显示了所有亚型在不同组织中的富集程度。
02
人产前Mf的转录异质性
然后,他们根据337个差异表达基因(DEG)将MC分为15个亚型,重点分析了1267个MC(图2A-B)。他们进一步根据转录相似性将15种亚型分为6个主要组(图2C)。第1组包括两个YS衍生的Mf祖细胞(YSdMP)(YSdMP_AFPlow和YSdMP_AFPhigh表达AFP和TTR)、S100B+ACY3+ Mf祖细胞(S100B+ACY3+MP)和原始富集头部的Mf祖细胞(HeMP)。与它们的“前体”特性一致,第1组表现出更大的分化潜能/能力(图2B)。第2组包括肠道CD209+和CD207+ Mf,共同表达LYZ、DNASE1L3和主要组织相容性复合体(MHC)II类分子。第3组由库普弗细胞、红髓Mf、PraM、pre-PraMs、肾上腺特异性Mf和男性性腺特异性Mf组成,出现较晚,分化能力和增殖活性明显降低(图2C)。库普弗细胞和红髓Mf均表达TIMD4和HMOX1(图2B)。PraM富集了促进血管生成的基因,如IL-1B、VEGFA和CXCL8(图2B)。其前体(pre-PraM)在较低水平表达促血管生成基因,但在转录方面与PraM相当。Pre-PraM、肾上腺特异性Mf和男性性腺特异性Mf表达较低,但有少数特征性基因可区分它们,包括AXL、FCGR3A(肾上腺特异性Mf)和MMP9(男性性腺特异性Mf)(图2B)。最后,小胶质细胞(P2RY12, TMEM119和SALL1),朗格汉斯细胞(CD207和CD1A)和破骨细胞(ACP9、SIGLEC15和MMP9)是另外三个不同于其他Mf亚型的群体(图2C)。
为了进一步阐明导致Mf多样性的基因程序,他们利用Mf MC的转录状态,发现了8个显著的共调控基因模块(图2D),包括核心Mf (Core-Mac)模块、MHCII类分子模块、小胶质细胞模块、肠道CD209+ Mf (肠道CD209+ Mac)模块、朗格汉斯细胞模块、库普弗细胞模块、破骨细胞模块和促血管生成模块。促血管生成模块包括与血管生成和血管发育的正向调节相关的基因(例如VEGFA、肿瘤坏死因子[TNF]和CXCL8),以及编码细胞-细胞黏附分子的基因(例如ICAM1),这意味着它们可能通过细胞-细胞与内皮细胞的相互作用在血管生成中发挥作用(图2D)。
随后他们对Mf的跨器官分析揭示了共有和组织特异性亚型(图2E)。除了小胶质细胞,库普弗细胞,朗格汉斯细胞,破骨细胞,红髓Mf,他们发现了两个肠道Mf亚型(CD209+和CD207+),分别局限于中枢神经系统,肝脏,皮肤,骨和脾脏,以及男性性腺和肾上腺特异性Mf。其余Mf亚型缺乏相当大的组织特异性,包括S100B ACY3 MP、PraM和pre-PraM(图2D)。早期Mf(YSdMP_AFPhigh、YSdMP_AFPlow、HeMP、S100B+ACY3+MP和pre-PraM)早在CS11时就在原始器官形成过程中发生(图2F)。这些细胞占主导地位,直到CS23,然后逐渐减少或消失(图2F-G)。在CS23之前,PraM以低丰度存在,在9 PCW后其丰度显著增加(图2F-G)。
他们进一步研究了跨器官和发育阶段的Mf动态(图2H)。从CS11到CS23采集胚胎、YS、AGM和肢体,在此期间其Mf区室主要由YSdMP_AFPhigh、YSdMP_ AFPlow、HeMP、S100B+ACY3+MP和pre-PraM组成(图2H)。YSdMP_AFPhigh在YS中特别富集(图2H),随着胚胎生长,这些组织中的pre-PraM比例增加,与YSdMP_AFPhigh、YSdMP_AFPlow、HeMP和S100B+ACY3+MP相反(图2H)。CS13 ~ CS14时,头部免疫细胞以早期Mf亚型(YSdMP_AFPhigh、YSdMP_AFPlow、S100B+ACY3+MP、HeMP)为主(图2H)。从CS19开始,他们收集了大脑和脊髓,此时小胶质细胞已经在这两个组织中占主导地位(图2H)。值得注意的是,具有小胶质细胞转录组特征的细胞(称为小胶质细胞样细胞),在胎儿的皮肤,睾丸和心脏的多个发育阶段中都可以观察到。
在肝脏中,从CS13到CS18, S100B ACY3 MP的含量较高,然后逐渐降低,与从CS19开始广泛发现的库普弗细胞的出现一致(图2H)。红髓Mf在10 PCW开始出现在脾脏(图2H)。YSdMP_AFPhigh、YSdMP_AFPlow、S100B+ACY3+MP和pre-PraM构成了原始肠道CS13 ~ CS20 Mf室的主要组成部分。9 PCW后,胃肠道中出现了两种肠道Mf亚型(CD209+和CD207+),CD209+ Mf成为主要亚型(图2H)。从CS19开始的所有时间点,Pre-PraM、PraM和肾上腺特异性Mf构成了肾上腺Mf的主要部分。具有破骨细胞转录组特征的破骨样细胞,即众所周知的骨常驻Mf,意外地在男性性腺中检测到。与男性性腺相比,女性性腺中的大多数免疫细胞要么是pre-PraM,要么是PraM。心脏,肾脏和肺从可能的早期发育阶段收集,并且大多数包含共同的亚型,如pre-PraM和PraM(图2H)。

图2. 人产前巨噬细胞的异质性和时空动态。
(A) 119580个产前巨噬细胞的2D投影,分为15个亚型。(B)点图显示所有巨噬细胞亚型中选定标记基因的表达水平。(C)显示各巨噬细胞亚型之间欧几里得距离的热图。(D)GO分析。(E)不同组织中巨噬细胞亚型富集程度的热图。(F)柱状图显示各阶段巨噬细胞亚型组成。(G)三个时间窗内所选巨噬细胞亚型的频率。(H)柱状图显示不同组织中各阶段巨噬细胞亚型组成。
03
中枢神经系统外小胶质样细胞的多器官分布
虽然小胶质细胞是中枢神经系统特异性的,但他们在中枢神经系统之外发现了表达核心小胶质细胞特征基因(P2RY12、TMEM119、SALL1和C3)的小胶质细胞样细胞,并与来自脑和脊髓的小胶质细胞聚集在一起(图3A-B)。这些小胶质细胞样细胞分布于皮肤、男性性腺/睾丸和心脏。他们还通过重新分析两个已发表的数据集确定了胎儿皮肤中的这些细胞。小鼠研究表明小胶质细胞为CD45lowP2RY12+MRC1-,而非小胶质细胞Mf为CD45highP2RY12- MRC1+。在大脑、皮肤、睾丸和心脏中可以区分出3个免疫群体:MRC1-P2RY12-、MRC1+P2RY12-和MRC1-P2RY12+(图3C)。在分析的所有器官中,MRC1-P2RY12+细胞表达的CD45水平低于MRC1+P2RY12-细胞(图3C),这与成熟小胶质细胞的CD45low特性一致。
为了进一步研究小胶质细胞样细胞的定位和时间动力学,他们用抗CD45和抗P2RY12抗体进行免疫荧光 (mIF) 分析。P2RY12+小胶质细胞仅存在于胎儿表皮中,而在真皮中不存在(图3D)。它们早在CS12就出现在外胚层/表皮中,并在CS12至14PCW期间在表皮中保持优势(图3E)。朗格汉斯细胞是一种常见的常驻表皮的Mf,但9PCW前在背部表皮中不存在朗格汉斯细胞,而在晚期胎儿和成人表皮中有大量朗格汉斯细胞(图3F)。相反,小胶质细胞样细胞的丰度逐渐下降,在20 PCW后不再在胎儿皮肤中检测到(图3E-F)。
在心脏,小胶质样细胞首先从CS13出现,然后逐渐积聚在主动脉,包括外膜,中膜和内膜,直到26 PCW,它们仍然是主动脉的主要免疫群体,但在成年期未观察到(图3H)。在睾丸中,小胶质样细胞主要位于传出管周围的附睾,在实质中的数量少得多(图3I)。它们早在CS14时就出现在中肾小管周围,后来演变为传出导管(图3J)。在整个发育过程中,附睾和肾实质中小胶质样细胞的频率保持相对恒定(图3K)。这些组织中的小胶质细胞和小胶质样细胞表现出不同的形态(球形、变形虫状和分枝状),表明不同的成熟状态(图3L)。皮肤小胶质样细胞的分枝形态与脑小胶质细胞高度相似,这与不同物种小胶质细胞的经典分枝形态一致。这些神经胶质细胞/小胶质样细胞在发育过程中经历了分枝/成熟,但中枢神经系统和表皮细胞的分枝/成熟表型比心脏和毛细血管细胞的更明显(图3M)。
这些数据表明,来自皮肤、心脏和睾丸的小胶质细胞样细胞在分子和形态上与来自中枢神经系统的小胶质细胞相似。众所周知,表皮和中枢神经系统组织都起源于外胚层,而主动脉和附睾起源于AGM区域。他们假设是前体从YS迁移到外胚层和AGM区域,在那里它们随后经常在这两个位置转化或分化为小胶质细胞或小胶质细胞样细胞(图3N)。

图3. 中枢神经系统外小胶质样细胞的鉴定和表征。
(A)来自指定器官的小胶质细胞/小胶质细胞样细胞的2D投影图。(B)小提琴图显示了来自指定器官的小胶质细胞/小胶质样细胞、pre-PraM、PraM、破骨细胞、朗格汉斯细胞和男性性腺特异性巨噬细胞的选定标记基因的表达分布。(C)胎儿脑、皮肤、心脏和睾丸中MRC1+P2RY12-和MRC1-P2RY12+免疫细胞的CD45荧光强度。(D)胎儿脑和皮肤(9 PCW) CD45、P2RY12和DAPI的免疫荧光图像。(E)左:免疫荧光图像显示CS12处整个胚胎CD45、P2RY12和DAPI染色。虚线代表胚胎的轮廓。插图显示外胚层/表皮中的CD45+P2RY12+细胞。右:不同时间点背部表皮中CD45+P2RY12+/- 细胞的频率。(F)左:胎儿背部皮肤P2RY12和CD207染色的免疫组化图像。右:不同时期背、肢皮肤表皮P2RY12细胞和CD207细胞密度。(G)心脏主动脉在20PCW时的免疫荧光图像,染色CD45、P2RY12和DAPI。(H)不同时间点主动脉中膜和内膜中CD45+P2RY12+/- 细胞的比例。(I) 14 PCW时睾丸的免疫荧光图像,染色CD45、P2RY12和DAPI。(J)左:CS14胚胎的免疫荧光图像显示中肾脊区和中肾小管。右:图像显示中肾小管周围的CD45+ P2RY12+ 细胞。(K)不同时间点附睾和睾丸实质中CD45+P2RY12+/-细胞的比例。(L)左:不同组织中不同形态的P2RY12细胞(红色)的免疫荧光图像。右:免疫组织化学(IHC)图像显示脑和表皮中典型的分枝状P2RY12细胞。(M)不同形态细胞的频率。(N)外周组织(表皮、睾丸、主动脉)和中枢神经系统(脊髓)小胶质细胞样细胞分布示意图。
04
表皮小胶质样细胞呈极化分布,与NCC相互作用并调节NCC
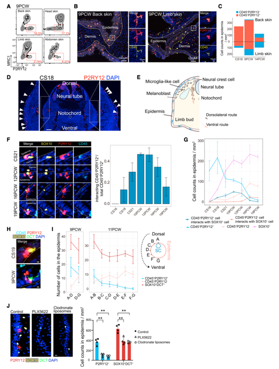
小胶质样细胞在中枢神经系统外广泛而独特的分布模式表明这些细胞在不同的生态位中具有不同的发育作用。由于小胶质样细胞在表皮中最丰富,他们进一步研究了它们在表皮组织中的功能作用。首先检测了不同解剖位置的表皮,发现与四肢和腹部皮肤相比,小胶质样细胞在背部和头部皮肤中更为普遍(图4A)。在9 PCW时,几乎所有后表皮的免疫细胞都是小胶质样细胞,肢体表皮的免疫细胞中有60%是小胶质样细胞(图4B)。定量分析进一步表明,在各个发育阶段,小胶质细胞样细胞在背部表皮中都比在肢体表皮中更加丰富和密集(图4C)。小胶质细胞样细胞密集分布于胚干表皮层的背外侧部分(图4D)。
小胶质样细胞在表皮中的极化分布模式类似于NCC的背侧迁移路线,NCC是外胚层来源的多能干细胞,在背侧迁移时可以分化为黑素细胞(图4E)。
他们假设小胶质样细胞和NCC(SOX10+细胞)可能相互作用。P2RY12、SOX10和CD45在不同发育阶段的共染色揭示了表皮小胶质样细胞与SOX10细胞之间的直接物理和动态相互作用(图4F-G),NCC分化为黑素细胞的神经脊细胞向背外侧迁移进入外胚层,并向腹部腹侧中线前进(图4E)。到9 PCW时,大多数与小胶质样细胞相互作用的SOX10+细胞表达DCT,表明黑素细胞的定型(图4H)。在不同的发育阶段,小胶质样细胞和SOX10+ DCT+ 成黑素细胞的密度沿着表皮背侧腹轴逐渐减少,这与它们之间的密切相互作用是一致的(图4I)。
为了评估小胶质细胞样细胞对神经嵴细胞分化的影响,他们在体外培养的胎儿背部皮肤中加入Clodronate脂质体或CSF1R抑制剂(两者都是小胶质细胞的有效清除剂),发现消耗胎儿皮肤中的小胶质样细胞可显著减少SOX10+ DCT+成黑素细胞的数量,这表明小胶质样细胞可调节NCC沿黑素细胞谱系的分化(图4J)。

图4. 表皮小胶质样细胞与神经嵴细胞相互作用并调节神经嵴细胞。
(A)荧光活化细胞分类(FACS)分析。(B) 9 PCW时皮肤(背部和肢体)CD45、P2RY12和DAPI的免疫荧光图像。(C)不同时间点背、肢皮肤表皮细胞密度。(D)免疫荧光图像显示CS18时P2RY12细胞的背侧浓度。(E)神经嵴细胞背外侧和腹侧迁移示意图。(F)左:免疫荧光图像显示CD45+P2RY12+细胞在不同阶段与背部皮肤表皮的SOX10+细胞发生物理相互作用。右:柱状图显示不同时间点后皮肤表皮CD45+P2RY12+细胞与SOX10+细胞相互作用占总CD45+ P2RY12+细胞的比例。(G)折线图显示背部皮肤表皮细胞密度统计。(H)免疫荧光图像显示CD45+P2RY12+细胞在CS19与SOX10+DCT-细胞相互作用,在9 PCW时与SOX10+DCT+细胞相互作用。(I)左:折线图显示9和11 PCW时不同种群沿表皮背侧腹轴的细胞计数。右:该示意图显示了沿背-侧-腹轴分析的表皮不同区域。(J)左:三种条件下体外培养4天的胎儿背表皮P2RY12+和SOX10+ DCT+ 细胞的免疫荧光图像。右:培养后表皮P2RY12+和SOX10+ DCT+细胞统计。
05
PraM的分子和功能表征
与组织特异性Mf亚型不同,pre-PraM和PraM存在于多个组织和器官中(图2E)。与pre-PraM相比,PraM表达了更高水平的血管生成促进基因,包括IL-1B、VEGFA、CXCL8、TNF、BTG1和SOD2。这些基因表达水平的二维(2D)预测显示,从pre-PraM到PraM,这些基因的表达水平稳步上升(图5A-B)。因此,他们基于促血管生成模块计算了一个“促血管生成评分”,以量化Mf MC的促血管生成活性(图2D)。通过比较PraM/pre-PraM MC中“促血管生成模块”中单个基因的标准化表达和促血管生成评分,他们观察到转录强度的谱,表明可能从pre-PraM过渡到PraM(图5C)。在发育过程中,PraM细胞数量增加,而pre-PraM细胞数量减少。转录梯度和时间动态显示了从pre-PraM到PraM的分化路径。为了从功能上测试它们的促血管生成能力,他们试图用来自富含这些细胞的器官的pre-PraM/PraM细胞进行管形成试验(图5G)。他们从胎儿软脑膜、肾脏、心脏、肺和皮肤中分离和培养MRC1+P2RY12-细胞(pre-PraM和PraM),以及从脑实质中分离和培养MRC1-P2RY12+ 细胞(小胶质细胞)(图5D)。收集上清液,培养人脐静脉内皮细胞(HUVEC),来自这些器官的MRC1+P2RY12-细胞的上清液都比P2RY12+MRC1- 细胞更能促进血管生成(图5E)。
由于pre-PraM和PraM表达梯度水平的CD83(图5B-C),因此他们分选了来自肾脏、心脏、肺和皮肤的MRC1+CD83high和MRC1+CD83low细胞进行体外功能分析,发现MRC1+CD83high PraM细胞比MRC1+CD83low pre-PraM细胞更能促进血管生成(图5F)。
来自不同器官的PraM细胞表达了最少的组织特异性基因,这表明它们的表型在很大程度上是由器官间共享的信号决定的。鉴于它们表达血管生成相关基因,他们假设PraM/pre-PraM可能与广泛分布的血管有空间联系。为了阐明它们的空间特征,他们聚焦于PraM/pre-PraM含量丰富或可以通过特定标记与其他Mf亚型区分的器官(图5G-H)。女性性腺/卵巢(94%)、肾脏(92%)、心脏(89%)、肺(88%)和皮肤(80%)的Mf主要为PraM/pre-PraM(图5G)。因此,MRC1表达可以完全识别上述器官中的这些细胞。尽管PraM、pre-PraM、破骨细胞样细胞和男性性腺特异性Mf在男性性腺/睾丸中发现的频率相似,但MMP9的表达将PraM/pre-PraM与其他两种亚型区分开来(图5H)。同样,FCGR3A的表达将肾上腺中的PraM/pre-PraM与肾上腺特异性Mf区分开来(图5H)。在大脑和皮肤中,可以通过MRC1和P2RY12的表达来区分小胶质细胞/小胶质样细胞和PraM/pre-PraM(图5H)。
在卵巢、肾脏、心脏和肺中,MRC1+CD45+细胞(主要是PraM/pre-PraM)倾向于定位于组织-血管界面(“血管周围间隙”),而CD45+MRC1- 细胞(主要是非Mf)很少或不倾向定位于血管(图5I)。在男性性腺/睾丸中,CD45+MMP9+细胞(破骨样细胞和男性性腺特异性Mf)密集分布于发育睾丸索和附睾管的外层,CD45+MRC1+MMP9- 细胞分布于血管附近(图5I)。同样,PraM/pre-PraM (MRC1+ FCGR3A-)散在分布于肾上腺-肾上腺血窦区周围,而肾上腺特异性Mf (MRC1+ FCGR3A+)主要分布于胎儿皮质中央(图5I)。在脑和皮肤中,PraM/pre-PraM (MRC1+ P2RY12-)仅分布于血管丰富的脑膜和真皮,而小胶质细胞/小胶质细胞样细胞(MRC1- P2RY12+)则分布于远离血管的脑实质和表皮(图5I)。因此,PraM/pre-PraM定位于多个器官血管附近。有趣的是,用血管化内皮细胞的上清液培养早期Mf祖细胞可诱导促血管生成基因的表达(图5J)。

图5. 促血管生成巨噬细胞的分子、功能和空间特征。
(A) 16484个PraM细胞和29563个pre-PraM细胞的2D投影。(B)促血管生成评分和选定促血管生成基因表达水平的2D投影图。(C)显示促血管生成评分与所选促血管生成基因表达的散点图。(D)胎儿器官(12 PCW)的CD45+MRC1-P2RY12+和CD45+MRC1+P2RY12- 细胞的门控策略。(E)左:用(D)中分选的细胞上清液处理HUVEC的成管实验。右:对成管进行量化和比较。(F)左:来自指定胎儿器官的CD45 MRC1 CD83high和CD45 MRC1 CD83low细胞的门控策略(11 PCW)。右:用分选细胞的上清液处理HUVEC的成管实验。(G)不同器官巨噬细胞亚型组成。(H) PraM/pre-PraM与小胶质细胞、破骨细胞、男性性腺特异性巨噬细胞和肾上腺特异性巨噬细胞区分的标记基因的表达分布。(I)胎儿器官CD45、MRC1、VEGFR2和DAPI染色的免疫荧光图像。(J)用血管化或未血管化内皮细胞的上清液处理的CD45+MRC1+P2RY12-巨噬细胞祖细胞和CD45+CD14+胎儿单核细胞中所选基因的表达水平。
06
YSdMP分化为PraM和小胶质细胞/小胶质样细胞
已有研究表明,在发育过程中,组织常驻Mf起源于YS衍生的红髓祖细胞,不依赖于最终的造血干细胞(HSC)。因此,他们试图通过检测不同组织驻留Mf亚型与YSdMP的分化轨迹来了解人类YSdMP的细胞命运(图6)。为了推测YSdMPs的潜在分化途径,他们将所有骨髓细胞投影到力定向图 (FDG) 布局上,并分析YSdMP与不同组织内Mf亚型的关系(图6A)。他们没有观察到朗格汉斯细胞,肠Mf(CD209和CD207)或YSdMP (YSdMP_AFPhigh和YSdMP_AFPlow)破骨细胞的明确轨迹(图6A-B)。虽然在FDG图中观察到肾上腺特异性Mf、红髓Mf、库普弗细胞、男性性腺特异性Mf和有YSdMP的pre-PraM/PraM的潜在轨迹(图6B-E)。
在FDG图上,3种Mf亚型(YSdMP_AFPhigh、YSdMP_AFPlow和pre-PraM)与PraM相邻,提示有潜在的分化联系。通过检测这些亚型在FDG上的时间动态,他们观察到YSdMP、pre-PraM和PraM的连续出现,提示从YSdMP到PraM的假定分化路径(图6C)。同时,小胶质细胞起源于YSdMP,他们观察到HeMP可能是小胶质细胞的过渡群体,因为它位于FDG上的YSdMP和小胶质细胞之间,并且在原始头部富集(图6C)。以YSdMP_AFPhigh为起始点,建立了两种分化轨迹:一种分化为PraM, YSdMP逐渐分化为pre-PraM并最终分化为PraM;另一种分化为小胶质细胞,HeMP为过渡阶段(图6D)。
为了进一步验证分叉轨迹的稳健性,他们将每个MC的实际采样阶段(实际时间)、分化能力和基因模块评分投影到轨迹上,观察到每个MC的伪时间与其实际时间是一致的(图6D)。特别是,YSdMP、pre-PraM和PraM的MC的伪时间与实际时间高度相关(图6E)。
为了判断细胞是否沿着轨迹失去了分化能力,他们使用CytoTRACE计算了每个MC的分化能力。与其他亚型相比,小胶质细胞和PraM均处于高度分化状态,分化能力较低。随着伪时间沿分岔轨迹的推移,MC的分化能力逐渐降低(图6D)。此外,将小胶质细胞模块或促血管生成模块的表达强度投射到分叉轨迹上,发现小胶质细胞的信号主要表达在小胶质细胞的MC上,而促血管生成信号则沿着PraM的路径逐渐增强(图6D)。

图6. YS来源的巨噬细胞祖细胞分为血管生成前巨噬细胞和小胶质细胞/小胶质样细胞。
(A)左:所有骨髓细胞和祖细胞的力定向图(FDG)。右:胚胎/胎儿巨噬细胞亚型在FDG上的投影。(B)单个巨噬细胞亚型YSdMP (YSdMP_AFPhigh和YSdMP_AFPlow)在FDG上的投影。(C) YSdMP、pre-PraM、PraM、HeMP和不同阶段的小胶质细胞在FDG上的投影。(D) (Di) YSdMP、pre-PraM、PraM、HeMP和小胶质细胞组成的分叉轨迹图。实际样本阶段的投影(实际时间,Dii)、分化能力(Diii)、小胶质细胞特征评分(Div)和促血管生成评分(Dv)。(E)散点图显示了Slingshot伪时间与实际时间、分化能力、Monocle3伪时间和促血管生成模块评分的Pearson相关系数。
07
不同Mf亚型的成熟动力学和转录调控因子
接下来,他们计算了每个亚型中8个Mf基因模块的表达,以获得Mf成熟过程的定量视图(图2D)。为了阐明表达特定亚型模块的Mf的成熟动力学,他们根据相应模块评分对这些亚型的细胞进行分层和排序,以呈现从不成熟阶段到更成熟阶段的分化过程(图7A)。在分化过程中,处于更成熟状态(模块评分更高)的细胞中含有更高比例的发育后期细胞,这证实了鉴定模块的稳健性,反映了各自Mf亚型的逐渐成熟(图7A)。
有趣的是,他们发现肠道CD209+ Mf和朗格汉斯细胞中,亚型特异性标签的增强伴随着MHCII类分子模块的表达增加,而小胶质细胞,库普弗细胞,破骨细胞和促血管生成模块没有相关性(图7A)。相比之下,成人小胶质细胞和PraM细胞与胎儿细胞相比,MHC II类分子的转录水平显著增加。
利用Mf MC不同的成熟状态,他们能够识别出与各自Mf亚型成熟状态相关的不同TF集合,表明它们在驱动和维持亚型规范方面的潜在作用(图7B)。这些TF包括已知的调节因子(小胶质细胞的SALL1、肠Mf的AHR、库普弗细胞的SPIC、 朗格汉斯细胞的SPI1,破骨细胞的MITF)以及未报道的与人Mf规范相关的调节因子,如IRF5、PRDM1、JDP2、 TCF4等(图7B)。因此,每个Mf亚型的成熟是由亚型特异性TF调控的不同基因程序动力学调控的。

图7. 不同巨噬细胞亚型的成熟动力学和转录调控因子。
(A)将不同巨噬细胞亚型的细胞按其相应模块评分从低到高分成5等分。上:小提琴和线图(红色)显示了基因模块的表达强度,线图(蓝色)显示了巨噬细胞亚型不同部分中增殖细胞的百分比。中:MHCII类模块在不同分数下的评分动态。下:不同发育阶段对每个分数的贡献。(B)条形图显示与所指示巨噬细胞亚型分化最相关的前30个TF。(C)图解摘要。
+ + + + + + + + + + +
结 论
本项研究从PCW 4-26开始在19个组织中生成了人巨噬细胞特异性动态的scRNA图谱,在15种巨噬细胞亚型中鉴定了小胶质细胞样细胞群和促血管生成细胞群。小胶质细胞样细胞在分子和形态上与CNS中的小胶质细胞相似,存在于胎儿表皮、睾丸和心脏中。它们是早期表皮的主要免疫群体,沿背侧腹轴呈极化分布,并与神经嵴细胞相互作用,调节其沿黑素细胞谱系的分化。通过空间和分化轨迹分析,还发现促血管生成的巨噬细胞分布在胎儿器官的血管周围,并且可能来自卵黄囊的小胶质细胞。本项研究为人类巨噬细胞的异质性和发育动力学提供了一个全面的图谱,并揭示了它们在发育过程中的不同功能。
+ + + + +



English

