文献解读|Nat Med(82.9):与年龄和代谢相关的不同肠道微生物组特征调节心血管疾病风险
✦ +
+
论文ID
原名:Divergent age-associated and metabolism- associated gut microbiome signatures modulate cardiovascular disease risk
译名:与年龄和代谢相关的不同肠道微生物组特征调节心血管疾病风险
期刊:Nature Medicine
影响因子:82.9
发表时间:2024.06.06
DOI号:10.1038/s41591-024-03038-y
背 景
年龄和代谢紊乱有着不可分割的联系,两者都在很大程度上促进了心血管疾病(CVD)的发生,而CVD是全球主要的死亡原因。越来越多的研究报道了不同人群的肠道菌群衰老模式,并提出肠道菌群可能是健康老龄化的关键,因为它转导生活方式和药物等环境信号,与宿主代谢和免疫相关,并随着宿主年龄的变化而变化。然而,目前尚不清楚肠道微生物群、年龄和代谢之间的相互作用是否以及以何种模式影响心血管健康,这限制了将肠道微生物对健康老龄化的影响知识转化为制定干预策略的过程。
实验设计

结 果
01
代谢MC的构建与验证
为了填补现有知识缺口,研究者团队设计了这项前瞻性研究,以识别代谢健康和不健康的亚表型,研究与年龄相关和与代谢相关的肠道微生物特征,并分析肠道微生物组、年龄和代谢与长期CVD风险之间的相互作用(图1a)。他们首先构建了反映代谢紊乱谱的多发病聚类(MC),然后分别区分了与年龄和MC相关的肠道微生物组特征(图1b-c)。基于不同的肠道微生物特征,他们开发了一个微生物年龄(MA)模型,并详细描述了在代谢不健康的老年人群中,MA和微生物组成对CVD风险的调节作用(图1c-d)。
发现队列位于上海市嘉定区,研究参与者包括JD_2010队列(MC的发现队列)中的10207名40 ~ 93岁的成人和JD_2014队列(MA的发现队列)中的4491名44 ~ 91岁的成人。JD_2010是2010年建立的一个基于社区的前瞻性队列。JD_2014是从JD_2010中随机选取的一个收集2014年肠道宏基因组数据的子队列。2010年JD_2014参与者的代谢变量特征与总体JD_2010参与者相似。宿主特征,包括人口统计学、生活方式、用药和代谢变量,均在2010年和2014年收集。2021年对所有研究对象进行随访,收集新发CVD信息。JD_2010和JD_2014的中位随访时间分别为11.1(10.9 ~ 11.2)年和6.8(6.7 ~ 6.9)年(图1a)。

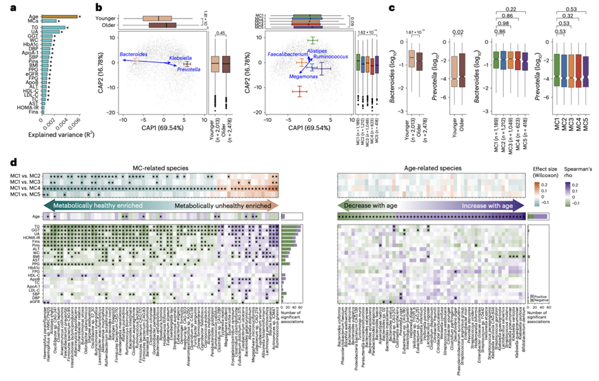
图1. 研究的概念框架。
(a) 本研究探讨了肠道菌群与宿主年龄和代谢的关联及其与远期CVD风险的关系。(b) 代谢性MC的鉴定及其与CVD风险的关系。(c) 区分了与年龄和MC相关的肠道微生物特征,并基于55种年龄特异性微生物种类开发了一种模型。(d) MA调节老年代谢不健康成人的心血管疾病风险。
在JD_2010中,基于21个精确测量的代谢变量(图1),他们使用无监督的k-means聚类算法将10207名参与者划分为不同的代谢性MC(图2a-c)。通过DB指数和KL指数确定最佳聚类数为5(MC1-5)。各MC具有独特的代谢亚型,其中MC1具有相对健康的代谢特征;MC2以低高密度脂蛋白胆固醇(HDL-C)和低载脂蛋白A-1 (ApoA-1)为特征;MC3以高低密度脂蛋白胆固醇(LDL-C)、总胆固醇(TC)和载脂蛋白B (ApoB)为特征;MC4以肥胖、胰岛素抵抗和高肝酶为特征,特征变量包括γ-谷氨酰转移酶(GGT)、丙氨酸转氨酶(ALT)、天冬氨酸转氨酶(AST)、体重指数(BMI)、腰围(WC)、空腹胰岛素(Fins)、口服葡萄糖耐量试验(OGTT) 胰岛素(Pins)、甘油三酯(TG)、尿酸(UA)和稳态模型评估的胰岛素抵抗指数(HOMA-IR);MC5以高血糖为特征,特征变量包括糖化血红蛋白(HbA1c)、空腹血糖(FPG)和OGTT 血糖(PPG)(图2a-b)。
在JD_2010和CM_2010的总体参与者中,以及在较年轻(<60岁)和较年老(≥60岁)组中,MC4和MC5的新发CVD的多变量校正风险比(HR)均高于MC1(图2c)。因此,他们将MC合并为低危(MC1-3)和高危(MC4-5)亚组。在两个队列中,老年组的MC3、MC4和MC5比例均高于年轻组。老年参与者(无论是低危还是高危MC)的新发CVD风险均高于年轻参与者(图2c)。

图2. 构建和验证5个代谢性MC,并评估其与新发CVD风险的相关性。
(a) 代谢MC使用JD_2010队列中的21个代谢变量构建。(b) 雷达图显示代谢变量的平均标准化z-评分。(c) 森林图显示了在JD_2010和CM_2010队列中,所有年龄组中,随访期间与MC2-5相比MC1相关的多变量校正的心血管疾病发病风险和95% CI。
02
年龄相关和MC相关肠道微生物群的不同模式
他们从JD_2014队列的4491份粪便样本中生成了宏基因组数据,并研究了肠道菌群与宿主和环境因素的关联。值得注意的是,在调整了MC和所有收集到的环境因素后,年龄是对微生物组成变化影响最大的宿主协变量,其次是MC和大多数MC相关变量(图3a)。基于距离的冗余分析(dbRDA)显示,年龄和MC与肠道微生物组成存在显著关联,前两个轴解释了总限制性组成变化的86.32%(图3b)。拟杆菌属(Bacteroides)和普雷沃菌属(Prevotella)对CAP1上年龄组的分离贡献最大,而Faecalibacterium、Alistipes、Ruminococcus和Megamonas主要对CAP2上MC的分离做出贡献(图3b-c)。另一方面,拟杆菌属(Bacteroides)和普雷沃菌属(Prevotella)的相对丰度在不同的MC之间没有显著差异(图3c),4个MC相关的属在年龄组之间也没有差异。
在2929例药物阴性参与者中,观察到MC2-5与MC1的物种相对丰度有相似差异,其中MC4的差异最显著(图3d)。在之前的相关研究中,已发现了一些差异丰度的物种,如代谢健康富集的Faecalibacterium prausnitzii和Akkermansia muciniphila,以及代谢不健康富集的Ruminococcus gnavus。这些微生物种类也与多个代谢变量显著相关,尤其是与MC4相关的TG、GGT、UA和HOMA-IR。此外,在比较药物阴性的MC1和在MC2-5中服用这些药物(药物阳性)或未服用这些药物(药物阴性)的MC1时,大多数MC相关物种显示出相似的富集模式,表明常见药物对与代谢异常相关的微生物信号的总体影响相对较小。
在控制了性别和所有环境因素后,在MC1中确定了55个与年龄显著相关的物种,并且在药物阴性的MC1和MC2-5亚组中没有显示出差异(图3d)。多种拟杆菌属,包括普通拟杆菌属和卵形拟杆菌属,在MC1中与年龄呈负相关,这与先前报道的健康衰老特征一致。相反,克雷伯菌属、肠杆菌属和枸橼酸杆菌属中的Prevotella copri、Prevotella stercorea、Enterobacteriaceae species和几种已知的口腔常驻的链球菌属和韦荣球菌属与年龄呈正相关(图3d)。

图3.宿主年龄与代谢性MC的不同关联模式肠道微生物群。
(a) 使用PERMANOVA (Bray-Curtis dissimilarity at genus level)估计每个变量的解释方差。(b) 基于属谱的dbRDA样地显示了JD_2014中4491个参与者的微生物组成。(c) 箱形图显示了两个年龄组之间和五个MC之间的拟杆菌属和普雷沃菌属的相对丰度。(d) JD_2014中MC相关和年龄相关肠道微生物种类的鉴定。
03
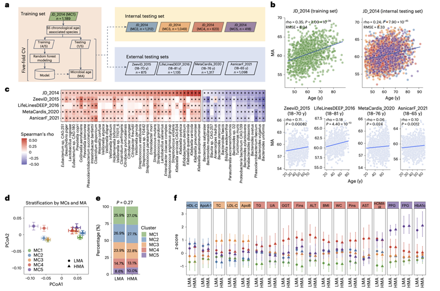
MA的建立和验证
他们使用基于55个年龄相关物种的随机森林模型来预测MA(图4a)。该模型显示,在MC1(训练集)中,MA和宿主年龄之间的Spearman 's rho为0.35,均方根误差(RMSE)为8.04年;在MC2-5参与者(内部验证集)中,rho为0.24,RMSE为8.33年;在四个外部队列中,预测MA和宿主年龄之间的关联显著(图4b)。此外,在JD_2014和外部队列中,55个物种与MA之间的显著关联仍然存在(图4c)。在所有队列中,Prevotella copri、口腔来源的齿双歧杆菌、唾液乳杆菌和链球菌的相对丰度均与MA呈正相关,而多个拟杆菌、distasonis Parabacteroides和Phascolarctobacterium faecium与MA呈负相关(图4c)。这些发现表明,MA可以作为不同人群中与年龄相关的肠道微生物特征的通用指标。
将4491名JD_2014参与者分层为低MA (LMA)(MA<60.5岁)和高MA(HMA)(MA≥60.5岁)组间的微生物组成差异显著大于5个MC组间的差异(图4d)。与五种MC在不同年龄组之间的分布不同相比,观察到两个MA组之间的MC分布相似(图4e)。每个MC内的大多数代谢变量水平在两个MA组之间显示出可忽略的变化,这小于MC之间的差异(图4f)。这些发现证明了MA和MC在捕捉人类肠道微生物群和代谢状态的不同方面的独立性。

图4. MA测定的发展及其与宿主特征的关联评估。
(a)实验方案。(b) 在训练集和测试集中对MA和实际年龄之间的关联进行Spearman秩相关分析。(c) Spearman秩相关分析与55个年龄相关物种之间的关联。(d)主坐标分析(PCoA)。(e) 双侧卡方检验显示MA组间MC分布差异无统计学意义。(f) 点图显示了5个MC中每个MA组之间z分数转换代谢变量的分布。
04
MA和MC与老年人心血管疾病风险的关系
考虑到MA在捕获微生物变异方面的性能,以及衰老、代谢紊乱和相关CVD之间的联系,他们探索了在JD_2014队列中,MA作为新发CVD独立危险因素的潜力。初步分析显示,在年龄≥70岁的老年参与者亚组中,HMA与LMA相关的新发CVD风险有增加的趋势。因此,在老年参与者(年龄≥60岁),在6.8年的随访中,证实在不同年龄亚组中,与合并低危组(MC1-3)相比,合并高危组(MC4-5)的CVD风险显著增加(图5a)。
根据MA和MC对老年参与者进行分层时,他们观察到在不同年龄亚组中,与总体MC1-3参与者以及根据MA分层的MC1-3参与者相比,MC4-5-HMA参与者的CVD风险增加(图5a)。在MC4-5参与者中,这种模式与年龄、性别、教育程度、吸烟状况、饮酒状况、体育活动、水果和蔬菜的摄入以及药物使用无关,其中老年MA增加了但年轻MA抵消了CVD风险,并且基于老年参与者中MC和MA的联合类别的CVD累积发病率曲线显示出一致的模式(图5b)。虽然在老年参与者中,MC4-5-LMA和MC4-5-HMA亚组之间的CVD风险差异不显著,但MC4-5-LMA亚组的CVD累积发生率曲线与MC1-3亚组非常相似,但与MC4-5-HMA亚组的曲线明显分离(图5b),这表明MA在代谢不健康的个体中有中度影响。然后,他们进行了肠型(ET)聚类分析,以确定与MA分层的CVD风险相关的关键类群。使用中间群划分(PAM)方法和廓形评分,在总体JD_2014参与者中确定了三种最优ET,由普雷沃菌属(ETP)、拟杆菌属(ETB)或多个厚壁菌属(ETF)(如Faecalibacterium、Eubacterium、Roseburia和ruminococus)驱动(图5c)。值得注意的是,在所有老年人群中,与MC1-3参与者相比,患有ETP的MC4-5参与者(MC4-5-ETP)显示出显著增加的CVD风险,这与年龄、性别和包括用药在内的所有环境因素无关(图5a)。相比之下,尽管拟杆菌门和厚壁菌门的组成不同,但在MC4-5-ETB和MC4-5-ETF之间没有发现CVD风险的显著差异,并且MC4-5-ETB和MC4-5-ETF的组合(称为MC4-5-ETnonP)与MC1-3相比没有显示出显著的CVD风险(图5a-d)。此外,在65岁及以上的老年亚组中,MC4-5-ETP与MC4-5-ETnonP相比,与CVD风险增加有关(图5a-d)。此外,与MC4-5-ETnonP参与者相比,年龄较大的MC4-5-ETP参与者具有显著较高的MA、较低的Shannon指数和较低的微生物独特性(图5e)。与MC4-5-ETF或MC4-5-ETB参与者不同,仅在MC4-5-ETP参与者中,普雷沃菌属与其他丰富的属和代谢健康的富集物种呈显著负相关。

图5. MA和代谢性MC与老年人心血管疾病发生风险的联合关系。
(a) 森林图显示了JD_2014中老年人在6.8年随访期间,与MC、MA和ET联合分类相关的多变量校正的心血管疾病发病风险HR及其95% CI。(b) 基于老年参与者MC和MA联合分类的6.8年随访期间CVD事件的累积发病率曲线。(c) 基于属谱的PCoA显示了基于JSD和PAM聚类方法。(d) 在JD_2014中,基于老年参与者MC和ET联合类别的6.8年随访期间CVD事件的累积发病率曲线。(e) 采用双侧Wilcoxon秩和检验比较JD_2014中ETP组和ETnonP组老年人群的MA、Shannon指数和两个唯一性指数。
+ + + + + + + + + + +
结 论
在一个由 10207 名年龄在 40-93 岁之间的个体组成的发现队列中,使用 21 个代谢参数将个体分为五个聚类,称为MC,代表不同的代谢亚表型。与归类为代谢健康 (MC1) 的聚类相比,归类为“肥胖相关混合”(MC4) 和“高血糖”(MC5) 的聚类显示 11.1 年心血管疾病 (CVD) 风险分别增加 75%。这些关联在第二组 9061 人中得到了复制,并进行了 10.0 年的随访。基于对发现队列中宏基因组的分析,发现肠道微生物组成与 MC 和年龄都有关。接下来,使用 55 种年龄特异性微生物物种来捕捉生物年龄,开发了一种肠道微生物年龄 (MA) 模型,并在四个外部队列(包含 4425 个宏基因组样本)中进行了验证。在 60 岁或以上的人群中,与 MC1、MC2 或 MC3 相比,与 MC4 或 MC5 相关的 CVD 风险增加在 MA 高的个体中加剧,但在 MA 低的个体中降低,与年龄、性别和其他生活方式和饮食因素无关。这种模式表明,较年轻的 MA 似乎可以抵消代谢功能障碍导致的 CVD 风险,这意味着 MA 在代谢不健康的老年人的心血管健康中起调节作用。
+ + + + +



English

