文献解读|Cell Discov(33.5):乳腺癌的综合基因组分析揭示了介导治疗脆弱性的种系-体细胞突变相互作用
✦ +
+
论文ID
原名:Comprehensive genomic profiling of breast cancers characterizes germline-somatic mutation interactions mediating therapeutic vulnerabilities
译名:乳腺癌的综合基因组分析揭示了介导治疗脆弱性的种系-体细胞突变相互作用
期刊:Cell Discovery
影响因子:33.5
发表时间:2023.12.19
DOI号:10.1038/s41421-023-00614-3
背 景
种系-体细胞突变相互作用是普遍存在的,并且与肿瘤发生有关,但它们在乳腺癌中的作用,特别是在非白种人中,仍然知之甚少。
实验设计

结 果
01
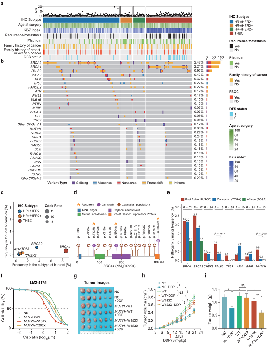
复旦大学上海肿瘤中心乳腺癌(FUSCC-BC)队列中研究患者和前瞻性靶向测序样本的特征
本项研究对 2018 年 4 月至 2021 年 6 月期间在 FUSCC 接受治疗的 4079 名乳腺癌患者的样本进行了前瞻性临床测序(图1a)。通过研究者团队建立的靶向测序和分析平台对匹配的肿瘤和血液样本进行深度测序,以捕获潜在的种系和体细胞畸变。将患者手动分为三个队列:2418例随后接受手术的早期患者(手术队列)、1137例接受新辅助治疗的局部晚期乳腺癌患者(新辅助队列)和524例接受挽救治疗的转移患者(高级队列)。靶向测序队列包括大量涉及超过 30 种不同药物的临床试验队列(图1b)。
他们总结了本项研究队列的临床特征并将其与其他数据库进行了比较,包括纪念斯隆凯特琳癌症中心(MSKCC)和癌症基因组图谱(TCGA)(图1c)。这些比较表明,本项研究的队列表现出发病年龄更小、三阴性乳腺癌 (TNBC) 患者比例更高、转移样本数量更少(图1d)。

图1. FUSCC-BC 队列中研究患者和前瞻性测序样本的流程示意图和临床特征。
(a) 靶向测序分析的实验流程示意图。 (b) 手术队列、新辅助队列和高级队列中每种分子亚型的治疗信息。 (c) 本研究队列的临床特征与公开乳腺癌测序研究(MSKCC 和 TCGA)中报告的临床特征进行比较。 (d) 按分子亚型分组的活检转移部位的分布。
02
中国乳腺癌体细胞基因组综合图谱
在具有靶向测序数据的 FUSCC-BC 队列中,他们总共检测到 23844 个蛋白质改变和剪接位点变异,包括 18,087 个错义、1845 个无义、20 个不间断、11 个翻译起始位点、3218 个插入/删除 (indel)、和 663 个剪接位点体细胞突变。本项研究队列中最显著的癌症相关突变发生在TP53(49.9%)、PIK3CA(30.1%)、GATA3(10.0%)、NF1(6.0%)和MAP3K1(5.4%)中(图2a-b)。本项研究队列中最常见的热点突变是PIK3CA p.H1047R (14.9%),其次是AKT1 p.E17K (3.6%)、PIK3CA p.H1047L (2.1%)、PIK3CA p.E545K (2.0%) 和TP53 p .R175H (1.7%)(图2c)。许多基因和热点显示不同免疫组织化学(IHC)亚型之间变化的不同分子分布。例如,TP53突变在TNBC中高度富集(73.5%),但比例最低的是激素受体(HR)+/人表皮生长因子受体2(HER2)-亚型。同样,与其他 IHC 亚型相比,TNBC 中出现BRCA1突变的频率最高(2.8%)。前五个体细胞拷贝数改变是ERBB2、MYC、NBN、CCND1和MCL1(图2e)。
DNA损伤修复(DDR)途径缺乏是癌症进展和治疗反应的重要决定因素。因此,他们进一步建立了DDR通路突变图谱,显示同源重组(HR)、范可尼贫血(FA)和错配修复(MMR)通路的高突变频率(图2d)。此外,他们在每个分子亚型中比较了FUSCC与MSKCC, TCGA高加索或非洲以及GENIE高加索或非洲队列的体细胞突变频率(图2f-h)。差异主要集中在HR+/HER2 -亚型上。具体来说,与TCGA白种人和MSKCC队列相比,FUSCC队列显示出更高的NF1和TP53突变频率(图2f)。此外,与TCGA高加索人相比,FUSCC表现出ARID1A突变增加,NCOR1突变减少。与TCGA高加索队列中的HER2+乳腺癌相比,本项研究队列中TP53的频率更高,GATA3的频率更低(图2g)。
然而,在TCGA白种人队列中,与TNBC比较没有观察到差异(图2h)。总的来说,这些结果揭示了体细胞突变的景观,并辨别出亚洲、高加索和非洲血统人群之间的差异。

图2. 前瞻性测序的中国乳腺癌中的体细胞基因组图谱和种族特异性基因组突变。
(a) 共有 4079 个具有临床数据的乳腺癌样本按分子亚型和突变谱进行排序。(b) 前 13 个体细胞改变基因在至少 4% 的病例中发生突变(上);体细胞CDH1和BRCA1/2突变(下)。(c) 中国人群中的热点突变(频率> 2%)。 (d) FUSCC-BC 队列中的 DDR 途径突变。 (e) 按分子亚型分类的癌症相关基因的拷贝数变异 (CNV) 。(f-h) FUSCC 和 TCGA 白种人队列之间HR+ /HER2–、HER2+和 TNBC 亚型体细胞突变的比较。
03
中国乳腺癌的生殖系综合分析
在本项FUSCC-BC队列中,收集了4079名患者的血液DNA样本。通过对癌症易感基因的测序,他们鉴定出28,507个不确定意义的变异和368个致病或可能致病(P/LP)的种系变异。在368个P/LP变异中,96个(26.1%)是新发现的。368种系变异包括340个截断突变和28个错义突变。最常见的P/LP突变是BRCA2(2.5%),其次是BRCA1(2.2%)、PALB2(0.9%)、MUTYH(0.6%)、CHEK2(0.4%)、ATM(0.3%)和TP53(0.2%)(图3a-b)。
他们进一步总结了不同IHC亚型中P/LP改变的分子分布(图3c)。在HR+/HER2-亚型中,BRCA2和ATM变异的频率明显高于其他亚型。CHEK2和TP53突变在HR+/HER2+患者中更为常见,而BRCA1突变在TNBC患者中更为普遍。
生殖系BRCA1/2携带者与诊断年龄更小、Ki67指数更高、双侧乳腺癌频率更高、淋巴结阳性、乳腺癌或卵巢癌家族史(FBOC)相关。此外,致病性BRCA1变异,而不是BRCA2变异,与较高的组织学分级相关。致病性PALB2变异也与较高的Ki67增殖分数和较早的发病年龄有关。值得注意的是,种系MUTYH变异与转移状态相关。因此,他们试图确定这些致病变异是否与侵袭性和转移性表型相关。具有BRCA1变异的携带者表现出更差的无病生存(DFS)结果。
值得注意的是,在4079例患者中,三种BRCA1复发变异体的频率相对较高(≥4例),即p.T327fs,p.N704fs,p.I1824fs,占BRCA1突变的30%(图3d)。有趣的是,这些复发性BRCA1变异在中国人群中与在高加索人群中发现的显著不同。本项队列分析表明,在东亚、高加索和非洲人群中,种系突变的频率几乎相同(图3e)。有趣的是,东亚人的MUTYH和PALB2患病率高于非东亚人。生殖系PALB2和BRCA1/2突变已确定为与多adp核糖聚合酶(PARP)抑制剂(PARPi)和铂类药物敏感性相关的治疗靶点。
在这项研究中,他们产生了稳定的过表达阴性对照(NC)、野生型(WT)或突变型MUTYH (W153X和Q265X)的细胞系。三种不同的MUTYH变异细胞系(H578T、LM2-4175和T47D),特别是涉及W153X的复发突变,对顺铂敏感(图3f)。体内实验(图3g-i)和克隆形成试验进一步证实了这种敏感性。此外,与阴性对照相比,外源MUTYH-WT表现出铂抗性。总的来说,这些结果确定了种族差异,并验证了复发性MUTYH变异的铂敏感性。

图3. 中国乳腺癌患者的致病性种系突变谱。
(a-b) FUSCC-BC 队列中的致病性种系变异谱。 (c) 同分子亚型中种系变异的显著富集。(d) 高频率BRCA1致病变异在高加索人群中的分布。(e) FUSCC-BC、TCGA高加索和TCGA非洲人群种系改变的比较。(f)细胞活力分析。(g-i) 肿瘤图像、体积定量和肿瘤重量结果。
04
种系改变的临床特点及与一般人群的比较
DDR基因的种系突变在癌症风险和治疗反应中起重要作用。他们分析了DDR途径的种系变异,发现HR(67%)和FA(10%)途径的突变率相当高(图4a)。乳腺癌易感基因不仅影响乳腺癌风险,而且影响治疗反应。为了评估中国人群中的乳腺癌易感基因,他们进行了一项基于人群的病例对照研究,确定了5个与乳腺癌风险显著相关的基因(图4b-d)。这些基因包括BRCA2、brca1、palb2、chek2和TP53。因此,这5个基因确定为中国人群乳腺癌易感基因。
他们将患者分为三类:(1)在本项研究中发现的5种BCDG (BRCA1/BRCA2/CHEK2/PALB2/TP53)突变;(2)非bcdg突变(33个基因);(3)无突变。BCDG突变与发病年龄更小、Ki67指数更高、高组织学分级、淋巴结阳性、双侧乳腺癌和FBOC的频率增加相关(图4f)。他们发现BRCA1、BRCA2、PALB2和TP53携带者在总体人群中表现出更年轻的发病年龄,而CHEK2携带者没有表现出这种关联(图4g)。

图4. 种系改变的临床特征以及与一般人群的比较。
(a) DDR 途径中致病性种系变异的流行。(b-e) 总体乳腺癌风险和与致病性种系变异相关的分子亚型。(f) 按 BCDG 突变分类的每个种系突变组的临床特征比较。(g) 根据不同分子亚型中的每个种系突变组比较诊断时的年龄。
05
乳腺癌分子生物学中种系和体细胞突变的相互作用
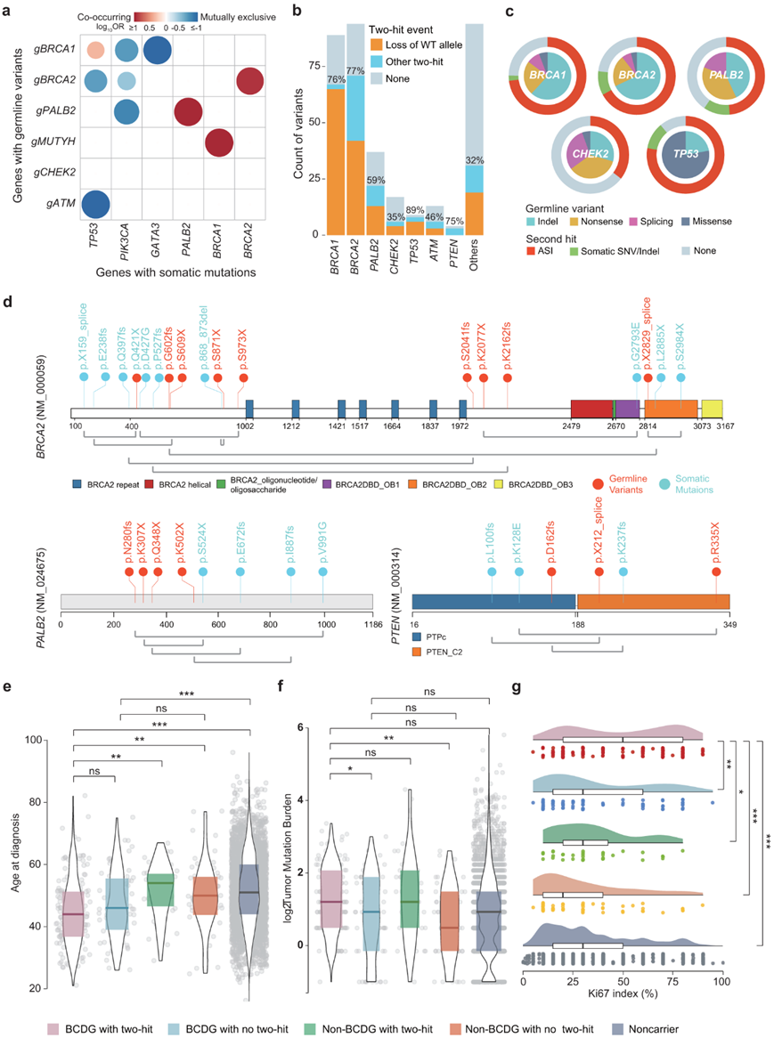
为了阐明乳腺癌发生和进展中种系-体细胞突变相互作用的机制,他们对癌症驱动基因进行了策划和功能注释,并检测了相同或不同驱动基因中发生的种系-体细胞变异相互作用。首先,他们观察到特定的体细胞突变受到携带者种系变异的显著影响。例如,与非携带者相比,种系携带者的BRCA2体细胞突变频率较高,但PIK3CA / GATA3体细胞突变频率较低。同样,BCDG 携带者表现出PIK3CA和GATA3突变减少。这些结果表明潜在的共现和相互排斥。因此,他们进一步研究了种系突变和体细胞突变之间的共现性和互斥性(图5a),证实了种系BRCA1 / BRCA2变体 (g BRCA1/2) 和PIK3CA体细胞突变之间的相互排斥性,以及 gBRCA1和TP53体细胞突变的共现。此外,ATM种系突变与TP53体细胞突变相互排斥,表明TP53和ATM失活之间存在潜在的功能冗余。有趣的是,他们观察到gPALB2和PIK3CA体细胞突变之间的相互排斥性,以及MUTYH种系突变与BRCA1体细胞突变的共存。他们发现同一基因中同时发生的事件,包括BRCA2和PALB2,代表两击(two-hit)事件。
种系-体细胞突变相互作用最好的例证是克努森开创性的“两击假说(two-hit hypothesis)”, 该假说表明,在一个等位基因最初种系失活加上另一个等位基因的体细胞突变后,肿瘤将会发展。为了更好地了解致病变异的生物学功能,他们评估了FUSCC-BC队列中的215例两击事件。与非BCDG相比,这些事件在BCDG中更为普遍(72%),特别是BRCA1(76%)、BRCA2(77%)、PALB2(59%)、CHEK2(35%)和TP53(89%)(图5b-c)。大多数两击事件表现出明显的等位基因特异性失衡(ASI)(图5c)。另一种类型的两击失活涉及P/LP种系变异,随后是同一基因的另一个等位基因的体细胞突变。他们确定了21个双等位基因事件(图5d)。9种BRCA2种系变异,如p.Q421X、p.G602fs和p.Q609X,伴随着体细胞BRCA2突变。4例不同种系截断的患者携带PALB2体细胞突变,包括p.N280fs、p.K502X、p.K307X和p.Q348X。同样,携带三个PTEN种系截断的病例(p.D162fs, p.p x212_splice和p.R335X)也伴随着PTEN体细胞改变。
本项研究结果显示,与其他种系携带者和非携带者相比,BCDG携带者,特别是那些两次失活、发病年龄较年轻、肿瘤突变负担(TMB)较高和Ki67指数升高的患者之间存在显著相关性(图5e-g)。总的来说,他们分析中国乳腺癌患者种系-体细胞突变相互作用的模式,发现这些相互作用主要涉及两击事件,提示肿瘤发生的潜在机制。

图5. 中国乳腺癌的鉴定和表型后果。
(a) 种系变异和体细胞突变之间显著的共现(红色)和相互排斥(蓝色)。(b) 种系变异计数显示癌症易感基因中各种类型的两次命中事件。 (c) BCDG 变体中致病性种系变体(内环)和两击(外环)的百分比和类型,包括BRCA1、BRCA2、PALB2、CHEK2和TP53变体。 (d) BRCA2、PALB2和PTEN中同一基因的致病变异双等位基因事件与体细胞突变相结合。 (e-g) 两击失活的BCDG突变携带者、未两击失活的BCDG携带者、其他两击失活的种系携带者、其他未两击失活的种系携带者和非携带者的诊断年龄、TMB和Ki67指数比较。
06
两击灭活的治疗效果和生物学特性
为了进一步探讨BCDG突变和两击失活对临床结果的治疗影响,他们在几个治疗队列和前瞻性临床试验中检测了每个BCDG组的反应。在铂治疗的晚期HER2-队列中,BCDG携带者,特别是那些两次失活的患者,比WT患者表现出更高的客观缓解率(ORR)和更长的中位无进展生存期(PFS)(图6a-b)。此外,携带非brca1 /2 BCDG突变的患者,包括PALB2、CHEK2和TP53,与非携带者相比,表现出改善中位PFS的趋势。
FUTURE试验(NCT03805399)是一项针对难治性转移性TNBC患者的Ib/II期、开放标签、多中心伞式研究。在这项试验中,具有gBRCA变异的基底样免疫抑制亚型患者给予PARPi治疗。同样,参与MULAN试验(NCT04355858)的gbrca阳性患者也接受了PARPi。MULAN试验是一项针对HR+/HER2-内分泌抵抗晚期乳腺癌患者的前瞻性、单中心、开放标签、伞形II期临床研究。在这些患者中,四名患者(80%)在第一次基线后评估时达到了客观缓解,而三名单等位基因病例经历了疾病进展(图6c-d)。值得注意的是,一名患有纵隔淋巴结转移的 TNBC 患者,其种系BRCA1突变经过两击失活,在接受 PARPi 和法米替尼五线治疗后表现出完全缓解(图6e)。此外,用 PARPi 治疗的双等位基因BRCA1/2突变携带者比单等位基因携带者具有更好的 PFS 益处(图6f)。
DDR 途径中的种系改变可能是免疫治疗反应的可靠生物标志物。基于 FUTURE 和 FUTURE-CPLUS 试验,他们进一步评估了两次命中状态与免疫检查点抑制剂 (ICI) 反应之间的关联。患有BRCA1/PALB2突变的HER2−晚期患者,尤其是两次打击携带者,在接受ICI治疗时具有较高的ORR(图6g)。与单等位基因携带者和非携带者相比,双等位基因携带者的平均PFS更长(图6h)。
为了深入了解两击事件导致药物敏感性增加的机制,他们利用TNBC多组学队列来研究两击失活的生物学特性。他们首先观察到DNA修复基因的两击事件与诊断年龄更小、突变负荷更高、突变特征3的贡献增加以及同源重组缺陷(HRD)和染色体不稳定性(CIN)评分升高之间的相关性(图6i)。这些发现表明,在两击肿瘤中存在增加的基因组不稳定性。此外,两击肿瘤在6条DDR通路(包括MMR、FA和HR通路)中表现出更高的评分(图6j)。基因集富集分析(Gene Set Enrichment Analysis, GSEA)进一步证实了DNA双链断裂修复信号的上调。值得注意的是,两击组表现出更高的新抗原负荷和更高的MHC I类特征评分(图6i)。在分子水平上对MHC I类进行深入分析,发现HLA-A、TAP1和TAP2上调。此外,他们观察到两击组的肿瘤微环境(TME)特征得分更高。

图6. BCDG 突变和两击失活的治疗分析。
(a) 按 BCDG 种系突变状态分组的ORR。 (b)生存曲线分析。(c) PARPi 临床试验中靶病灶最长直径总和相对于基线的最佳百分比变化。(d) PARPi 临床试验中目标病灶最长直径总和相对于基线的纵向变化。 (e) 计算机断层扫描 (CT) 图像。 (f) PARPi 临床试验中按接合性类别划分的 PFS 的 Kaplan-Meier 曲线。 (g)按BRCA1/PALB2种系突变状态分组的ORR。(h) Kaplan-Meier曲线分析。(i) 两击肿瘤的临床基因组学和转录组学特征的图形总结。 (j) DNA损伤反应评分与两击状态的关系。
07
预测中国人群携带BCDG突变和两击事件的可能性
通过两个逻辑回归模型,他们在FUSCC-BC队列的基础上建立并验证了中国BCDG计算器,以预测BCDG突变及其两击状态(图7a)。中国 BCDG 计算器将诊断年龄、病理特征、双侧乳腺癌、FBOC 和其他癌症家族史作为预测因子。BCDG 突变预测模型的曲线下面积 (AUC) 在训练集中为 0.765(在内部验证集中为 0.761(图7b)。使用训练集和内部验证集中的校准曲线对预测模型的校准进行了评估,Hosmer-Lemeshow (HL) 分析表明,与完美拟合没有显著偏离(图7c)。同样,另一个预测两击失活的模型在训练集和内部验证集中也显示出良好的性能(AUC = 0.792),两者均进行了校准(图7d-e)。尽管预测两击失活的模型可能具有更高的准确性,但它适用于较小的个体子集。综上所述,种族特异性突变预测模型的定制对于家族遗传风险评估至关重要,可以指导中国人群的治疗决策。

图7. 人群特异性BCDG种系突变预测模型的建立。
(a) 建立 BCDG 突变和两击失活预测模型的工作流程。(b) BCDG突变预测模型在训练集(红色)和验证集(蓝色)中的ROC曲线。 (c) 训练集(红色)和验证集(蓝色)中 BCDG 突变模型的预测概率和实际概率的校准图。 (d) 训练集(红色)和验证集(蓝色)中两击失活预测模型的 ROC 曲线。 (e) 训练集(红色)和验证集(蓝色)中两击失活模型的预测概率和实际概率的校准图。
+ + + + + + + + + + +
结 论
他们对 4079 名中国女性的匹配肿瘤血液样本进行了大规模前瞻性靶向测序,并结合详细的临床注释,以绘制种系和体细胞改变之间的相互作用。他们发现了 368 个致病性种系变异,并鉴定了5个乳腺癌 DNA 修复相关基因(BRCA1/BRCA2/CHEK2/PALB2/TP53)。BCDG突变携带者,尤其是两击失活的携带者,表现出发病更年轻、肿瘤突变负担更高,并且从铂类药物、PARP抑制剂和免疫检查点抑制剂中获得更大的临床获益。此外,他们利用多组学队列揭示了两击事件带来的临床益处与基因组不稳定性增加和免疫激活的肿瘤微环境有关。他们还建立了一种种族特异性工具来预测 BCDG 突变和两击状态,以进行遗传评估和治疗决策。
总体而言,这项研究利用了中国乳腺癌的大型测序队列,在更广泛的人群中优化了基因组学指导下的 DNA 损伤靶向治疗和免疫治疗的选择。
+ + + + +



English

