我用DeepSeek搞科研
作者:小泰
更新时间:2025-03-03
点击数:
我用DeepSeek搞科研
Part1:DeepSeek辅助单细胞项目细胞类型鉴定
春暖花开,又到了沐浴阳光的季节,郊游走起~~
等等,有信息:柳老师单细胞项目T细胞亚型今天想敲定,明天要汇报。好的,郊游取消,找Marker,小编就是奋斗的牛马,急客户之所急!
大群注释有多简单,亚群注释就有多困难!同一细胞型分亚群,经典Marker基因区分不明显;Cluster特异性高表达基因挨个搜索又太麻烦;富集注释结果挨个查看,啧啧,有意思,你是谁就是无法判断!
有了!用新部署的DeepSeek试试,这个从大年初一火到现在,大街小巷都在谈论的“大明星”,咱们也试试它在科研上的本领!
首先,找到标准分析结果中提取的每个Cluster差异高表达基因top250列表,复制粘贴到DeepSeek对话框中,并给出相应限定描述,点击发送,静等结果。

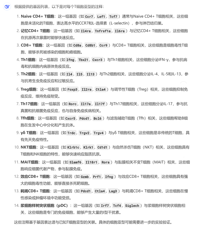
没想到它是真行!这结果远出我的预料,在给出细胞亚型名称的同时,还额外给出了一组标记基因,真牛!当然,这结果还没到拿来就能用的程度,但为亚型注释指明方向足够了。

根据这个结果,从差异基因列表中搜索判断DeepSeek给出的标记基因的特异性,再根据该项目的生物学背景和结果预期,锁定9种T细胞亚型。
DeepSeek解了小编的燃眉之急,速度快,结果准,喜欢,超赞!这才仅仅是DeepSeek运用于科研的冰山一角,解读文献、提供实验设计思路、文章润色...,更多用途等我们解锁!今天的分享就到这里,后续小编解锁了DeepSeek新功能再跟各位分享。还有半日好时光,郊游走起~~
记得关注我哦,我们一起利用DeepSeek搞科研~~



English

