文献解读|Nat Genet(30.8):早发性子宫内膜样子宫内膜癌的蛋白质组学见解:保留生育治疗反应的预测因子
✦ +
+
论文ID
原名:Proteogenomic insights into early-onset endometrioid endometrial carcinoma: predictors for fertility-sparing therapy response
译名:早发性子宫内膜样子宫内膜癌的蛋白质组学见解:保留生育治疗反应的预测因子
期刊:Nature Genetics
影响因子:30.8
发表时间:2024.04.02
DOI号:10.1038/s41588-024-01703-z
背 景
子宫内膜癌是全球女性第六大常见癌症,2020年报告了 417367 例新发病例和 97370 例死亡。保留生育能力是治疗早发性子宫内膜样子宫内膜癌 (EEEC) 的一个重要考虑因素,特别是对于 40 岁以下保持生育愿望和能力的患者。目前对于EEEC的发病机制仍然是未知的。
实验设计

结 果
01
中国同济复旦医院 (TJFD)研究中的子宫内膜癌的基因组图谱
亚洲女性诊断患有子宫内膜癌的年龄比非西班牙裔白人女性更年轻。研究者团队对 215 个子宫内膜癌(EEC)(包括 81 个 40 岁以下的 EEEC)的配对肿瘤和正常对照组织的福尔马林固定石蜡包埋 (FFPE) 组织进行了多组学研究(图1a)。按照 TCGA 分类流程,患者可分为超级突变(POLE)、微卫星不稳定性超突变(MSI)、低拷贝数(CNL)和高拷贝数(CNH)亚型。与 TCGA 相比,CNH 的百分比较低(32.1% 与 3.3%)。年轻患者表现出体重指数(BMI)较高的趋势,同时肌层深度减小,淋巴管间隙侵入较少。在四种亚型中,MSI 或 POLE 超突变肿瘤的肿瘤突变负荷(TMB)、T 细胞浸润以及ARID1A、PIK3CA和JAK1突变较高(图1a)。TP53突变存在于所有 CNH 中,但在 CNL 中完全不存在,再次表明不同的病因学。除了我整体数据集中患者年龄较小外(图1b),与TCGA的EEC相比,TJFD显示出较低的国际妇产科学联合会(FIGO) I期比例,较低的病理分级和较高的CNL亚型(图1c)。此外,PTEN、PIK3R1和PIK3CA在TJFD中的突变频率低于TCGA中的EEC(图1d)。倾向评分匹配(PSM)后的进一步分析证实了这些差异。
MutSigCV分析鉴定出TJFD中独特的显著突变基因(SMG),包括PTH2、STC1、SIRBP1和MUC4(图1e)。PTH2和STC1已报道参与肿瘤转移和代谢调节。SIRBP1负调控受体酪氨酸激酶偶联信号传导过程。MUC4突变与肿瘤生长有关。TJFD和TCGA之间的发病年龄、肥胖率或种族多样性对观察到的SMG差异的潜在影响有待进一步研究。

图1. TJFD 研究中 EEC 的基因组图谱。
(a) oncoprint 总结了所有 229 名 TJFD 患者的基因谱和相关临床病理特征。(b) TCGA、CPTAC和 TJFD数据集中 EEC 患者诊断年龄的比较。(c) TJFD 和 TCGA 数据集之间临床特征的比较。(d) TJFD 和 TCGA 数据集之间频繁突变基因的比较。(e) TJFD 和 TCGA 数据集之间的 SMG 比较。
02
EEEC 的临床和分子特征
接下来,他们以 40 岁为截止点,说明了 EEEC 与 LEEC 的临床和基因组特征。此外,为了排除EEEC和LEEC之间FIGO分期分布不均匀可能出现的潜在偏差,对来自TJFD数据集的108个FIGO分期IA EEC进行了亚组分析,其中包括69个EEEC和39个LEEC(图2)。EEEC 中的 TMB 显著较低(图2a-b)。Spearman的相关分析表明年龄和TMB之间呈正相关(图2c)。此外,在EEEC和LEEC组中观察到TCGA分子亚型的显著差异(图2d)。随着年龄的增长,POLE的比例增加,而CNL的比例减少(图2d)。最重要的是,他们发现CTNNB1和SIGLEC10在EEEC中更常见突变,而ATM、POLE、FBXW7和APC突变在LEEC中更常见(图2e)。
对蛋白质内CTNNB1突变分布的分析显示出明显的年龄特异性聚类。值得注意的是, EEEC 中的CTNNB1突变主要位于外显子 3 位点,而 LEEC 中的突变分布更广泛(图2f)。
为了减轻潜在的混杂效应并根据患者年龄提供基因改变率的详细分析,他们在调整肿瘤亚型后在年龄和突变概率之间进行了逻辑回归分析。POLE、APC、ARID1A、ATM突变概率与年龄呈正相关。相反,CTNNB1和SIGLEC10的突变频率与年龄呈负相关(图2g)。

图2. IA 期 EEEC 的临床和分子特征。
(a) IA 期 EEEC 和 LEEC 之间临床病理学特征(上)和遗传景观(下)的比较。(b) IA 期 EEEC 和 LEEC 之间的 TMB 比较。(c) TMB (mut/Mb) 和诊断年龄之间的 Spearman 相关性。(d) TCGA 亚型组在任一年龄组内的比例。(e) TCGA 亚型组在任一年龄组内的比例。(f) CTNNB1中体细胞 SNV 和插入缺失的基因水平摘要。(g) 特定体细胞突变的概率与诊断年龄之间的相关性。
03
与特定亚型相关的 EEEC 种系突变
种系致病变异 (GPV) 导致肿瘤易感性和癌症早期发病。因此,他们对 108 个FIGO IA 期EEC 中的种系易感性变异进行了全面分析。总的来说,他们鉴定了 17 个 GPV 携带者,包括 DNA 同源重组(HR)和错配修复(MMR)途径基因内的 21 个 GPV,以及PTEN和NF1(图3a)。通路富集分析表明,HR 通路突变最频繁(图3b)。MMR 通路中的 GPV 会导致微卫星不稳定。值得注意的是,EEEC中PTEN种系突变的高发生率与PTEN错构瘤肿瘤综合征(PHTS)/考登综合征与子宫内膜癌发展之间的已知关联一致(图3b)。正如预期的那样,eeec患者更有可能发生gpv(图3a)。例如,除PMS2外,PTEN和MMR基因的携带者主要在40岁以下。PMS2和其他MMR基因之间明显的年龄分布验证了先前的研究,表明致病PMS2突变的携带者在年龄较大时才诊断出来,与其他MMR基因相比,其癌症风险较低。进一步分析表明,种系PTEN突变仅与CNL亚型相关,而mmr相关基因的种系突变患者表现为MSI亚型(图3c)。有趣的是,与HR通路相关基因的种系突变患者表现出异质性,其中66.6%为CNL, 33.3%为MSI(图3c-d)。

图3. EEEC 中的种系突变与特定的基因组亚型相关。
(a) 患者的 GPV,按诊断年龄排序,并按突变基因的特征着色。 (b) 与特定 GPV 相关的生物过程,按路径大小和受影响过程影响和着色的样本数量绘制。 (c-d) 种系致病突变与肿瘤亚型之间的关联。
04
EEEC 中富集的暴露组相关突变特征
他们分析了指示肿瘤发展的内在和外源驱动过程的突变特征,以揭示EEEC的致癌机制。通过SigProfiler使用非负矩阵分解(NMF),确定了14个从头突变特征(图4a-b)。EEEC显示Sig1(pole相关,COSMIC10),Sig4(年龄相关,COSMIC1)和Sig7,以及Sig10 (mmr相关,COSMIC21和COSMIC26)的暴露减少(图4b-c)。LEEC中升高的MMR和POLE相关特征与LEEC中较高的MMR和POLE亚型一致(图2d)。值得注意的是,Sig6在EEEC中富集(图4b-c)。由于Sig6主要由C>A突变组成,这些突变与暴露于烟草(COSMIC29)、黄曲霉毒素(COSMIC24)和氧化应激(COSMIC18)有关,因此他们将Sig6指定为暴露组-相关。为了减轻亚型不平衡引起的潜在混淆偏差,他们计算了部分Spearman相关,在调整了亚型后,Sig6仍然与年龄负相关(图4d)。
他们进一步计算了新生突变特征与体外研究中先前建立的环境突变特征的余弦相似性(图4e)。Sig7与替莫唑胺(TMZ)暴露密切相关(图4e),这与TMZ治疗导致胶质母细胞瘤和结直肠癌的MMR缺陷一致。Sig3与细胞毒性dna损伤化疗药物有很强的相关性,而Sig1、Sig4和Sig5与任何环境因子没有相关性。值得注意的是,Sig6与环境诱变剂[如3-氯-4-(二氯甲基)-5-羟基-2(5H)-呋喃酮、联苯胺、甲基丁香酚和多环芳烃]诱导的突变事件高度相似,进一步证明了其与环境暴露的关联(图4e)。

图4. 暴露组相关的突变特征对 EEC 的早期发病有很大影响。
(a-b) 每个个体肿瘤中新生突变特征的绝对和相对暴露比例的条形图。(c) EEEC和LEEC之间每个从头突变特征的相对暴露比例的比较。(d) 从头暴露体相关的 Sig6 和诊断年龄之间的 Spearman 相关性。(e) 从头突变特征与之前报道的与环境化学物质相关的突变特征之间的余弦相似性。
05
Sig6 与CTNNB1和SIGLEC10 的特定突变相关
CTNNB1、SIGLEC10突变和暴露相关Sig6在EEEC中较高的患病率表明,Sig6的产生与CTNNB1、SIGLEC10突变之间存在潜在的因果关系(图2e-g)。鉴于先前的观察结果将突变特征与特定基因突变及其对肿瘤进化的影响联系起来,他们假设诱导暴露体相关Sig6的过程有助于复发性CTNNB1和SIGLEC10突变。
为了验证这一假设,他们开发了3D-Sig-Explorer来推断突变过程对特定突变的贡献,并将其分解为以下三个层面:患者、基因和突变位点水平。
在患者层面, EEEC 中CTNNB1和SIGLEC10的较高突变率与 Sig6 突变特征相关,而LEEC 中的CTNNB1突变似乎主要与导致 Sig1 的POLE缺陷有关(图5a)。此外,以Sig6为主的EEEC具有较高的CTNNB1和SIGLEC10突变率(图5b)。正如预期的那样,与LEEC相比,EEEC中的CTNNB1突变在外显子3中更常见(图5b)。此外,与其他突变特征相比,与Sig6相关的CTNNB1突变更倾向于外显子3 (图5b)。相比之下,APC、ATM、POLE和FBXW7突变中POLE、MMR和年龄相关特征(Sig1、Sig2 和 Sig4)的富集与其在 LEEC 中的积累一致。
他们进一步通过 3D-Sig-Explorer 计算了 Sig6 在单基因水平上对 SMG 的贡献。再次,逻辑回归分析显示Sig6与CTNNB1和SIGLEC10的突变概率呈正相关(图5c)。值得注意的是,导致 Sig6 的过程的贡献因基因而异(图5d)——(1) Sig6 是与大多数SIGLEC10突变相关的主要突变过程;(2)导致Sig6的过程对LEEC中富集的APC、ATM、POLE和FBXW7突变的贡献最小;(3)对于CTNNB1突变,导致Sig6的过程的贡献似乎是二元的,表明CTNNB1的不同突变位点可能源于不同的突变过程。因此,他们通过 3D-Sig-Explorer 计算了每个特征与每个SIGLEC10和CTNNB1突变位点的关联(图5e-f)。
有趣的是,导致Sig6的过程倾向于在D32Y, G34V中产生SIGLEC10Q144K和CTNNB1突变,然后是G34R, S33C和S37C,但是程度较低(图5e-f)。为了提供全面的分析,他们将突变特征、基因序列和突变热点结合起来,描绘了CTNNB1热点的群体格局(图5g-h)。
同样,导致Sig6的过程与C>A突变密切相关,其中C>A突变在D32Y和G34V中最富集,然后占CTNNB1G34R/S33C/S37C突变的一部分(图5f-h)。

图6. 3D-Sig-Explorer 揭示了与 EEEC 中CTNNB1和SIGLEC10特定突变位点相关的暴露组相关突变特征。
(a) EEEC 或 LEEC 中CTNNB1 / SIGLEC10的突变率。 (b) 当EEEC细分为Sig6显性或非Sig6显性时, CTNNB1 / SIGLEC10突变率的比较。(c) CTNNB1 / SIGLEC10体细胞突变概率与新生突变Sig6暴露之间的相关性。(d) CTNNB1 / SIGLEC10体细胞突变概率与新生突变Sig6暴露之间的相关性。(e-h) 突变位点水平分析。
06
EEEC 的蛋白质组学特征
为了深入了解 EEEC 中的蛋白质组景观,他们在 FFPE 组织中进行了超高灵敏度质谱分析。主成分分析清楚地区分了子宫内膜癌和正常邻近组织。在eeec中显著增加的43个蛋白中,通过STRING进行的蛋白相互作用分析发现,过氧化物酶体增殖体激活受体信号传导和脂肪酸代谢过程中存在紧密连接的网络(图6a-b)。已有研究报道ACSL3、ACSL4、ACSL5和IDH1与脂肪酸代谢相关。具有标志性MSigDB基因集的基因集变异分析(GSVA)和基因集富集分析(GSEA)证实了eeec中活跃的脂肪酸代谢(图6c-d)。此外,雌激素反应也上调,这是由于绝经前EEEC患者的雌激素水平高于LEEC患者(图6c)。相比之下,经典的肿瘤发生途径[缺氧和上皮-间质转化(EMT)]在LEEC中上调(图6c)。
为了进一步了解代谢的作用,他们研究了年龄、致癌途径和新陈代谢过程之间的联系。相关分析显示,标志物中的脂质代谢致癌途径和脂肪酸代谢特征与年龄呈负相关(图6e)。相比之下,缺氧和EMT标志通路与糖酵解代谢特征相关,两者都与年龄呈正相关。这种相互作用由促缺氧的EMT和糖酵解支持。
最后,他们结合临床病理和蛋白质基因组学特征对eec进行分类。除了特征明确的MSI和POLE亚型外,CNL患者还可以根据其突变特征和年龄细分为“年龄相关”、“暴露体相关”和“ber相关”三种亚型(图6f)。年龄相关性CNL的特征是发病年龄增高、BMI降低、CTNNB1减少、年龄相关性Sig4升高、EMT、缺氧和血管生成通路上调。相比之下,暴露体相关组和ber相关组表现出相似的更年轻、更高的BMI,但具有不同的基因组和蛋白质组学特征。前者有高Sig6暴露,因此CTNNB1和SIGLEC10突变富集。此外,早发相关的代谢途径在该亚型中上调(图6d-f)。

图6. EEEC 和 LEEC 的蛋白质组特征。
(a) 火山图显示在比较 EEEC 与 LEEC 时显著差异的表达蛋白。(b) 通过 STRING 和共表达分析确定 EEEC 中选定上调蛋白质的蛋白质-蛋白质相互作用。(c) 将 EEEC 与 LEEC 进行比较时,每个肿瘤标志通路活性评分的差异。(d) GSEA 显示标志性脂肪酸代谢途径在 EEEC 中富集。 (e) 诊断年龄与标记基因集和代谢基因集富集分数之间的Pearson相关性。(f) 根据TCGA亚型、诊断年龄和突变特征富集对患者进行亚分类。
07
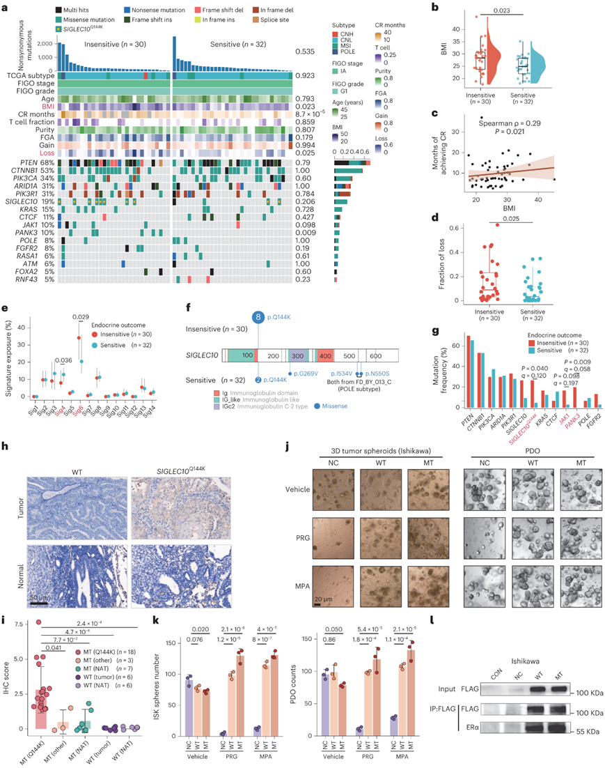
孕激素不敏感eeec的蛋白质基因组学特征
保留生育力疗法作为 EEEC 和病态肥胖患者的治疗选择已引起广泛关注,这些患者可能不适合常规手术方法。比较分析显示,孕激素不敏感患者的BMI升高(图7a-b),治疗后达到完全缓解(T2CR)的时间与BMI呈正相关(图7c)。有趣的是,孕激素不敏感的EEEC表现出较高的基因组改变分数(图7a-d),表明染色体不稳定性的增加与内分泌抵抗有关。值得注意的是,在孕激素不敏感组中观察到较高的Sig6和较低的Sig4(图7e)。有趣的是,孕激素不敏感的eeec只携带SIGLEC10Q144K突变,而其他突变存在于四名SIGLEC10突变敏感患者中的两名(图7f)。突变频率分析显示,除了JAK1和PANK3外,SIGLEC10Q144K在孕激素不敏感患者中略微显著升高,而SIGLEC10的总体突变频率没有显示出显著性(图7g)
免疫组织化学表明SIGLEC-10在SIGLEC10 Q144K突变的肿瘤中适度表达,而在非SIGLEC10 Q144K突变的肿瘤、野生型肿瘤和正常子宫内膜组织中几乎不表达(图7h-i)。
在功能上,野生型SIGLEC10或SIGLEC10Q144K的过表达在2D非粘附培养物、Ishikawa、RL95-2、MCF-7细胞的3D肿瘤球体以及患者来源的类器官(PDO)中诱导了孕激素耐药性(图7j-k)。进一步免疫共沉淀分析证实,野生型SIGLEC10和SIGLEC10Q144K均可与ERα相互作用(图7l)。

图7. 孕激素不敏感的EEEC在保留生育能力治疗后的蛋白质组学特征。
(a) Oncoprint 比较了保留生育治疗后孕激素敏感(右)和孕激素不敏感(左)EEEC 的临床病理特征(上)和突变情况(下)。 (b) 孕激素敏感组和孕激素不敏感组之间的BMI比较。(c) BMI与治疗后达到完全缓解时间(T2CR)之间的Spearman相关性。(d) 孕激素敏感和孕激素不敏感EEEC之间的基因组缺失分数。(e) 孕激素敏感和孕激素不敏感的 EEEC 之间突变特征暴露的相对比例。(f) SIGLEC10中体细胞突变的基因水平总结。(g) 孕激素敏感和孕激素不敏感EEEC之间频繁突变基因的比较。(h-i) SIGLEC10 蛋白的IHC 染色图像和定量评分 。(j-k) 3D 肿瘤球体形成的代表性图像和定量。(l)免疫共沉淀。
08
孕激素不敏感 EEEC 的蛋白质生物标志物
为了进一步探索保留生育治疗的预测生物标志物,他们进行了分析以确定与孕激素敏感性相关的蛋白质,49 种蛋白质在不敏感患者中过度表达(图8a)。GSEA 分析显示与孕激素不敏感相关的蛋白质在 EMT 基因集中富集(图8b)。为了建立一个强大的生物标志物组来区分激素抵抗,他们整合了接受激素治疗(他莫昔芬)的乳腺癌患者的六个公共数据集以及与无进展生存期相关的 RNA 水平。在这些候选者中,12 个在六个数据集中的至少三个数据集中表现出与较差激素反应一致的关联(图8c-d)。值得注意的是,六种蛋白质,即EEF1E1、DYNLT1、ILVBL、HSD17B12、NUDT5和SRPK1,参与激素相关过程。在这六种蛋白质中,所有四种蛋白质(EEF1E1、ILVBL、SRPK1和NUDT5)以及可用的抗体在孕激素不敏感的EEEC中表现出显著升高的表达,如免疫组织化学(IHC)所证实的(图8e-f),相关分析证明了这四种蛋白质之间的正相关性(图8g)。

图8. 用于预测保留生育治疗的孕激素不敏感 EEEC 的蛋白质生物标志物。
(a) 孕激素不敏感患者中蛋白质的上调和下调。(b) 与孕激素不敏感相关的EMT途径蛋白的富集图。 (c) 六个外部数据集中的不敏感相关蛋白的生存分析确定了 12 个关键的孕激素不敏感蛋白。(d) BRCA突变(GSE6532)患者SRPK1蛋白表达和无进展生存期的Kaplan-Meier分析。(e) 敏感和不敏感EEEC患者中EEF1E1、ILVBL、SRPK1和NUDT5的IHC染色的代表性图像。(f) IHC 染色评分。(g) EEF1E1、ILVBL、SRPK1和NUDT5之间的Spearman等级相关性。
+ + + + + + + + + + +
结 论
为了阐明 EEEC 的分子特征,本项研究对 215 名子宫内膜癌患者(其中 81 名患有 EEEC)进行了大规模多组学研究,揭示了暴露体相关突变特征与 EEEC 之间的关联,其特征是特定的CTNNB1和SIGLEC10热点突变以及下游通路的破坏。有趣的是, EEEC 中的SIGLEC10 Q144K突变导致 SIGLEC-10 蛋白表达异常,并通过与雌激素受体 α 相互作用促进孕激素抵抗。本项研究还确定了 EEEC 保留生育治疗中孕激素反应的潜在蛋白质生物标志物。
+ + + + +



English

